- 您的位置:
- 标准下载网 >>
- 标准分类 >>
- 农业行业标准(NY) >>
- NY/T 1203-2006 茄果类蔬菜贮藏保鲜技术规程
标准号:
NY/T 1203-2006
标准名称:
茄果类蔬菜贮藏保鲜技术规程
标准类别:
农业行业标准(NY)
标准状态:
现行-
发布日期:
2006-12-06 -
实施日期:
2007-02-01 出版语种:
简体中文下载格式:
.rar.pdf下载大小:
464.62 KB
标准ICS号:
食品技术>>水果、蔬菜及其制品>>67.080.20蔬菜及其制品中标分类号:
食品>>食品加工与制品>>X26蔬菜加工与制品
点击下载
标准简介:
标准下载解压密码:www.bzxz.net
本标准规定了茄果类蔬菜贮藏保鲜的采收和质量要求、贮藏前库房准备、预冷、包装、入库、堆码、贮藏、运输及出库等技术要求。本标准适用于辣椒、甜椒、茄子、番茄和樱桃番茄新鲜茄果类蔬菜的非制冷贮藏和机械冷藏。 NY/T 1203-2006 茄果类蔬菜贮藏保鲜技术规程 NY/T1203-2006
部分标准内容:
ICS67.080.20
中华人民共和国农业行业标准
NY/T1203—2006
茄果类蔬菜贮藏保鲜技术规程
Technical code for solanaceous fruits storage2006-12-06发布
2007-02-01实施
中华人民共和国农业部发布
本标准由中华人民共和国农业部提出并归口。NY/T1203—2006
本标准起草单位:农业部蔬菜品质监督检验测试中心(广州)、广东省农业科学院蔬菜研究所。本标准主要起草人:邓义才、王富华、黎振兴、李乃坚、杜应琼、赖穗春赵秀娟、李植良、刘洪标。1范围
茄果类蔬菜贴藏保鲜技术规程
NY/T1203—2006
本标准规定了茄果类蔬菜贮藏保鲜的采收和质量要求、贮藏前库房准备,预冷包装、人库、堆码、贴截、运输及出库等技术要求
本标准适用于辣椒、甜椒、茄子、茄和樱桃番茄新鲜茄果类蔬菜的非制冷贮藏和机械冷藏2规范性引用标准
下列文件中的条款通过本标准的引用而成为本标准的条款。凡是注日期的引用文件,其随后所有的修改单(不包括勘误的内容)或修订版均不适用于本标准,然而,鼓励根据本标准达成协议的各方研究是否可使用这些文件的最新版本。儿是不注日期的引用文件,其最新版不适用于本标准。GB7718食品标签通用标准
GB/T9829水果和蔬菜冷库中物理条件定义和测量SB/T10158新鲜蔬菜包装通用技术条件3来收和质量要求
3.1采收要求
采收前3d~7d不宜灌水,遇雨天应推退采收时间:采摘时间宜在当天气温较低、无露水时进行:采收宜选择植株中、上部着生的果实;采摘时不要扭伤果柄,宜用剪刀连果柄一起剪下,贮藏时保留萼片和+段果柄。
3.2质量要求
3.2.1产品卫生指标应符合相应的标准规定。3.2.2贮藏所用果实应新鲜完好,思泥王无病虫害无冻伤及其他损价,具有该品种固有的色择,果柄新鲜,无明显机械损伤。
3.2.3采收成熟度的选择:辣椒和椒应选择已充分膨大、颜色深绿、果面光亮、果肉坚挺的青果,果柄和尊片均为绿色。茄子应在果实发育足够大,果皮已着色均勾、光亮平滑,韧而不老时采收。番茄应根据贮藏期长短及运输距离远近而定,用于中长期贮藏及远距离运输的果实应在绿熟期至变色期采收,用于短期贮运的果实可选择在红熟前期至红熟中期采收:樱桃番茄宜在果皮已基本转色、果实未软化时采收。
4贮藏前库房准备
4.1库房消毒
产品人库前,要对库房和用具进行清洁与消毒4.2库房隆温
产品入库前,应将库房温度预光降至或略低于产品贮藏要求的温度5预冷和包装
5.1预冷
5.1.1采后要及时预冷,无机械制冷设施的可利用外界气温较低时通L顾冷;有机械制冷设施的可放1
NY/T1203-2006
人恒温冷库或预冷库进行预冷
5.1.2要求在采后24h左右将产品温度预冷至贮藏温度。由于番茄的自然后熟速度很快,果实采后应在12h内迅速将产品温度预冷至贮温度。5.2包装
5.2.1茄果类蔬菜包装可采用竹筐、塑料筐、板条箱或瓦楞纸箱等容器包装。用竹筐、塑料筐或板条箱等透风性容器包装时,箱体内壁七下及四周应衬包装纸,装箱(筐)后应避免箱(筐)内果实裸露可见,主要用于通风库阴凉房,土窖利地下室等的短期贮藏或短途运输:瓦楞纸箱包装方法是将果实充分预冷后,装人内衬塑料薄膜保鲜袋的瓦楞纸箱中,在表层果实上放一层包装纸或吸水纸,袋口平折或松扎,生要用于机械冷库的中长期贮藏或长途运输5.2.2包装材料应符合国家相关安全卫生标准要求,产品的包装与标志应符合SB/T10158和GB7718的有关规定。
6入库和堆码
6.1入库
6.1.1非制冷贮藏应在早晚温度较低时将包装产品分期分批人库,人库量每次不宜超过库容量的30%,等温度稳定后再人第二批:机械冷藏应在产品降至嫁藏温度时人库6.1.2不同种类和不同忙藏温度要求的茄果类蔬菜不宜放在同-库中贮藏。6.2堆码
6.2.1非制冷藏可选用散堆或码垛等堆放方式:机械冷藏可选用码垛堆放或货架堆放等方式。6.2.2堆码的方式应符合库体设计要求,以有利于空气流通,保持库内温湿度均衡及管理方便为宜,堆积不要过于紧密。
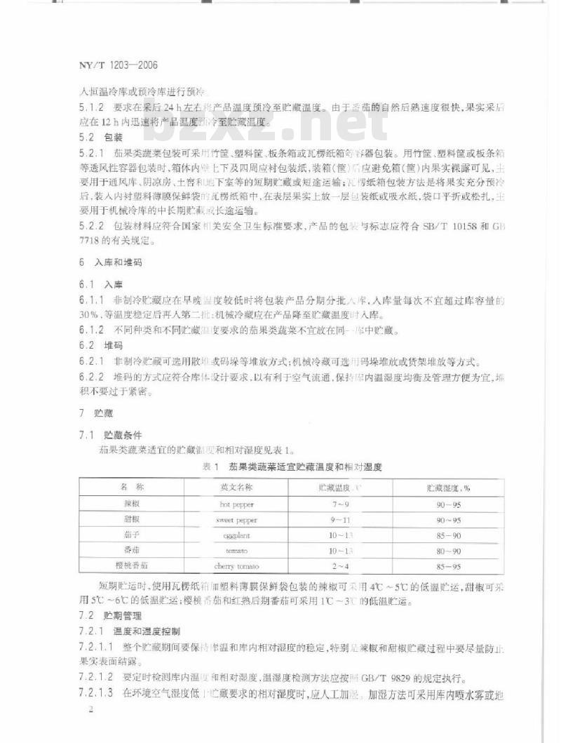
7贮藏
7.1贮藏条件
茄果类蔬菜适宜的贮藏温度和相对湿度见表1。表1茄果类蔬莱适宜贮藏温度和相对湿度名称
楼桃番茄
英文名称
hot pepper
sweetpepper
cggplant
tomato
cherry tomato
此藏温度、
此藏湿度,%
短期贮运时,使用瓦楞纸箱加塑料薄膜保鲜袋包装的辣椒可柔用4℃~5℃的低温贮运,甜椒可采用5℃~6℃的低温贮运:樱桃茄和红熟后期番茄可采用1℃~3℃的低温忙运。7.2贮期管理
7.2.1温度和湿度控制
7.2.1.1整个贮藏期间要保待库温和库内相对湿度的稳定,特别是辣撤和甜椒贮藏过程中要尽量防止果实表面结露。
7.2.1.2要定时检测库内温度和相对湿度,温湿度检测方法应按照GB/T9829的规定执行。7.2.1.3在环境空气湿度低1忙藏要求的相对湿度时,应人工加湿,加湿方法可采用库内喷水雾或地2
NY/T1203—2006www.bzxz.net
面酒水,或在堆垛的表面盖一层湿毛巾被保湿,或罩上塑料薄膜帐等。当环境空气湿度高于贮藏要求的相对湿度时,可应用各种吸湿剂或使用除湿机降湿7.2.2通风换气
7.2.2.1贮蔽期间,应安装通风装置,并适时适度更换新鲜空气,通常一周内至少应对库房通风换气一欣。
7.2.2.2对非制冷贮藏,当产品温度情高时,可利用夜间或早上外界气错较低时进行通风换气:当产品温度偏低时,可利用中午外界气温较高时进行通风换气。对机械冷藏,尽量选择外界气温与贮藏温度比较接近的时间换气。
7.2.3质量检查
贮藏期间应定期抽样,检查果实有无病害,冷害,转色、失水和腐烂等情况发生,发现问题及时处理。7.3贮藏期限
商业上短期贮藏期一般为7d~15d,中长期藏期一般为20d~35d8出库
出库指标
贮后出库的产品要求果实新鲜,具有本品种的色泽、风味,品味正常8.2注意事项
出库后的产品应缓慢升温,以防果实结露劣变;应轻搬、轻放、轻拿,避免果实损伤9运输
9.1应根据贮运期间产品的保质需要选择适宜的运输工具与方法9.2运输过程中的温度、相对湿度利通风换气等要求与贮藏条件基本一致。9.3装卸时,应轻搬轻放,严防机械伤,不得使用有损包装件的工具;同时装卸过程中要注意防淋防晒、防热防寒,必要时应采取相应的防护措施,
小提示:此标准内容仅展示完整标准里的部分截取内容,若需要完整标准请到上方自行免费下载完整标准文档。
中华人民共和国农业行业标准
NY/T1203—2006
茄果类蔬菜贮藏保鲜技术规程
Technical code for solanaceous fruits storage2006-12-06发布
2007-02-01实施
中华人民共和国农业部发布
本标准由中华人民共和国农业部提出并归口。NY/T1203—2006
本标准起草单位:农业部蔬菜品质监督检验测试中心(广州)、广东省农业科学院蔬菜研究所。本标准主要起草人:邓义才、王富华、黎振兴、李乃坚、杜应琼、赖穗春赵秀娟、李植良、刘洪标。1范围
茄果类蔬菜贴藏保鲜技术规程
NY/T1203—2006
本标准规定了茄果类蔬菜贮藏保鲜的采收和质量要求、贮藏前库房准备,预冷包装、人库、堆码、贴截、运输及出库等技术要求
本标准适用于辣椒、甜椒、茄子、茄和樱桃番茄新鲜茄果类蔬菜的非制冷贮藏和机械冷藏2规范性引用标准
下列文件中的条款通过本标准的引用而成为本标准的条款。凡是注日期的引用文件,其随后所有的修改单(不包括勘误的内容)或修订版均不适用于本标准,然而,鼓励根据本标准达成协议的各方研究是否可使用这些文件的最新版本。儿是不注日期的引用文件,其最新版不适用于本标准。GB7718食品标签通用标准
GB/T9829水果和蔬菜冷库中物理条件定义和测量SB/T10158新鲜蔬菜包装通用技术条件3来收和质量要求
3.1采收要求
采收前3d~7d不宜灌水,遇雨天应推退采收时间:采摘时间宜在当天气温较低、无露水时进行:采收宜选择植株中、上部着生的果实;采摘时不要扭伤果柄,宜用剪刀连果柄一起剪下,贮藏时保留萼片和+段果柄。
3.2质量要求
3.2.1产品卫生指标应符合相应的标准规定。3.2.2贮藏所用果实应新鲜完好,思泥王无病虫害无冻伤及其他损价,具有该品种固有的色择,果柄新鲜,无明显机械损伤。
3.2.3采收成熟度的选择:辣椒和椒应选择已充分膨大、颜色深绿、果面光亮、果肉坚挺的青果,果柄和尊片均为绿色。茄子应在果实发育足够大,果皮已着色均勾、光亮平滑,韧而不老时采收。番茄应根据贮藏期长短及运输距离远近而定,用于中长期贮藏及远距离运输的果实应在绿熟期至变色期采收,用于短期贮运的果实可选择在红熟前期至红熟中期采收:樱桃番茄宜在果皮已基本转色、果实未软化时采收。
4贮藏前库房准备
4.1库房消毒
产品人库前,要对库房和用具进行清洁与消毒4.2库房隆温
产品入库前,应将库房温度预光降至或略低于产品贮藏要求的温度5预冷和包装
5.1预冷
5.1.1采后要及时预冷,无机械制冷设施的可利用外界气温较低时通L顾冷;有机械制冷设施的可放1
NY/T1203-2006
人恒温冷库或预冷库进行预冷
5.1.2要求在采后24h左右将产品温度预冷至贮藏温度。由于番茄的自然后熟速度很快,果实采后应在12h内迅速将产品温度预冷至贮温度。5.2包装
5.2.1茄果类蔬菜包装可采用竹筐、塑料筐、板条箱或瓦楞纸箱等容器包装。用竹筐、塑料筐或板条箱等透风性容器包装时,箱体内壁七下及四周应衬包装纸,装箱(筐)后应避免箱(筐)内果实裸露可见,主要用于通风库阴凉房,土窖利地下室等的短期贮藏或短途运输:瓦楞纸箱包装方法是将果实充分预冷后,装人内衬塑料薄膜保鲜袋的瓦楞纸箱中,在表层果实上放一层包装纸或吸水纸,袋口平折或松扎,生要用于机械冷库的中长期贮藏或长途运输5.2.2包装材料应符合国家相关安全卫生标准要求,产品的包装与标志应符合SB/T10158和GB7718的有关规定。
6入库和堆码
6.1入库
6.1.1非制冷贮藏应在早晚温度较低时将包装产品分期分批人库,人库量每次不宜超过库容量的30%,等温度稳定后再人第二批:机械冷藏应在产品降至嫁藏温度时人库6.1.2不同种类和不同忙藏温度要求的茄果类蔬菜不宜放在同-库中贮藏。6.2堆码
6.2.1非制冷藏可选用散堆或码垛等堆放方式:机械冷藏可选用码垛堆放或货架堆放等方式。6.2.2堆码的方式应符合库体设计要求,以有利于空气流通,保持库内温湿度均衡及管理方便为宜,堆积不要过于紧密。
7贮藏
7.1贮藏条件
茄果类蔬菜适宜的贮藏温度和相对湿度见表1。表1茄果类蔬莱适宜贮藏温度和相对湿度名称
楼桃番茄
英文名称
hot pepper
sweetpepper
cggplant
tomato
cherry tomato
此藏温度、
此藏湿度,%
短期贮运时,使用瓦楞纸箱加塑料薄膜保鲜袋包装的辣椒可柔用4℃~5℃的低温贮运,甜椒可采用5℃~6℃的低温贮运:樱桃茄和红熟后期番茄可采用1℃~3℃的低温忙运。7.2贮期管理
7.2.1温度和湿度控制
7.2.1.1整个贮藏期间要保待库温和库内相对湿度的稳定,特别是辣撤和甜椒贮藏过程中要尽量防止果实表面结露。
7.2.1.2要定时检测库内温度和相对湿度,温湿度检测方法应按照GB/T9829的规定执行。7.2.1.3在环境空气湿度低1忙藏要求的相对湿度时,应人工加湿,加湿方法可采用库内喷水雾或地2
NY/T1203—2006www.bzxz.net
面酒水,或在堆垛的表面盖一层湿毛巾被保湿,或罩上塑料薄膜帐等。当环境空气湿度高于贮藏要求的相对湿度时,可应用各种吸湿剂或使用除湿机降湿7.2.2通风换气
7.2.2.1贮蔽期间,应安装通风装置,并适时适度更换新鲜空气,通常一周内至少应对库房通风换气一欣。
7.2.2.2对非制冷贮藏,当产品温度情高时,可利用夜间或早上外界气错较低时进行通风换气:当产品温度偏低时,可利用中午外界气温较高时进行通风换气。对机械冷藏,尽量选择外界气温与贮藏温度比较接近的时间换气。
7.2.3质量检查
贮藏期间应定期抽样,检查果实有无病害,冷害,转色、失水和腐烂等情况发生,发现问题及时处理。7.3贮藏期限
商业上短期贮藏期一般为7d~15d,中长期藏期一般为20d~35d8出库
出库指标
贮后出库的产品要求果实新鲜,具有本品种的色泽、风味,品味正常8.2注意事项
出库后的产品应缓慢升温,以防果实结露劣变;应轻搬、轻放、轻拿,避免果实损伤9运输
9.1应根据贮运期间产品的保质需要选择适宜的运输工具与方法9.2运输过程中的温度、相对湿度利通风换气等要求与贮藏条件基本一致。9.3装卸时,应轻搬轻放,严防机械伤,不得使用有损包装件的工具;同时装卸过程中要注意防淋防晒、防热防寒,必要时应采取相应的防护措施,
小提示:此标准内容仅展示完整标准里的部分截取内容,若需要完整标准请到上方自行免费下载完整标准文档。
标准图片预览:





- 其它标准
- 热门标准
- 农业行业标准(NY)
- NY/T2498-2013 植物新品种特异性、一致性和稳定性测试指南 茭白
- NY/T1112-2006 配方肥料
- NY/T5295-2004 无公害食品 产地环境评价准则
- NY/T2572-2014 植物新品种特异性、一致性和稳定性测试指南 薏苡
- NY/T598-2002 食用绿豆
- NY/T1858.2-2010 番茄主要病害抗病性鉴定技术规程 第2部分:番茄抗叶霉病鉴定技术规程
- NY/T1153.4-2013 农药登记用白蚁防治剂药效试验方法及评价 第4部分农药木材处理预防白蚁
- NY/T1052-2014 绿色食品 豆制品
- NY/T2519-2013 植物新品种特异性、一致性和稳定性测试指南 番木瓜
- NY/T2589-2014 植物新品种特异性一致性和稳定性测试指南 柴胡与狭叶柴胡
- NY/T2669-2014 热带作物品种审定规范 木薯
- NY/T456-2001 茉莉花茶
- NY/T5161-2002 无公害食品 虹鳟养殖技术规范
- NY/T423-2000 绿色食品 鲜梨
- NY5187-2002 无公害食品 罐装金针菇
- 行业新闻
请牢记:“bzxz.net”即是“标准下载”四个汉字汉语拼音首字母与国际顶级域名“.net”的组合。 ©2025 标准下载网 www.bzxz.net 本站邮件:bzxznet@163.com
网站备案号:湘ICP备2025141790号-2
网站备案号:湘ICP备2025141790号-2