- 您的位置:
- 标准下载网 >>
- 标准分类 >>
- 其他行业标准 >>
- JB/T 11214-2012剪板机用数控系统
标准号:
JB/T 11214-2012
标准名称:
剪板机用数控系统
标准类别:
其他行业标准
英文名称:
Numerical control system for shears标准状态:
现行-
发布日期:
2012-05-24 -
实施日期:
2012-11-01 出版语种:
简体中文下载格式:
.pdf .zip
部分标准内容:
ICS25.120.10
备案号:36507—2012
中华人民共和国机械行业标准
JB/T11214——2012
剪板机用数控系统
Numericalcontrolsystemforshears2012-05-24发布
2012-11-01实施bzxZ.net
中华人民共和国工业和信息化部发布前言.
1范围..
2规范性引用文件
3术语和定义
4.1一般要求.
4.2功能要求
5检验方法...
5.1一般试验条件
5.2试验方法
6检验规则..
6.1检验分类
6.2型式检验
6.3出厂检验,
7标志、包装、运输和贮存
7.1标志
运输和贮存..
剪板机数控轴,
振动和冲击试验.
连续运行试验
振动试验条件.
交流电源适应性试验
检验项目.
JB/T11214—2012
JB/T11214—2012
本标准按照GB/T1.1—2009给出的规则起草。本标准由中国机械工业联合会提出。本标准由全国锻压机械标准化技术委员会(SAC/TC220)归口。本标准起草单位:南京埃斯顿自动化股份有限公司、山东英才学院、深圳市华测检测有限公司。本标准主要起草人:韩邦海、缪军、陈培丽、郭冰、朱平。本标准为首次发布。
1范围
剪板机用数控系统
JB/T11214--2012
本标准规定了剪板机用数控系统(以下简称数控系统)的术语和定义、技术要求、试验方法、检验规则、标志、包装、运输和贮存。本标准适用于配套剪板机使用的数控系统。2规范性引用文件
下列文件对于本文件的应用是必不可少的。凡是注日期的引用文件,仅注日期的版本适用于本文件。凡是不注日期的引用文件,其最新版本(包括所有的修改单)适用于本文件。GB/T191包装储运图示标志
GB4208—2008外壳防护等级(IP代码)GB/T5080.7设备可靠性试验恒定失效率假设下的失效率与平均无故障时间的验证试验方案GB5226.1-2008
机械电气安全机械电气设备第1部分:通用技术条件GB/T6882声学声压法测定噪声源声功率级消声室和半消声室精密法GB/T9969工业产品使用说明书总则5工业产品保证文件总则
GB/T14436
GB/T17626.2-2006
GB/T17626.4——2008
GB/T17626.5-2008
GB/T17626.11-—2008
3术语和定义
电磁兼容
试验和测量技术
静电放电抗扰度试验
电磁兼容
试验和测量技术
电快速瞬变脉冲群抗扰度试验
试验和测量技术浪涌(冲击)抗扰度试验电磁兼容
电磁兼容试验和测量技术电压暂降、短时中断和电压变化抗扰度试验下列术语和定义适用于本文件。3.1
参考点referencepoint
数控轴的基准点。
寻参findingreference
数控轴寻找、确认基准点的过程。3.3
示教teachin
将输入数据作为选定数控轴的当前位置,常用于代替寻参。3.4
安全区safezone
数控轴运动范围内易发生干涉的区域称为安全区,在安全区内只能以不大于10mm/s的速度运行。JB/T11214——2012
退让retract
挡料在剪切过程中避免干涉的规避动作。3.6
单边定位one sidepositioning
数控轴始终沿某一方向完成定位,以消除传动间隙。3.7
超程overrun
单边定位过程中,数控轴超出目标位置,然后沿规定方向完成定位的动作。3.8
工步step
执行一次剪切所需加工数据的集合。3.9
换步stepchange
当前工步执行完成以后,切换到下一工步动作。3.10
剪切计数workpiececount
完成剪切加工的次数。
相对编程(增量编程)
incremental programming
当前工步的目标位置设定值是前一工步目标位置的增量。3.12
调整模式setupmode
通过点动和/或寸动操作,移动数控轴的数控系统执行模式。3.13
手动模式manualmode
执行单一工步的数控系统执行模式。每次目标位置改变,需再次输入并启动定位操作。3.14
自动模式automaticmode
执行多工步加工程序的数控系统执行模式。3.15
双机联动功能tandemdrive
用于控制两台并排放置的折弯机,滑块同步执行工作循环,加工超长的工件。3.16
多机联动功能multileveltandemdrive用于控制多台并排放置的折弯机,滑块同步执行工作循环,加工超长的工件。3.17
角度自动计算angleautomaticcomputing接受板料折弯角度,通过自主计算获得滑块最终定位的位置。3.18
折弯校正bendallowance
采用不同模具、板厚和折弯角度折弯加工时对应的X轴校正值,用于弥补折弯参数变化带来的误差。
4要求
4.1一般要求
4.1.1运行环境
数控系统应能在以下气候环境中正常运行:环境温度为0℃40℃(对于高温及寒冷环境,须提出额外要求);相对湿度为30%~95%(无冷凝水)。4.1.2运输和购存环境
JB/T11214—2012
数控系统应能在-40℃~55℃温度范围内、湿度不大于95%(无冷凝水)条件下运输和贮存,且应采取防潮湿、防振和抗冲击措施,避免意外损坏。4.1.3振动和冲击
数控系统应能承受表1所列的振动和冲击。试验后,其外观和装配质量不变,且能正常运行。表1振动和冲击试验
振动(正弦)试验
频率范围
扫频速率
振动峰值
振动方向
扫频循环数
4.1.4电磁兼容性
4.1.4.1静电放电抗扰度试验
10Hz~55Hz
1倍频程/min
X、Y、Z
冲击加速度
冲击波形
持续时间
冲击次数
冲击试验
300m/s2
半正弦波
垂直于底面
数控系统应满足GB/T17626.2一2006的表1中试验等级3的要求。4.1.4.2电快速瞬变脉冲群抗扰度试验数控系统应满足GB/T17626.4--2008的表1中试验等级3的要求。4.1.4.3浪涌(冲击)抗扰度试验数控系统应满足GB/T17626.5--2008的表1中试验等级3的要求。4.1.4.4电压暂降、短时中断和电压变化抗扰度试验采用交流供电的数控系统应满足GB/T17626.11一2008的表1中规定的100%电压暂降试验要求。4.1.5防护等级
数控系统的防护等级至少应为IP54,外露表面及接缝应考虑防止侵蚀性液体、油、雾或气体的作用。4.1.6电源适应性
数控系统的电源适应性应满足GB5226.1一2008中4.3的规定。3
JB/T11214—--2012
采用直流供电的数控系统内部电路应采取适当保护措施,防止因正负极接反造成损坏。4.1.7噪声
数控系统噪声的声功率级应不超过55dB(A)。4.1.8可靠性
数控系统的平均无故障工作时间(MTBF)应不小于8000h。4.1.9连续运行
数控系统出厂前应进行不少于48h的连续运行试验,试验过程中不应出现故障。其试验条件见表2,环境温度为40℃。
表2连续运行试验
工作电压
时间h
额定值
注:24h为一个循环,共运行两个循环。4.1.10外观
110%的额定值
额定值
85%的额定值
数控系统外观应光滑、平整,色泽均匀,表面无剥露、划伤、碰伤等缺陷,文字及图形符号清晰、明确,颜色使用符合GB5226.1一2008中10.3.2的要求。4.1.11接插件
电源和控制信号使用的接插件应防止可能的错误连接。接插件的连接方式应避免意外松动。4.1.12操作面板
操作面板应牢固、耐用,其上的文字、符号应能有效降低磨损造成的模糊不清。操作面板应具有带状态指示的“启动”和“停止”按钮或按键,用以启动和停止数控系统的定位操作。4.1.13随机技术文件
数控系统出厂时,应随机提供下述文件:-符合GB/T9969规定的产品说明书;符合GB/T14436规定的检验报告、合格证书和保修单;装箱单,内容包括装箱数、产品型号、名称、数量,随机附件的名称、型号、数量,技术文件的名称、数量等。
4.2功能要求
坐标命名
数控系统坐标轴的命名应符合下述要求:X:垂直于下刀片立面的轴线;
-Z:平行于工作台平面和下刀片立面的轴线;A:上刀与工作台平面夹角;
一G:上、下刀口之间的间隙;
-S:刀架剪切行程。
4.2.2计数方向设定
应能通过参数设定改变数控系统对位置的计数方向。MA
图1剪板机数控轴
4.2.3输入、输出
JB/T11214—2012
数控系统至少应具备“机床准备好”、“退让”、“换步”输入信号和“系统准备好”、“定位结束”和“行程结束”输出信号。
数控系统自检完成后,应输出“系统准备好”信号。各数控轴(S除外)定位结束后,数控系统应输出“定位结束”信号。刀架运行到规定行程的最低点,数控系统应输出“行程结束”信号。“换步”信号的上升沿到来时,开始换步;“退让”信号的上升沿到来时,开始退让。4.2.4软限位
数控系统应根据参数设定限制数控轴的运行范围。4.2.5锁定
数控系统应具有软件密码锁定功能或者通过硬件加锁。4.2.6误差补偿
数控系统应接受补偿数据,自动修正偏差。例如数控系统应自动计算G轴调节带来的X轴偏差。4.2.7单边定位
X轴应具有单边定位功能,其超程距离可以通过参数设定加以调整。4.2.8退让
X轴应具有退让功能。退让过程应采用较高速度,退让过程中的定位精度不作要求。4.2.9安全区
X轴和Z轴应有安全区功能,安全区的最小值不应小于20mm,在安全区内的运行速度不应超过10mm/s。
JB/T11214—2012
4.2.10互锁
没有“机床准备好”信号时,数控系统不应启动定位操作。A轴和G轴调节过程中,X轴和Z轴不能运动。
4.2.11工件计数
数控系统应具有工件计数功能,计数方式可以是增计数,也可以是减计数。4.2.12寻参
X轴和Z轴应具有寻参功能,寻参过程中的速度不应超过10mm/s。不需要寻参操作的场合,数控系统还应提供示教功能。
4.2.13工作模式
数控系统至少应具有调整模式、手动模式和/或自动模式。自动模式下,数控系统应具有换步功能和工件计数到达自动停止运行的功能。数据存储
数控系统意外失电时,应能保存相关的加工数据,.如当前程序、工件计数等。数控系统正常存放1年时问内,其保存的数据通电后应能正常使用。4.2.15端口指示
数控系统正常工作过程中,应易于检查输入、输出端口的工作状态,例如通过端口指示装置或显示界面查询。
4.2.16.辅助诊断
数控系统应提供专用界面帮助操作者诊断下述部件是否工作正常:输入端口;
输出端口;
按键;
显示单元;
数据存储器。
4.2.17异常信息
数控系统应能显示运行过程中产生的异常信息,如:存储器异常;
通信异常;
程序异常等。
5检验方法
5.1一般试验条件
除试验项目对试验环境有特殊要求外,其他各项试验均应在下述条件下进行:-环境温度为15℃~35℃;
-相对湿度为45%~75%:
大气压强为86kPa~106kPa(海拔1000m以下)。JB/T 11214—-2012
试验时数控系统不加任何包装保护。环境试验要求改变温度时,其升温或降温速率均不大于1℃/min,温度改变过程中不应出现凝露、结冰。若凝露、结冰不可避免,则允许将数控系统在不影响试验的条件下使用聚苯乙烯薄膜给予密封,必要时也可以在密封袋内加入适量的吸潮剂。5.2试验方法
5.2.1般要求(制造质量)检验
用目测法对4.1.10、4.1.11、4.1.12、4.1.13和4.2.1~4.2.17进行检测,应符合本标准的规定。5.2.2气候环境适应性检验
5.2.2.1工作温度下限
将数控系统放入低温箱内,按要求连接好电源。将低温试验箱温度降至0℃,保持30min后开始计时,通电运行4h。试验过程中,数控系统应正常运行。5.2.2.2储运温度下限
将数控系统放入低温箱内,必要时可用聚苯乙烯薄膜给予密封。将低温试验箱温度降至-40℃,保持30min后开始计时,存放4h后,使箱内温度逐渐上升至正常大气条件,并在此条件下恢复至初始状态。通电后数控系统应正常运行。5.2.2.3储运温度上限
将数控系统放入高温箱内,高温试验箱温度升至55℃,保持30min后开始计时。存放4h后,使箱内温度逐渐下降至正常大气条件,并在此条件下恢复至初始状态。通电后数控系统应正常运行。5.2.2.4工作温度上限及连续运行将数控系统放入高温试验箱内,按要求连接好电源。将高温试验箱温度升至40℃,保持30min后开始计时。数控系统运行48h,其电压波动见表2,每4h检查一次,数控系统应正常运行。5.2.2.5恒定湿热试验
数控系统经初始检测后,放入实验箱内,按要求连接电源。调节实验箱内的温度为40℃士2℃,湿度为95%土2%。通电运行2h,数控系统应正常运行。满足上述条件后,在相同条件下不通电存放46h。试验期满后,使箱内温、湿度逐渐恢复至正常大气条件,通电后数控系统应正常运行。5.2.2.6温升试验
常温下,数控系统按照说明书规定满载通电运行4h,每隔30min测量一次温度,其温升不应超过30℃,最高温度不应超过55℃。5.2.3机械环境适应性试验
5.2.3.1振动试验
数控系统经初始检测后,按工作位置固定在振动试验台上进行下列试验:a)扫频耐久试验
按表3规定的实验条件对每个轴向及不同振动幅度和频率范围进行扫频耐久试验。试验后,检查外7
JB/T11214—2012
观并通电,数控系统应正常运行。b)通电扫频试验
空载条件下,数控系统通电运行,按表3规定的试验条件分别对每个轴向进行通电扫频试验。试验期间,数控系统应正常运行;试验后,检查外观结构,不应有机械上的损坏或紧固部位松动现象。表3振动试验条件
试验项目
扫频耐久性试验
通电扫频试验
5.2.3.2冲击试验
频率范围Hz
振幅峰值mm
试验条件
扫频速率1倍频程/min
扫频循环数、次
频率范围:Hz
扫频速率1倍频程/min
振幅峰值mm
扫频循环数:次
数控系统经初始检测后,按工作位置固定在冲击试验台上。不通电条件下,对数控系统施加3次半正弦脉冲冲击,加速度为300m/s2土30m/s2,时间为18ms土1ms。试验后,检查外观并通电,数控系统应正常运行。
5.2.4电源适应性
5.2.4.1交流电源适应性试验
视数控系统供电要求选择变频电源:220V、380V(电压、频率均可调),容量大于5kVA。采用变频电源为数控系统供电,按表4规定的几种组合对运行状态下的数控系统进行拉偏试验。每种组合条件下试验持续时间不少于15min。试验过程中,数控系统应正常运行。表4交流电源适应性试验
220V电网电压
电压V
5.2.4.2直流电源适应性试验
频率Hz
电压V
380V电网电压
频率Hz
采用可调直流电源为数控系统供电,分别在85%和115%额定电压条件下对运行状态的数控系统进行拉偏试验,试验持续时间不少于15min。试验过程中,数控系统应正常运行。5.2.5电磁兼容性
5.2.5.1静电放电抗扰度试验
按照GB/T17626.2的要求进行试验。试验过程中,数控系统应正常运行。8
小提示:此标准内容仅展示完整标准里的部分截取内容,若需要完整标准请到上方自行免费下载完整标准文档。
备案号:36507—2012
中华人民共和国机械行业标准
JB/T11214——2012
剪板机用数控系统
Numericalcontrolsystemforshears2012-05-24发布
2012-11-01实施bzxZ.net
中华人民共和国工业和信息化部发布前言.
1范围..
2规范性引用文件
3术语和定义
4.1一般要求.
4.2功能要求
5检验方法...
5.1一般试验条件
5.2试验方法
6检验规则..
6.1检验分类
6.2型式检验
6.3出厂检验,
7标志、包装、运输和贮存
7.1标志
运输和贮存..
剪板机数控轴,
振动和冲击试验.
连续运行试验
振动试验条件.
交流电源适应性试验
检验项目.
JB/T11214—2012
JB/T11214—2012
本标准按照GB/T1.1—2009给出的规则起草。本标准由中国机械工业联合会提出。本标准由全国锻压机械标准化技术委员会(SAC/TC220)归口。本标准起草单位:南京埃斯顿自动化股份有限公司、山东英才学院、深圳市华测检测有限公司。本标准主要起草人:韩邦海、缪军、陈培丽、郭冰、朱平。本标准为首次发布。
1范围
剪板机用数控系统
JB/T11214--2012
本标准规定了剪板机用数控系统(以下简称数控系统)的术语和定义、技术要求、试验方法、检验规则、标志、包装、运输和贮存。本标准适用于配套剪板机使用的数控系统。2规范性引用文件
下列文件对于本文件的应用是必不可少的。凡是注日期的引用文件,仅注日期的版本适用于本文件。凡是不注日期的引用文件,其最新版本(包括所有的修改单)适用于本文件。GB/T191包装储运图示标志
GB4208—2008外壳防护等级(IP代码)GB/T5080.7设备可靠性试验恒定失效率假设下的失效率与平均无故障时间的验证试验方案GB5226.1-2008
机械电气安全机械电气设备第1部分:通用技术条件GB/T6882声学声压法测定噪声源声功率级消声室和半消声室精密法GB/T9969工业产品使用说明书总则5工业产品保证文件总则
GB/T14436
GB/T17626.2-2006
GB/T17626.4——2008
GB/T17626.5-2008
GB/T17626.11-—2008
3术语和定义
电磁兼容
试验和测量技术
静电放电抗扰度试验
电磁兼容
试验和测量技术
电快速瞬变脉冲群抗扰度试验
试验和测量技术浪涌(冲击)抗扰度试验电磁兼容
电磁兼容试验和测量技术电压暂降、短时中断和电压变化抗扰度试验下列术语和定义适用于本文件。3.1
参考点referencepoint
数控轴的基准点。
寻参findingreference
数控轴寻找、确认基准点的过程。3.3
示教teachin
将输入数据作为选定数控轴的当前位置,常用于代替寻参。3.4
安全区safezone
数控轴运动范围内易发生干涉的区域称为安全区,在安全区内只能以不大于10mm/s的速度运行。JB/T11214——2012
退让retract
挡料在剪切过程中避免干涉的规避动作。3.6
单边定位one sidepositioning
数控轴始终沿某一方向完成定位,以消除传动间隙。3.7
超程overrun
单边定位过程中,数控轴超出目标位置,然后沿规定方向完成定位的动作。3.8
工步step
执行一次剪切所需加工数据的集合。3.9
换步stepchange
当前工步执行完成以后,切换到下一工步动作。3.10
剪切计数workpiececount
完成剪切加工的次数。
相对编程(增量编程)
incremental programming
当前工步的目标位置设定值是前一工步目标位置的增量。3.12
调整模式setupmode
通过点动和/或寸动操作,移动数控轴的数控系统执行模式。3.13
手动模式manualmode
执行单一工步的数控系统执行模式。每次目标位置改变,需再次输入并启动定位操作。3.14
自动模式automaticmode
执行多工步加工程序的数控系统执行模式。3.15
双机联动功能tandemdrive
用于控制两台并排放置的折弯机,滑块同步执行工作循环,加工超长的工件。3.16
多机联动功能multileveltandemdrive用于控制多台并排放置的折弯机,滑块同步执行工作循环,加工超长的工件。3.17
角度自动计算angleautomaticcomputing接受板料折弯角度,通过自主计算获得滑块最终定位的位置。3.18
折弯校正bendallowance
采用不同模具、板厚和折弯角度折弯加工时对应的X轴校正值,用于弥补折弯参数变化带来的误差。
4要求
4.1一般要求
4.1.1运行环境
数控系统应能在以下气候环境中正常运行:环境温度为0℃40℃(对于高温及寒冷环境,须提出额外要求);相对湿度为30%~95%(无冷凝水)。4.1.2运输和购存环境
JB/T11214—2012
数控系统应能在-40℃~55℃温度范围内、湿度不大于95%(无冷凝水)条件下运输和贮存,且应采取防潮湿、防振和抗冲击措施,避免意外损坏。4.1.3振动和冲击
数控系统应能承受表1所列的振动和冲击。试验后,其外观和装配质量不变,且能正常运行。表1振动和冲击试验
振动(正弦)试验
频率范围
扫频速率
振动峰值
振动方向
扫频循环数
4.1.4电磁兼容性
4.1.4.1静电放电抗扰度试验
10Hz~55Hz
1倍频程/min
X、Y、Z
冲击加速度
冲击波形
持续时间
冲击次数
冲击试验
300m/s2
半正弦波
垂直于底面
数控系统应满足GB/T17626.2一2006的表1中试验等级3的要求。4.1.4.2电快速瞬变脉冲群抗扰度试验数控系统应满足GB/T17626.4--2008的表1中试验等级3的要求。4.1.4.3浪涌(冲击)抗扰度试验数控系统应满足GB/T17626.5--2008的表1中试验等级3的要求。4.1.4.4电压暂降、短时中断和电压变化抗扰度试验采用交流供电的数控系统应满足GB/T17626.11一2008的表1中规定的100%电压暂降试验要求。4.1.5防护等级
数控系统的防护等级至少应为IP54,外露表面及接缝应考虑防止侵蚀性液体、油、雾或气体的作用。4.1.6电源适应性
数控系统的电源适应性应满足GB5226.1一2008中4.3的规定。3
JB/T11214—--2012
采用直流供电的数控系统内部电路应采取适当保护措施,防止因正负极接反造成损坏。4.1.7噪声
数控系统噪声的声功率级应不超过55dB(A)。4.1.8可靠性
数控系统的平均无故障工作时间(MTBF)应不小于8000h。4.1.9连续运行
数控系统出厂前应进行不少于48h的连续运行试验,试验过程中不应出现故障。其试验条件见表2,环境温度为40℃。
表2连续运行试验
工作电压
时间h
额定值
注:24h为一个循环,共运行两个循环。4.1.10外观
110%的额定值
额定值
85%的额定值
数控系统外观应光滑、平整,色泽均匀,表面无剥露、划伤、碰伤等缺陷,文字及图形符号清晰、明确,颜色使用符合GB5226.1一2008中10.3.2的要求。4.1.11接插件
电源和控制信号使用的接插件应防止可能的错误连接。接插件的连接方式应避免意外松动。4.1.12操作面板
操作面板应牢固、耐用,其上的文字、符号应能有效降低磨损造成的模糊不清。操作面板应具有带状态指示的“启动”和“停止”按钮或按键,用以启动和停止数控系统的定位操作。4.1.13随机技术文件
数控系统出厂时,应随机提供下述文件:-符合GB/T9969规定的产品说明书;符合GB/T14436规定的检验报告、合格证书和保修单;装箱单,内容包括装箱数、产品型号、名称、数量,随机附件的名称、型号、数量,技术文件的名称、数量等。
4.2功能要求
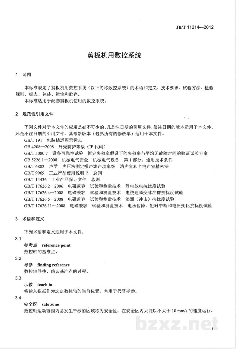
坐标命名
数控系统坐标轴的命名应符合下述要求:X:垂直于下刀片立面的轴线;
-Z:平行于工作台平面和下刀片立面的轴线;A:上刀与工作台平面夹角;
一G:上、下刀口之间的间隙;
-S:刀架剪切行程。
4.2.2计数方向设定
应能通过参数设定改变数控系统对位置的计数方向。MA
图1剪板机数控轴
4.2.3输入、输出
JB/T11214—2012
数控系统至少应具备“机床准备好”、“退让”、“换步”输入信号和“系统准备好”、“定位结束”和“行程结束”输出信号。
数控系统自检完成后,应输出“系统准备好”信号。各数控轴(S除外)定位结束后,数控系统应输出“定位结束”信号。刀架运行到规定行程的最低点,数控系统应输出“行程结束”信号。“换步”信号的上升沿到来时,开始换步;“退让”信号的上升沿到来时,开始退让。4.2.4软限位
数控系统应根据参数设定限制数控轴的运行范围。4.2.5锁定
数控系统应具有软件密码锁定功能或者通过硬件加锁。4.2.6误差补偿
数控系统应接受补偿数据,自动修正偏差。例如数控系统应自动计算G轴调节带来的X轴偏差。4.2.7单边定位
X轴应具有单边定位功能,其超程距离可以通过参数设定加以调整。4.2.8退让
X轴应具有退让功能。退让过程应采用较高速度,退让过程中的定位精度不作要求。4.2.9安全区
X轴和Z轴应有安全区功能,安全区的最小值不应小于20mm,在安全区内的运行速度不应超过10mm/s。
JB/T11214—2012
4.2.10互锁
没有“机床准备好”信号时,数控系统不应启动定位操作。A轴和G轴调节过程中,X轴和Z轴不能运动。
4.2.11工件计数
数控系统应具有工件计数功能,计数方式可以是增计数,也可以是减计数。4.2.12寻参
X轴和Z轴应具有寻参功能,寻参过程中的速度不应超过10mm/s。不需要寻参操作的场合,数控系统还应提供示教功能。
4.2.13工作模式
数控系统至少应具有调整模式、手动模式和/或自动模式。自动模式下,数控系统应具有换步功能和工件计数到达自动停止运行的功能。数据存储
数控系统意外失电时,应能保存相关的加工数据,.如当前程序、工件计数等。数控系统正常存放1年时问内,其保存的数据通电后应能正常使用。4.2.15端口指示
数控系统正常工作过程中,应易于检查输入、输出端口的工作状态,例如通过端口指示装置或显示界面查询。
4.2.16.辅助诊断
数控系统应提供专用界面帮助操作者诊断下述部件是否工作正常:输入端口;
输出端口;
按键;
显示单元;
数据存储器。
4.2.17异常信息
数控系统应能显示运行过程中产生的异常信息,如:存储器异常;
通信异常;
程序异常等。
5检验方法
5.1一般试验条件
除试验项目对试验环境有特殊要求外,其他各项试验均应在下述条件下进行:-环境温度为15℃~35℃;
-相对湿度为45%~75%:
大气压强为86kPa~106kPa(海拔1000m以下)。JB/T 11214—-2012
试验时数控系统不加任何包装保护。环境试验要求改变温度时,其升温或降温速率均不大于1℃/min,温度改变过程中不应出现凝露、结冰。若凝露、结冰不可避免,则允许将数控系统在不影响试验的条件下使用聚苯乙烯薄膜给予密封,必要时也可以在密封袋内加入适量的吸潮剂。5.2试验方法
5.2.1般要求(制造质量)检验
用目测法对4.1.10、4.1.11、4.1.12、4.1.13和4.2.1~4.2.17进行检测,应符合本标准的规定。5.2.2气候环境适应性检验
5.2.2.1工作温度下限
将数控系统放入低温箱内,按要求连接好电源。将低温试验箱温度降至0℃,保持30min后开始计时,通电运行4h。试验过程中,数控系统应正常运行。5.2.2.2储运温度下限
将数控系统放入低温箱内,必要时可用聚苯乙烯薄膜给予密封。将低温试验箱温度降至-40℃,保持30min后开始计时,存放4h后,使箱内温度逐渐上升至正常大气条件,并在此条件下恢复至初始状态。通电后数控系统应正常运行。5.2.2.3储运温度上限
将数控系统放入高温箱内,高温试验箱温度升至55℃,保持30min后开始计时。存放4h后,使箱内温度逐渐下降至正常大气条件,并在此条件下恢复至初始状态。通电后数控系统应正常运行。5.2.2.4工作温度上限及连续运行将数控系统放入高温试验箱内,按要求连接好电源。将高温试验箱温度升至40℃,保持30min后开始计时。数控系统运行48h,其电压波动见表2,每4h检查一次,数控系统应正常运行。5.2.2.5恒定湿热试验
数控系统经初始检测后,放入实验箱内,按要求连接电源。调节实验箱内的温度为40℃士2℃,湿度为95%土2%。通电运行2h,数控系统应正常运行。满足上述条件后,在相同条件下不通电存放46h。试验期满后,使箱内温、湿度逐渐恢复至正常大气条件,通电后数控系统应正常运行。5.2.2.6温升试验
常温下,数控系统按照说明书规定满载通电运行4h,每隔30min测量一次温度,其温升不应超过30℃,最高温度不应超过55℃。5.2.3机械环境适应性试验
5.2.3.1振动试验
数控系统经初始检测后,按工作位置固定在振动试验台上进行下列试验:a)扫频耐久试验
按表3规定的实验条件对每个轴向及不同振动幅度和频率范围进行扫频耐久试验。试验后,检查外7
JB/T11214—2012
观并通电,数控系统应正常运行。b)通电扫频试验
空载条件下,数控系统通电运行,按表3规定的试验条件分别对每个轴向进行通电扫频试验。试验期间,数控系统应正常运行;试验后,检查外观结构,不应有机械上的损坏或紧固部位松动现象。表3振动试验条件
试验项目
扫频耐久性试验
通电扫频试验
5.2.3.2冲击试验
频率范围Hz
振幅峰值mm
试验条件
扫频速率1倍频程/min
扫频循环数、次
频率范围:Hz
扫频速率1倍频程/min
振幅峰值mm
扫频循环数:次
数控系统经初始检测后,按工作位置固定在冲击试验台上。不通电条件下,对数控系统施加3次半正弦脉冲冲击,加速度为300m/s2土30m/s2,时间为18ms土1ms。试验后,检查外观并通电,数控系统应正常运行。
5.2.4电源适应性
5.2.4.1交流电源适应性试验
视数控系统供电要求选择变频电源:220V、380V(电压、频率均可调),容量大于5kVA。采用变频电源为数控系统供电,按表4规定的几种组合对运行状态下的数控系统进行拉偏试验。每种组合条件下试验持续时间不少于15min。试验过程中,数控系统应正常运行。表4交流电源适应性试验
220V电网电压
电压V
5.2.4.2直流电源适应性试验
频率Hz
电压V
380V电网电压
频率Hz
采用可调直流电源为数控系统供电,分别在85%和115%额定电压条件下对运行状态的数控系统进行拉偏试验,试验持续时间不少于15min。试验过程中,数控系统应正常运行。5.2.5电磁兼容性
5.2.5.1静电放电抗扰度试验
按照GB/T17626.2的要求进行试验。试验过程中,数控系统应正常运行。8
小提示:此标准内容仅展示完整标准里的部分截取内容,若需要完整标准请到上方自行免费下载完整标准文档。
标准图片预览:





- 其它标准
- 热门标准
- 其他行业标准
- YS/T227.7-2010 碲化学分析方法 第7部分:硫量的测定 电感耦合等离子体原子发射光谱法
- YS/T1049-2015 异丁基黄原酸甲酸乙酯
- QB/T4845-2015 手动切纸机
- QB/T4645-2014 大茴香醛
- FZ/T73018-2021 毛针织品
- YS/T961-2014 空调与制冷设备用内螺纹铝包铜管
- YS/T990.17-2015 冰铜化学分析方法 第17部分:钴量的测定 原子吸收光谱法
- YS/T1149.8-2016 锌精矿焙砂化学分析方法 第8部分:酸溶二氧化硅量的测定 钼蓝分光光度法
- JB/T11120-2010 印刷机械 网版印刷紫外线光固机
- FZ/T01125-2014 纺织品 定量化学分析 壳聚糖纤维与某些其他纤维的混合物(胶体滴定法)
- QB/T4762-2014 铅酸蓄电池护板用纸
- FZ/T72020-2014 针织横机领
- YS/T990.18-2014 冰铜化学分析方法 第18部分:铅、锌、镍、砷、铋、锑、钙、镁、镉、钴量的测定 电感耦合等离子体原子发射光谱法
- JB/T9738-2015 汽车起重机
- CNCA-C11-11:2014 强制性产品认证实施规则 汽车燃油箱
- 行业新闻
请牢记:“bzxz.net”即是“标准下载”四个汉字汉语拼音首字母与国际顶级域名“.net”的组合。 ©2025 标准下载网 www.bzxz.net 本站邮件:bzxznet@163.com
网站备案号:湘ICP备2025141790号-2
网站备案号:湘ICP备2025141790号-2