- 您的位置:
- 标准下载网 >>
- 标准分类 >>
- 其他行业标准 >>
- FZ/T 54073-2014有光异形锦纶6预取向丝
标准号:
FZ/T 54073-2014
标准名称:
有光异形锦纶6预取向丝
标准类别:
其他行业标准
英文名称:
Bright profiled polyamide 6 partially oriented yarns标准状态:
现行-
发布日期:
2014-05-06 -
实施日期:
2014-10-01 出版语种:
简体中文下载格式:
.pdf .zip
点击下载
标准简介:
本标准规定了有光异形锦纶6预取向丝(简称POY)的术语和定义、产品标识、技术要求、试验方法、检验规则、标志、包装、运输和贮存的要求。
本标准适用于以聚己内酰胺为原料加工制成的预取向丝,线密度范围为 12.0 dtex~480.0 dtex;单丝线密度 1.0dtex~6.0dtex,三叶形和三角形截面的有光预取向丝的品质鉴定、验收、仲裁。其他类型的有光异形锦纶6预取向丝可参照使用。
本标准按照GB/T1.1—2009给出的规则起草。
本标准由中国纺织工业联合会提出。
本标准由上海市纺织工业技术监督所归口。
本标准起草单位:广东新会美达锦纶股份有限公司、浙江裕鑫聚磐实业有限公司、上海市纺织工业技术监督所、浙江锦事达化纤有限公司、浙江亚星纤维有限公司、长乐恒申合纤科技有限公司。
本标准主要起草人:宋明、李荣江、陈漫、李红杰、余承钢、刘文华、叶冰。
部分标准内容:
ICS59.060.20
中华人民共和国纺织行业标准
FZ/T54073—2014
有光异形锦纶6预取向丝
Bright profiledpolyamide6partiallyorientedyarns2014-05-06发布
中华人民共和国工业和信息化部发布
2014-10-01实施
本标准按照GB/T1.1一2009给出的规则起草。本标准由中国纺织工业联合会提出。本标准由上海市纺织工业技术监督所归口。FZ/T54073—2014
本标准起草单位:广东新会美达锦纶股份有限公司、浙江裕鑫聚磐实业有限公司、上海市纺织工业技术监督所、浙江锦事达化纤有限公司、浙江亚星纤维有限公司、长乐恒申合纤科技有限公司。本标准主要起草人:宋明、李荣江、陈漫、李红杰、余承钢、刘文华、叶冰。1范围
有光异形锦纶6预取向丝
FZ/T54073—2014
本标准规定了有光异形锦纶6预取向丝(简称POY)的术语和定义、产品标识、技术要求、试验方法、检验规则、标志、包装、运输和贮存的要求。本标准适用于以聚已内酰胺为原料加工制成的预取向丝,线密度范围为12.0dtex~480.0dtex,单丝线密度1.0dtex~6.0dtex,三叶形和三角形截面的有光预取向丝,其他类型的有光异形锦纶6预取向丝可参照使用。
2规范性引用文件
下列文件对于本文件的应用是必不可少的。凡是注日期的引用文件,仅注日期的版本适用于本文件。凡是不注日期的引用文件,其最新版本(包括所有修改单)适用于本文件。GB/T250纺织品
色牢度试验评定变色用灰色样卡GB/T2828.1一2012计数抽样检验程序第1部分:按接收质量限(AQL)检索的逐批检验抽样计划
GB/T3291.1
GB/T3291.3
GB/T4146.1
GB/T4146.3
GB/T6502
GB/T6503
GB/T6504
GB/T8170
GB/T14343
GB/T14344
GB/T14346
FZ/T50002
FZ/T51004
3术语和定义
纺织材料性能和试验术语第1部分:纤维和纱线纺织
纺织材料性能和试验术语第3部分:通用纺织
纺织品
纺织品
化学纤维
化学纤维
化学纤维第1部分:属名
化学纤维第3部分:检验术语
长丝取样方法
回潮率试验方法
化学纤维合
含油率试验方法
数值修约规则与极限数值的表示和判定化学纤维长丝线密度试验方法
化学纤维长丝拉伸性能试验方法化学纤维长丝电子条干不匀率试验方法化学纤维异形度试验方法
纤维级聚己内酰胺切片
GB/T3291.1、GB/T3291.3、GB/T4146.1和GB/T4146.3界定的以及下列术语和定义适用于本文件。
有光异形锦纶6预取向丝brightprofiledpolyamide6partiallyorientedyarn采用二氧化钛含量小于或等于0.05%(质量分数)的聚已内酰胺切片,使用异形截面的喷丝板,纺制成的锦纶6预取向丝(POY)。
FZ/T54073—2014
产品标识
产品规格以纤维线密度(dtex)和单丝根数(f)表示。示例:线密度为44dtex,单束丝根数为24的有光异形锦纶6预取向丝(POY),其产品规格表示为44dtex/24f。技术要求
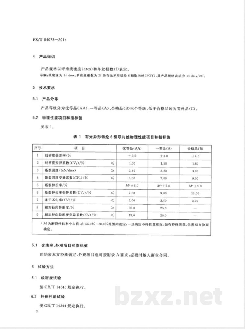
产品分等
产品等级分为优等品(AA)、一等品(A)、合格品(B)三个等级,低于合格品的为等外品(C)。物理性能项目和指标值
见表1。
表1有光异形锦纶6预取向丝物理性能项目和指标值序号
线密度偏差率/%
线密度变异系数(CV,)/%
断裂强度/(eN/dtex)
断裂强度变异系数(CV、)/%
断裂伸长率/%
断裂伸长率变异系数(CV.)/%
条干不勾率(CV)/%
相对径向异形度/%
相对径向异形度变异系数(CV)/%《
优等品(AA)
一等品(A)
合格品(B)
·M为断裂伸长率中心值,在55.0%~80.0%范围内选定,一且确定不得任意更改,如有特殊情况,供需双方协商确定。
含油率、外观项目和指标值
由供需双方协商确定,外观项目也可按附录A要求,必要时纳人商业合同。试验方法
线密度试验
按GB/T14343规定执行。
拉伸性能试验
按GB/T14344规定执行。
3条干不匀率试验
按GB/T14346规定执行。
相对径向异形度试验
按FZ/T50002规定执行。bzxZ.net
含油率试验
按GB/T6504规定执行。仲裁时,采用萃取法。6.6
二氧化钛含量
按FZ/T51004规定执行。
回潮率试验
按GB/T6503规定执行。
外观检验
按供需双方约定执行或按照附录A规定执行7
检验规则
检验项目
表1中项目均为考核项目,并按第6章规定的试验方法进行检验。7.1.2
FZ/T54073—2014
含油率和外观检验项目按供需双方要求检验,外观检验也可按照附录A规定进行检验。组批规定
在一定范围内采用周期性取样组成检验批。一个生产批可由一个检验批组成,也可由若干检验批组成。
7.3取样规定
外观项目全数检验。抽取的实验室样品外观和筒重应符合相应等级。7.3.2表1中序号1~7项物理性能试验的实验室样品按GB/T6502规定取样。7.4
检验结果评定
物理性能的测定值或计算值按GB/T8170中修约值比较法与表1的指标的极限数值比较,逐一评定等级。
外观检验项目按供需双方要求或按附录A规定的要求,逐简评定。7.4.3
产品综合等级的评定,以检验批中物理性能和外观指标中最低的等级定为该产品的等级。复验规则
一批产品到收货方三个月内,作为验收或对质量有异议时可提请复验。若该批产品的数量使用了3
FZ/T54073—2014
三分之一以上时,不应申请复验。但如果收货方可以出示相关证据证明该批产品确实影响到后加工产品的质量,并造成严重损失时,应分析原因,明确双方责任、协商处理。7.5.2检验项目
同7.1。
7.5.3组批规定
按原生产批组批,但生产日期相差间隔超过90d的产品不能按同一批号组批。7.5.4取样规定
7.5.4.1外观和重量差异为抽样检验。根据批量按GB/T2828.1一2012表1中的一般检验水平Ⅱ规定确定样本大小(字码)。
7.5.4.2表1序号1~7项物理性能的实验室样品按7.3.2规定取样。7.5.5复验结果的评定
7.5.5.1外观按7.5.4.1样本大小,根据GB/T2828.1一2012表2-A正常检验一次抽样方案中接收质量限(AQL)值为4.0,确定合格判定数Ac和不合格判定数Re,并按供需双方合同指标或附录A评定,当不合格的筒子数Ac时判为原等级;当不合格的简子数≥Re时,则判为不符合原等级。7.5.5.2物理性能检验项目按7.4.1规定评定等级7.5.5.3产品综合等级按7.4.3评定,高于或等于原等级则判为符合,低于原等级则判为不符合。7.5.6公定质量计算
有光异形锦纶6预取向丝的公定质量按式(1)计算:1+R。
m=m,×
式中:
批产品包装件公定质量,单位为千克(kg);m
m,批产品包装件净质量,单位为千克(kg);R。—有光异形锦纶6预取向丝公定回潮率,为4.5%;R—有光异形锦纶6预取向丝实测回潮率,%,有光异形锦纶6预取向丝的实测回潮率按照GB/T6503规定执行。公定质量差异不超过0.5%时,不予索赔;超过时,按实际超过部分赔偿。8标志、包装、运输和存
8.1标志
...(1)
纸箱上应标明厂名、厂址、产品名称、规格、等级、批号、净重、毛重、筒子个数、生产日期、商标、标准号和防潮、轻放等标志。
8.2包装
8.2.1每个丝筒都应套塑料袋,按不同品种、规格、批号、等级、日期分别进行包装、装箱。8.2.2外包装纸箱内应有定位装置固定丝筒两端筒管,纸箱质量应保证产品质量不受损伤。8.2.3每个包装箱内的丝筒大小要求尽量均匀。4
8.2.4每批产品应附有质量检验单。3运输
运输中禁止损坏外包装,禁止倒置和受潮。存
包装箱按批堆放,贮存在干燥、清洁、通风、避光的仓库内。FZ/T54073—2014
FZ/T54073—2014
A.1要求
外观项目和指标按表A.1。
毛丝/(根/卷绕表面)
松圈丝/根/卷装表面)
网丝·/(根/卷装的一个端面)
油污/(cm\/卷装表面)
简重/kg
附录A
(规范性附录)
外观要求、检验、评定
外观项目和指标值
优等品(AA)
网丝是指长度≥2cm开始计算,如果两个端面均有则定为等外。等品(A)
合格品(B)
色差,参照GB/T250的级别定等,其中“正常”相当于4级,“轻微”相当于3级,“轻\相当于2-3级。检验
工作点的照度大于或等于4001x,周围环境应无其他散射光和反射光,目测距离为0.30m~0.40m(检验丝筒毛丝时为0.20m~0.25m),观察角度为40~60°(检查丝筒毛丝时与目光平行)。A.2.2
照度表。
分级台(车)。
磅称,适宜的称量范围,精度为0.5%。检验步骤
在分级装置上转动一周观察筒子的两个端面和一个柱表面。对每个被检卷装按A.1要求的项目进行检验检查毛丝以丝条呈毛绒现象或单丝断丝头凸出于复丝表面,对着光线能够看到为准。检验松圈丝,以单丝未断裂且高出丝表面2mm者为准。检查油污以目测能够看到的油丝、锈丝以及难以用水清洗斑迹为准,以面积计算,检查网丝(纤丝)是以筒子两端存在丝条脱离正常卷绕轨迹的数量和长度为准,长度≥2cm开始,以根数计算、记录。
FZ/T54073—2014
检查色差,以每个筒子端面最深与最浅之间的色差,以及卷装间色差为准,然后对照灰卡评级、定等,记录。
称取筒子的质量,扣除已知的皮质量,该净质量即为筒重,准确到0.5%记录结果。
综合定等
以外观项目中最低项的等级定为该卷装的等级,FZ/T54073-2014
打印H期:2014年7月6日F009A
中华人民共和国纺织
行业标
有光异形锦纶6预取向丝
FZ/T54073—2014
中国标准出版社出版发行
北京市朝阳区和平里西街甲2号(100029)北京市西城区三里河北街16号(100045)网址www.spc.net.cn
总编室:(010)64275323
发行中心:(010)51780235
读者服务部:(010)68523946
中国标准出版社秦皇岛印刷厂印刷各地新华书店经销
开本880×12301/16
印张0.75
字数12千字
2014年6月第一版
2014年6月第一次印刷
书号:155066·2-27167定价16.00元如有印装差错
由本社发行中心调换
版权专有1
侵权必究
举报电话:(010)68510107
小提示:此标准内容仅展示完整标准里的部分截取内容,若需要完整标准请到上方自行免费下载完整标准文档。
中华人民共和国纺织行业标准
FZ/T54073—2014
有光异形锦纶6预取向丝
Bright profiledpolyamide6partiallyorientedyarns2014-05-06发布
中华人民共和国工业和信息化部发布
2014-10-01实施
本标准按照GB/T1.1一2009给出的规则起草。本标准由中国纺织工业联合会提出。本标准由上海市纺织工业技术监督所归口。FZ/T54073—2014
本标准起草单位:广东新会美达锦纶股份有限公司、浙江裕鑫聚磐实业有限公司、上海市纺织工业技术监督所、浙江锦事达化纤有限公司、浙江亚星纤维有限公司、长乐恒申合纤科技有限公司。本标准主要起草人:宋明、李荣江、陈漫、李红杰、余承钢、刘文华、叶冰。1范围
有光异形锦纶6预取向丝
FZ/T54073—2014
本标准规定了有光异形锦纶6预取向丝(简称POY)的术语和定义、产品标识、技术要求、试验方法、检验规则、标志、包装、运输和贮存的要求。本标准适用于以聚已内酰胺为原料加工制成的预取向丝,线密度范围为12.0dtex~480.0dtex,单丝线密度1.0dtex~6.0dtex,三叶形和三角形截面的有光预取向丝,其他类型的有光异形锦纶6预取向丝可参照使用。
2规范性引用文件
下列文件对于本文件的应用是必不可少的。凡是注日期的引用文件,仅注日期的版本适用于本文件。凡是不注日期的引用文件,其最新版本(包括所有修改单)适用于本文件。GB/T250纺织品
色牢度试验评定变色用灰色样卡GB/T2828.1一2012计数抽样检验程序第1部分:按接收质量限(AQL)检索的逐批检验抽样计划
GB/T3291.1
GB/T3291.3
GB/T4146.1
GB/T4146.3
GB/T6502
GB/T6503
GB/T6504
GB/T8170
GB/T14343
GB/T14344
GB/T14346
FZ/T50002
FZ/T51004
3术语和定义
纺织材料性能和试验术语第1部分:纤维和纱线纺织
纺织材料性能和试验术语第3部分:通用纺织
纺织品
纺织品
化学纤维
化学纤维
化学纤维第1部分:属名
化学纤维第3部分:检验术语
长丝取样方法
回潮率试验方法
化学纤维合
含油率试验方法
数值修约规则与极限数值的表示和判定化学纤维长丝线密度试验方法
化学纤维长丝拉伸性能试验方法化学纤维长丝电子条干不匀率试验方法化学纤维异形度试验方法
纤维级聚己内酰胺切片
GB/T3291.1、GB/T3291.3、GB/T4146.1和GB/T4146.3界定的以及下列术语和定义适用于本文件。
有光异形锦纶6预取向丝brightprofiledpolyamide6partiallyorientedyarn采用二氧化钛含量小于或等于0.05%(质量分数)的聚已内酰胺切片,使用异形截面的喷丝板,纺制成的锦纶6预取向丝(POY)。
FZ/T54073—2014
产品标识
产品规格以纤维线密度(dtex)和单丝根数(f)表示。示例:线密度为44dtex,单束丝根数为24的有光异形锦纶6预取向丝(POY),其产品规格表示为44dtex/24f。技术要求
产品分等
产品等级分为优等品(AA)、一等品(A)、合格品(B)三个等级,低于合格品的为等外品(C)。物理性能项目和指标值
见表1。
表1有光异形锦纶6预取向丝物理性能项目和指标值序号
线密度偏差率/%
线密度变异系数(CV,)/%
断裂强度/(eN/dtex)
断裂强度变异系数(CV、)/%
断裂伸长率/%
断裂伸长率变异系数(CV.)/%
条干不勾率(CV)/%
相对径向异形度/%
相对径向异形度变异系数(CV)/%《
优等品(AA)
一等品(A)
合格品(B)
·M为断裂伸长率中心值,在55.0%~80.0%范围内选定,一且确定不得任意更改,如有特殊情况,供需双方协商确定。
含油率、外观项目和指标值
由供需双方协商确定,外观项目也可按附录A要求,必要时纳人商业合同。试验方法
线密度试验
按GB/T14343规定执行。
拉伸性能试验
按GB/T14344规定执行。
3条干不匀率试验
按GB/T14346规定执行。
相对径向异形度试验
按FZ/T50002规定执行。bzxZ.net
含油率试验
按GB/T6504规定执行。仲裁时,采用萃取法。6.6
二氧化钛含量
按FZ/T51004规定执行。
回潮率试验
按GB/T6503规定执行。
外观检验
按供需双方约定执行或按照附录A规定执行7
检验规则
检验项目
表1中项目均为考核项目,并按第6章规定的试验方法进行检验。7.1.2
FZ/T54073—2014
含油率和外观检验项目按供需双方要求检验,外观检验也可按照附录A规定进行检验。组批规定
在一定范围内采用周期性取样组成检验批。一个生产批可由一个检验批组成,也可由若干检验批组成。
7.3取样规定
外观项目全数检验。抽取的实验室样品外观和筒重应符合相应等级。7.3.2表1中序号1~7项物理性能试验的实验室样品按GB/T6502规定取样。7.4
检验结果评定
物理性能的测定值或计算值按GB/T8170中修约值比较法与表1的指标的极限数值比较,逐一评定等级。
外观检验项目按供需双方要求或按附录A规定的要求,逐简评定。7.4.3
产品综合等级的评定,以检验批中物理性能和外观指标中最低的等级定为该产品的等级。复验规则
一批产品到收货方三个月内,作为验收或对质量有异议时可提请复验。若该批产品的数量使用了3
FZ/T54073—2014
三分之一以上时,不应申请复验。但如果收货方可以出示相关证据证明该批产品确实影响到后加工产品的质量,并造成严重损失时,应分析原因,明确双方责任、协商处理。7.5.2检验项目
同7.1。
7.5.3组批规定
按原生产批组批,但生产日期相差间隔超过90d的产品不能按同一批号组批。7.5.4取样规定
7.5.4.1外观和重量差异为抽样检验。根据批量按GB/T2828.1一2012表1中的一般检验水平Ⅱ规定确定样本大小(字码)。
7.5.4.2表1序号1~7项物理性能的实验室样品按7.3.2规定取样。7.5.5复验结果的评定
7.5.5.1外观按7.5.4.1样本大小,根据GB/T2828.1一2012表2-A正常检验一次抽样方案中接收质量限(AQL)值为4.0,确定合格判定数Ac和不合格判定数Re,并按供需双方合同指标或附录A评定,当不合格的筒子数Ac时判为原等级;当不合格的简子数≥Re时,则判为不符合原等级。7.5.5.2物理性能检验项目按7.4.1规定评定等级7.5.5.3产品综合等级按7.4.3评定,高于或等于原等级则判为符合,低于原等级则判为不符合。7.5.6公定质量计算
有光异形锦纶6预取向丝的公定质量按式(1)计算:1+R。
m=m,×
式中:
批产品包装件公定质量,单位为千克(kg);m
m,批产品包装件净质量,单位为千克(kg);R。—有光异形锦纶6预取向丝公定回潮率,为4.5%;R—有光异形锦纶6预取向丝实测回潮率,%,有光异形锦纶6预取向丝的实测回潮率按照GB/T6503规定执行。公定质量差异不超过0.5%时,不予索赔;超过时,按实际超过部分赔偿。8标志、包装、运输和存
8.1标志
...(1)
纸箱上应标明厂名、厂址、产品名称、规格、等级、批号、净重、毛重、筒子个数、生产日期、商标、标准号和防潮、轻放等标志。
8.2包装
8.2.1每个丝筒都应套塑料袋,按不同品种、规格、批号、等级、日期分别进行包装、装箱。8.2.2外包装纸箱内应有定位装置固定丝筒两端筒管,纸箱质量应保证产品质量不受损伤。8.2.3每个包装箱内的丝筒大小要求尽量均匀。4
8.2.4每批产品应附有质量检验单。3运输
运输中禁止损坏外包装,禁止倒置和受潮。存
包装箱按批堆放,贮存在干燥、清洁、通风、避光的仓库内。FZ/T54073—2014
FZ/T54073—2014
A.1要求
外观项目和指标按表A.1。
毛丝/(根/卷绕表面)
松圈丝/根/卷装表面)
网丝·/(根/卷装的一个端面)
油污/(cm\/卷装表面)
简重/kg
附录A
(规范性附录)
外观要求、检验、评定
外观项目和指标值
优等品(AA)
网丝是指长度≥2cm开始计算,如果两个端面均有则定为等外。等品(A)
合格品(B)
色差,参照GB/T250的级别定等,其中“正常”相当于4级,“轻微”相当于3级,“轻\相当于2-3级。检验
工作点的照度大于或等于4001x,周围环境应无其他散射光和反射光,目测距离为0.30m~0.40m(检验丝筒毛丝时为0.20m~0.25m),观察角度为40~60°(检查丝筒毛丝时与目光平行)。A.2.2
照度表。
分级台(车)。
磅称,适宜的称量范围,精度为0.5%。检验步骤
在分级装置上转动一周观察筒子的两个端面和一个柱表面。对每个被检卷装按A.1要求的项目进行检验检查毛丝以丝条呈毛绒现象或单丝断丝头凸出于复丝表面,对着光线能够看到为准。检验松圈丝,以单丝未断裂且高出丝表面2mm者为准。检查油污以目测能够看到的油丝、锈丝以及难以用水清洗斑迹为准,以面积计算,检查网丝(纤丝)是以筒子两端存在丝条脱离正常卷绕轨迹的数量和长度为准,长度≥2cm开始,以根数计算、记录。
FZ/T54073—2014
检查色差,以每个筒子端面最深与最浅之间的色差,以及卷装间色差为准,然后对照灰卡评级、定等,记录。
称取筒子的质量,扣除已知的皮质量,该净质量即为筒重,准确到0.5%记录结果。
综合定等
以外观项目中最低项的等级定为该卷装的等级,FZ/T54073-2014
打印H期:2014年7月6日F009A
中华人民共和国纺织
行业标
有光异形锦纶6预取向丝
FZ/T54073—2014
中国标准出版社出版发行
北京市朝阳区和平里西街甲2号(100029)北京市西城区三里河北街16号(100045)网址www.spc.net.cn
总编室:(010)64275323
发行中心:(010)51780235
读者服务部:(010)68523946
中国标准出版社秦皇岛印刷厂印刷各地新华书店经销
开本880×12301/16
印张0.75
字数12千字
2014年6月第一版
2014年6月第一次印刷
书号:155066·2-27167定价16.00元如有印装差错
由本社发行中心调换
版权专有1
侵权必究
举报电话:(010)68510107
小提示:此标准内容仅展示完整标准里的部分截取内容,若需要完整标准请到上方自行免费下载完整标准文档。
标准图片预览:





- 其它标准
- 热门标准
- 其他行业标准
- FZ/T54085-2016 阻燃涤纶低弹丝
- FZ/T54087-2016 粘合活化型涤纶工业长丝
- FZ/T54089-2016 有色锦纶6弹力丝
- FZ/T54088-2016 锦纶6全牵伸单丝
- FZ/T54080-2015 有光异形锦纶66弹力丝
- FZ/T92036-2017 弹簧加压摇架
- YS/T433-2016 银精矿
- FZ/T54082-2015 锦纶6膨体长丝(BCF)
- QB/T4698-2014 家用和类似用途软水机
- QB/T4207-2011 一字槽螺钉旋具头
- FZ/T61002-2019 化纤仿毛毛毯
- FZ/T62036-2017 乳胶枕、垫
- JB/T4212.6-2014 内六角圆柱头螺钉冷镦模 第6部分:凹模
- NB/T31048.1-2014 风力发电机用绕组线 第1部分 一般规定
- T/CMAJY047-2021 加油机在线监督管理规范
- 行业新闻
请牢记:“bzxz.net”即是“标准下载”四个汉字汉语拼音首字母与国际顶级域名“.net”的组合。 ©2025 标准下载网 www.bzxz.net 本站邮件:bzxznet@163.com
网站备案号:湘ICP备2025141790号-2
网站备案号:湘ICP备2025141790号-2