- 您的位置:
- 标准下载网 >>
- 标准分类 >>
- 其他行业标准 >>
- FZ/T 54118-2019高收缩涤纶牵伸丝/涤纶预取向丝混纤丝
标准号:
FZ/T 54118-2019
标准名称:
高收缩涤纶牵伸丝/涤纶预取向丝混纤丝
标准类别:
其他行业标准
英文名称:
Polyester(PET) high shrinkage drawn/partially oriented combined yarn标准状态:
现行-
发布日期:
2019-11-11 -
实施日期:
2020-04-01 出版语种:
简体中文下载格式:
.pdf .zip下载大小:
2.14 MB
点击下载
标准简介:
本标准规定了高收缩涤纶牵伸丝/涤纶预取向丝混纤丝的术语和定义、产品标识、技术要求、试验方法、检验规则和标志、包装、运输、贮存的要求。
本标准适用于总线密度88 dtex~330 dtex、单丝线密度1.0 dtex~3.0 dtex的本色高收缩涤纶牵伸丝与涤纶预取向丝的混纤丝。
部分标准内容:
ICS_59.060.20
中华人民共和国纺织行业标
FZ/T54118—2019
高收缩涤纶牵伸丝/涤纶预取向丝混纤丝
Polyester (PET) high shrinkage drawn/partially oriented combined yarn2019-11-11发布
中华人民共和国工业和信息化部2020-04-01实施
本标准按照GB/T1.1一2009给出的规则起草。本标准由中国纺织工业联合会提出。本标准由上海市纺织工业技术监督所归口。FZ/T54118—2019
本标准起草单位:杭州汇维仕永盛化纤有限公司、南通永盛汇维仕纤维新材料有限公司、浙江古纤道股份有限公司、桐昆集团股份有限公司、江苏中鲈科技发展股份有限公司、上海市纺织工业技术监督所。
本标准主要起草人:徐华、叶洪福、陈诚、李蓉、宋自用、钱琴芳、王丽莉。I
1范围
高收缩涤纶牵伸丝/涤纶预取向丝混纤丝
FZ/T54118-—2019
本标准规定了高收缩涤纶牵伸丝/涤纶预取向丝混纤丝的术语和定义、产品标识、技术要求、试验方法、检验规则和标志、包装、运输、贮存的要求。本标准适用于总线密度为88dtex~330dtex、单丝线密度为1.0dtex~3.0dtex的本色高收缩涤纶牵伸丝与涤纶预取向丝的混纤丝。2规范性引用文件
下列文件对于本文件的应用是必不可少的。凡是注日期的引用文件,仅注日期的版本适用于本文件。凡是不注日期的引用文件,其最新版本(包括所有修改单)适用于本文件。GB/T250纺织品色牢度试验评定变色用灰色样卡GB/T2828.1--2012计数抽样检验程序第1部分:按接收质量限(AQL)检索的逐批检验抽样计划
GB/T3291.1
纺织材料性能和试验术语第1部分:纤维和纱线GB/T3291.3纺织纺织材料性能和试验术语第3部分:通用GB/T4146(所有部分)纺织品化学纤维化学纤维长丝取样方法
GB/T6502
GB/T6504
GB/T6505
GB/T6508
化学纤维
含油率试验方法
化学纤维长丝热收缩率试验方法(处理后)涤纶长丝染色均匀度试验方法
GB/T8170一2008数值修约规则与极限数值的表示和判定GB/T14343
GB/T14344Www.bzxZ.net
FZ/T50001
化学纤维长丝线密度试验方法
长丝拉伸性能试验方法
化学纤维
合成纤维
长丝网络度试验方法
涤纶预取向丝/牵伸丝混纤丝异收缩率试验方法FZ/T50023
3术语和定义
GB/T3291.1、GB/T3291.3、GB/T4146(所有部分)界定的以及下列术语和定义适用于本文件。3.1
高收缩涤纶牵伸丝/涤纶预取向丝混纤丝polyesterhighshrinkagedrawn/partiallyorientedcombined yarn
高收缩涤纶牵伸丝与涤纶预取向丝经网络等加工工艺所形成的长丝。4产品标识
4.1产品规格以线密度(dtex)和单丝根数(f)表示。例如:总线密度为265dtex,单丝根数为96的高收1
FZ/T54118—2019
缩涤纶牵伸丝/涤纶预取向丝混纤丝,其产品规格表示为265dtex/96f。4.2
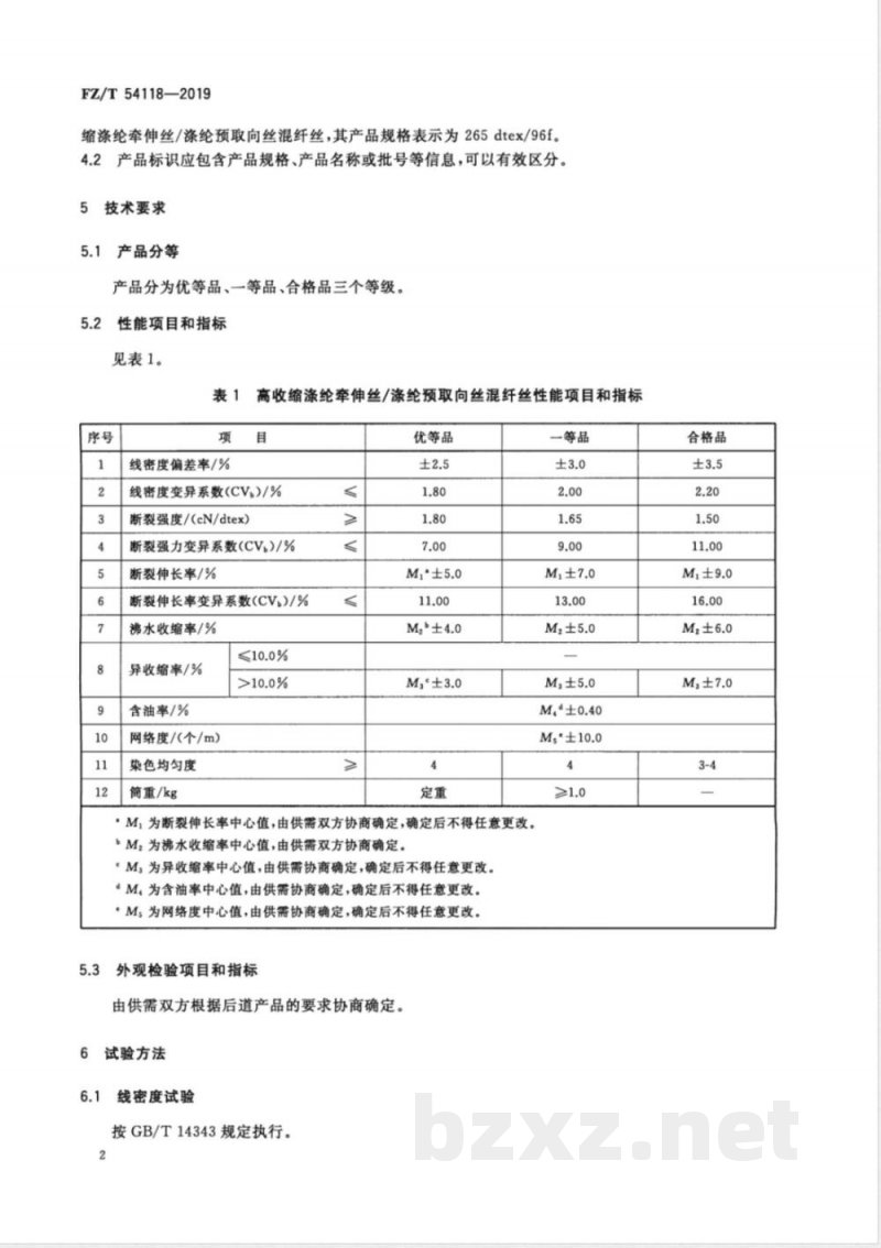
产品标识应包含产品规格、产品名称或批号等信息,可以有效区分。技术要求
5.1产品分等
产品分为优等品、一等品、合格品三个等级。5.2
性能项目和指标
见表1。
线密度偏差率/%
高收缩涤纶牵伸丝/涤纶预取向丝混纤丝性能项目和指标目
线密度变异系数(CV)/%
断裂强度/(cN/dtex)
断裂强力变异系数(CV,)/%
断裂伸长率/%
断裂伸长率变异系数(CV,)/%
沸水收缩率/%
异收缩率/%
含油率/%
网络度/(个/m)
染色均匀度
简重/kg
优等品
·M为断裂伸长率中心值,由供需双方协商确定,确定后不得任意更改。bM,为沸水收缩率中心值,由供需双方协商确定。“M,为异收缩率中心值,由供需协商确定,确定后不得任意更改。dM为含油率中心值,由供需协商确定,确定后不得任意更改。“Ms为网络度中心值,由供需协商确定,确定后不得任意更改。外观检验项目和指标
由供需双方根据后道产品的要求协商确定。6
试验方法
线密度试验
按GB/T14343规定执行。
一等品
M.*±0.40
合格品
6.2拉伸性能试验
按GB/T14344规定执行。
6.3沸水收缩率试验
按GB/T6505规定执行,仲裁时采用绞丝法的仪器测量方法。6.4异收缩率试验
按FZ/T50023规定执行。
6.5含油率试验
按GB/T6504规定执行。
6.6网络度试验
按FZ/T50001规定执行,仲裁时采用手工移针法。6.7染色均匀度试验
FZ/T54118—2019
按照GB/T6508规定执行。按变形丝条件编织袜带;将袜带铺平,并按袜带尺寸固定四边,确保袜带表面无皱缩;放入90℃~100℃纯净热水中,定型20S。然后再进行染色、染色均匀度的评定。6.8筒重试验
用检定分度值小于等于卷装质量的0.1%,最大称量的20%~80%能覆盖卷装质量的磅秤、电子秤等衡器称取卷装的质量,扣除已知的皮质量,该净质量即为筒重,精确至0.5%,并记录。6.9外观检验
6.9.1设备
分级台:黑色台面,高度为75cm~80cm,上面平行挂二支D65高显色荧光灯(或40W普通荧光灯),周围环境应无其他散射光和反射光。被观察点的照度大于或等于6001x。6.9.2检验步骤
存细观察卷装的二个端面和一个柱表面。6.9.2.1
6.9.2.2对每个被检卷装进行外观检验,并记录。7检验规则
7.1检验项目
表1中所规定的项目均为考核项目。7.1.1
外观检验项目按5.3规定。
组批规定
在一定范围内采用周期性取样组成检验批号。一个生产批可由一个检验批组成,也可由若干检验批组成。
FZ/T54118—2019
7.3取样规定
7.3.1表1中各项目试验的实验室样品,按GB/T6502规定取样。其中染色均匀度和简重试验,宜逐筒取样。
7.3.2外观检验,逐筒简取样。
7.4检验结果评定
7.4.1性能项目的测定值或计算值按GB/T8170-2008中修约值比较法与表1的性能指标的极限数值比较,逐一评定等级。其中染色均匀度,根据所有样品卷装的级差(含同一段袜带内的深浅条纹)按GB/T250评定等级。
7.4.2外观检验按5.3规定,逐筒评定等级。7.4.3产品综合等级的评定,以检验批中性能指标和外观指标中最低项的等级定为该批产品的等级。7.5
复验规则
7.5.1通则
批产品到收货方三个月内,作为验收或对品质有异议时可提请复验。若该批产品的数量使用了三分之一以上时,不得申请复验。但如果收货方可以出示相关证据证明该批产品确实影响到后加工产品的品质,并造成严重损失时,应分析原因,明确双方责任、协商处理。7.5.2检验项目
同7.1。
7.5.3组批规定
按原生产批号组批,但生产日期间隔超过90天的产品不能按同一批号组批。7.5.4取样规定
7.5.4.1性能项目的实验室样品按GB/T6502规定取样。7.5.4.2外观、染色均匀度为抽样检验。根据批量按GB/T2828.1一2012表1中一般检验水平Ⅱ规定确定样本大小(学码)。
7.5.5复验结果的评定
7.5.5.1性能项目的测定值或计算值按GB/T8170--2008中修约值比较法与表1的性能指标的极限数值比较,评定等级。其中染色均匀度,根据所有样品卷装的级差(含同一段袜带内的深浅条纹)按GB/T250评定等级。
7.5.5.2外观项目按7.5.4.2样本大小,根据GB/T2828.1一2012表2-A中正常检验一次抽样方案AQL值为4.0,确定接收数Ac和拒收数Re,并按供需双方合同指标评定。当不合格的卷装数8.1标志
包装箱上应标明产品名称、规格、等级、批号、净重、毛重、卷装个数、包装日期、产品标准编号、商标、4
生产企业名称、详细地址等相关信息和防潮、小心轻放等警示标志。8.2包装
FZ/T54118—2019
8.2.1每个卷装都应套一个塑料袋后放人包装箱。包装箱内应有定位装置(定位器或定位孔板等)固定卷装,包装的质量应能保证卷装不受损伤。8.2.2每个包装箱内的卷装大小尽量均匀。不同品种、规格、批号、等级要分别装箱,严禁混装。8.2.3每批产品应附品质检验单。8.3运输
运输过程中禁止损坏包装箱和防止受潮。8.4购存
包装箱按批堆放,贮存在干燥、清洁、通风的场所。5
小提示:此标准内容仅展示完整标准里的部分截取内容,若需要完整标准请到上方自行免费下载完整标准文档。
中华人民共和国纺织行业标
FZ/T54118—2019
高收缩涤纶牵伸丝/涤纶预取向丝混纤丝
Polyester (PET) high shrinkage drawn/partially oriented combined yarn2019-11-11发布
中华人民共和国工业和信息化部2020-04-01实施
本标准按照GB/T1.1一2009给出的规则起草。本标准由中国纺织工业联合会提出。本标准由上海市纺织工业技术监督所归口。FZ/T54118—2019
本标准起草单位:杭州汇维仕永盛化纤有限公司、南通永盛汇维仕纤维新材料有限公司、浙江古纤道股份有限公司、桐昆集团股份有限公司、江苏中鲈科技发展股份有限公司、上海市纺织工业技术监督所。
本标准主要起草人:徐华、叶洪福、陈诚、李蓉、宋自用、钱琴芳、王丽莉。I
1范围
高收缩涤纶牵伸丝/涤纶预取向丝混纤丝
FZ/T54118-—2019
本标准规定了高收缩涤纶牵伸丝/涤纶预取向丝混纤丝的术语和定义、产品标识、技术要求、试验方法、检验规则和标志、包装、运输、贮存的要求。本标准适用于总线密度为88dtex~330dtex、单丝线密度为1.0dtex~3.0dtex的本色高收缩涤纶牵伸丝与涤纶预取向丝的混纤丝。2规范性引用文件
下列文件对于本文件的应用是必不可少的。凡是注日期的引用文件,仅注日期的版本适用于本文件。凡是不注日期的引用文件,其最新版本(包括所有修改单)适用于本文件。GB/T250纺织品色牢度试验评定变色用灰色样卡GB/T2828.1--2012计数抽样检验程序第1部分:按接收质量限(AQL)检索的逐批检验抽样计划
GB/T3291.1
纺织材料性能和试验术语第1部分:纤维和纱线GB/T3291.3纺织纺织材料性能和试验术语第3部分:通用GB/T4146(所有部分)纺织品化学纤维化学纤维长丝取样方法
GB/T6502
GB/T6504
GB/T6505
GB/T6508
化学纤维
含油率试验方法
化学纤维长丝热收缩率试验方法(处理后)涤纶长丝染色均匀度试验方法
GB/T8170一2008数值修约规则与极限数值的表示和判定GB/T14343
GB/T14344Www.bzxZ.net
FZ/T50001
化学纤维长丝线密度试验方法
长丝拉伸性能试验方法
化学纤维
合成纤维
长丝网络度试验方法
涤纶预取向丝/牵伸丝混纤丝异收缩率试验方法FZ/T50023
3术语和定义
GB/T3291.1、GB/T3291.3、GB/T4146(所有部分)界定的以及下列术语和定义适用于本文件。3.1
高收缩涤纶牵伸丝/涤纶预取向丝混纤丝polyesterhighshrinkagedrawn/partiallyorientedcombined yarn
高收缩涤纶牵伸丝与涤纶预取向丝经网络等加工工艺所形成的长丝。4产品标识
4.1产品规格以线密度(dtex)和单丝根数(f)表示。例如:总线密度为265dtex,单丝根数为96的高收1
FZ/T54118—2019
缩涤纶牵伸丝/涤纶预取向丝混纤丝,其产品规格表示为265dtex/96f。4.2
产品标识应包含产品规格、产品名称或批号等信息,可以有效区分。技术要求
5.1产品分等
产品分为优等品、一等品、合格品三个等级。5.2
性能项目和指标
见表1。
线密度偏差率/%
高收缩涤纶牵伸丝/涤纶预取向丝混纤丝性能项目和指标目
线密度变异系数(CV)/%
断裂强度/(cN/dtex)
断裂强力变异系数(CV,)/%
断裂伸长率/%
断裂伸长率变异系数(CV,)/%
沸水收缩率/%
异收缩率/%
含油率/%
网络度/(个/m)
染色均匀度
简重/kg
优等品
·M为断裂伸长率中心值,由供需双方协商确定,确定后不得任意更改。bM,为沸水收缩率中心值,由供需双方协商确定。“M,为异收缩率中心值,由供需协商确定,确定后不得任意更改。dM为含油率中心值,由供需协商确定,确定后不得任意更改。“Ms为网络度中心值,由供需协商确定,确定后不得任意更改。外观检验项目和指标
由供需双方根据后道产品的要求协商确定。6
试验方法
线密度试验
按GB/T14343规定执行。
一等品
M.*±0.40
合格品
6.2拉伸性能试验
按GB/T14344规定执行。
6.3沸水收缩率试验
按GB/T6505规定执行,仲裁时采用绞丝法的仪器测量方法。6.4异收缩率试验
按FZ/T50023规定执行。
6.5含油率试验
按GB/T6504规定执行。
6.6网络度试验
按FZ/T50001规定执行,仲裁时采用手工移针法。6.7染色均匀度试验
FZ/T54118—2019
按照GB/T6508规定执行。按变形丝条件编织袜带;将袜带铺平,并按袜带尺寸固定四边,确保袜带表面无皱缩;放入90℃~100℃纯净热水中,定型20S。然后再进行染色、染色均匀度的评定。6.8筒重试验
用检定分度值小于等于卷装质量的0.1%,最大称量的20%~80%能覆盖卷装质量的磅秤、电子秤等衡器称取卷装的质量,扣除已知的皮质量,该净质量即为筒重,精确至0.5%,并记录。6.9外观检验
6.9.1设备
分级台:黑色台面,高度为75cm~80cm,上面平行挂二支D65高显色荧光灯(或40W普通荧光灯),周围环境应无其他散射光和反射光。被观察点的照度大于或等于6001x。6.9.2检验步骤
存细观察卷装的二个端面和一个柱表面。6.9.2.1
6.9.2.2对每个被检卷装进行外观检验,并记录。7检验规则
7.1检验项目
表1中所规定的项目均为考核项目。7.1.1
外观检验项目按5.3规定。
组批规定
在一定范围内采用周期性取样组成检验批号。一个生产批可由一个检验批组成,也可由若干检验批组成。
FZ/T54118—2019
7.3取样规定
7.3.1表1中各项目试验的实验室样品,按GB/T6502规定取样。其中染色均匀度和简重试验,宜逐筒取样。
7.3.2外观检验,逐筒简取样。
7.4检验结果评定
7.4.1性能项目的测定值或计算值按GB/T8170-2008中修约值比较法与表1的性能指标的极限数值比较,逐一评定等级。其中染色均匀度,根据所有样品卷装的级差(含同一段袜带内的深浅条纹)按GB/T250评定等级。
7.4.2外观检验按5.3规定,逐筒评定等级。7.4.3产品综合等级的评定,以检验批中性能指标和外观指标中最低项的等级定为该批产品的等级。7.5
复验规则
7.5.1通则
批产品到收货方三个月内,作为验收或对品质有异议时可提请复验。若该批产品的数量使用了三分之一以上时,不得申请复验。但如果收货方可以出示相关证据证明该批产品确实影响到后加工产品的品质,并造成严重损失时,应分析原因,明确双方责任、协商处理。7.5.2检验项目
同7.1。
7.5.3组批规定
按原生产批号组批,但生产日期间隔超过90天的产品不能按同一批号组批。7.5.4取样规定
7.5.4.1性能项目的实验室样品按GB/T6502规定取样。7.5.4.2外观、染色均匀度为抽样检验。根据批量按GB/T2828.1一2012表1中一般检验水平Ⅱ规定确定样本大小(学码)。
7.5.5复验结果的评定
7.5.5.1性能项目的测定值或计算值按GB/T8170--2008中修约值比较法与表1的性能指标的极限数值比较,评定等级。其中染色均匀度,根据所有样品卷装的级差(含同一段袜带内的深浅条纹)按GB/T250评定等级。
7.5.5.2外观项目按7.5.4.2样本大小,根据GB/T2828.1一2012表2-A中正常检验一次抽样方案AQL值为4.0,确定接收数Ac和拒收数Re,并按供需双方合同指标评定。当不合格的卷装数
包装箱上应标明产品名称、规格、等级、批号、净重、毛重、卷装个数、包装日期、产品标准编号、商标、4
生产企业名称、详细地址等相关信息和防潮、小心轻放等警示标志。8.2包装
FZ/T54118—2019
8.2.1每个卷装都应套一个塑料袋后放人包装箱。包装箱内应有定位装置(定位器或定位孔板等)固定卷装,包装的质量应能保证卷装不受损伤。8.2.2每个包装箱内的卷装大小尽量均匀。不同品种、规格、批号、等级要分别装箱,严禁混装。8.2.3每批产品应附品质检验单。8.3运输
运输过程中禁止损坏包装箱和防止受潮。8.4购存
包装箱按批堆放,贮存在干燥、清洁、通风的场所。5
小提示:此标准内容仅展示完整标准里的部分截取内容,若需要完整标准请到上方自行免费下载完整标准文档。
标准图片预览:





- 热门标准
- 其他行业标准
- QB/T4785-2015 往复锯条
- QB/T4698-2014 家用和类似用途软水机
- FZ/T54085-2016 阻燃涤纶低弹丝
- QB/T1042-2014 数字式世界钟
- FZ/T61008-2015 摇粒绒毯
- FZ/T62036-2017 乳胶枕、垫
- FZ/T61002-2019 化纤仿毛毛毯
- T/CMAJY047-2021 加油机在线监督管理规范
- NB/T31048.1-2014 风力发电机用绕组线 第1部分 一般规定
- FZ/T73043-2012 针织衬衫
- YB/T5315-2016 硅钙合金 磷含量的测定 磷钼蓝分光光度法
- FZ/T54091-2016 导电锦纶6牵伸丝
- FZ/T66310-1995 特种工业用厚型带
- JB/T8645-2011 潜水螺杆泵
- FZ/T92036-2017 弹簧加压摇架
- 行业新闻
请牢记:“bzxz.net”即是“标准下载”四个汉字汉语拼音首字母与国际顶级域名“.net”的组合。 ©2025 标准下载网 www.bzxz.net 本站邮件:bzxznet@163.com
网站备案号:湘ICP备2025141790号-2
网站备案号:湘ICP备2025141790号-2