- 您的位置:
- 标准下载网 >>
- 标准分类 >>
- 农业行业标准(NY) >>
- NY/T 842-2012 绿色食品 鱼
标准号:
NY/T 842-2012
标准名称:
绿色食品 鱼
标准类别:
农业行业标准(NY)
标准状态:
现行出版语种:
简体中文下载格式:
.rar .pdf下载大小:
相关标签:
绿色食品
部分标准内容:
ICS 67.120.30
中华人民共和国农业行业标准
NY/T842—2012
代替NYIT 8422004
绿色食品
Green foodFish
2012-12-07发布
2013-03-01实施
中华人民共和国农业部
本标准按照 GB/T 1.1给出的规则起草。言
NY/T842—2012
本标准代替NY/T842--2004《绿色食品:鱼》。与NY/T842一2004相比,除编辑性修改外,主要技术变化如下:
-将总伸项目改为无机碑;
一将总汞项目改为甲基汞;
改的限量值,
删除了六六六,滴滴涕的项目;将多联苯的限量值由0.2tng/kg收为2mg/kg·并增加了PCBl38和PCB153的限量值;将味喃唑醒的项耳故为硝基味喃类代谢物:将十霉素、金霉素项日议为十霉素、金霉素和四环素:将恶喹酸的项目改为喹诺酮类药物;将喹乙醇的项目改为喹乙醇代谢物;删除沙门氏菌,致泻大肠埃希氏菌、副溶而性孤菌项目,本标准由农业部农产品质量安个监管局提出。本标准出中国绿色食品发展中心归口:本标准起草单位:中国水产科学研究院黄海水产研究所、荣成泰祥食品股份有限公司、遥莱京鲁渔业有限公司、国家水产品质量监督检验中心。本标准丰要起草人:周德庆、朱文慧、张瑞玲、赵峰、朱兰兰、李钰金、土轰、牟伟丽、步。本标准所代替标准的历次版本发布情况为:-NY/T 842--2004。
1范圈
绿色食品鱼
本标准规定了绿色食品鱼的要求、检验规则、标志和标签、包装,运输和贮存。本标准适用于绿色食品活鱼,鲜鱼以及仅去内脏进行冷冻的初加工色产品。2规范性引用文件
NY/T 842—2012
下列文件对于本文件的成用是必不可少的。凡是注日期的引用文件,仅注日期的版本适用于本义件,凡是不注日期的用文件,其最新版本(包括所有的修改单)适用于本文件。GB/T5009.11食品中总砷及无机碑的测定GB5009.12食品安全国家标准食品中铅的测定GB/T5009.15食品中的测定
GB/T5009.17食品中总汞及有机汞的测定GB/T5009.18食品中氟的测定
GB/T5009.45水产品卫牛标准的分析方法GB/T5009.162动物性食品中有机氯农药和拟除虫菊酯农药多组分残留量的测定GB5749生活饮H水卫牛标准
GB7718食品安全国家标准预包装食品标签通则GB/T18109—2011冻鱼
GB/T19857水产品中孔雀石绿和结晶紫残留量的测定GB/T 20756
可食动物肌肉肝脏和水产品中霉素、甲砜霉素和氟苯尼考残留量的测定GB/T 22331
水产品中多氯联苯残留量的测定气相色谱法NY/T 391
NY/T 392
NY/T 658
NY/T 755
NY/T 1055
绿他食品产地环境技术条件
绿色食品食品添加剂使用准则
绿色食品包装通用准则
绿色食品渔药使用准则
绿色食品品检验规则
NY/T 1056
绿色食品烂存运输规则
SC/T 3002
SC/T 3009
SC/T 3015
SC/T 3016
SC/T 3020
SC/T 3025
SC/T 3032
SC/T 8139
船上渔获物冰保鲜操作技术规程水产品加工质量管理规范
水产品中四环素、十霉素、金霉素残留量的测定水产品抽样方法
水产品中已烯雌酚残留量的测凝酶联免疫法水产品中甲醛的测定
水产品中挥发性盐坚氮的测定
渔船设施卫生基本条件
农业部783号公告一1一2006水产品中硝基呋喃类代谢物残留量的测定液相色谱一串联质谱法
收业部783号公告-32006水产品中敢白虫残留量的测楚气机色谱落农业部958号公告-122007水产品中磺胺类药物残留量的测定液相色增法1
NY/T 842—2012
农业部1077号公告一J-2008水产品中17种磺胺类及15种喹诺酮类药物残留量的测定液机色谱一申联质谱法
农业部1077号公告一5一2008水产品中喹乙醇代谢物残留量的测定高效液相色谱法农业部.2003_第31号令水产养殖质量安全管理舰定中国绿色食品商标标志设计使用规范手册3要求
3.1产地环境和捕捞工具
产地坏境应符个NY/T301的要求,捕捞工具应无毒、光污染。渔船应符合SC/T8139的有关规定。
3.2养殖要求
3.2.1种质与培育条件
选择健康的亲本,亲本的质量应符合国家或行业有关种质标推的规定,不得选用转基内鱼亲本。种质基地水源充足,无污染,逊排水方便,用水需沉淀、消毒,水质清新,使个育苗过程至封闭式,病原带人:种苗培育过程中杜绝使用禁用药物;投喂营养平衡,质量安全的饵料。种苗出场前,苗种几病无伤,态正常、个体健壮,进行检疫消毒后方可出场。3.2.2养殖管理
养殖模式应采用健康养殖、生态养殖方式,按农业部[2003第31号令的规定执行:渔药使用应按NY/T755和国家的有关规定执行。3.3初加工要求
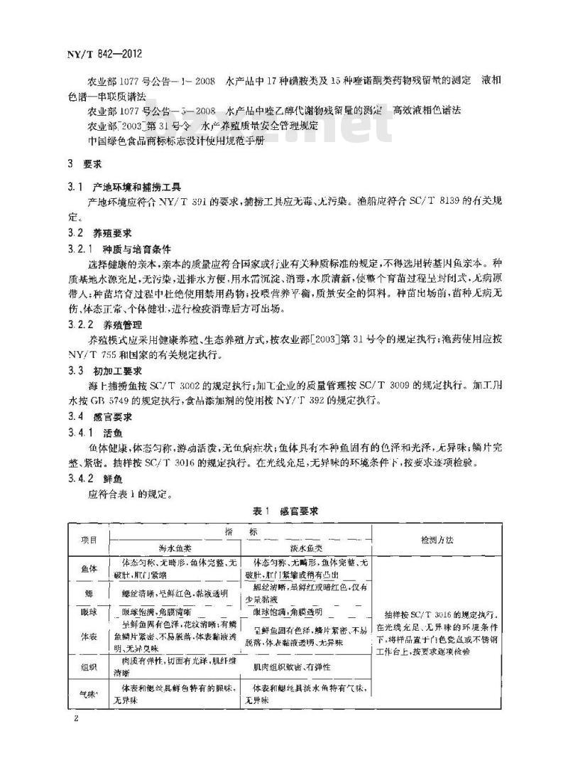
海上捕携鱼按SC/T3002的规定执行:加亡企业的质量管理按SC/T3009的规定执行。加TH水按GB5749的规定执行,食品添加剂的使用按NY/T392的规定执行,3.4感官要求
3.4.1活鱼
色体健康,体态勾称,游动活泼,无伍病症状;鱼体具有木种鱼固有的色泽和光泽,无异味;鳞片完整、紧密。抽样按SC/T3016的规定执行。在光线充足,无异味的环境条件下,按要求逐项检验。3.4.2鲜鱼
应符合表1的规定。
表1感官要求
海水色类
体态句称、无畸彦.色休完整、无被壮,肛门紧缩
鳃丝清晰,呈鲜红色,黏液透明标
水鱼类
体态勾称、无畸形,鱼体完整、无破肝,肛门紫缩或稍有凸出
鳃丝清晰,呈鲜红或暗红色.仅有少量黏液
眼球饱满,角膜清晰
呈鲜色固有色泽,花纹清晰;有鳞鱼鳞片紧密、不易脱蒂.体表黏羧透明、无异味
肉质有弹性,切面有北洋,肌纤维清晰
体表和丝具鲜鱼特有的腥味,
无异味
眼球饱满,角膜避明
里鲜鱼固有色泽,鳞片紧密、不易脱落,休表黏滋透明、无异味
肌肉组织致密、有弹性
体表和鲫丝具獭水角特有气味,无异味
检测方法
抽样按SCT 3016的规定执行。
在光线充足、无异味的环境条件下,将样品置于门色瓷盘或不锈钢工作台上,按要求逐项检验
海水鱼类
具有鲜海水鱼固有的香味,口感水煮实「肌肉组织紧密,有性,滋味鲜美,无异味
表1(续)
淡水鱼类
具有鲜淡水鱼固有的香味,口感肌肉组织有弹性,滋味鲜美,无异味气味评定时,撕并或用刀切开鱼体的3处5处,气咪后判定,3.4.3冻鱼
NY/T 842—2012
检濑方法
在容器巾加人适饮用水,将水
素沸后,取适量鱼用清水洗净,放人容器中,加盖,煮后.打开盖,燕气味,再品尝肉质
冻鱼感官要求按表GB/T18109—2011中1.1的规定执行。抽样按SC/T3016的规定执行。在光线充足,无异味的环境条件下,将样品置十白色瓷盘或不锈钢工作台上,按要求逐项检验。3.5理化要求
冻鲜鱼及初加工品理化要求按表2的规定执行。表2理化指标
挥发性盐基氮,mg/100g
组胺,mg/100g
3.6污染物限盘、渔药残留限量bzxz.net
海水色类
一胶鱼类≤15,板鳃鱼类40
淡水鱼类
检测方法
SC/T 3032
GB/ T 5009. 45
污染物、渔药残留限量应符合食品安全国家标准及相关规定,同时符合表3的规定。表 3污染物限量、渔药残留限量项
铅,mg/kg
甲醛,mz/kg
敌百虫,g/ky
漠氨菊酯,mg/ kg
十霉紊.金番案,四坏紊(以总量计),mg/kg磺胺类药物(以总量计),mg/kg唑乙醇代谢物,吨/kg
硝基吡响代谢物,μg/kg
喹诺酮类约物,/kg
3.7生物学要求
应符合表4 的规定。
寄生.个/n
不得检出
海水鱼类
淡水鱼类
不得检出(<0.04)
不得检出(0.0025)
不得检出(<0.01)
不得检出(4)
不得检出(0.5)
不得捡出(1.0)
表4生物学限量
检测方法
GB 5009. 12
SC/T3025
农业部783号公告32006
GR/ T 5009. 162
S/T 3015
农业部958号公告12—2007
农业部1077号公告—5-~2008
农业部783号公告1206
农业部1077号公告1
检测方法
在灯检台上进行,要求灯检台表面平滞,密封.明度应适宜每批至少推1\尾鱼进行检查,将鱼洗净,去头,皮,内脏后,切成鱼片,将鱼片平摊在灯检台上,在吞肉中有无寄生虫及卵;同时,将角腹部剖开1灯检台上检查有无寄生业
NY/T842—2012
4检验规则
中请绿色食品认证的鱼产品,应按照本标准3.4~3.7及附录A所确定的项目进行检验。其他要求按NY/T1055的规定执行。
5标志和标签
5.1标志
每批产品应标注绿色食品标志,其标注办法按《中国绿色食品商标标志设计使用规范手册》的规定执行。
5.2标签
标签按(B7718的规定执行。
6包装、运输和贮存
6.1包装
包装应符合NY/T658的要求。活鱼可用帆布桶、活鱼箱、尼龙袋充氧等或采保活设施;鲜海水鱼成装丁无毒、无味,便于冲洗的鱼箱或保温鱼箱中,确保鱼的鲜度及色体的完好,在色箱中需放足苹的碎冰,以保持鱼休湿度在0℃~1℃。6.2运输和贮存
按NY/T1056的规定执行。暂养和运输水应符合VY/T391的要求。4
TiTKADNiKAca
附录A
(规范性附录】
绿色食品鱼产品认证检验规定
NY/T 842—2012
A1衣A1规定了除3.4~3.7所列项目外.依据食品安全国家标准和绿色食品生产实际情况,绿色食品中报检验还应检验的项目,表A.1依据食品安全国家标准绿色食品鱼产品认证检验必检项层序号
无机碑,mg/kg
甲基求,mg/kg
食肉鱼炎(鲨鱼、旗色.金枪鱼、梭子鱼等)非食肉角
镉,mg/kg
鼠,mg/ kg
多氯联萃,mg/kg
PCH138
FCB153
氧酶素,\g/kg
已烯酚,g/kg
孔雀石绿μg/kg
海水鱼
淡水鱼
不得检出(0.3)
不得检出(-0.6)
不得检出(们.5)
以PCB28、PCR52、PCR101、PCB18、PCR138、PCR153和PCB180总和计。检测方法
GB/T 5009. 11
GB/T 5009.17
GB/ T 5009. 15
GB/T 5009. 18
GB/T 22331
GB/T20756
SC/T 3020
GR/T19857
A.2如食品安全国家鱼产品标准及相关国家规定中上述项目和指标有调整,且严」本标准规定,按最新国家标准及规定执行。
小提示:此标准内容仅展示完整标准里的部分截取内容,若需要完整标准请到上方自行免费下载完整标准文档。
中华人民共和国农业行业标准
NY/T842—2012
代替NYIT 8422004
绿色食品
Green foodFish
2012-12-07发布
2013-03-01实施
中华人民共和国农业部
本标准按照 GB/T 1.1给出的规则起草。言
NY/T842—2012
本标准代替NY/T842--2004《绿色食品:鱼》。与NY/T842一2004相比,除编辑性修改外,主要技术变化如下:
-将总伸项目改为无机碑;
一将总汞项目改为甲基汞;
改的限量值,
删除了六六六,滴滴涕的项目;将多联苯的限量值由0.2tng/kg收为2mg/kg·并增加了PCBl38和PCB153的限量值;将味喃唑醒的项耳故为硝基味喃类代谢物:将十霉素、金霉素项日议为十霉素、金霉素和四环素:将恶喹酸的项目改为喹诺酮类药物;将喹乙醇的项目改为喹乙醇代谢物;删除沙门氏菌,致泻大肠埃希氏菌、副溶而性孤菌项目,本标准由农业部农产品质量安个监管局提出。本标准出中国绿色食品发展中心归口:本标准起草单位:中国水产科学研究院黄海水产研究所、荣成泰祥食品股份有限公司、遥莱京鲁渔业有限公司、国家水产品质量监督检验中心。本标准丰要起草人:周德庆、朱文慧、张瑞玲、赵峰、朱兰兰、李钰金、土轰、牟伟丽、步。本标准所代替标准的历次版本发布情况为:-NY/T 842--2004。
1范圈
绿色食品鱼
本标准规定了绿色食品鱼的要求、检验规则、标志和标签、包装,运输和贮存。本标准适用于绿色食品活鱼,鲜鱼以及仅去内脏进行冷冻的初加工色产品。2规范性引用文件
NY/T 842—2012
下列文件对于本文件的成用是必不可少的。凡是注日期的引用文件,仅注日期的版本适用于本义件,凡是不注日期的用文件,其最新版本(包括所有的修改单)适用于本文件。GB/T5009.11食品中总砷及无机碑的测定GB5009.12食品安全国家标准食品中铅的测定GB/T5009.15食品中的测定
GB/T5009.17食品中总汞及有机汞的测定GB/T5009.18食品中氟的测定
GB/T5009.45水产品卫牛标准的分析方法GB/T5009.162动物性食品中有机氯农药和拟除虫菊酯农药多组分残留量的测定GB5749生活饮H水卫牛标准
GB7718食品安全国家标准预包装食品标签通则GB/T18109—2011冻鱼
GB/T19857水产品中孔雀石绿和结晶紫残留量的测定GB/T 20756
可食动物肌肉肝脏和水产品中霉素、甲砜霉素和氟苯尼考残留量的测定GB/T 22331
水产品中多氯联苯残留量的测定气相色谱法NY/T 391
NY/T 392
NY/T 658
NY/T 755
NY/T 1055
绿他食品产地环境技术条件
绿色食品食品添加剂使用准则
绿色食品包装通用准则
绿色食品渔药使用准则
绿色食品品检验规则
NY/T 1056
绿色食品烂存运输规则
SC/T 3002
SC/T 3009
SC/T 3015
SC/T 3016
SC/T 3020
SC/T 3025
SC/T 3032
SC/T 8139
船上渔获物冰保鲜操作技术规程水产品加工质量管理规范
水产品中四环素、十霉素、金霉素残留量的测定水产品抽样方法
水产品中已烯雌酚残留量的测凝酶联免疫法水产品中甲醛的测定
水产品中挥发性盐坚氮的测定
渔船设施卫生基本条件
农业部783号公告一1一2006水产品中硝基呋喃类代谢物残留量的测定液相色谱一串联质谱法
收业部783号公告-32006水产品中敢白虫残留量的测楚气机色谱落农业部958号公告-122007水产品中磺胺类药物残留量的测定液相色增法1
NY/T 842—2012
农业部1077号公告一J-2008水产品中17种磺胺类及15种喹诺酮类药物残留量的测定液机色谱一申联质谱法
农业部1077号公告一5一2008水产品中喹乙醇代谢物残留量的测定高效液相色谱法农业部.2003_第31号令水产养殖质量安全管理舰定中国绿色食品商标标志设计使用规范手册3要求
3.1产地环境和捕捞工具
产地坏境应符个NY/T301的要求,捕捞工具应无毒、光污染。渔船应符合SC/T8139的有关规定。
3.2养殖要求
3.2.1种质与培育条件
选择健康的亲本,亲本的质量应符合国家或行业有关种质标推的规定,不得选用转基内鱼亲本。种质基地水源充足,无污染,逊排水方便,用水需沉淀、消毒,水质清新,使个育苗过程至封闭式,病原带人:种苗培育过程中杜绝使用禁用药物;投喂营养平衡,质量安全的饵料。种苗出场前,苗种几病无伤,态正常、个体健壮,进行检疫消毒后方可出场。3.2.2养殖管理
养殖模式应采用健康养殖、生态养殖方式,按农业部[2003第31号令的规定执行:渔药使用应按NY/T755和国家的有关规定执行。3.3初加工要求
海上捕携鱼按SC/T3002的规定执行:加亡企业的质量管理按SC/T3009的规定执行。加TH水按GB5749的规定执行,食品添加剂的使用按NY/T392的规定执行,3.4感官要求
3.4.1活鱼
色体健康,体态勾称,游动活泼,无伍病症状;鱼体具有木种鱼固有的色泽和光泽,无异味;鳞片完整、紧密。抽样按SC/T3016的规定执行。在光线充足,无异味的环境条件下,按要求逐项检验。3.4.2鲜鱼
应符合表1的规定。
表1感官要求
海水色类
体态句称、无畸彦.色休完整、无被壮,肛门紧缩
鳃丝清晰,呈鲜红色,黏液透明标
水鱼类
体态勾称、无畸形,鱼体完整、无破肝,肛门紫缩或稍有凸出
鳃丝清晰,呈鲜红或暗红色.仅有少量黏液
眼球饱满,角膜清晰
呈鲜色固有色泽,花纹清晰;有鳞鱼鳞片紧密、不易脱蒂.体表黏羧透明、无异味
肉质有弹性,切面有北洋,肌纤维清晰
体表和丝具鲜鱼特有的腥味,
无异味
眼球饱满,角膜避明
里鲜鱼固有色泽,鳞片紧密、不易脱落,休表黏滋透明、无异味
肌肉组织致密、有弹性
体表和鲫丝具獭水角特有气味,无异味
检测方法
抽样按SCT 3016的规定执行。
在光线充足、无异味的环境条件下,将样品置于门色瓷盘或不锈钢工作台上,按要求逐项检验
海水鱼类
具有鲜海水鱼固有的香味,口感水煮实「肌肉组织紧密,有性,滋味鲜美,无异味
表1(续)
淡水鱼类
具有鲜淡水鱼固有的香味,口感肌肉组织有弹性,滋味鲜美,无异味气味评定时,撕并或用刀切开鱼体的3处5处,气咪后判定,3.4.3冻鱼
NY/T 842—2012
检濑方法
在容器巾加人适饮用水,将水
素沸后,取适量鱼用清水洗净,放人容器中,加盖,煮后.打开盖,燕气味,再品尝肉质
冻鱼感官要求按表GB/T18109—2011中1.1的规定执行。抽样按SC/T3016的规定执行。在光线充足,无异味的环境条件下,将样品置十白色瓷盘或不锈钢工作台上,按要求逐项检验。3.5理化要求
冻鲜鱼及初加工品理化要求按表2的规定执行。表2理化指标
挥发性盐基氮,mg/100g
组胺,mg/100g
3.6污染物限盘、渔药残留限量bzxz.net
海水色类
一胶鱼类≤15,板鳃鱼类40
淡水鱼类
检测方法
SC/T 3032
GB/ T 5009. 45
污染物、渔药残留限量应符合食品安全国家标准及相关规定,同时符合表3的规定。表 3污染物限量、渔药残留限量项
铅,mg/kg
甲醛,mz/kg
敌百虫,g/ky
漠氨菊酯,mg/ kg
十霉紊.金番案,四坏紊(以总量计),mg/kg磺胺类药物(以总量计),mg/kg唑乙醇代谢物,吨/kg
硝基吡响代谢物,μg/kg
喹诺酮类约物,/kg
3.7生物学要求
应符合表4 的规定。
寄生.个/n
不得检出
海水鱼类
淡水鱼类
不得检出(<0.04)
不得检出(0.0025)
不得检出(<0.01)
不得检出(4)
不得检出(0.5)
不得捡出(1.0)
表4生物学限量
检测方法
GB 5009. 12
SC/T3025
农业部783号公告32006
GR/ T 5009. 162
S/T 3015
农业部958号公告12—2007
农业部1077号公告—5-~2008
农业部783号公告1206
农业部1077号公告1
检测方法
在灯检台上进行,要求灯检台表面平滞,密封.明度应适宜每批至少推1\尾鱼进行检查,将鱼洗净,去头,皮,内脏后,切成鱼片,将鱼片平摊在灯检台上,在吞肉中有无寄生虫及卵;同时,将角腹部剖开1灯检台上检查有无寄生业
NY/T842—2012
4检验规则
中请绿色食品认证的鱼产品,应按照本标准3.4~3.7及附录A所确定的项目进行检验。其他要求按NY/T1055的规定执行。
5标志和标签
5.1标志
每批产品应标注绿色食品标志,其标注办法按《中国绿色食品商标标志设计使用规范手册》的规定执行。
5.2标签
标签按(B7718的规定执行。
6包装、运输和贮存
6.1包装
包装应符合NY/T658的要求。活鱼可用帆布桶、活鱼箱、尼龙袋充氧等或采保活设施;鲜海水鱼成装丁无毒、无味,便于冲洗的鱼箱或保温鱼箱中,确保鱼的鲜度及色体的完好,在色箱中需放足苹的碎冰,以保持鱼休湿度在0℃~1℃。6.2运输和贮存
按NY/T1056的规定执行。暂养和运输水应符合VY/T391的要求。4
TiTKADNiKAca
附录A
(规范性附录】
绿色食品鱼产品认证检验规定
NY/T 842—2012
A1衣A1规定了除3.4~3.7所列项目外.依据食品安全国家标准和绿色食品生产实际情况,绿色食品中报检验还应检验的项目,表A.1依据食品安全国家标准绿色食品鱼产品认证检验必检项层序号
无机碑,mg/kg
甲基求,mg/kg
食肉鱼炎(鲨鱼、旗色.金枪鱼、梭子鱼等)非食肉角
镉,mg/kg
鼠,mg/ kg
多氯联萃,mg/kg
PCH138
FCB153
氧酶素,\g/kg
已烯酚,g/kg
孔雀石绿μg/kg
海水鱼
淡水鱼
不得检出(0.3)
不得检出(-0.6)
不得检出(们.5)
以PCB28、PCR52、PCR101、PCB18、PCR138、PCR153和PCB180总和计。检测方法
GB/T 5009. 11
GB/T 5009.17
GB/ T 5009. 15
GB/T 5009. 18
GB/T 22331
GB/T20756
SC/T 3020
GR/T19857
A.2如食品安全国家鱼产品标准及相关国家规定中上述项目和指标有调整,且严」本标准规定,按最新国家标准及规定执行。
小提示:此标准内容仅展示完整标准里的部分截取内容,若需要完整标准请到上方自行免费下载完整标准文档。
标准图片预览:





- 其它标准
- 热门标准
- 行业标准
- NY/T2498-2013 植物新品种特异性、一致性和稳定性测试指南 茭白
- NY/T1112-2006 配方肥料
- NY/T5295-2004 无公害食品 产地环境评价准则
- NY/T2572-2014 植物新品种特异性、一致性和稳定性测试指南 薏苡
- NY/T598-2002 食用绿豆
- NY/T1858.2-2010 番茄主要病害抗病性鉴定技术规程 第2部分:番茄抗叶霉病鉴定技术规程
- NY/T1153.4-2013 农药登记用白蚁防治剂药效试验方法及评价 第4部分农药木材处理预防白蚁
- NY/T1052-2014 绿色食品 豆制品
- NY/T2519-2013 植物新品种特异性、一致性和稳定性测试指南 番木瓜
- NY/T2589-2014 植物新品种特异性一致性和稳定性测试指南 柴胡与狭叶柴胡
- NY/T2669-2014 热带作物品种审定规范 木薯
- NY/T456-2001 茉莉花茶
- NY/T5161-2002 无公害食品 虹鳟养殖技术规范
- NY/T423-2000 绿色食品 鲜梨
- NY5187-2002 无公害食品 罐装金针菇
- 行业新闻
请牢记:“bzxz.net”即是“标准下载”四个汉字汉语拼音首字母与国际顶级域名“.net”的组合。 ©2025 标准下载网 www.bzxz.net 本站邮件:bzxznet@163.com
网站备案号:湘ICP备2025141790号-2
网站备案号:湘ICP备2025141790号-2