- 您的位置:
- 标准下载网 >>
- 标准分类 >>
- 农业行业标准(NY) >>
- NY/T 840-2012 绿色食品 虾
标准号:
NY/T 840-2012
标准名称:
绿色食品 虾
标准类别:
农业行业标准(NY)
标准状态:
现行出版语种:
简体中文下载格式:
.rar .pdf下载大小:
相关标签:
绿色食品
部分标准内容:
ICS 67.120.30
中华人民共和国农业行业标准
NY/T 840—2012
代替NY/T840—2004
绿色食品
Green foodShrimp
2012-12-07发布
2013-03-01实施
中华人民共和国农业部发布
本标准按照GB/T1.1给山的规则起草。NY/T 840-2012
本标准代替NY/T840--2004《绿色食品虾》。与NY/T840-2004相比,除编辑性修改外,主要技术变化如下:
将总砷项目改为无桃种,
-一将总求项目改为甲基汞,
一修改了镉的限量值:
将多氯联本的限量值由0.2mg/kg改为2mg/kg,并增加了PCT3138和PCBI53的限量值,一一删除六六六,滴滴涕项目;
一一将.十霉素、金霉素项目修改为土霉素、金霉素和四环素项II;一删除甲醛项目;
-将呋嘴唑酮项目改为硝基呋喃类代谢物;增加了双年咪项目;
将喹乙醇项目改为喹艺醇代谢物;一一将嘧喹酸项目改为喹诺酮类药物:二一删除沙门氏菌、致泻大肠埃希氏菊、副血性弧蔚项月。本标由农业部农产品质量安全监管局提旧。本标雅中中国绿色食品发展中心归口。本标起草单位:中国水产科学研究院黄海水产研究所、蓬莱京鲁渔业有限公司、国家水产品质量监督检验中心
本标主要起草人:朱兰兰、周德庆,张瑞玲、飞轰、牟伟丽。本标准所代替标雅的历次版本发布情况为:- -NY/I 840: 2004.
绿色食品虾
木标准规定了绿色食品虾的要求、检验规则、标志和标签、包装,运输和存。NY/T 840-2012
本标准适用于绿色食品活虾、鲜虾、速冻生虾、速冻熟虾(包括对虾科、长额虾科、褐虾科和长臂虾科各品种的虾)。冻虾的产品形式可以是冻全虾、去头虾、带尾虾和虾仁。2规范性引用文件
下列文件对于本文件的应用是必不可少的。凡是注日期的引用文件,仪注日期的版木适于本文件。凡是不注口期的引用文件,其最新版本(包括所有的修单)适用于本文件。GB/T5009.11食品中总砷及无机砷的测定GB5009.12食品安全国家标准食品中铅的测定GB/T5009.15食品中的测定
CB/T5009.17食品中总汞及有机汞的测定CB/T5009.41肉与肉制品卫生标准的分析方法GB/T5009.162动物性食品中有机氮农药和拟除虫菊农药多组分残留量的测定GB5719生活饮用水卫生标推
GB7718食品安全国家标准:预包装食品标签通则GB/T19650动物肌肉中478种农药及相关化学品残留量的测定气相色谱一质谱法GB/T19857水产品中孔雀石绿和结晶紫残留量的测定可食动物脏肉、肝脏和水产鼠中氯霉素,甲砜霉紊和氟苯尼考残留最的测定GB/T20756
水产品中多氯联苯残留量的测定气相色谱法GB/T 22331
NY/T 391
VY/T 392
NY/T 658
NY/T 755
NY/T 1055
绿色食品产地环境技术条件
绿色食品食品添加剂使用准则
绿色食品包装通用准则
绿色食品渔药使用准则
绿色食品产品检验规则
NY/T 1056 =
绿色食品贮存运输规则
SC/T 3009
水产品加工质量管理规范
SC/T 3015
水产品中四环素、土霉素、金霉素残留量的测定SC/T3016水产品抽样方法
SC/T 3018
水产品中氯霉索残留量的测定
SC/T3020水产品中已烯雌酚残图量的测定B冻虾
SC/T 3113
ST8139渔船设施卫生基本条件
农业部783号公告:3·2006水产品中敌百虫残留量的测定气相色谱法农业部958号公背122007水产品中磺胺类药物残留量的测定液相色谱法农业部1077号公告--2—2008水产品中硝其哺类代谢物残留量的测定农业部1077号公告—·5—2008
水品中喹乙醇代谢物残留量的测定高效液相色谱法农业部1077号公告---1--2008水产品中17种磺胺类及15种诺类药物残留量的测定液相7
NY/T840-2012
色谱中联质谱法
农业部20037第31号令水产养殖质量安全管理规定中国绿色食品商标标志设计使用规范于册3要求
3.1产地环境
虾生长水域应按NY/I391的舰定执行;捕捞方法应无毒、无污染。渔船应符合SC/T8139的有美差规定。
3.2养殖要求
3.2.1种质与培育条件
选择健康的亲本,亲本的质量应符合国家或行业有关种质标准的规定,不应使转基因虾亲本。用水需沉淀,消毒,前苗过程采用封闭管理模式,无病原带人,种苗培育过程中不使禁用药物;并投喂无污染饵料。种凿场前,进行检疫消毒。3.2.2养殖管理
养殖模式应采用健康养殖、生态养殖方式,按农业部:2003第31号令的规定执行:渔药使用应按NY/T755和国家的有关规定执行。3.3加工要求
原料虾应是绿色食品,加工企业的质量管理按SC/T3009的规定执行,食品添加剂的使用按NY/T392的规定执行,抵工用水按GB5749的规定执行。3.4感官要求
3.4.1活虾
活对虾应具有本身固有的色释和光泽,体形正常,无畸形,活动嫩捷,无病态。抽样应符合SC/T3016的规定,在光线充足、无异味的环境中,按要求逐项检验,3.4.2鲜虾
鲜虾应按表1的规定执行。
表1鲜虾的感官要求
滋、气味
肌肉组织
水煮实验
3.4.3冻虾
1)包泽正常,无红变,甲壳光泽较好2)扇不允许有轻微变色,H然斑点不限3)卵黄按不所产期是现自然色,不允均在正常冷,燕中变色
1)虾体完整,库接膜可有-·处破裂.但破裂处虾肉只能有轻微裂
2)不允诈布软壳虾
味正常,无异味,其有对虾的固有鲜味肉质紧密行弹性
虾体落洁,未混人任何外来杂质包括触懒,甲壳,附肢等
检验方法
在光线充虎、无异咪的环境中拢C/T3016的规定抑样。将试样倒在门色谢瓷盘或不锈钢上作台.1,逐项进行感官检验。在容器中加人50U ml.饮用水,将水烧开后,取约100g用清水洗净的虾,放入容器小,盖【善,煮5min后,打开蓝,嗅蒸汽气味,再品尝肉质
在容中加入 50C mL 饮用水,将水烧具有对虾特有的鲜味,口感肌肉组织紧弊有性,滋」并后,取约1(0g用清水洗净的虾,放人案味鲜美
1器中,盖上盖,煮5m后,打开盖,然汽气味.再品尝肉质
NY/T 8402012
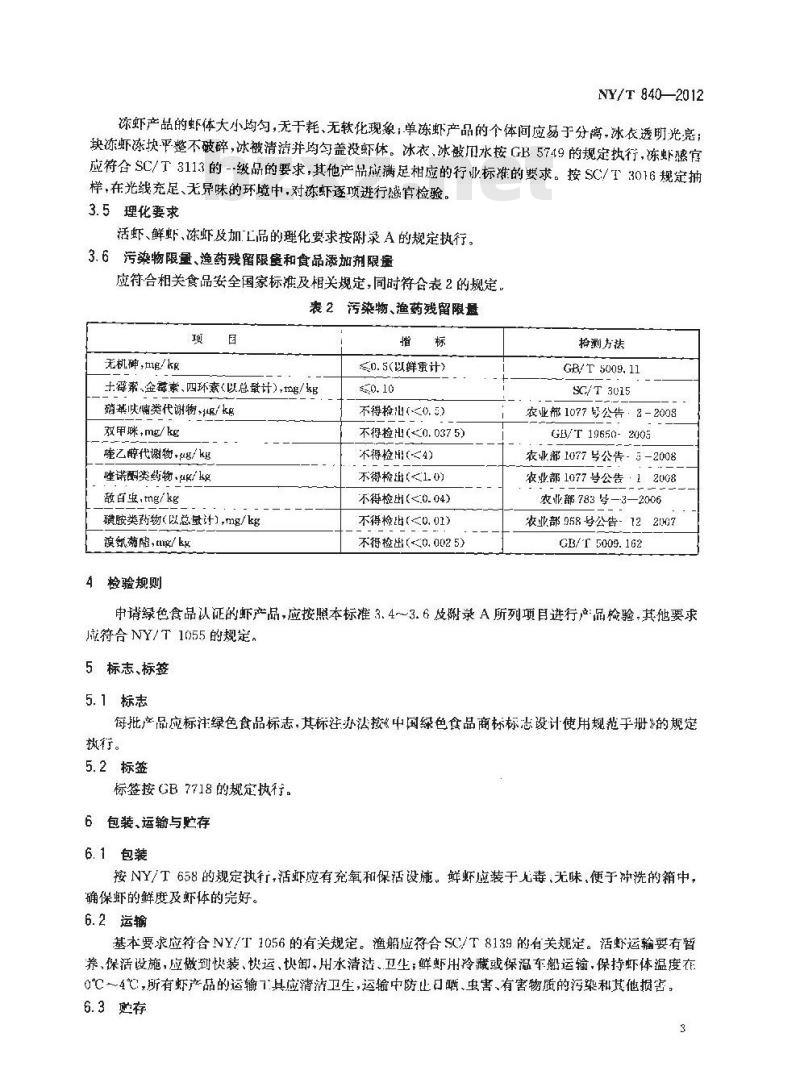
冻虾产品的虾体大小均勾,无于耗、无软化现象;单冻虾产品的个体间应易于分离,冰衣透明光亮:块冻虾冻块平整不破碎,冰被清洁并哟匀盖没虾体。冰衣、冰被旧水按GB5749的规定执行,冻虾感官应符合SC/T3113的-级品的要求,其他产品城满足相应的行业标准的要求。按SC/T3016规定抽样,在光线充足、无异味的环境中,对冻虾逐项进行撼官检验。3.5理化要求
活虾、鲜虾、冻虾及加L品的理化要求按附录A的规定执行。3.6污染物限量、渔药残留限童和食品添加剂限量应符合相关食品安全国家标准及相关规定,同时符合表2的规定。表2污染物、渔药残留限量
无机碑,mg/kg
土得案、金莓素、四环素(以总量计),ng/kg硝基恢喃类代谢物+ug/kg
双甲咪mg/kg
乙醇代谢物,ug/kg
唑诺酮类药物+ug/kg
敢百虫,mg/kg
磺胺类药物(以总蛋计),mg/kg溴鱿菊酷,mg/ky
4检验规则
≤0.5(以鲜重计)
不得检出(0.5)
不得检出(0.0375)
不得检H(<4)
不得检出(<1.0)
不得检出(≤.0.04)
不得检(≤0.01)
不得检出(0.0025)
检测方法
GB/T 5009, 11
SC/T 3015
农业部1077号公告:2-2008
GB/T 19650- 2005
农业部1077号公告-5-2008
农业部1077号公告·120G8
农业部783号—3—2006
农业部 058号公告-122M17
GB/T 5009. 162
中请绿色食品认证的虾产品,应按照本标准3.4~~3.6及附录A所列项自进行产:品检验,其他要求应符合NY/T1055的规定。
5标志、标签
5.1标志
每批产品应标注绿色食品标志,其标注办法按《中国绿色食品商标标志设计使用规范于册》的规定执行。
5.2标签
标签按GB7718的规定执。
6包装、运输与贮存
6.1包装
按NY/T658的规定执行,活虾应有充氧和保活设施。鲜虾应装于儿毒,无味,便于冲洗的箱中,确保虾的鲜度及虾体的完好。
6.2运输
基本要求应符合NY/T1056的有关规定。渔船应符合SC/T8139的有关规定。活虾运输要有暂养、保活设施,应做到快装、快运,快卸、用水清洁、卫生;鲜虾用冷藏或保温车船运输,保持虾体温度衣0℃~4!,所有虾产品的运输7具应清游卫生,运输中防止日酬、虫害有害物质的污染和其他损害。6.3购存
NY/T 840-2012
基本要求应符合NY/T1056的有关规定。活虾好存中应保证虾所需氧气充足:鲜虾应贮存于清洁库房,防止和有害物质的污染及其他损害,忙存时保持虾休温度在0℃~4℃,冻虾成此存在一18℃以下,满足保持良好品质的条件。iiKAoNiKAca
附录A
(规范性附录)
绿色食品虾认证检验规定
NY/T 840—2012
A.1表A.1规定了除3.4~3.6所列项目外,依据食品安全国家标准和绿色食品生产实际情况,绿色食品再报检验还应检验的项目。表A.1依据食品安全国家标准绿色食品虾产品认证检验必检项自序号
择发性盐基氮,mz/kg
甲基水.mg/kg
多鼠联苯,ug/kg
PCB 138
PCB153
,mg/kg
铺,mng/kg
氮霉素,μk/ kg
己烯峨酚+μg/kg
孔雀石绿-ug/kg
≤15(淡水虾)
20(海水虾)
不得检出(≤0.3)
个得检出(-30.6)
不得检出(0.5)
以FCB28、PCB52、PCB101、PCB118、PCB138、PCB153和PCB180总和计。检验方法
GB/T 5C09. 44
GB/T 5009. 17
GR/T22331
GB 800. 12
GR/T 5009, 15Www.bzxZ.net
GB/T 20756
SC/T3020
GB/T19857
A.2如虾产品的食品安全国家标准及相关国家规定中上述项目和指标有调整,且严于本标准规定,按晟新国家标准及规定执行。
小提示:此标准内容仅展示完整标准里的部分截取内容,若需要完整标准请到上方自行免费下载完整标准文档。
中华人民共和国农业行业标准
NY/T 840—2012
代替NY/T840—2004
绿色食品
Green foodShrimp
2012-12-07发布
2013-03-01实施
中华人民共和国农业部发布
本标准按照GB/T1.1给山的规则起草。NY/T 840-2012
本标准代替NY/T840--2004《绿色食品虾》。与NY/T840-2004相比,除编辑性修改外,主要技术变化如下:
将总砷项目改为无桃种,
-一将总求项目改为甲基汞,
一修改了镉的限量值:
将多氯联本的限量值由0.2mg/kg改为2mg/kg,并增加了PCT3138和PCBI53的限量值,一一删除六六六,滴滴涕项目;
一一将.十霉素、金霉素项目修改为土霉素、金霉素和四环素项II;一删除甲醛项目;
-将呋嘴唑酮项目改为硝基呋喃类代谢物;增加了双年咪项目;
将喹乙醇项目改为喹艺醇代谢物;一一将嘧喹酸项目改为喹诺酮类药物:二一删除沙门氏菌、致泻大肠埃希氏菊、副血性弧蔚项月。本标由农业部农产品质量安全监管局提旧。本标雅中中国绿色食品发展中心归口。本标起草单位:中国水产科学研究院黄海水产研究所、蓬莱京鲁渔业有限公司、国家水产品质量监督检验中心
本标主要起草人:朱兰兰、周德庆,张瑞玲、飞轰、牟伟丽。本标准所代替标雅的历次版本发布情况为:- -NY/I 840: 2004.
绿色食品虾
木标准规定了绿色食品虾的要求、检验规则、标志和标签、包装,运输和存。NY/T 840-2012
本标准适用于绿色食品活虾、鲜虾、速冻生虾、速冻熟虾(包括对虾科、长额虾科、褐虾科和长臂虾科各品种的虾)。冻虾的产品形式可以是冻全虾、去头虾、带尾虾和虾仁。2规范性引用文件
下列文件对于本文件的应用是必不可少的。凡是注日期的引用文件,仪注日期的版木适于本文件。凡是不注口期的引用文件,其最新版本(包括所有的修单)适用于本文件。GB/T5009.11食品中总砷及无机砷的测定GB5009.12食品安全国家标准食品中铅的测定GB/T5009.15食品中的测定
CB/T5009.17食品中总汞及有机汞的测定CB/T5009.41肉与肉制品卫生标准的分析方法GB/T5009.162动物性食品中有机氮农药和拟除虫菊农药多组分残留量的测定GB5719生活饮用水卫生标推
GB7718食品安全国家标准:预包装食品标签通则GB/T19650动物肌肉中478种农药及相关化学品残留量的测定气相色谱一质谱法GB/T19857水产品中孔雀石绿和结晶紫残留量的测定可食动物脏肉、肝脏和水产鼠中氯霉素,甲砜霉紊和氟苯尼考残留最的测定GB/T20756
水产品中多氯联苯残留量的测定气相色谱法GB/T 22331
NY/T 391
VY/T 392
NY/T 658
NY/T 755
NY/T 1055
绿色食品产地环境技术条件
绿色食品食品添加剂使用准则
绿色食品包装通用准则
绿色食品渔药使用准则
绿色食品产品检验规则
NY/T 1056 =
绿色食品贮存运输规则
SC/T 3009
水产品加工质量管理规范
SC/T 3015
水产品中四环素、土霉素、金霉素残留量的测定SC/T3016水产品抽样方法
SC/T 3018
水产品中氯霉索残留量的测定
SC/T3020水产品中已烯雌酚残图量的测定B冻虾
SC/T 3113
ST8139渔船设施卫生基本条件
农业部783号公告:3·2006水产品中敌百虫残留量的测定气相色谱法农业部958号公背122007水产品中磺胺类药物残留量的测定液相色谱法农业部1077号公告--2—2008水产品中硝其哺类代谢物残留量的测定农业部1077号公告—·5—2008
水品中喹乙醇代谢物残留量的测定高效液相色谱法农业部1077号公告---1--2008水产品中17种磺胺类及15种诺类药物残留量的测定液相7
NY/T840-2012
色谱中联质谱法
农业部20037第31号令水产养殖质量安全管理规定中国绿色食品商标标志设计使用规范于册3要求
3.1产地环境
虾生长水域应按NY/I391的舰定执行;捕捞方法应无毒、无污染。渔船应符合SC/T8139的有美差规定。
3.2养殖要求
3.2.1种质与培育条件
选择健康的亲本,亲本的质量应符合国家或行业有关种质标准的规定,不应使转基因虾亲本。用水需沉淀,消毒,前苗过程采用封闭管理模式,无病原带人,种苗培育过程中不使禁用药物;并投喂无污染饵料。种凿场前,进行检疫消毒。3.2.2养殖管理
养殖模式应采用健康养殖、生态养殖方式,按农业部:2003第31号令的规定执行:渔药使用应按NY/T755和国家的有关规定执行。3.3加工要求
原料虾应是绿色食品,加工企业的质量管理按SC/T3009的规定执行,食品添加剂的使用按NY/T392的规定执行,抵工用水按GB5749的规定执行。3.4感官要求
3.4.1活虾
活对虾应具有本身固有的色释和光泽,体形正常,无畸形,活动嫩捷,无病态。抽样应符合SC/T3016的规定,在光线充足、无异味的环境中,按要求逐项检验,3.4.2鲜虾
鲜虾应按表1的规定执行。
表1鲜虾的感官要求
滋、气味
肌肉组织
水煮实验
3.4.3冻虾
1)包泽正常,无红变,甲壳光泽较好2)扇不允许有轻微变色,H然斑点不限3)卵黄按不所产期是现自然色,不允均在正常冷,燕中变色
1)虾体完整,库接膜可有-·处破裂.但破裂处虾肉只能有轻微裂
2)不允诈布软壳虾
味正常,无异味,其有对虾的固有鲜味肉质紧密行弹性
虾体落洁,未混人任何外来杂质包括触懒,甲壳,附肢等
检验方法
在光线充虎、无异咪的环境中拢C/T3016的规定抑样。将试样倒在门色谢瓷盘或不锈钢上作台.1,逐项进行感官检验。在容器中加人50U ml.饮用水,将水烧开后,取约100g用清水洗净的虾,放入容器小,盖【善,煮5min后,打开蓝,嗅蒸汽气味,再品尝肉质
在容中加入 50C mL 饮用水,将水烧具有对虾特有的鲜味,口感肌肉组织紧弊有性,滋」并后,取约1(0g用清水洗净的虾,放人案味鲜美
1器中,盖上盖,煮5m后,打开盖,然汽气味.再品尝肉质
NY/T 8402012
冻虾产品的虾体大小均勾,无于耗、无软化现象;单冻虾产品的个体间应易于分离,冰衣透明光亮:块冻虾冻块平整不破碎,冰被清洁并哟匀盖没虾体。冰衣、冰被旧水按GB5749的规定执行,冻虾感官应符合SC/T3113的-级品的要求,其他产品城满足相应的行业标准的要求。按SC/T3016规定抽样,在光线充足、无异味的环境中,对冻虾逐项进行撼官检验。3.5理化要求
活虾、鲜虾、冻虾及加L品的理化要求按附录A的规定执行。3.6污染物限量、渔药残留限童和食品添加剂限量应符合相关食品安全国家标准及相关规定,同时符合表2的规定。表2污染物、渔药残留限量
无机碑,mg/kg
土得案、金莓素、四环素(以总量计),ng/kg硝基恢喃类代谢物+ug/kg
双甲咪mg/kg
乙醇代谢物,ug/kg
唑诺酮类药物+ug/kg
敢百虫,mg/kg
磺胺类药物(以总蛋计),mg/kg溴鱿菊酷,mg/ky
4检验规则
≤0.5(以鲜重计)
不得检出(0.5)
不得检出(0.0375)
不得检H(<4)
不得检出(<1.0)
不得检出(≤.0.04)
不得检(≤0.01)
不得检出(0.0025)
检测方法
GB/T 5009, 11
SC/T 3015
农业部1077号公告:2-2008
GB/T 19650- 2005
农业部1077号公告-5-2008
农业部1077号公告·120G8
农业部783号—3—2006
农业部 058号公告-122M17
GB/T 5009. 162
中请绿色食品认证的虾产品,应按照本标准3.4~~3.6及附录A所列项自进行产:品检验,其他要求应符合NY/T1055的规定。
5标志、标签
5.1标志
每批产品应标注绿色食品标志,其标注办法按《中国绿色食品商标标志设计使用规范于册》的规定执行。
5.2标签
标签按GB7718的规定执。
6包装、运输与贮存
6.1包装
按NY/T658的规定执行,活虾应有充氧和保活设施。鲜虾应装于儿毒,无味,便于冲洗的箱中,确保虾的鲜度及虾体的完好。
6.2运输
基本要求应符合NY/T1056的有关规定。渔船应符合SC/T8139的有关规定。活虾运输要有暂养、保活设施,应做到快装、快运,快卸、用水清洁、卫生;鲜虾用冷藏或保温车船运输,保持虾体温度衣0℃~4!,所有虾产品的运输7具应清游卫生,运输中防止日酬、虫害有害物质的污染和其他损害。6.3购存
NY/T 840-2012
基本要求应符合NY/T1056的有关规定。活虾好存中应保证虾所需氧气充足:鲜虾应贮存于清洁库房,防止和有害物质的污染及其他损害,忙存时保持虾休温度在0℃~4℃,冻虾成此存在一18℃以下,满足保持良好品质的条件。iiKAoNiKAca
附录A
(规范性附录)
绿色食品虾认证检验规定
NY/T 840—2012
A.1表A.1规定了除3.4~3.6所列项目外,依据食品安全国家标准和绿色食品生产实际情况,绿色食品再报检验还应检验的项目。表A.1依据食品安全国家标准绿色食品虾产品认证检验必检项自序号
择发性盐基氮,mz/kg
甲基水.mg/kg
多鼠联苯,ug/kg
PCB 138
PCB153
,mg/kg
铺,mng/kg
氮霉素,μk/ kg
己烯峨酚+μg/kg
孔雀石绿-ug/kg
≤15(淡水虾)
20(海水虾)
不得检出(≤0.3)
个得检出(-30.6)
不得检出(0.5)
以FCB28、PCB52、PCB101、PCB118、PCB138、PCB153和PCB180总和计。检验方法
GB/T 5C09. 44
GB/T 5009. 17
GR/T22331
GB 800. 12
GR/T 5009, 15Www.bzxZ.net
GB/T 20756
SC/T3020
GB/T19857
A.2如虾产品的食品安全国家标准及相关国家规定中上述项目和指标有调整,且严于本标准规定,按晟新国家标准及规定执行。
小提示:此标准内容仅展示完整标准里的部分截取内容,若需要完整标准请到上方自行免费下载完整标准文档。
标准图片预览:





- 其它标准
- 上一篇: NY/T 753-2012 绿色食品 禽肉
- 下一篇: NY/T 841-2012 绿色食品 蟹
- 热门标准
- 行业标准
- NY/T2498-2013 植物新品种特异性、一致性和稳定性测试指南 茭白
- NY/T1112-2006 配方肥料
- NY/T5295-2004 无公害食品 产地环境评价准则
- NY/T2572-2014 植物新品种特异性、一致性和稳定性测试指南 薏苡
- NY/T598-2002 食用绿豆
- NY/T1858.2-2010 番茄主要病害抗病性鉴定技术规程 第2部分:番茄抗叶霉病鉴定技术规程
- NY/T1153.4-2013 农药登记用白蚁防治剂药效试验方法及评价 第4部分农药木材处理预防白蚁
- NY/T1052-2014 绿色食品 豆制品
- NY/T2519-2013 植物新品种特异性、一致性和稳定性测试指南 番木瓜
- NY/T2589-2014 植物新品种特异性一致性和稳定性测试指南 柴胡与狭叶柴胡
- NY/T2669-2014 热带作物品种审定规范 木薯
- NY/T456-2001 茉莉花茶
- NY/T5161-2002 无公害食品 虹鳟养殖技术规范
- NY/T423-2000 绿色食品 鲜梨
- NY5187-2002 无公害食品 罐装金针菇
- 行业新闻
请牢记:“bzxz.net”即是“标准下载”四个汉字汉语拼音首字母与国际顶级域名“.net”的组合。 ©2025 标准下载网 www.bzxz.net 本站邮件:bzxznet@163.com
网站备案号:湘ICP备2025141790号-2
网站备案号:湘ICP备2025141790号-2