- 您的位置:
- 标准下载网 >>
- 标准分类 >>
- 商业行业标准(SB) >>
- SB/T 10209-1994 可可粉
标准号:
SB/T 10209-1994
标准名称:
可可粉
标准类别:
商业行业标准(SB)
标准状态:
已作废-
发布日期:
1994-06-27 -
实施日期:
1994-12-01 出版语种:
简体中文下载格式:
.rar.pdf下载大小:
166.47 KB
替代情况:
转化为LS/T 3222-1994
部分标准内容:
备案号:1996—065
主题内容与适用范围
中华人民共和国行业标准
可可粉
Cocoa powder
SB/T10209—1994
本标准规定了可可粉的技术要求、试验方法、检验规则及标志、包装、运输和贮存等要求。
本标准适用于以可可豆为原料经脱脂加工而成的商品可可粉。引用标准
GB 4789.2
GB4789.10
GB4789.11
GB4789.15
食品卫生微生物学检验菌落总数测定食品卫生微生物学检验大肠菌群测定食品卫生微生物学检验
沙门氏菌检验
食品卫生微生物学检验
食品卫生微生物学检验
志贺氏菌检验
致泻大肠埃希氏菌检验
食品卫生微生物学检验
金黄色葡萄球菌检验
食品卫生微生物学检验
食品卫生微生物学检验
GB5009.31
食品中水分的测定方法
食品中灰分的测定方法
溶血性链球菌检验
霉菌和酵母计数
GB5512
粮食、油料检验粗脂肪测定法
GB5527
GB7718
产品分类
植物油脂检验折光指数测定法
食品标签通用标准
根据产品加工工艺分类。
3.1天然可可粉。
3.2碱化可可粉。
4技术要求
4.1感官指标
感官指标见表1。
香味滋味
4.2质量指标
天然可可粉
棕黄至浅棕色
淡棕红色
天然可可香,无烟焦味、
霉味或其他异味
中华人民共和国国内贸易部1994—06—27批准施
碱化可可粉
棕红至深棕红色
棕红至深棕红色
正常可可香,无烟焦味、
霉味或其他异味
1994—12—01实
备案号:1996—065
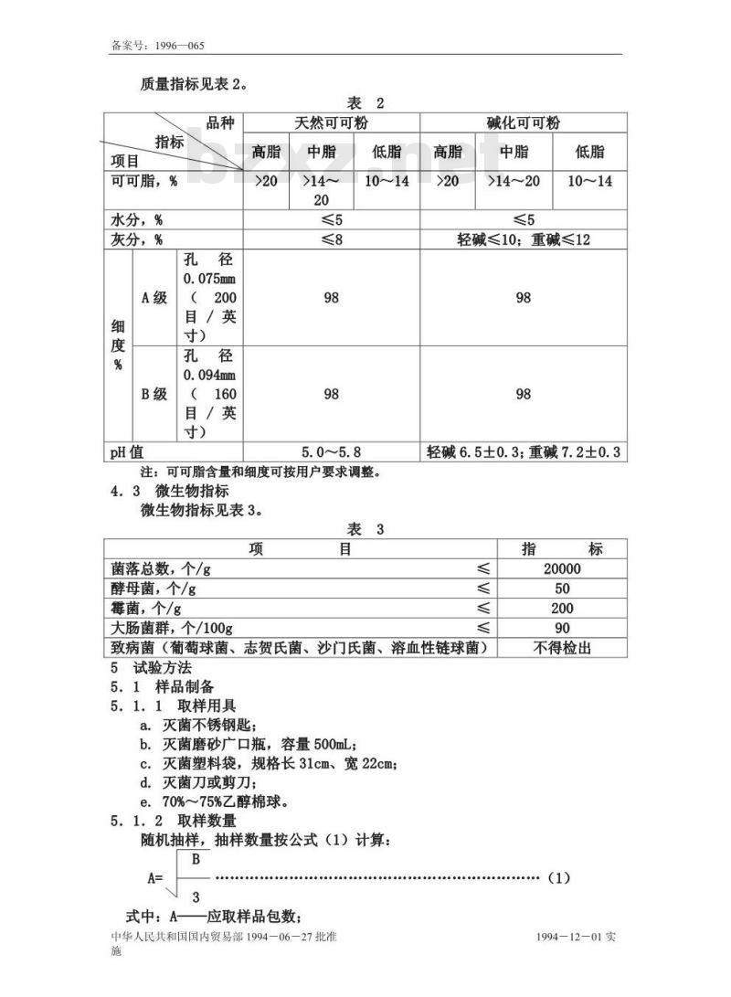
质量指标见表2。
可可脂,%
水分,%
灰分,%
(200
目/英
(160
目/英
天然可可粉
>14~
注:可可脂含量和细度可按用户要求调整。4.3微生物指标
微生物指标见表3。
菌落总数,个/g
酵母菌,个/g
霉菌,个/g
大肠菌群,个/100g
碱化可可粉
>14~20
轻碱≤10;重碱≤12
轻碱6.5土0.3;重碱7.2±0.3
致病菌(葡萄球菌、志贺氏菌、沙门氏菌、溶血性链球菌)5试验方法
5.1样品制备
5.1.1取样用具
a.灭菌不锈钢匙:www.bzxz.net
b.灭菌磨砂广口瓶,容量500mL;灭菌塑料袋,规格长31cm、宽22cm;c.
d.灭菌刀或剪刀;
e.70%~75%乙醇棉球。
5.1.2取样数量
随机抽样,抽样数量按公式(1)计算:B
式中:A-
应取样品包数:
中华人民共和国国内贸易部1994—06—27批准施
不得检出
+........
1994—12—01实
备案号:1996—065
B待检产品总包数。
计算A时取整数,小数部分向上修约,样品应不少于500g。5.1.3操作方法
用剪刀拆开样包的缝线、烫口,用不锈钠匙逐包扦取样品于磨砂广口瓶和塑料袋中,紧闭瓶盖和塑料袋口。将塑料袋中样品经充分混合,分为二份,一份做理化检验,一份作保质期留样,磨口瓶中样品送无菌试验室做微生物检验。将样品贴上标签,标明品名、规格、批号、数量、生产日期。注:微生物检验应有专用冰箱存放样品。一般阳性样品,发出报告后3天(特殊情况可适当延长),始能处理样品;进口阳性样品,需保存6个月,方能处理。阴性样品可及时处理。
②:扦样人员应穿戴洁净工作服、帽和口罩,扦样前用70%~75%乙醇棉球擦洗双手及用具。
5.2粉色
5.2.1仪器和用具
a.药物天平:感量0.1g;
b.白色有机玻璃2块,规格为10cm×10cm×0.4cm。5.2.2操作方法
称取试样2g均匀放于一块有机玻璃中央处,盖上另一块有机玻璃,用力压紧置于工作台上,凭肉眼检视可可粉的色泽,并作出色泽判断记录。5.3汤色,香味滋味
5.3.1仪器和用具
a.药物天平:感量0.1g;
b.铝盒:Φ5.8cm,高2.5cm;
C.高型刻度烧杯:200mL;
d.玻璃棒:Φo.6cm,长20cm;
e.玻璃血皿:Φ8cm;
f.白砂糖或绵白糖;
g.蒸馏水;
h.电炉。
5.3.2操作方法
称取试样8g,食糖15g,置于高型刻度烧杯中,先把少量蒸馏水加热至70℃缓缓倒入杯中,用玻璃棒搅至糊状,再用热蒸馏水冲至200mL,使之混合呈冲泡液,盖上玻璃血约2~3min,即打开血盖,依次审评可可粉香气、滋味和汤色,并作出判断记录。
5.4可可脂含量
5.4.1索氏抽提法
按GB5512执行。
5.4.2折光指数法
5.4.2.1仪器和用具
a分析天平:感量0.0001g:
b.阿贝折光仪;
c.超级恒温器;
d。刻度吸管:5mL;
e.玻璃研钵:7.5cm;
中华人民共和国国内贸易部1994—06—27批准施
1994—12—01实
备案号:1996—065
f.定性滤纸:长5.3cm,宽4cm;g.脱脂棉。
5.4.2.2试剂
α-溴代萘:化学纯;
石英砂:化学纯;
无水乙醇:分析纯。
5.4.2.3操作方法
定性滤纸折叠成长2.5cm,宽1.2cm,高1.4cm的长方形槽,将脱脂棉球浸入无水乙醇中,用橡皮管将超恒温仪和阿贝折光仪的进水口连接好,预先校正好阿贝折光仪将水温调准至40℃。称取可可粉2g(精确至0.0001g),准确吸取3mLα-溴代萘置于洁净干燥的研钵中,小心研磨3~5min,并加入石英砂约3g研磨至浆糊状,用乙醚棉球清洗阿贝折光仪棱镜面,将混合液倒入折叠成长方槽形滤纸中,在棱镜面上过滤2~3min,取出滤纸,关闭棱镜,待镜面温度稳定在40℃时测定折光指数,可可粉的含脂量由α-溴代萘折光指数与α-溴代萘可可粉混合液指数的差,根据附表A查得,双试验误差不大于土0.0001折光指数,取其平均值。5.5水分
按GB5009.3执行。
5.6灰分
按GB5009.4执行。
5.7细度
5。7.1仪器和用具
a.电热恒温干燥箱;
b.烧杯:500mL,4只;
c.标准筛:@Φ5cm,高5cm,筛孔0.094mm(169目/英寸)和0.075mm(200目/英寸);
d.分析天平:感量0.0001g;
e.干燥器;
f.玻璃棒:@o.6cm,长20cm。
5.7.2试剂
石油醚:分析纯,沸程60~90℃。5.7.3操作方法
称取试样10g(精确至0.0001g),置于已知重量的标准筛中,在通风柜内将标准筛依次放入4只盛有250mL石油醚的烧杯中,并使石油醚完全浸没样品,然后用玻璃棒轻轻加以搅拌,直至洗净为止,取出标准筛放入通风柜内,待溶剂挥发后,移入103土0.2℃的电热恒温干燥箱内1h取出,放入干燥器内冷却至室温,称量筛上物质量m,按实际水分的可可粉含脂量折算细度百分率。结果计算如式(2)。
1—m2—m3
细度(%)
试样的质量,g;
式中:mo
中华人民共和国国内贸易部1994—06—27批准施
·(1)
1994—12—01实
备案号:1996—065
-筛网上残留的质量,g;
ma试样的含脂比值;
一试样的水分比值。
双试验误差不超过0.5%,取平均值,测定结果取小数点后一位。5.8pH值
5.8.1仪器和用具
a.pH计:量程范围pH1~14,最小分度值0.01;b.药物天平:感量0.1g;
c.刻度烧杯:50mL,150mL
d。定性滤纸:Φ15cm;
e.玻璃漏斗:内径9cm。
5.8.2试剂
a.邻苯二甲酸氢钾;
b.磷酸二氢钾;
c.无水磷酸氢二钠;
d.硼酸(分析纯);
e.蒸馏水。
5.8.3标准缓冲溶液制备
a.pH=4.01标准缓冲溶液(20℃)。准确称取经115土5℃烘于2~3h的优级邻苯二甲酸氢钾10.12g,溶于不含二氧化碳的蒸馏水中,稀释至1000mL,摇匀;b.pH=6.88标准缓冲溶液(20℃)。准确称取经115土5℃烘干2~3h的磷酸二氢钾3.31g和无水磷酸氢二钠3.53g溶于蒸馏水中,稀释至1000mL,摇匀;C.pH=9.22标准缓冲溶液(20℃)。准确称取纯硼酸3.80g溶于不含二氧化碳的蒸馏水中,稀释至1000mL,摇匀。
5.8.4操作方法
称取10g试样,置于150mL烧杯中,加煮沸蒸馏馅水90mL,搅拌至悬浮液无结块,即倒入放有滤纸的漏斗内进行过滤,待滤液冷却至室温,即用pH计测定其pH值。测定前先按pH说明书按测样需要选用pH标准缓冲液进行仪器校正。双试验误差不大于士0.1pH,取其平均值。5.9菌落总数
按照GB4789.2执行。
5.10霉菌和酵母数
按照GB4789.15执行。
5.11大肠菌群
按照GB4789.3执行。
5.12致病菌
按照GB4789.4、GB4789.5、GB4789.6、GB4789.10、GB4789.11执行。6检验规则
6.1产品出厂(交货)必须进行出厂交收检验,由质量检验部门按本标准所制定的项目实行全检,
6.2按同一配方,同品种作为一个检验单位。中华人民共和国国内贸易部1994—06—27批准施
1994—12—01实
备案号:1996—065
6,3检验(含复验)结果若有一项指标不符合,则该产品为不合格品。6.4自生产日期起,保质期2年。6.5检验样品应妥善保存,以备复验,对检验结果有异议时,样品送法定或双方同意的仲裁机构复验仲裁。
7标志、包装、运输和贮存
7.1标志:按GB7718的要求执行。7.2包装
7.2.1包装材料:内包装采用食品级塑料袋或涂塑复合袋,外包装可采用复合袋,多层牛皮纸袋、纸盒、纸箱、塑料编织袋。72.2包装容器:牢固、干燥、清洁,符合食品卫生包装要求,外包装必须有明显的标记。
7.3运输:必须符合食品运输有关规定。7.4贮存:应贮存在清洁、干燥、阴凉的仓库内,有垫仓板铺底,不得与有异味的物品共存。
附录A
折光指数差和含脂量查对表(40℃)(补充件)
含脂%
含脂%
中华人民共和国国内贸易部1994—0627批准施
含脂%
含脂%
1994-12—01实
备案号:1996—065
附加说明:
含脂%
续表A1
含脂%
本标准由中华人民共和国国内贸易部提出并归口。中华人民共和国国内贸易部1994—06—27批准施
含脂%
含脂%
1994-12—01实
备案号:1996—065
本标准由江苏省无锡华新可可食品有限公司负责起草。本标准主要起草人:蔡惠芳、陈君卿、王耀清、谢阶平。中华人民共和国国内贸易部1994—06—27批准施
1994—12—01实
小提示:此标准内容仅展示完整标准里的部分截取内容,若需要完整标准请到上方自行免费下载完整标准文档。
主题内容与适用范围
中华人民共和国行业标准
可可粉
Cocoa powder
SB/T10209—1994
本标准规定了可可粉的技术要求、试验方法、检验规则及标志、包装、运输和贮存等要求。
本标准适用于以可可豆为原料经脱脂加工而成的商品可可粉。引用标准
GB 4789.2
GB4789.10
GB4789.11
GB4789.15
食品卫生微生物学检验菌落总数测定食品卫生微生物学检验大肠菌群测定食品卫生微生物学检验
沙门氏菌检验
食品卫生微生物学检验
食品卫生微生物学检验
志贺氏菌检验
致泻大肠埃希氏菌检验
食品卫生微生物学检验
金黄色葡萄球菌检验
食品卫生微生物学检验
食品卫生微生物学检验
GB5009.31
食品中水分的测定方法
食品中灰分的测定方法
溶血性链球菌检验
霉菌和酵母计数
GB5512
粮食、油料检验粗脂肪测定法
GB5527
GB7718
产品分类
植物油脂检验折光指数测定法
食品标签通用标准
根据产品加工工艺分类。
3.1天然可可粉。
3.2碱化可可粉。
4技术要求
4.1感官指标
感官指标见表1。
香味滋味
4.2质量指标
天然可可粉
棕黄至浅棕色
淡棕红色
天然可可香,无烟焦味、
霉味或其他异味
中华人民共和国国内贸易部1994—06—27批准施
碱化可可粉
棕红至深棕红色
棕红至深棕红色
正常可可香,无烟焦味、
霉味或其他异味
1994—12—01实
备案号:1996—065
质量指标见表2。
可可脂,%
水分,%
灰分,%
(200
目/英
(160
目/英
天然可可粉
>14~
注:可可脂含量和细度可按用户要求调整。4.3微生物指标
微生物指标见表3。
菌落总数,个/g
酵母菌,个/g
霉菌,个/g
大肠菌群,个/100g
碱化可可粉
>14~20
轻碱≤10;重碱≤12
轻碱6.5土0.3;重碱7.2±0.3
致病菌(葡萄球菌、志贺氏菌、沙门氏菌、溶血性链球菌)5试验方法
5.1样品制备
5.1.1取样用具
a.灭菌不锈钢匙:www.bzxz.net
b.灭菌磨砂广口瓶,容量500mL;灭菌塑料袋,规格长31cm、宽22cm;c.
d.灭菌刀或剪刀;
e.70%~75%乙醇棉球。
5.1.2取样数量
随机抽样,抽样数量按公式(1)计算:B
式中:A-
应取样品包数:
中华人民共和国国内贸易部1994—06—27批准施
不得检出
+........
1994—12—01实
备案号:1996—065
B待检产品总包数。
计算A时取整数,小数部分向上修约,样品应不少于500g。5.1.3操作方法
用剪刀拆开样包的缝线、烫口,用不锈钠匙逐包扦取样品于磨砂广口瓶和塑料袋中,紧闭瓶盖和塑料袋口。将塑料袋中样品经充分混合,分为二份,一份做理化检验,一份作保质期留样,磨口瓶中样品送无菌试验室做微生物检验。将样品贴上标签,标明品名、规格、批号、数量、生产日期。注:微生物检验应有专用冰箱存放样品。一般阳性样品,发出报告后3天(特殊情况可适当延长),始能处理样品;进口阳性样品,需保存6个月,方能处理。阴性样品可及时处理。
②:扦样人员应穿戴洁净工作服、帽和口罩,扦样前用70%~75%乙醇棉球擦洗双手及用具。
5.2粉色
5.2.1仪器和用具
a.药物天平:感量0.1g;
b.白色有机玻璃2块,规格为10cm×10cm×0.4cm。5.2.2操作方法
称取试样2g均匀放于一块有机玻璃中央处,盖上另一块有机玻璃,用力压紧置于工作台上,凭肉眼检视可可粉的色泽,并作出色泽判断记录。5.3汤色,香味滋味
5.3.1仪器和用具
a.药物天平:感量0.1g;
b.铝盒:Φ5.8cm,高2.5cm;
C.高型刻度烧杯:200mL;
d.玻璃棒:Φo.6cm,长20cm;
e.玻璃血皿:Φ8cm;
f.白砂糖或绵白糖;
g.蒸馏水;
h.电炉。
5.3.2操作方法
称取试样8g,食糖15g,置于高型刻度烧杯中,先把少量蒸馏水加热至70℃缓缓倒入杯中,用玻璃棒搅至糊状,再用热蒸馏水冲至200mL,使之混合呈冲泡液,盖上玻璃血约2~3min,即打开血盖,依次审评可可粉香气、滋味和汤色,并作出判断记录。
5.4可可脂含量
5.4.1索氏抽提法
按GB5512执行。
5.4.2折光指数法
5.4.2.1仪器和用具
a分析天平:感量0.0001g:
b.阿贝折光仪;
c.超级恒温器;
d。刻度吸管:5mL;
e.玻璃研钵:7.5cm;
中华人民共和国国内贸易部1994—06—27批准施
1994—12—01实
备案号:1996—065
f.定性滤纸:长5.3cm,宽4cm;g.脱脂棉。
5.4.2.2试剂
α-溴代萘:化学纯;
石英砂:化学纯;
无水乙醇:分析纯。
5.4.2.3操作方法
定性滤纸折叠成长2.5cm,宽1.2cm,高1.4cm的长方形槽,将脱脂棉球浸入无水乙醇中,用橡皮管将超恒温仪和阿贝折光仪的进水口连接好,预先校正好阿贝折光仪将水温调准至40℃。称取可可粉2g(精确至0.0001g),准确吸取3mLα-溴代萘置于洁净干燥的研钵中,小心研磨3~5min,并加入石英砂约3g研磨至浆糊状,用乙醚棉球清洗阿贝折光仪棱镜面,将混合液倒入折叠成长方槽形滤纸中,在棱镜面上过滤2~3min,取出滤纸,关闭棱镜,待镜面温度稳定在40℃时测定折光指数,可可粉的含脂量由α-溴代萘折光指数与α-溴代萘可可粉混合液指数的差,根据附表A查得,双试验误差不大于土0.0001折光指数,取其平均值。5.5水分
按GB5009.3执行。
5.6灰分
按GB5009.4执行。
5.7细度
5。7.1仪器和用具
a.电热恒温干燥箱;
b.烧杯:500mL,4只;
c.标准筛:@Φ5cm,高5cm,筛孔0.094mm(169目/英寸)和0.075mm(200目/英寸);
d.分析天平:感量0.0001g;
e.干燥器;
f.玻璃棒:@o.6cm,长20cm。
5.7.2试剂
石油醚:分析纯,沸程60~90℃。5.7.3操作方法
称取试样10g(精确至0.0001g),置于已知重量的标准筛中,在通风柜内将标准筛依次放入4只盛有250mL石油醚的烧杯中,并使石油醚完全浸没样品,然后用玻璃棒轻轻加以搅拌,直至洗净为止,取出标准筛放入通风柜内,待溶剂挥发后,移入103土0.2℃的电热恒温干燥箱内1h取出,放入干燥器内冷却至室温,称量筛上物质量m,按实际水分的可可粉含脂量折算细度百分率。结果计算如式(2)。
1—m2—m3
细度(%)
试样的质量,g;
式中:mo
中华人民共和国国内贸易部1994—06—27批准施
·(1)
1994—12—01实
备案号:1996—065
-筛网上残留的质量,g;
ma试样的含脂比值;
一试样的水分比值。
双试验误差不超过0.5%,取平均值,测定结果取小数点后一位。5.8pH值
5.8.1仪器和用具
a.pH计:量程范围pH1~14,最小分度值0.01;b.药物天平:感量0.1g;
c.刻度烧杯:50mL,150mL
d。定性滤纸:Φ15cm;
e.玻璃漏斗:内径9cm。
5.8.2试剂
a.邻苯二甲酸氢钾;
b.磷酸二氢钾;
c.无水磷酸氢二钠;
d.硼酸(分析纯);
e.蒸馏水。
5.8.3标准缓冲溶液制备
a.pH=4.01标准缓冲溶液(20℃)。准确称取经115土5℃烘于2~3h的优级邻苯二甲酸氢钾10.12g,溶于不含二氧化碳的蒸馏水中,稀释至1000mL,摇匀;b.pH=6.88标准缓冲溶液(20℃)。准确称取经115土5℃烘干2~3h的磷酸二氢钾3.31g和无水磷酸氢二钠3.53g溶于蒸馏水中,稀释至1000mL,摇匀;C.pH=9.22标准缓冲溶液(20℃)。准确称取纯硼酸3.80g溶于不含二氧化碳的蒸馏水中,稀释至1000mL,摇匀。
5.8.4操作方法
称取10g试样,置于150mL烧杯中,加煮沸蒸馏馅水90mL,搅拌至悬浮液无结块,即倒入放有滤纸的漏斗内进行过滤,待滤液冷却至室温,即用pH计测定其pH值。测定前先按pH说明书按测样需要选用pH标准缓冲液进行仪器校正。双试验误差不大于士0.1pH,取其平均值。5.9菌落总数
按照GB4789.2执行。
5.10霉菌和酵母数
按照GB4789.15执行。
5.11大肠菌群
按照GB4789.3执行。
5.12致病菌
按照GB4789.4、GB4789.5、GB4789.6、GB4789.10、GB4789.11执行。6检验规则
6.1产品出厂(交货)必须进行出厂交收检验,由质量检验部门按本标准所制定的项目实行全检,
6.2按同一配方,同品种作为一个检验单位。中华人民共和国国内贸易部1994—06—27批准施
1994—12—01实
备案号:1996—065
6,3检验(含复验)结果若有一项指标不符合,则该产品为不合格品。6.4自生产日期起,保质期2年。6.5检验样品应妥善保存,以备复验,对检验结果有异议时,样品送法定或双方同意的仲裁机构复验仲裁。
7标志、包装、运输和贮存
7.1标志:按GB7718的要求执行。7.2包装
7.2.1包装材料:内包装采用食品级塑料袋或涂塑复合袋,外包装可采用复合袋,多层牛皮纸袋、纸盒、纸箱、塑料编织袋。72.2包装容器:牢固、干燥、清洁,符合食品卫生包装要求,外包装必须有明显的标记。
7.3运输:必须符合食品运输有关规定。7.4贮存:应贮存在清洁、干燥、阴凉的仓库内,有垫仓板铺底,不得与有异味的物品共存。
附录A
折光指数差和含脂量查对表(40℃)(补充件)
含脂%
含脂%
中华人民共和国国内贸易部1994—0627批准施
含脂%
含脂%
1994-12—01实
备案号:1996—065
附加说明:
含脂%
续表A1
含脂%
本标准由中华人民共和国国内贸易部提出并归口。中华人民共和国国内贸易部1994—06—27批准施
含脂%
含脂%
1994-12—01实
备案号:1996—065
本标准由江苏省无锡华新可可食品有限公司负责起草。本标准主要起草人:蔡惠芳、陈君卿、王耀清、谢阶平。中华人民共和国国内贸易部1994—06—27批准施
1994—12—01实
小提示:此标准内容仅展示完整标准里的部分截取内容,若需要完整标准请到上方自行免费下载完整标准文档。
标准图片预览:





- 其它标准
- 热门标准
- 商业行业标准(SB)
- SB/T10890-2012 预包装水果流通规范
- SB/T10014-2008 冷冻饮品 雪泥
- SB/T10029-1992 蔬菜计算机编码蔬菜商品分类和代码
- SB/T10524-2009 鲜活对虾购销规范
- SB/T10745-2012 水上加油船管理技术规范
- SB/T10060-1992 梨冷藏技术
- SB/T10508-2008 炭化木
- SB/T10249-1995 小麦粉面筋测定仪
- SB/T10032-1992 桃酥通用技术条件
- SB/T10383-2004 商用木材及其制品标志
- SB/T10333-2000 连锁超级市尝便利店管理通用要求 术语规范
- SB10336-2000 配制酱油
- SB/T10298-1999 调味品名词术语酱油
- SB/T10310-1999 黄豆酱检验方法
- SB/T10087-1992 话梅类技术条件
- 行业新闻
请牢记:“bzxz.net”即是“标准下载”四个汉字汉语拼音首字母与国际顶级域名“.net”的组合。 ©2025 标准下载网 www.bzxz.net 本站邮件:bzxznet@163.com
网站备案号:湘ICP备2025141790号-2
网站备案号:湘ICP备2025141790号-2