- 您的位置:
- 标准下载网 >>
- 标准分类 >>
- 机械行业标准(JB) >>
- JB/T 5659-1991 电气用压敏粘带 聚酰亚胺薄膜热固性胶粘带
标准号:
JB/T 5659-1991
标准名称:
电气用压敏粘带 聚酰亚胺薄膜热固性胶粘带
标准类别:
机械行业标准(JB)
英文名称:
Electrical pressure-sensitive adhesive tape Polyimide film thermosetting adhesive tape标准状态:
现行-
发布日期:
1992-06-16 -
实施日期:
1992-12-01 出版语种:
简体中文下载格式:
.rar.pdf下载大小:
761.29 KB
中标分类号:
电工>>电工材料和通用零件>>K15电工绝缘材料及其制品
点击下载
标准简介:
标准下载解压密码:www.bzxz.net
本标准规定了电气用涂热固性胶粘剂的聚酰亚胺薄膜压敏粘带的技术要求、试验方法、检验规则及标志、包装、运输和贮存规定。本标准适用于聚酰亚胺薄膜涂热固性胶粘剂的粘带。 JB/T 5659-1991 电气用压敏粘带 聚酰亚胺薄膜热固性胶粘带 JB/T5659-1991
部分标准内容:
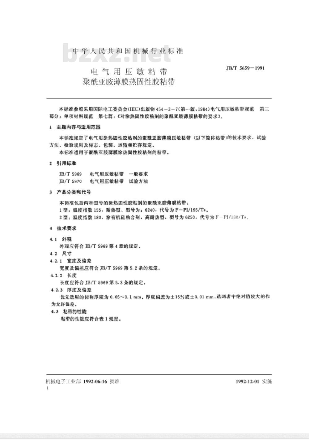
中华人民共和国机械行业标准
JB/T5659-1991
电气用压敏粘带
聚酰亚胺薄膜热固性胶粘带
1992-06-16发布
中华人民共和国机械电子工业部1992-12-01实施
中华人民共和国机械行业标准
电气用压敏粘带
聚酰亚胺薄膜热固性胶粘带
JB/T5659-1991
本标准参照果用国际电工委员会(IEC)出版物454-3-7(第一版,1984)电气用压敏粘带规范第三部分:单项材料规范第七篇:《对涂热固性胶粘剂的聚酰亚胺薄膜粘的要求》。主题内容与适用范围
本标准规定了电气用途热固性胶粘剂的豪酰亚胺膜压敏粘带(以下简称粘带》的技术要求、试验方法、检验规则及标志、包装、运输和贮存规定。本标准适用于聚酰亚胺薄膜涂热固性胶粘剂的粘柑。引用标准
JB/T5969
JB/T5970
电气用压敏粘带
电气用压缴粘带
3产品分类和代号
一般要求
试验方法
本标准包括两种型号的涂热固性胶粘剂的聚酰亚胺薄膜粘带:1型,温度指数155,耐热型、型号为:6240,代号为F一PI/155/Ts2型,温度指数180,涂有机硅粘合剂,高耐热型,型号为6250,代号为F-PI/180/Ts,4
技术要求
4.1外观
外观应符合JB/T5969第4章的规定,4.2尺寸
4.2.1宽度及偏差
宽度及偏差应符合JB/T5969第5.2条的规定。4.2.2长度
长度应符合JB/T5969第5.3条的规定。4.2.3厚度及偏差
优先选用的标称厚度为0.05~0.1mm。厚度偏差为土15%或土0.01mm,选两者中绝对值较大的作为允许偏整。
粘带的性能
粘带的性能应符合表1规定。
机械电子工业部1992-06-16批准1992-12-01实施
指标名称
电解篇域”
电围法
目测法
长期耐热性(温度指数)
拉伸强度
对销板的粘着力
对房材的粘着力
浸液体后对底材的黏结性
电气强度
患起性
常态时bzxZ.net
受渊后
热处理后枯结性
JB/T5659-1991
N/10mm
N/10mm
N/10mm
N/10mm
注:1)电解离蚀可在两种规定方法中任选一种作为考核指标。试验方法
>1.0×10*
正级不差于A/B
负级不差于1.4
≥180
每毫米厚度≥550
三个试样全通过
在无待别规定试验条件时,试样应按JB/T5970第3章要求进行预处理和试验。外观
外观用眼睛观察
5.2尺寸
5.2.1宽度
宽度用分度值为0.5mm的钢尺测量,5.2.2长度
长度用计米器或准确到1cm的钢尺测量。5.2.3厚度
厚度按JB/T5970第4章方法测量,5.3电解腐蚀
试样在23±2C、相对湿度91%~95%的条件下处理24h后按JB/T5970第5章的方法测试5.4
长期耐热性
按JB/T5970第8章的方法确定材料的温度指数,老化温度推荐为;
1型粘带:170、190、210℃;
2型粘带:200、225、250℃;
果用的失效标准:电气强度20MV/m,以原始厚度计算:质量损失率20%
拉伸强度
按JB/T5970第10章方法测试
对钢板的粘着力和对底材的粘着力5.6
按JB/T5970第11章方法测试
浸液体后对底材的粘结性
JB/T5659-1991
浸试样的液体为正已烷75%,目
甲苯25%的混合液,按JB/T5970第12章方法测试。5.8电气强度
按JB/T5970第13章方法测试。
翘起性
按JB/T5970第17章方法测试,试样的热处理温度和时间由制造厂提供。5.10
热处理后粘结性
按JB/T5970第9.2条方法测试。试样的热处理温度和时间由制造厂提供。6
检验规则
6.1出厂检验项目推荐为本标准的第4.1、4.2和4.3条表1中的第4、5、7项。6.2在组成成分和制造工艺没有改变的情况下,所确定的产品温度指数一直有效。其它应按JB/T5970第6章的规定进行。6.3
标志、包装、运输和贮存
应符合JB/T5969关于标志、包装、运和贮存的规定。贮存的温度和相对湿度的极限值是由于气候变化而引起的最大值而不是允许连续贮存的最高条件。附加说明:
本标准由全国绝缘材料标准化技术委员会提出。本标准由机械电子工业部桂林电器科学研究所归口。本标准由桂林电器科学研究所、嘉兴绝缘材料厂等单位负责起草。本标准主要起草人黄伟、曾启国。3
中华人民共和国
机械行业标准
电气用压敏粘带
聚酰亚胺薄膜热固性胶粘带
JB/T 5659-1991
机械科学研究院出版发行
机械科学研究院印剧
(北京首体南路2号
郎编100044)
开本880×12301/16印张X/X字数XXX,XXX19XX年XX月第X版19XX年XX月第X印刷印数1-XXX
定价XXX.XX元
编号XX-XXX
机械工业标准服务网:http://www.JB.ac.cn1661_659 /8
小提示:此标准内容仅展示完整标准里的部分截取内容,若需要完整标准请到上方自行免费下载完整标准文档。
JB/T5659-1991
电气用压敏粘带
聚酰亚胺薄膜热固性胶粘带
1992-06-16发布
中华人民共和国机械电子工业部1992-12-01实施
中华人民共和国机械行业标准
电气用压敏粘带
聚酰亚胺薄膜热固性胶粘带
JB/T5659-1991
本标准参照果用国际电工委员会(IEC)出版物454-3-7(第一版,1984)电气用压敏粘带规范第三部分:单项材料规范第七篇:《对涂热固性胶粘剂的聚酰亚胺薄膜粘的要求》。主题内容与适用范围
本标准规定了电气用途热固性胶粘剂的豪酰亚胺膜压敏粘带(以下简称粘带》的技术要求、试验方法、检验规则及标志、包装、运输和贮存规定。本标准适用于聚酰亚胺薄膜涂热固性胶粘剂的粘柑。引用标准
JB/T5969
JB/T5970
电气用压敏粘带
电气用压缴粘带
3产品分类和代号
一般要求
试验方法
本标准包括两种型号的涂热固性胶粘剂的聚酰亚胺薄膜粘带:1型,温度指数155,耐热型、型号为:6240,代号为F一PI/155/Ts2型,温度指数180,涂有机硅粘合剂,高耐热型,型号为6250,代号为F-PI/180/Ts,4
技术要求
4.1外观
外观应符合JB/T5969第4章的规定,4.2尺寸
4.2.1宽度及偏差
宽度及偏差应符合JB/T5969第5.2条的规定。4.2.2长度
长度应符合JB/T5969第5.3条的规定。4.2.3厚度及偏差
优先选用的标称厚度为0.05~0.1mm。厚度偏差为土15%或土0.01mm,选两者中绝对值较大的作为允许偏整。
粘带的性能
粘带的性能应符合表1规定。
机械电子工业部1992-06-16批准1992-12-01实施
指标名称
电解篇域”
电围法
目测法
长期耐热性(温度指数)
拉伸强度
对销板的粘着力
对房材的粘着力
浸液体后对底材的黏结性
电气强度
患起性
常态时bzxZ.net
受渊后
热处理后枯结性
JB/T5659-1991
N/10mm
N/10mm
N/10mm
N/10mm
注:1)电解离蚀可在两种规定方法中任选一种作为考核指标。试验方法
>1.0×10*
正级不差于A/B
负级不差于1.4
≥180
每毫米厚度≥550
三个试样全通过
在无待别规定试验条件时,试样应按JB/T5970第3章要求进行预处理和试验。外观
外观用眼睛观察
5.2尺寸
5.2.1宽度
宽度用分度值为0.5mm的钢尺测量,5.2.2长度
长度用计米器或准确到1cm的钢尺测量。5.2.3厚度
厚度按JB/T5970第4章方法测量,5.3电解腐蚀
试样在23±2C、相对湿度91%~95%的条件下处理24h后按JB/T5970第5章的方法测试5.4
长期耐热性
按JB/T5970第8章的方法确定材料的温度指数,老化温度推荐为;
1型粘带:170、190、210℃;
2型粘带:200、225、250℃;
果用的失效标准:电气强度20MV/m,以原始厚度计算:质量损失率20%
拉伸强度
按JB/T5970第10章方法测试
对钢板的粘着力和对底材的粘着力5.6
按JB/T5970第11章方法测试
浸液体后对底材的粘结性
JB/T5659-1991
浸试样的液体为正已烷75%,目
甲苯25%的混合液,按JB/T5970第12章方法测试。5.8电气强度
按JB/T5970第13章方法测试。
翘起性
按JB/T5970第17章方法测试,试样的热处理温度和时间由制造厂提供。5.10
热处理后粘结性
按JB/T5970第9.2条方法测试。试样的热处理温度和时间由制造厂提供。6
检验规则
6.1出厂检验项目推荐为本标准的第4.1、4.2和4.3条表1中的第4、5、7项。6.2在组成成分和制造工艺没有改变的情况下,所确定的产品温度指数一直有效。其它应按JB/T5970第6章的规定进行。6.3
标志、包装、运输和贮存
应符合JB/T5969关于标志、包装、运和贮存的规定。贮存的温度和相对湿度的极限值是由于气候变化而引起的最大值而不是允许连续贮存的最高条件。附加说明:
本标准由全国绝缘材料标准化技术委员会提出。本标准由机械电子工业部桂林电器科学研究所归口。本标准由桂林电器科学研究所、嘉兴绝缘材料厂等单位负责起草。本标准主要起草人黄伟、曾启国。3
中华人民共和国
机械行业标准
电气用压敏粘带
聚酰亚胺薄膜热固性胶粘带
JB/T 5659-1991
机械科学研究院出版发行
机械科学研究院印剧
(北京首体南路2号
郎编100044)
开本880×12301/16印张X/X字数XXX,XXX19XX年XX月第X版19XX年XX月第X印刷印数1-XXX
定价XXX.XX元
编号XX-XXX
机械工业标准服务网:http://www.JB.ac.cn1661_659 /8
小提示:此标准内容仅展示完整标准里的部分截取内容,若需要完整标准请到上方自行免费下载完整标准文档。
标准图片预览:





- 热门标准
- 机械行业标准(JB)
- JB/T9396-1999 环块磨损试验机 技术条件
- JB/T5348-1991 牵引用直流斩波器 基本技术条件
- JB/T5391-1991 铁路机车车辆滚动轴承零件 磁粉探伤规程
- JB5663.2-1991 电动葫芦门式起重机 技术条件
- JB/T5338-1991 YB系列隔爆型(dII CT4)三相异步电动机(机座号80~315) 技术条件
- JB/T5389.1-1995 滚动轴承 轧机用四列圆柱滚子轴承
- JB/T5365.1-1991 铸造机械清洁度测定方法 重量法
- JB/T450-1992 PN16.0~32.0MPa锻造角式高压阀门、管件、紧固件 技术条件
- JB/T6664.2-1993 自吸泵 技术条件
- JB/T7732.1-1995 地膜覆盖机 技术条件
- JB/T5414-1991 热水离心泵 技术条件
- JB/T5440-1991 压缩机锻钢零件的超声波探伤
- JB/T7422.2-1999 立式内圆珩磨机 精度检验
- JB/T8022.1-1999 机床夹具零件及部件 内涨器
- JB/T9272-1999 氨压力表
- 行业新闻
请牢记:“bzxz.net”即是“标准下载”四个汉字汉语拼音首字母与国际顶级域名“.net”的组合。 ©2025 标准下载网 www.bzxz.net 本站邮件:bzxznet@163.com
网站备案号:湘ICP备2025141790号-2
网站备案号:湘ICP备2025141790号-2