- 您的位置:
- 标准下载网 >>
- 标准分类 >>
- 其他行业标准 >>
- YB/T 4209-2010钢铁行业蓄热式燃烧技术规范
标准号:
YB/T 4209-2010
标准名称:
钢铁行业蓄热式燃烧技术规范
标准类别:
其他行业标准
英文名称:
Regenerative combustion technical specification ofiron and steel industry标准状态:
已作废-
发布日期:
2010-08-16 -
实施日期:
2010-10-01 -
作废日期:
2021-04-01 出版语种:
简体中文下载格式:
.pdf .zip
标准ICS号:
冶金>>钢铁产品>>77.140.99其他钢铁产品中标分类号:
冶金>>冶金综合>>H04基础标准与通用方法
替代情况:
被YB/T 4209-2020代替
点击下载
标准简介:
本规范规定了工业炉窑的蓄热式燃烧技术设计、设备选型、安装、验收、生产操作与维护过程等技术原则。规定了蓄热式工业炉窑的工艺流程和主要设备的设计与选择、生产操作与维护。
本规范适用于钢铁行业蓄热式工业炉窑。
部分标准内容:
ICS 77. 140. 99
中华人民共和国黑色治金行业标准YB/T4209—2010
钢铁行业蓄热式燃烧技术规范
Regenerative combustion technical specification ofiron and steel industry
2010-08-16发布
中华人民共和国工业和信息化部2010-10-01实施
本规范由中国钢铁工业协会提出。前言
本规范由全国钢标准化技术委员会归口。YB/T4209—-2010
本规范起草单位:冶金工业信息标准研究院、中钢集团鞍山热能研究院有限公司、韶关钢铁集团有限公司、济钢国际工程技术有限公司、北京神雾热能技术有限公司、中冶东方工程技术有限公司、首钢总公司。
本规范主要起草人:罗国民、仇金辉、谢国威、傅兵、李治、刘海东、高建平、戴强、卢学云、姜辉、黄晟、郝丙星、吴明华、温志红、陈冠军。1总则
钢铁行业番热式燃烧技术规范
YB/T4209-2010
1.1为了保护和改善生态环境与生活环境,促进钢铁行业节能减排,充分回收工业炉窑密的高温烟气余热,提高工业炉窑热效率,减少烟气对大气的污染或公害,充分发挥蓄热式燃烧技术的节能和环保效果,特制定本规范。
1.2本规范规定了工业炉窑的蓄热式燃烧技术设计、设备选型、安装、验收、生产操作与维护过程等技术原则。
1.3蓄热式工业炉窑的工艺流程和主要设备的设计与选择,在本规范基础上结合实际,因地制宜,并经过技术方案优化和经济比较后择优确定。1.4蓄热式工业炉窑的生产操作与维护,在本规范基础上应结合实际配备专门操作、维护及管理人员。1.5蓄热式工业炉窑的建设与管理除应遵循本规范外,应符合国家现行相关的法律、法规和相应标准。1.6其它行业也可参照本规范执行。2规范性引用文件
下列文件中的条款通过本规范的引用而成为本规范的条款。凡是注日期的引用文件,其随后所有的修改单(不包括勘误的内容)或修订版均不适用于本规范,然而,鼓励根据本规范达成协议的各方研究是否可使用这些文件的最新版本。凡是不注日期的引用文件,其最新版本适用于本规范。GB3095环境空气质量标准
GB9078工业炉密大气污染物排放标准GB12348工业企业厂界环境噪声排放标准GB/T13338工业燃料炉热平衡测定与计算基本规则GB/T17195工业炉名词术语
GB50257电气装置安装工程爆炸和火灾危险环境电气装置施工及验收规范3术语和定义
GB/T17195中确立的以及下列术语和定义适用于本规范。3.1
普热式燃烧regenerativecombustion采用蓄热式烟气余热回收装置,交替切换空气或气体燃料与烟气,使之流经蓄热体,能够在最大程度上回收高温烟气的显热,排烟温度可降到180℃以下,可将助燃介质或气体燃料蓄热到1000℃以上,形成与传统火焰不同的新型火焰类型,并通过换向燃烧使炉内温度分布更趋均匀。3.2
普热式烧嘴regenerativeburner蓄热式烧嘴是带有蓄热室余热回收装置的烧嘴,配对使用,通过换向实现周期性燃烧。一座炉子可采用多对蓄热式烧嘴供热。
内置普热座internalregenerativechamber内置截热室是安装在炉体内部的蓄热装置,在炉内浇注有通道和喷口,和余热回收装置结合成一1
YB/T4209—2010
外工菁热箱externalregenerativebox外置蓄热箱是把蓄热室和高温通道置于炉体外,通过与炉内喷口的直接连接形成外置蓄热装置。3.5
自身热烧嘴Self-regenerativeburner自身蓄热烧嘴是一对热室余热回收装置安装在一个烧嘴上,将供热与排烟在一个烧嘴内同时完成,在烧嘴周围形成烟气循环。3.6
蓄热式辐射管regenerativeradianttube蓄热式辐射管是一种采用蓄热式燃烧技术的辐射管加热装置,将两个蔷热式烧嘴安装在辐射管的两端,通过换向燃烧,以提高介质蓄热温度,降低烟气排放温度。燃烧在辐射管内进行,对物料进行保护性加热。
善热体regenerator
一般由耐火材料制成,周期储存和释放热量,实现冷热介质热量的传递。3.8
换向阀reversalvalve
换向阀是切换蓄热室供气、排烟,改变助燃介质或燃气流向的阀门。3.9
换向时间reversaltime
换向阀两次动作时间间隔。
换向周期reversalcycle
两个换向时间为~一个换向周期。4原理与流程
4.1原理
蓄热式燃烧技术采用蓄热式烟气余热回收装置,交替切换流经蕾热体助燃介质或气体燃料与烟气流向,排烟温度可降到180℃以下,助燃介质或气体燃料可蓄热到1000℃以上,促进炉内温度均匀分布。4.2流程
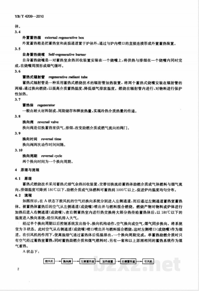
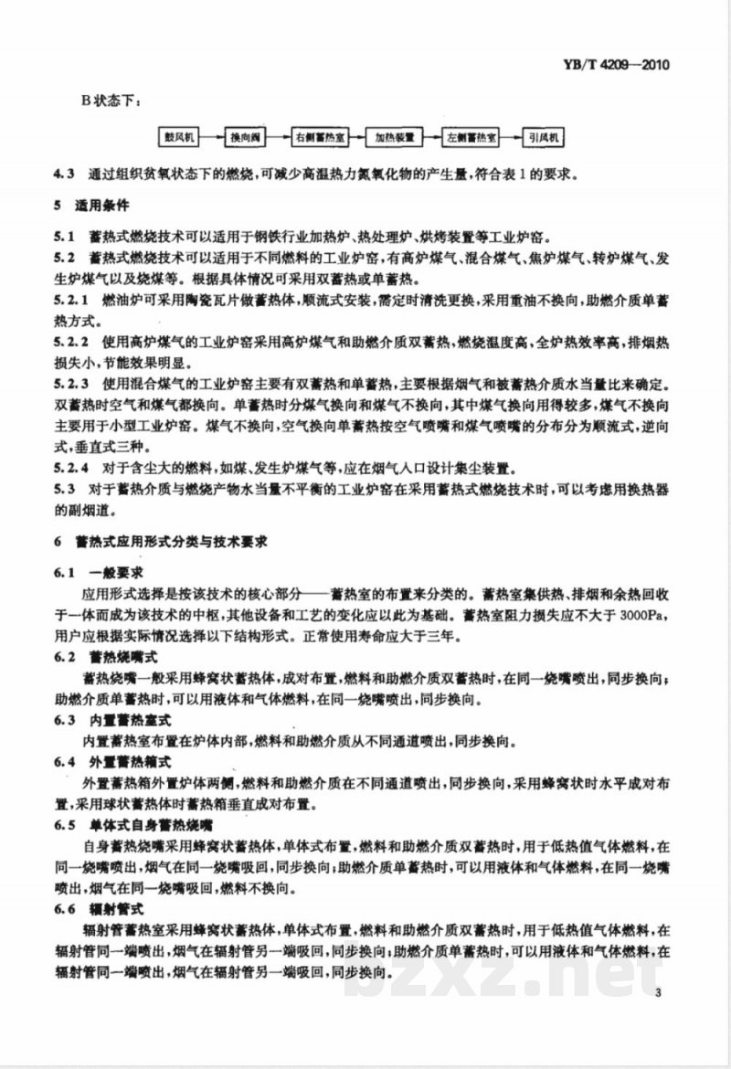
如图所示:在A状态下鼓风机的空气经换向系统分别进人左侧通道,而后通过左侧通道蓄热室蓄热体。被蓄热体蓄热后的空气从左侧通道(或烧嘴)喷出并与燃料混合燃烧。燃烧产物对物料或炉体进行加热后进入右侧通道(或烧嘴),在右侧蓄热室内进行热交换将大部分热传给蓄热体后,以180℃以下的温度进入换向系统,经引风机排入大气。经过半个换向周期以后控制系统发出指令,换向机构动作,空气换向或空气、煤气同步换向。将系统变为B状态。此时空气从右侧通道(或烧嘴)喷口喷出并与燃料混合燃烧,这时左侧喷口(或烧嘴)作为烟道。在引风机的作用下,使高温烟气通过蓄热体后低温排出,个换向周期完成。单蓄热助燃介质时只有空气经过蓄热室蓄热,同时蓄热助燃介质和煤气燃料时,另有一套和以上原理相同的蓄热系统作为煤气蓄热。
A状态下:
鼓风机换向间左舞蓄热室加热装量右侧管热室引风机2
B状态下:
鼓风机摸向间右侧蓄热室加热装量左侧蓄热室引风机YB/T42092010
4.3通过组织贫氧状态下的燃烧,可减少高温热力氮氧化物的产生量,符合表1的要求。5适用条件
5.1蓄热式燃烧技术可以适用于钢铁行业加热炉、热处理炉、烘烤装置等工业炉。5.2蓄热式燃烧技术可以适用于不同燃料的工业炉窑,有高炉煤气、混合煤气、焦炉煤气、转炉煤气、发生炉煤气以及烧煤等。根据具体情况可采用双蓄热或单蓄热。5.2.1燃油炉可采用啊瓷瓦片做蓄热体,顺流式安装,需定时清洗更换,采用重油不换向,助燃介质单蓄热方式。
5.2.2使用高炉煤气的工业炉窑采用高炉煤气和助燃介质双蓄热,燃烧温度高,全炉热效率高,排烟热损失小,节能效果明显。
5.2.3使用混合煤气的工业炉窑主要有双蓄热和单蓄热,主要根据烟气和被蓄热介质水当量比来确定。双蓄热时空气和煤气都换向。单蓄热时分煤气换向和煤气不换向,其中煤气换向用得较多,煤气不换向主要用于小型工业炉窑。煤气不换向,空气换向单蓄热按空气喷嘴和煤气喷嘴的分布分为顺流式,逆向式,垂直式三种。
5.2.4对于含尘大的燃料,如煤、发生炉煤气等,应在烟气人口设计集尘装置。5.3对于蓄热介质与燃烧产物水当量不平衡的工业炉窑在采用蓄热式燃烧技术时,可以考虑用换热器的副烟道。
6蓄热式应用形式分类与技术要求6.1一般要求
应用形式选择是按该技术的核心部分一热室的布置来分类的。蓄热室集供热、排烟和余热回收于一体而成为该技术的中枢,其他设备和工艺的变化应以此为基础。蓄热室阻力损失应不大于3000Pa,用户应根据实际情况选择以下结构形式。正常使用寿命应大于三年。6.2普热烧嘴式
蓄热烧嘴一般采用蜂窝状蓄热体,成对布置,燃料和助燃介质双蓄热时,在同一烧嘴喷出,同步换向;助燃介质单蓄热时,可以用液体和气体燃料,在同一烧嘴喷出,同步换向。6.3内量善热式
内置蓄热室布置在炉体内部,燃料和助燃介质从不同通道喷出,同步换向。6.4外重蕾热箱式
外置蓄热箱外置炉体两侧,燃料和助燃介质在不同通道喷出,同步换向,采用蜂窝状时水平成对布置,采用球状番热体时蓄热箱垂直成对布置。6.5单体式自身热烧嘴
自身蓄热烧嘴采用蜂窝状蓄热体,单体式布置,燃料和助燃介质双蓄热时,用于低热值气体燃料,在同一烧嘴喷出,烟气在同一烧嘴吸回,同步换向;助燃介质单蓄热时,可以用液体和气体燃料,在同一烧嘴喷出,烟气在同一烧嘴吸回,燃料不换向。6.6辐射管式
辐射管蓄热室采用蜂窝状蓄热体,单体式布置,燃料和助燃介质双蓄热时,用于低热值气体燃料,在辐射管同一端喷出,烟气在辐射管另一端吸回,同步换向,助燃介质单蓄热时,可以用液体和气体燃料,在辐射管同一端喷出,烟气在辐射管另一端吸回,同步换向。3
YB/T4209—2010
6.7技术指标
蓄热式燃烧技术性能指标符合表1的规定。烟气成分(氧气含量、一氧化碳含量)在使用中积累数据(烟气成分在阀前取样测试)。表1
温度/℃
全炉热效率/%
氮氧化物/(mg/m)(按11%氧含量折算)7燃烧系统
准人值
先进值
7.1蓄热式燃烧系统由蓄热式燃烧装置、换向系统、空气管路系统、煤气管路系统、烟气管路系统、鼓风机、引风机和烟窗等部分组成。7.2燃烧系统应符合本标准规定,同时符合设计要求。7.3蓄热式烧嘴设计对蓄热室结构的要求主要根据具体生产单位工业炉密的炉膛尺寸,选择合适的蓄热箱结构和蓄热体。
7.4燃烧喷口(或烧嘴)的形状、大小以及相对位置应根据工业炉窑燃料种类、炉膛尺寸、供热量大小与分布来计算与设计。
8菁热体
8.1材质
蓄热体材质应具有不破裂、不板结、一次使用寿命8000h以上。一般采用蓄青石、高铝、莫来石、刚玉等材料。
8.2形状与堆积高度
8.2.1蓄热体形状有:球状、蜂窝状、直通网状、片状、管状等。8.2.2蓄热体堆积高度与蓄热体尺寸、换向周期和排烟温度等有关。9换向系统
9.1换向阀
9.1.1换向阀有:二通、三通、四通、五通等种类。9.1.2泄漏率符合相应国家标准,动作时间小于等于3s。9.1.3换向阀应符合相应标准规定,同时符合设计图纸要求,9.2换向动力系统
可以采用气动系统、液压传动、电动系统、电液传动等。10供风与排烟系统
10.1助燃风机应优先考虑采用变频控制,助燃风机进风口应配消声器和调节阀。10.2经热室排出的烟气温度应为180℃以下,并采用引风机强制排烟。对于空、煤气双蓄热的燃烧系统,排烟系统必须分成空气排烟和煤气侧排烟两套系统,蓄热排烟管道的低点应设排水装置10.3引风机的选型时应考虑烟气对引风机的腐蚀。10.4引风机入口需设自动调节阀。带有副烟道的蓄热式燃烧系统,副烟道上需设自动调节烟道阀。4
11点火烧嘴
11.1对于低热值燃料,可设置高热值燃料的点火烧嘴。11.2对于高热值燃料除蓄热式烧嘴外,要求另设置相同燃料的点火烧嘴。11.3对于高热值燃料蓄热烧嘴,可设置蓄热烧嘴点火器或另设点火烧嘴。12热工监测与自动控制
YB/T4209—2010
12.1工业炉窑设炉膛温度检测点,对炉温进行自动控制,设排烟温度检测,也可设蓄热室温度检测。12.2工业炉窑设压力检测点,分别对炉膛压力、空气总管压力、煤气总管压力(燃料为煤气时)检测。鼓风机停电时自动切断主管煤气,煤气低压声光报警压力小于等于4kPa,超低压切断压力小于等于3kPa。12.3工业炉窑设流量检测点,并对空、燃比实行自动比例调节。12.4换向控制采用延时程序和逻辑顺序程序相结合来实现,自动控制,具备定温换向、定时换向、强制换向、超温报警等功能。
换向阀应控制换向时间,避免热室超温和煤气在蓄热室的二次燃烧。13环境保护与安全措施
13.1环境保护
13.1.1污染物的排放应遵守国家有关标准和规范,对工艺过程产生的污染物进行严格的控制并加强治理,污染物的排放浓度符合GB9078规定、环保排放应符合GB3095规定。13.1.2有声源的装置,噪声应符合GB12348规定。13.2安全措施
13.2.1对炉区易聚集CO的区域设置CO监测及报警装置,并配备相应的灭火设施;报警装置需现场和操作室两地声光报警。
对于采用煤气为燃料的装置,煤气管道上可设弹压式防爆装置,空气管道上应设防爆片;空、煤气管道均设吹扫放散装置;煤气换向系统需具有可靠的密封性能,以防止煤气向排烟系统的泄漏。对于高炉煤气的燃烧装置,炉膛温度应不低于750℃。炉区内的电气装置按GB50257的规定进行设计。13.2.2控制系统需设紧急停炉联锁控制程序,以防止风机掉电、煤气低压、煤气泄漏、换向系统故障等紧急事故下对人员、设备的伤害。13.2.3供电、照明和防雷执行国家有关标准和规范。14测试与验收
14.1蓄热式燃烧技术工程项目在调试前,相关的管道、设备、材料及电气自控仪表应按国家现行相关的法律、法规和强制性的标准与规范的规定进行工程施工验收。14.2蓄热式燃烧技术工程项目在工程施工验收后,应进行冷态试车与调试,检查燃烧系统与相关设备是否正常工作,在冷态试车后进行试生产,检查各热工参数是否达到工艺要求。14.3蓄热式燃烧技术工程项目在试生产后,经过热平衡测试,性能指标应符合表1规定。14.4蓄热式工业炉窑的热平衡测试和计算按GB/T13338的规定进行。15操作与维护
15.1操作方法
根据蓄热式工业炉窑的特点形成“三协调”操作法:供热量与排烟量协调、蓄热室温度与炉温协调、空5
YB/T4209—2010
燃比与排烟温度协调。
15.1.1供热量与排烟量协调是指操作上必须勤调排烟量与供热量的匹配,维持其当量平衡。操作上可以以炉压平衡为准,即要求炉压维持在10Pa左右。可以保持蓄热室热量平衡,保证加热节奏的连续调节。
15.1.2蕾热室温度代表相应的空气或煤气蓄热温度,是保证炉温的关键条件,炉温(这里指炉气温度)是蓄热室温度的基础。
15.1.3空燃比与排烟温度协调是指当蓄热空气或煤气其中一个量偏大时,该介质通过蓄热室后温度会下降,随之排烟温度下降;反之上升。15.2故障处理与维护
15.2.1蓄热壶增癌处理
15.2.1.1改变蓄热室和喷口结构进行防水、防渣处理。15.2.1.2避免蓄热室超温和二次燃烧。15.2.1.3提高蓄热体材料的耐高温、抗渣侵蚀及热震稳定性能。15.2.2菁热±超温处理
15.2.2.1蓄热室超温分为非沟流排烟超温和沟流排烟超温。前者处理主要是改善操作,后者处理主要是三方面改进:一是结构设计,二是工艺参数设计,三是蓄热体堆积。15.2.2.2蓄热室出现超温,还可能造成算子堵塞或烧坏等故障,处理方法是改进高温端的结构设计。15.2.3番热烧嘴损坏
蓄热烧嘴损坏主要原因是蓄热室与烧嘴砖接口出现裂纹造成,处理方法是改进蓄热室与烧嘴砖接口密封设计。
15.2.4换向系统故障
换向系统故障按一般机电设备维修处理。换向系统故障时,供气和排烟均应处于关断状态。6
中华人民共和国黑色冶金
行业标准
钢铁行业普热式燃烧技术规范
YB/T4209—2010
冶金工业出版社出版发行
北京北河沿大街嵩祝院北巷39号邮政编码:100009
北京兴华印刷广印刷此内容来自标准下载网
各地新华书店经销
开本880×12301/16
2010年9月第一版
印张0.75
字数18千字
2010年9月第一次印尉
统一书号:155024·311
定价:15.00元
小提示:此标准内容仅展示完整标准里的部分截取内容,若需要完整标准请到上方自行免费下载完整标准文档。
中华人民共和国黑色治金行业标准YB/T4209—2010
钢铁行业蓄热式燃烧技术规范
Regenerative combustion technical specification ofiron and steel industry
2010-08-16发布
中华人民共和国工业和信息化部2010-10-01实施
本规范由中国钢铁工业协会提出。前言
本规范由全国钢标准化技术委员会归口。YB/T4209—-2010
本规范起草单位:冶金工业信息标准研究院、中钢集团鞍山热能研究院有限公司、韶关钢铁集团有限公司、济钢国际工程技术有限公司、北京神雾热能技术有限公司、中冶东方工程技术有限公司、首钢总公司。
本规范主要起草人:罗国民、仇金辉、谢国威、傅兵、李治、刘海东、高建平、戴强、卢学云、姜辉、黄晟、郝丙星、吴明华、温志红、陈冠军。1总则
钢铁行业番热式燃烧技术规范
YB/T4209-2010
1.1为了保护和改善生态环境与生活环境,促进钢铁行业节能减排,充分回收工业炉窑密的高温烟气余热,提高工业炉窑热效率,减少烟气对大气的污染或公害,充分发挥蓄热式燃烧技术的节能和环保效果,特制定本规范。
1.2本规范规定了工业炉窑的蓄热式燃烧技术设计、设备选型、安装、验收、生产操作与维护过程等技术原则。
1.3蓄热式工业炉窑的工艺流程和主要设备的设计与选择,在本规范基础上结合实际,因地制宜,并经过技术方案优化和经济比较后择优确定。1.4蓄热式工业炉窑的生产操作与维护,在本规范基础上应结合实际配备专门操作、维护及管理人员。1.5蓄热式工业炉窑的建设与管理除应遵循本规范外,应符合国家现行相关的法律、法规和相应标准。1.6其它行业也可参照本规范执行。2规范性引用文件
下列文件中的条款通过本规范的引用而成为本规范的条款。凡是注日期的引用文件,其随后所有的修改单(不包括勘误的内容)或修订版均不适用于本规范,然而,鼓励根据本规范达成协议的各方研究是否可使用这些文件的最新版本。凡是不注日期的引用文件,其最新版本适用于本规范。GB3095环境空气质量标准
GB9078工业炉密大气污染物排放标准GB12348工业企业厂界环境噪声排放标准GB/T13338工业燃料炉热平衡测定与计算基本规则GB/T17195工业炉名词术语
GB50257电气装置安装工程爆炸和火灾危险环境电气装置施工及验收规范3术语和定义
GB/T17195中确立的以及下列术语和定义适用于本规范。3.1
普热式燃烧regenerativecombustion采用蓄热式烟气余热回收装置,交替切换空气或气体燃料与烟气,使之流经蓄热体,能够在最大程度上回收高温烟气的显热,排烟温度可降到180℃以下,可将助燃介质或气体燃料蓄热到1000℃以上,形成与传统火焰不同的新型火焰类型,并通过换向燃烧使炉内温度分布更趋均匀。3.2
普热式烧嘴regenerativeburner蓄热式烧嘴是带有蓄热室余热回收装置的烧嘴,配对使用,通过换向实现周期性燃烧。一座炉子可采用多对蓄热式烧嘴供热。
内置普热座internalregenerativechamber内置截热室是安装在炉体内部的蓄热装置,在炉内浇注有通道和喷口,和余热回收装置结合成一1
YB/T4209—2010
外工菁热箱externalregenerativebox外置蓄热箱是把蓄热室和高温通道置于炉体外,通过与炉内喷口的直接连接形成外置蓄热装置。3.5
自身热烧嘴Self-regenerativeburner自身蓄热烧嘴是一对热室余热回收装置安装在一个烧嘴上,将供热与排烟在一个烧嘴内同时完成,在烧嘴周围形成烟气循环。3.6
蓄热式辐射管regenerativeradianttube蓄热式辐射管是一种采用蓄热式燃烧技术的辐射管加热装置,将两个蔷热式烧嘴安装在辐射管的两端,通过换向燃烧,以提高介质蓄热温度,降低烟气排放温度。燃烧在辐射管内进行,对物料进行保护性加热。
善热体regenerator
一般由耐火材料制成,周期储存和释放热量,实现冷热介质热量的传递。3.8
换向阀reversalvalve
换向阀是切换蓄热室供气、排烟,改变助燃介质或燃气流向的阀门。3.9
换向时间reversaltime
换向阀两次动作时间间隔。
换向周期reversalcycle
两个换向时间为~一个换向周期。4原理与流程
4.1原理
蓄热式燃烧技术采用蓄热式烟气余热回收装置,交替切换流经蕾热体助燃介质或气体燃料与烟气流向,排烟温度可降到180℃以下,助燃介质或气体燃料可蓄热到1000℃以上,促进炉内温度均匀分布。4.2流程
如图所示:在A状态下鼓风机的空气经换向系统分别进人左侧通道,而后通过左侧通道蓄热室蓄热体。被蓄热体蓄热后的空气从左侧通道(或烧嘴)喷出并与燃料混合燃烧。燃烧产物对物料或炉体进行加热后进入右侧通道(或烧嘴),在右侧蓄热室内进行热交换将大部分热传给蓄热体后,以180℃以下的温度进入换向系统,经引风机排入大气。经过半个换向周期以后控制系统发出指令,换向机构动作,空气换向或空气、煤气同步换向。将系统变为B状态。此时空气从右侧通道(或烧嘴)喷口喷出并与燃料混合燃烧,这时左侧喷口(或烧嘴)作为烟道。在引风机的作用下,使高温烟气通过蓄热体后低温排出,个换向周期完成。单蓄热助燃介质时只有空气经过蓄热室蓄热,同时蓄热助燃介质和煤气燃料时,另有一套和以上原理相同的蓄热系统作为煤气蓄热。
A状态下:
鼓风机换向间左舞蓄热室加热装量右侧管热室引风机2
B状态下:
鼓风机摸向间右侧蓄热室加热装量左侧蓄热室引风机YB/T42092010
4.3通过组织贫氧状态下的燃烧,可减少高温热力氮氧化物的产生量,符合表1的要求。5适用条件
5.1蓄热式燃烧技术可以适用于钢铁行业加热炉、热处理炉、烘烤装置等工业炉。5.2蓄热式燃烧技术可以适用于不同燃料的工业炉窑,有高炉煤气、混合煤气、焦炉煤气、转炉煤气、发生炉煤气以及烧煤等。根据具体情况可采用双蓄热或单蓄热。5.2.1燃油炉可采用啊瓷瓦片做蓄热体,顺流式安装,需定时清洗更换,采用重油不换向,助燃介质单蓄热方式。
5.2.2使用高炉煤气的工业炉窑采用高炉煤气和助燃介质双蓄热,燃烧温度高,全炉热效率高,排烟热损失小,节能效果明显。
5.2.3使用混合煤气的工业炉窑主要有双蓄热和单蓄热,主要根据烟气和被蓄热介质水当量比来确定。双蓄热时空气和煤气都换向。单蓄热时分煤气换向和煤气不换向,其中煤气换向用得较多,煤气不换向主要用于小型工业炉窑。煤气不换向,空气换向单蓄热按空气喷嘴和煤气喷嘴的分布分为顺流式,逆向式,垂直式三种。
5.2.4对于含尘大的燃料,如煤、发生炉煤气等,应在烟气人口设计集尘装置。5.3对于蓄热介质与燃烧产物水当量不平衡的工业炉窑在采用蓄热式燃烧技术时,可以考虑用换热器的副烟道。
6蓄热式应用形式分类与技术要求6.1一般要求
应用形式选择是按该技术的核心部分一热室的布置来分类的。蓄热室集供热、排烟和余热回收于一体而成为该技术的中枢,其他设备和工艺的变化应以此为基础。蓄热室阻力损失应不大于3000Pa,用户应根据实际情况选择以下结构形式。正常使用寿命应大于三年。6.2普热烧嘴式
蓄热烧嘴一般采用蜂窝状蓄热体,成对布置,燃料和助燃介质双蓄热时,在同一烧嘴喷出,同步换向;助燃介质单蓄热时,可以用液体和气体燃料,在同一烧嘴喷出,同步换向。6.3内量善热式
内置蓄热室布置在炉体内部,燃料和助燃介质从不同通道喷出,同步换向。6.4外重蕾热箱式
外置蓄热箱外置炉体两侧,燃料和助燃介质在不同通道喷出,同步换向,采用蜂窝状时水平成对布置,采用球状番热体时蓄热箱垂直成对布置。6.5单体式自身热烧嘴
自身蓄热烧嘴采用蜂窝状蓄热体,单体式布置,燃料和助燃介质双蓄热时,用于低热值气体燃料,在同一烧嘴喷出,烟气在同一烧嘴吸回,同步换向;助燃介质单蓄热时,可以用液体和气体燃料,在同一烧嘴喷出,烟气在同一烧嘴吸回,燃料不换向。6.6辐射管式
辐射管蓄热室采用蜂窝状蓄热体,单体式布置,燃料和助燃介质双蓄热时,用于低热值气体燃料,在辐射管同一端喷出,烟气在辐射管另一端吸回,同步换向,助燃介质单蓄热时,可以用液体和气体燃料,在辐射管同一端喷出,烟气在辐射管另一端吸回,同步换向。3
YB/T4209—2010
6.7技术指标
蓄热式燃烧技术性能指标符合表1的规定。烟气成分(氧气含量、一氧化碳含量)在使用中积累数据(烟气成分在阀前取样测试)。表1
温度/℃
全炉热效率/%
氮氧化物/(mg/m)(按11%氧含量折算)7燃烧系统
准人值
先进值
7.1蓄热式燃烧系统由蓄热式燃烧装置、换向系统、空气管路系统、煤气管路系统、烟气管路系统、鼓风机、引风机和烟窗等部分组成。7.2燃烧系统应符合本标准规定,同时符合设计要求。7.3蓄热式烧嘴设计对蓄热室结构的要求主要根据具体生产单位工业炉密的炉膛尺寸,选择合适的蓄热箱结构和蓄热体。
7.4燃烧喷口(或烧嘴)的形状、大小以及相对位置应根据工业炉窑燃料种类、炉膛尺寸、供热量大小与分布来计算与设计。
8菁热体
8.1材质
蓄热体材质应具有不破裂、不板结、一次使用寿命8000h以上。一般采用蓄青石、高铝、莫来石、刚玉等材料。
8.2形状与堆积高度
8.2.1蓄热体形状有:球状、蜂窝状、直通网状、片状、管状等。8.2.2蓄热体堆积高度与蓄热体尺寸、换向周期和排烟温度等有关。9换向系统
9.1换向阀
9.1.1换向阀有:二通、三通、四通、五通等种类。9.1.2泄漏率符合相应国家标准,动作时间小于等于3s。9.1.3换向阀应符合相应标准规定,同时符合设计图纸要求,9.2换向动力系统
可以采用气动系统、液压传动、电动系统、电液传动等。10供风与排烟系统
10.1助燃风机应优先考虑采用变频控制,助燃风机进风口应配消声器和调节阀。10.2经热室排出的烟气温度应为180℃以下,并采用引风机强制排烟。对于空、煤气双蓄热的燃烧系统,排烟系统必须分成空气排烟和煤气侧排烟两套系统,蓄热排烟管道的低点应设排水装置10.3引风机的选型时应考虑烟气对引风机的腐蚀。10.4引风机入口需设自动调节阀。带有副烟道的蓄热式燃烧系统,副烟道上需设自动调节烟道阀。4
11点火烧嘴
11.1对于低热值燃料,可设置高热值燃料的点火烧嘴。11.2对于高热值燃料除蓄热式烧嘴外,要求另设置相同燃料的点火烧嘴。11.3对于高热值燃料蓄热烧嘴,可设置蓄热烧嘴点火器或另设点火烧嘴。12热工监测与自动控制
YB/T4209—2010
12.1工业炉窑设炉膛温度检测点,对炉温进行自动控制,设排烟温度检测,也可设蓄热室温度检测。12.2工业炉窑设压力检测点,分别对炉膛压力、空气总管压力、煤气总管压力(燃料为煤气时)检测。鼓风机停电时自动切断主管煤气,煤气低压声光报警压力小于等于4kPa,超低压切断压力小于等于3kPa。12.3工业炉窑设流量检测点,并对空、燃比实行自动比例调节。12.4换向控制采用延时程序和逻辑顺序程序相结合来实现,自动控制,具备定温换向、定时换向、强制换向、超温报警等功能。
换向阀应控制换向时间,避免热室超温和煤气在蓄热室的二次燃烧。13环境保护与安全措施
13.1环境保护
13.1.1污染物的排放应遵守国家有关标准和规范,对工艺过程产生的污染物进行严格的控制并加强治理,污染物的排放浓度符合GB9078规定、环保排放应符合GB3095规定。13.1.2有声源的装置,噪声应符合GB12348规定。13.2安全措施
13.2.1对炉区易聚集CO的区域设置CO监测及报警装置,并配备相应的灭火设施;报警装置需现场和操作室两地声光报警。
对于采用煤气为燃料的装置,煤气管道上可设弹压式防爆装置,空气管道上应设防爆片;空、煤气管道均设吹扫放散装置;煤气换向系统需具有可靠的密封性能,以防止煤气向排烟系统的泄漏。对于高炉煤气的燃烧装置,炉膛温度应不低于750℃。炉区内的电气装置按GB50257的规定进行设计。13.2.2控制系统需设紧急停炉联锁控制程序,以防止风机掉电、煤气低压、煤气泄漏、换向系统故障等紧急事故下对人员、设备的伤害。13.2.3供电、照明和防雷执行国家有关标准和规范。14测试与验收
14.1蓄热式燃烧技术工程项目在调试前,相关的管道、设备、材料及电气自控仪表应按国家现行相关的法律、法规和强制性的标准与规范的规定进行工程施工验收。14.2蓄热式燃烧技术工程项目在工程施工验收后,应进行冷态试车与调试,检查燃烧系统与相关设备是否正常工作,在冷态试车后进行试生产,检查各热工参数是否达到工艺要求。14.3蓄热式燃烧技术工程项目在试生产后,经过热平衡测试,性能指标应符合表1规定。14.4蓄热式工业炉窑的热平衡测试和计算按GB/T13338的规定进行。15操作与维护
15.1操作方法
根据蓄热式工业炉窑的特点形成“三协调”操作法:供热量与排烟量协调、蓄热室温度与炉温协调、空5
YB/T4209—2010
燃比与排烟温度协调。
15.1.1供热量与排烟量协调是指操作上必须勤调排烟量与供热量的匹配,维持其当量平衡。操作上可以以炉压平衡为准,即要求炉压维持在10Pa左右。可以保持蓄热室热量平衡,保证加热节奏的连续调节。
15.1.2蕾热室温度代表相应的空气或煤气蓄热温度,是保证炉温的关键条件,炉温(这里指炉气温度)是蓄热室温度的基础。
15.1.3空燃比与排烟温度协调是指当蓄热空气或煤气其中一个量偏大时,该介质通过蓄热室后温度会下降,随之排烟温度下降;反之上升。15.2故障处理与维护
15.2.1蓄热壶增癌处理
15.2.1.1改变蓄热室和喷口结构进行防水、防渣处理。15.2.1.2避免蓄热室超温和二次燃烧。15.2.1.3提高蓄热体材料的耐高温、抗渣侵蚀及热震稳定性能。15.2.2菁热±超温处理
15.2.2.1蓄热室超温分为非沟流排烟超温和沟流排烟超温。前者处理主要是改善操作,后者处理主要是三方面改进:一是结构设计,二是工艺参数设计,三是蓄热体堆积。15.2.2.2蓄热室出现超温,还可能造成算子堵塞或烧坏等故障,处理方法是改进高温端的结构设计。15.2.3番热烧嘴损坏
蓄热烧嘴损坏主要原因是蓄热室与烧嘴砖接口出现裂纹造成,处理方法是改进蓄热室与烧嘴砖接口密封设计。
15.2.4换向系统故障
换向系统故障按一般机电设备维修处理。换向系统故障时,供气和排烟均应处于关断状态。6
中华人民共和国黑色冶金
行业标准
钢铁行业普热式燃烧技术规范
YB/T4209—2010
冶金工业出版社出版发行
北京北河沿大街嵩祝院北巷39号邮政编码:100009
北京兴华印刷广印刷此内容来自标准下载网
各地新华书店经销
开本880×12301/16
2010年9月第一版
印张0.75
字数18千字
2010年9月第一次印尉
统一书号:155024·311
定价:15.00元
小提示:此标准内容仅展示完整标准里的部分截取内容,若需要完整标准请到上方自行免费下载完整标准文档。
标准图片预览:





- 其它标准
- 热门标准
- 其他行业标准
- JB/T11222-2011 低速汽车 钢板弹簧可靠性试验方法
- JB/T5331-2011 潜油电机用特种聚酰亚胺薄膜绕包铜圆线
- YS/T524-2011 合成白钨
- YS/T1050.8-2015 铅锑精矿化学分析方法 第8部分:金量和银量的测定 火试金法
- YS/T740-2010 氧化铝工业废水苛性碱度测定方法
- DGJ08-1997-2002 膜结构技术规程(附条文说明)
- CAS125-2005 在用机动车排放检测用油加注规范
- FZ/T14024-2022 棉与粘胶纤维混纺印染布
- QB/T4085-2010 磺基琥珀酸单酯二钠盐
- YS/T254.7-2011 铍精矿、绿柱石化学分析方法 第7部分:水分量的测定 重量法
- FZ/T14023-2021 涤(锦)纶防水透湿雨衣面料
- JB/T11154-2011 YZR系列起重及冶金用绕线转子三相异步电动机技术条件(机座号450~500)
- FZ/T12050-2015 针织用点子纱
- FZ/T01084-2017 粘合衬水洗后的外观及尺寸变化试验方法
- QX/T459-2018 气象视频节目中国地图地理要素的选取与表达
- 行业新闻
请牢记:“bzxz.net”即是“标准下载”四个汉字汉语拼音首字母与国际顶级域名“.net”的组合。 ©2025 标准下载网 www.bzxz.net 本站邮件:bzxznet@163.com
网站备案号:湘ICP备2025141790号-2
网站备案号:湘ICP备2025141790号-2