- 您的位置:
- 标准下载网 >>
- 标准分类 >>
- 其他行业标准 >>
- QB/T 1204-2014复写纸
标准号:
QB/T 1204-2014
标准名称:
复写纸
标准类别:
其他行业标准
标准状态:
现行-
发布日期:
2014-07-09 -
实施日期:
2014-11-01 出版语种:
简体中文下载格式:
.pdf .zip
标准ICS号:
家用和商用设备、文娱、体育>>97.080地板处理设备中标分类号:
轻工、文化与生活用品>>文教、体育、娱乐用品>>Y54办公用品及办公机具
替代情况:
替代QB/T 1204-1997
点击下载
标准简介:
本标准规定了复写纸的分类、要求、试验方法、检验规则和标志、包装、运输、贮存。
本标准适用于在复写原纸上,涂上具有复写功能的涂料所形成的用于手写或打印复制一式多份文件或票据等的复写纸。
本标准不适用于无碳复写纸、薄膜复写纸。
部分标准内容:
ICS97.080
分类号:Y54
备案号:46749-2014
中华人民共和国轻工行业标准
QB/T1204-2014
代替QB/T1204-1997
复写纸
Carbon paper
2014-07-09发布
中华人民共和国工业和信息化部2014-11-01实施
QB/T1204—2014
本标准按照GB/T1.1-2009给出的规则起草。本标准是对QB/T1204一1997《双面蓝色复写纸》的修订。与QB/T1204一1997相比,除编辑性修改外,主要技术变化如下:
将原标准名称《双面蓝色复写纸》修改为《复写纸》;修改了分类(见3,1997版3);-删除了“产品质量分等”(1997版3.1);修改了外观要求(见4.1,1997版4.3);修改了规格尺寸偏差和偏斜度(见4.2,1997版4.1);修改了复写纸的技术指标(见4.3.1表1,1997版4.2表1):增加了单面、双面红色、双面黑色复写纸的技术指标(见4.3.2):-增加了内装量要求(见4.4);修改了试验方法(见5及附录A、附录B、附录C,1997版5);修改了检验规则(见6,1997版6);修改了对保质期的表述(见7.5,1997版7.4)。本标准由中国轻工业联合会提出。本标准由全国文体用品标准化中心归口。本标准起草单位:浙江金丝猴文具有限公司、上海汇德利文化用品有限公司上海复写纸厂、广博集团股份有限公司、深圳市齐心文具股份有限公司、北京金星京华文化用品厂、中国文教体育用品协会化工文具专业委员会。
本标准主要起草人:吴国强、徐平、徐腾、康红兵、李桂龙。本标准所代替标准的历次版本发布情况为:QB/T1204-1997;
QB/T1204-1991。
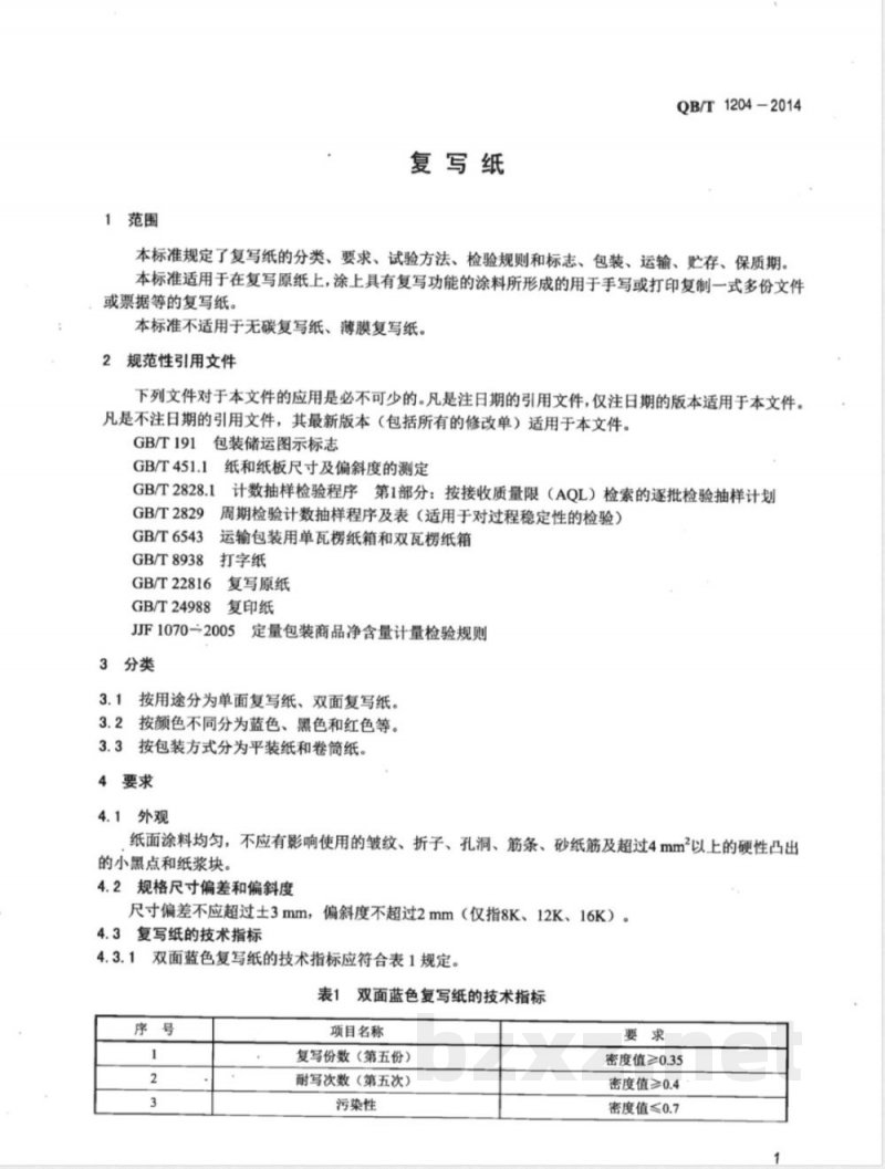
1范围
复写纸
QB/T1204-2014
本标准规定了复写纸的分类、要求、试验方法、检验规则和标志、包装、运输、贮存、保质期。本标准适用于在复写原纸上,涂上具有复写功能的涂料所形成的用于手写或打印复制一式多份文件或票据等的复写纸。
本标准不适用于无碳复写纸、薄膜复写纸。2规范性引用文件
下列文件对于本文件的应用是必不可少的。凡是注日期的引用文件,仅注日期的版本适用于本文件。凡是不注日期的引用文件,其最新版本(包括所有的修改单)适用于本文件。GB/T191
包装储运图示标志
GB/T451.1
纸和纸板尺寸及偏斜度的测定
GB/T2828.1
GB/T2829
GB/T6543
GB/T8938
计数抽样检验程序第1部分:按接收质量限(AQL)检索的逐批检验抽样计划周期检验计数抽样程序及表(适用于对过程稳定性的检验)运输包装用单瓦楞纸箱和双瓦楞纸箱打字纸
GB/T22816
复写原纸
GB/T24988
复印纸
JF1070-2005
定量包装商品净含量计量检验规则3分类
按用途分为单面复写纸、双面复写纸。3.1
3.2按颜色不同分为蓝色、黑色和红色等。按包装方式分为平装纸和卷筒纸。3.3
4要求
4.1外观
纸面涂料均匀,不应有影响使用的皱纹、折子、孔洞、筋条、砂纸筋及超过4mm2以上的硬性凸出的小黑点和纸浆块。
4.2规格尺寸偏差和偏斜度
尺寸偏差不应超过土3mm,偏斜度不超过2mm(仅指8K、12K、16K)。4.3复写纸的技术指标
4.3.1双面蓝色复写纸的技术指标应符合表1规定。表1双面蓝色复写纸的技术指标
项目名称
复写份数(第五份)
耐写次数(第五次)
污染性
密度值≥0.35
密度值≥0.4
密度值≤0.7
QB/T1204—2014
项目名称
粘纸性/张
表1(续)
耐光性(襄减睾)/(%)
注:密度值为表示物体颜色浓淡的值。密度值越大,表示物体的颜色越浓。
单面打字复写纸、
4.4内装量
按JF1070—
试验方法
双面红色复写纸和双面黑色复写纸的技术指标应符合表2规定。单面打字、
双面红色、
项目名称
复写份数
双面黑色复写纸的技术指标
(第五份)
第五次)
耐写次数
污染性
粘纸性/张
耐光性(衰减率(%)
2005中表3要求。
外观采用目测及对应量具测试
规格尺寸误差和偏斜度按GB/T451.1测定。5.3
复写份数、粘纸性按附录A测定。耐写次数、耐光性按附录B测定。5.4
污染性按附录C测定。
内装量按JE/1070-2005中附录G.1的要求测定。5.6
检验规则
检验分类
复写纸的检验分交收检验和型式检验。6.2交收检验
密度值≥0.25
密度值≥0.3
密度值≤0.7
交收检验按GB/T2828.1规定的顺序进行。交收检验项自、不合格分类、试验方法、抽样方案类型、检验水平(IL)√接收质量限(AQL)6.2.2
值按表3规定。
检验项目
交收检验项自、试验方法、抽样方案及AQL值试验方法
不合格品分类
抽样方案类型
检验水平(IL)
接收质量限(AQL)
交收检验项目中:复写份数(按附录A.4.1试验)、耐写次数(按附录B.3.1试验),另应每月
测试1次,应全部合格。
6.2.4交收检验合格批产品应附有产品合格证(章)后方可出厂6.3型式检验
QB/T12042014
6.3.1型式检验按GB/T2829规定的顺序进行。6.3.2正常生产时,型式检验每12个月至少进行1次,有下列情况时,也应进行型式检验:a)正式生产后,如结构、材料、工艺有较大改变,可能影响产品性能时;出检验结果与上次型式检验结果有较大差异时;b)
国家质量监督机构提出进行型式检验的要求时。c)
6.3.3型式检验的检验样品应从交收检验的接收批中随机抽取。检验合格率按单项计算。不合格分类、试验方法、抽样方案类型、判别水平(DL、不合格质量水平(RQL)值按表4规定。
试验方法、抽样方案及RQL值
型式检验项目、
检验项目
复写份数
耐写次数
污染性
粘纸性
耐光性
不合格分类
试验方法
抽样方案
判别水平
坏合格质量水平(RQL)
项目检验不合格时,可在同批产品中抽取样本对检验不合格的项目复测1次,检验结果以复测6.3.4
为准。
标志、包装、运输、贮存、保质期7.1标志
产品或其包装上应有产品名称、生产厂名、地址、规格尺寸、每盒张数、生产日期、执行标准号等。产品外包装箱的标志应按GB/T191的规定7.2包装
包装箱应符合GB/T6543的要求。7.3运输
运输和存应平放运输途中不应受暴晒、雨淋。搬运和堆垛时,不应将成品从高处拟下。7.4购存
贮存创库应通风
阴凉、干燥、勿近火源。货箱应用托盘垫起,避免受潮,同时不应受爆晒。7.5保质期
自出厂日期起,复写纸在规定的条件下贮存,2年内应符合本标准各项技术指标的要求,能正常使用。
QB/T1204-2014
A.1范围
附录A
(规范性附录)
复写份数和粘纸性的测定
本附录规定了复写纸经票据式打印机打印后显色密度和粘纸性的测定方法。A.2原理
在规定面积的复印纸下面放入复写纸试样,在没有滑动但有压力的条件下,将复印纸和复写纸试样相互叠放,确保两试样面接触放入打印机打印,用密度仪测其印迹。A.3仪器
密度仪;
票据式打印机;
打字纸:28g/m2,应符合GB/T8938要求;复印纸:70g/m2,应符合GB/24988要求。A.4试验步骤
复写份数
将所取试样裁成5张185mm×255mm规格3份,打字纸裁成5张210mm×297mm规格3份:自下而上,沿左下角对齐,分别夹入复写纸和打字纸,最上层放一张复印纸:在合适的打印力的条件下,用票据式打印机在复印纸上打印成8mm×8mm色块;取其第5张打字纸用密度仪测其色块密度。粘纸性
在打印好的样本下端截取210mm×100mm;将其放在干燥、洁净、无痕迹的玻璃板上,在样本无试样的上端放置一重物(不可压住试样),与玻璃板平行方向缓慢拖动第一张试样,滑动超过20mm尚未拉出为粘纸,然后将此纸揭去;如此连续做第2张、第3张,直至在滑行20mm内能脱离为止。A.5试验结果
A.5.1复写份数
将3次测出的密度值,计算算术平均值。A.5.2粘纸性
以滑行在20mm以内(含20mm)能拉出来的数目为不粘纸数。以不粘纸数减1为粘纸数。计算3次测试粘纸数的算术平均值。
B.1范围
附录B
(规范性附录)
耐写次数和耐光性的测定法
QB/T1204-2014
本附录规定了复写纸经票据式打印机打印后显色密度和色迹保存期的测定方法。B.2仪器
密度仪:
票据式打印机;
复印纸:70g,应符合GB/T24988要求;紫外线灯箱:包容体积为1000mm×210mm×200mm,紫外线灯管功率为30W,波长为254nm,光源与印样的距离为150mm士10mm。试验步骤
耐写次数
将测定试样裁成185mm×255mm的规格3份,取5张210mm×297mm规格3份的复印纸;先取两张复印纸,将试样固定在上面一张复印纸的反面,两张相选,在合适的打印力的条件下,用票据式打印机在复印纸上打印成8mm×8mm色块;如此重复打印5次,取其第5次打印好的复印纸用密度仪测其色块密度。耐光性
将打印好的试样,在第一张的首行选取色块,测其印迹密度值;a)
将印样放在紫外线灯箱中,照射24h。B.4试验结果免费标准下载网bzxz
B.4.1耐写次数
将3次测出的密度值,计算算术平均值。B.4.2耐光性
取出测其密度值,按公式(B.1)计算衰减率。Q-H
式中:
S衰减率;
Q—照射前色密度;
H——照射后色密度。
QB/T1204-2014
C.1范围
附录C
(规范性附录)
污染性的测定
本附录规定了复写纸污染性的测定方法,即规定了放在恒温烘箱内的复写纸试样污染性的测定方C.2原理
在规定的温度条件下,将复写纸试样放在恒温烘箱内,经规定恒温时间后,测试试样受污染的程度。c.3仪器
密度仪;
码:1000g:
玻璃板:80mm×60mm×5mm;
玻璃片:25mm×20mm×2mm;
恒温烘箱:
复写原纸:应符合GB/T22816要求。试验步骤
将复写原纸裁成6张80mm×60mm规格3份,并装订成小本。将试样裁成5张45mm×a)
35mm规格3份,分别夹入小本中。夹入时,试样与小本的下端取中对齐;b)
将玻璃板、玻璃片、码置于恒温烘箱内,温度为(40士1)℃,预热30min~45min。然后将试样放在玻璃板上,玻璃片放在试样的正中部位,加上1000g的码,恒温1h,抽出试样纸。将小本中间颜色较深的部位置于密度仪上测出其密度值。C.5试验结果
将3次测出的密度值,计算算术平均值。6
小提示:此标准内容仅展示完整标准里的部分截取内容,若需要完整标准请到上方自行免费下载完整标准文档。
分类号:Y54
备案号:46749-2014
中华人民共和国轻工行业标准
QB/T1204-2014
代替QB/T1204-1997
复写纸
Carbon paper
2014-07-09发布
中华人民共和国工业和信息化部2014-11-01实施
QB/T1204—2014
本标准按照GB/T1.1-2009给出的规则起草。本标准是对QB/T1204一1997《双面蓝色复写纸》的修订。与QB/T1204一1997相比,除编辑性修改外,主要技术变化如下:
将原标准名称《双面蓝色复写纸》修改为《复写纸》;修改了分类(见3,1997版3);-删除了“产品质量分等”(1997版3.1);修改了外观要求(见4.1,1997版4.3);修改了规格尺寸偏差和偏斜度(见4.2,1997版4.1);修改了复写纸的技术指标(见4.3.1表1,1997版4.2表1):增加了单面、双面红色、双面黑色复写纸的技术指标(见4.3.2):-增加了内装量要求(见4.4);修改了试验方法(见5及附录A、附录B、附录C,1997版5);修改了检验规则(见6,1997版6);修改了对保质期的表述(见7.5,1997版7.4)。本标准由中国轻工业联合会提出。本标准由全国文体用品标准化中心归口。本标准起草单位:浙江金丝猴文具有限公司、上海汇德利文化用品有限公司上海复写纸厂、广博集团股份有限公司、深圳市齐心文具股份有限公司、北京金星京华文化用品厂、中国文教体育用品协会化工文具专业委员会。
本标准主要起草人:吴国强、徐平、徐腾、康红兵、李桂龙。本标准所代替标准的历次版本发布情况为:QB/T1204-1997;
QB/T1204-1991。
1范围
复写纸
QB/T1204-2014
本标准规定了复写纸的分类、要求、试验方法、检验规则和标志、包装、运输、贮存、保质期。本标准适用于在复写原纸上,涂上具有复写功能的涂料所形成的用于手写或打印复制一式多份文件或票据等的复写纸。
本标准不适用于无碳复写纸、薄膜复写纸。2规范性引用文件
下列文件对于本文件的应用是必不可少的。凡是注日期的引用文件,仅注日期的版本适用于本文件。凡是不注日期的引用文件,其最新版本(包括所有的修改单)适用于本文件。GB/T191
包装储运图示标志
GB/T451.1
纸和纸板尺寸及偏斜度的测定
GB/T2828.1
GB/T2829
GB/T6543
GB/T8938
计数抽样检验程序第1部分:按接收质量限(AQL)检索的逐批检验抽样计划周期检验计数抽样程序及表(适用于对过程稳定性的检验)运输包装用单瓦楞纸箱和双瓦楞纸箱打字纸
GB/T22816
复写原纸
GB/T24988
复印纸
JF1070-2005
定量包装商品净含量计量检验规则3分类
按用途分为单面复写纸、双面复写纸。3.1
3.2按颜色不同分为蓝色、黑色和红色等。按包装方式分为平装纸和卷筒纸。3.3
4要求
4.1外观
纸面涂料均匀,不应有影响使用的皱纹、折子、孔洞、筋条、砂纸筋及超过4mm2以上的硬性凸出的小黑点和纸浆块。
4.2规格尺寸偏差和偏斜度
尺寸偏差不应超过土3mm,偏斜度不超过2mm(仅指8K、12K、16K)。4.3复写纸的技术指标
4.3.1双面蓝色复写纸的技术指标应符合表1规定。表1双面蓝色复写纸的技术指标
项目名称
复写份数(第五份)
耐写次数(第五次)
污染性
密度值≥0.35
密度值≥0.4
密度值≤0.7
QB/T1204—2014
项目名称
粘纸性/张
表1(续)
耐光性(襄减睾)/(%)
注:密度值为表示物体颜色浓淡的值。密度值越大,表示物体的颜色越浓。
单面打字复写纸、
4.4内装量
按JF1070—
试验方法
双面红色复写纸和双面黑色复写纸的技术指标应符合表2规定。单面打字、
双面红色、
项目名称
复写份数
双面黑色复写纸的技术指标
(第五份)
第五次)
耐写次数
污染性
粘纸性/张
耐光性(衰减率(%)
2005中表3要求。
外观采用目测及对应量具测试
规格尺寸误差和偏斜度按GB/T451.1测定。5.3
复写份数、粘纸性按附录A测定。耐写次数、耐光性按附录B测定。5.4
污染性按附录C测定。
内装量按JE/1070-2005中附录G.1的要求测定。5.6
检验规则
检验分类
复写纸的检验分交收检验和型式检验。6.2交收检验
密度值≥0.25
密度值≥0.3
密度值≤0.7
交收检验按GB/T2828.1规定的顺序进行。交收检验项自、不合格分类、试验方法、抽样方案类型、检验水平(IL)√接收质量限(AQL)6.2.2
值按表3规定。
检验项目
交收检验项自、试验方法、抽样方案及AQL值试验方法
不合格品分类
抽样方案类型
检验水平(IL)
接收质量限(AQL)
交收检验项目中:复写份数(按附录A.4.1试验)、耐写次数(按附录B.3.1试验),另应每月
测试1次,应全部合格。
6.2.4交收检验合格批产品应附有产品合格证(章)后方可出厂6.3型式检验
QB/T12042014
6.3.1型式检验按GB/T2829规定的顺序进行。6.3.2正常生产时,型式检验每12个月至少进行1次,有下列情况时,也应进行型式检验:a)正式生产后,如结构、材料、工艺有较大改变,可能影响产品性能时;出检验结果与上次型式检验结果有较大差异时;b)
国家质量监督机构提出进行型式检验的要求时。c)
6.3.3型式检验的检验样品应从交收检验的接收批中随机抽取。检验合格率按单项计算。不合格分类、试验方法、抽样方案类型、判别水平(DL、不合格质量水平(RQL)值按表4规定。
试验方法、抽样方案及RQL值
型式检验项目、
检验项目
复写份数
耐写次数
污染性
粘纸性
耐光性
不合格分类
试验方法
抽样方案
判别水平
坏合格质量水平(RQL)
项目检验不合格时,可在同批产品中抽取样本对检验不合格的项目复测1次,检验结果以复测6.3.4
为准。
标志、包装、运输、贮存、保质期7.1标志
产品或其包装上应有产品名称、生产厂名、地址、规格尺寸、每盒张数、生产日期、执行标准号等。产品外包装箱的标志应按GB/T191的规定7.2包装
包装箱应符合GB/T6543的要求。7.3运输
运输和存应平放运输途中不应受暴晒、雨淋。搬运和堆垛时,不应将成品从高处拟下。7.4购存
贮存创库应通风
阴凉、干燥、勿近火源。货箱应用托盘垫起,避免受潮,同时不应受爆晒。7.5保质期
自出厂日期起,复写纸在规定的条件下贮存,2年内应符合本标准各项技术指标的要求,能正常使用。
QB/T1204-2014
A.1范围
附录A
(规范性附录)
复写份数和粘纸性的测定
本附录规定了复写纸经票据式打印机打印后显色密度和粘纸性的测定方法。A.2原理
在规定面积的复印纸下面放入复写纸试样,在没有滑动但有压力的条件下,将复印纸和复写纸试样相互叠放,确保两试样面接触放入打印机打印,用密度仪测其印迹。A.3仪器
密度仪;
票据式打印机;
打字纸:28g/m2,应符合GB/T8938要求;复印纸:70g/m2,应符合GB/24988要求。A.4试验步骤
复写份数
将所取试样裁成5张185mm×255mm规格3份,打字纸裁成5张210mm×297mm规格3份:自下而上,沿左下角对齐,分别夹入复写纸和打字纸,最上层放一张复印纸:在合适的打印力的条件下,用票据式打印机在复印纸上打印成8mm×8mm色块;取其第5张打字纸用密度仪测其色块密度。粘纸性
在打印好的样本下端截取210mm×100mm;将其放在干燥、洁净、无痕迹的玻璃板上,在样本无试样的上端放置一重物(不可压住试样),与玻璃板平行方向缓慢拖动第一张试样,滑动超过20mm尚未拉出为粘纸,然后将此纸揭去;如此连续做第2张、第3张,直至在滑行20mm内能脱离为止。A.5试验结果
A.5.1复写份数
将3次测出的密度值,计算算术平均值。A.5.2粘纸性
以滑行在20mm以内(含20mm)能拉出来的数目为不粘纸数。以不粘纸数减1为粘纸数。计算3次测试粘纸数的算术平均值。
B.1范围
附录B
(规范性附录)
耐写次数和耐光性的测定法
QB/T1204-2014
本附录规定了复写纸经票据式打印机打印后显色密度和色迹保存期的测定方法。B.2仪器
密度仪:
票据式打印机;
复印纸:70g,应符合GB/T24988要求;紫外线灯箱:包容体积为1000mm×210mm×200mm,紫外线灯管功率为30W,波长为254nm,光源与印样的距离为150mm士10mm。试验步骤
耐写次数
将测定试样裁成185mm×255mm的规格3份,取5张210mm×297mm规格3份的复印纸;先取两张复印纸,将试样固定在上面一张复印纸的反面,两张相选,在合适的打印力的条件下,用票据式打印机在复印纸上打印成8mm×8mm色块;如此重复打印5次,取其第5次打印好的复印纸用密度仪测其色块密度。耐光性
将打印好的试样,在第一张的首行选取色块,测其印迹密度值;a)
将印样放在紫外线灯箱中,照射24h。B.4试验结果免费标准下载网bzxz
B.4.1耐写次数
将3次测出的密度值,计算算术平均值。B.4.2耐光性
取出测其密度值,按公式(B.1)计算衰减率。Q-H
式中:
S衰减率;
Q—照射前色密度;
H——照射后色密度。
QB/T1204-2014
C.1范围
附录C
(规范性附录)
污染性的测定
本附录规定了复写纸污染性的测定方法,即规定了放在恒温烘箱内的复写纸试样污染性的测定方C.2原理
在规定的温度条件下,将复写纸试样放在恒温烘箱内,经规定恒温时间后,测试试样受污染的程度。c.3仪器
密度仪;
码:1000g:
玻璃板:80mm×60mm×5mm;
玻璃片:25mm×20mm×2mm;
恒温烘箱:
复写原纸:应符合GB/T22816要求。试验步骤
将复写原纸裁成6张80mm×60mm规格3份,并装订成小本。将试样裁成5张45mm×a)
35mm规格3份,分别夹入小本中。夹入时,试样与小本的下端取中对齐;b)
将玻璃板、玻璃片、码置于恒温烘箱内,温度为(40士1)℃,预热30min~45min。然后将试样放在玻璃板上,玻璃片放在试样的正中部位,加上1000g的码,恒温1h,抽出试样纸。将小本中间颜色较深的部位置于密度仪上测出其密度值。C.5试验结果
将3次测出的密度值,计算算术平均值。6
小提示:此标准内容仅展示完整标准里的部分截取内容,若需要完整标准请到上方自行免费下载完整标准文档。
标准图片预览:





- 其它标准
- 上一篇: QB/T 4858-2015自动补偿式活动铅笔
- 下一篇: QB/T 4515-2013钓具 抄网
- 热门标准
- 其他行业标准
- FZ/T72006-2017 割圈法针织人造毛皮
- QB/T2289.4-2012 园艺工具 剪枝剪
- FZ/T13028-2013 聚苯硫醚纤维(中长型)本色布
- JB/T8974-2011 TAW系列增安型无刷励磁同步电动机技术条件
- CECS:7094 建筑安装工程金属熔化焊焊缝射线照相检测标准CECS70:94
- JB/T11127-2010 印刷机械 光敏光聚合型直接制版冲版机
- QB/T4639-2014 δ-十二内酯
- FZ/T74006-2017 自行车骑行服
- YS/T661-2016 电池级氟化锂
- QX/T546-2020 空间高能粒子辐射效应术语
- FZ/T95021-2014 热定形机导轨
- CAS166-2008 家用深冷冷藏冷冻箱(附英文版)
- NB/T31048.4-2014 风力发电机用绕组线 第4部分 玻璃丝包薄膜绕包铜扁线
- DGTJ08-104-2014 城市轨道交通专用无线通信系统技术规范
- QYJG0001S-2014 阳信金地果蔬食品有限公司 果(蔬)本草膏
- 行业新闻
请牢记:“bzxz.net”即是“标准下载”四个汉字汉语拼音首字母与国际顶级域名“.net”的组合。 ©2025 标准下载网 www.bzxz.net 本站邮件:bzxznet@163.com
网站备案号:湘ICP备2025141790号-2
网站备案号:湘ICP备2025141790号-2