- 您的位置:
 - 标准下载网 >>
 - 标准分类 >>
 - 国家标准(GB) >>
 - GB/T 7814-2008 工业用异丙醇
 
标准号:
GB/T 7814-2008
标准名称:
工业用异丙醇
标准类别:
国家标准(GB)
标准状态:
现行- 
          	
发布日期:
2008-06-04 - 
		 
实施日期:
2008-12-01 出版语种:
简体中文下载格式:
.rar.pdf下载大小:
472.75 KB
标准ICS号:
ICS 化工技术>>有机化学>>71.080.60醇、醚中标分类号:
化工>>有机化工原料>>G17一般有机化工原料
替代情况:
替代GB 7814-1987采标情况:
MOD ASTM D 770:2005
首发日期:
1987-06-04起草人:
孔春华、蒋晨、方宝云、张丽霞、尹国彬、王保路、张云烽起草单位:
中国石油天然气股份有限公司锦州石化分公司等归口单位:
全国化学标准化技术委员会提出单位:
中国石油和化学工业协会发布部门:
中华人民共和国国家质量监督检验检疫总局 中国国家标准化管理委员会主管部门:
中国石油和化学工业协会相关标签:
异丙醇
点击下载
标准简介:
本标准于1987年6月首次发布。本标准代替GB/T7814—1987《异丙醇》。本标准规定了工业用异丙醇的要求、试验方法、检验规则以及标志、包装、运输和贮存等。本标准适用于工业用异丙醇的生产、检验和销售。本标准与GB/T7814—1987相比主要变化如下:———技术要求中取消产品等级划分,只设一个等级(1987年版的第1章,本版的3.2);———取消了沸程项目(1987年版的第1章,本版的3.2);———指标与GB/T7814—1987优级品比较,色度(铂?钴色号)由≤5修改为≤10;水分由≤0.15%修改为≤0.20%;硫化物质量分数由≤1mg/kg修改为≤2mg/kg(1987年版的第1章,本版的3.2);———密度试验方法增加数字密度计法(U 型振动管法),作为仲裁法(1987年版的2.2,本版的4.6);———水分试验方法由气相色谱法改为卡尔·费休法—容量法(仲裁法)和卡尔·费休法—库仑电量法(1987年版的2.6,本版的4.8);———异丙醇含量的试验方法由填充柱气相色谱法修改为毛细管柱气相色谱法(1987年版的2.4,本版的4.4);———增加了检验分类,规定了出厂检验项目(见5.1);———增加了资料性附录A、附录B(见附录A、附录B)。 GB/T 7814-2008 工业用异丙醇 GB/T7814-2008
部分标准内容:
中华人民共和国国家标准
GB/T7814--2008
代替GB/T7814—1987
工业用异丙醇
Isopropyl alcohol for industrial use2008-06-04发布
中华人民共和国国家质量监督检验检疫总局中国国家标准化管理委员会
2008-12-01实施
GB/T7814--2008
本标准修改采用美国试验与材料协会标准ASTMD770—2005《标准规格异丙醇》(英文版)。本标准根据美国试验与材料协会标准ASTMD770--2005《标准规格异丙醇》重新起草。在附录A中列出了本标准章条编号与ASTMD770一2005章条编号的对照一览表。考虑到我国国情,在采用ASTMD770一2005标准时,本标准做了一些修改。本标准与ASTMD770—2005标准的主要差异如下:增加了异内醇含量、炭基含量、硫化物含量项目和试验方法,未设置沸程、气味项目(本标准的3.2、4.4、4.11、4.12),这是为了符合我国国情;指标与ASTMD770—2005比较,比重指标d0.785~0.787修改为密度指标P20.784~0.786(g/cm),蒸发残渣指标由≤5mg/100mL修改为≤0.002%(本标准的3.2);密度试验方法增加密度计法,数字密度计法(U型振动管法)为仰裁法(本标准的4.6);水分试验方法增加卡尔·费休法一库仑电量法,卡尔·费休法一容量法为仲裁法(本标准的4.8)。
本标准代替GB/T7814—1987《异丙醇》。本标准与GB/T7814-—1987相比主要变化如下:技术要求中取消产品等级划分,只设一个等级(1987年版的第1章,本版的3.2);取消了沸程项目(1987年版的第1章,本版的3.2);指标与GB/T7814--1987优级品比较,色度(铂-钻色号)由≤5修改为≤10;水分由≤0.15%修改为≤0.20%;硫化物质量分数由<1mg/kg修改为<2mg/kg(1987年版的第1章,本版的3.2);
密度试验方法增加数字密度计法(U型振动管法),作为仆裁法(1987年版的2.2,本版的4.6);水分试验方法由气相色谱法改为卡尔·费休法一容量法(仲裁法)和卡尔·费休法一库仑电量法(1987年版的2.6,本版的4.8);异丙醇含量的试验方法由填充柱气相色谱法修改为毛细管柱气相色谱法(1987年版的2.4,本版的4.4);下载标准就来标准下载网
一增加了检验分类,规定了出厂检验项目(见5.1);增加了资料性附录A、附录B(见附录A、附录B)。本标准的附录A,附录B为资料性附录。本标准由中国石油和化学工业协会提出。本标准由全国化学标准化技术委员会有机分会(SAC/TC63/SC2)归口。本标准起草单位:中国石油天然气股份有限公司锦州石化分公司。本标准参加起草单位:东营市海科新源化工有限责任公司本标准主要起草人:孔春华、蒋晨、方宝云、张丽霞、尹国彬、王保路、张云烽。本标准于1987年6月首次发布。
1范围
工业用异丙醇
GB/T7814—2008
本标准规定了工业用异内醇的要求、试验方法、检验规则以及标志、包装、运输和贮存等。本标准适用于工业用异丙醇的生产、检验和销售。分子式:(CH.),CHOH
相对分子质量:60.09(按2005年国际相对原子质量)2规范性引用文件
下列文件中的条款通过本标准的引用而成为本标准的条款。凡是注日期的引用文件,其随后所有的修改单(不包括勘误的内容)或修订版均不适用于本标准,然而,鼓励根据本标准达成协议的各方研究展否可使用这些文件的最新版本。凡是不注日期的引用文件,其最新版本适用于本标准。GB190-1990危险货物包装标志
GB/T325包装容器钢桶
GB/T601-—2002化学试剂标准滴定溶液的制备GB/T603—2002化学试剂试验方法中所用制剂及制品的制备(ISO6353-1:1982,NEQ)GB/T1250极限数值的表示方法和判定方法GB/T3143液体化学产品颜色测定法(Hazen单位一一铂-钻色号)GB/T4472一1984化工产品密度、相对密度测定通则GB/T62831986化工产品中水分含量的测定卡尔·费休法(通用方法)(eqVISO760:1978)GB/T6324.1-2004有机化工产品试验方法第1部分:液体有机化工产品水混溶性试验(GB/T6324.1-2004,modASTMD1722—-1998)GB/T6324.2-2004有机化工产品试验方法第2部分:挥发性有机液体水浴上蒸发后干残渣的测定(GB/T6324.2—2004,modISO759:1981)GB/T6324.4有机化工产品试验方法第4部分:有机液体产品微量硫的测定微库仑法GB/T6324.5有机化工产品试验方法第5部分:有机化工产品中炭基化合物含量的测定GB/T6678—2003化工产品采样通则GB/T6680—2003液体化工产品采样通则GB/T6682—2008分析实验室用水规格和试验方法(ISO3696:1987,MOD)GB/T9722一2006化学试剂气相色谱法通则SH/T0604原油和石油产品密度测定法(U型振动管法)(SH/T0604—2000,eqvISO12185:1996)
3要求
3.1外观:透明液体。
3.2工业用异丙醇应符合表1所示的技术要求。1
GB/T7814—2008
异丙醇含量的质量分数/%
色度/Hazen单位(铂-钻色号)
Pao/(g/cm)
水混溶性试验
水的质量分数/%
酸(以乙酸计)含量的质量分数/%蒸发残渣的质量分数/%
羰基(以丙酮计)的质量分数/%
硫化物(以S计)的质量分数/(mg/kg))4试验方法
4.1警示
表1技术要求
0.784~0.786
通过试验
试验方法规定的一些试验过程可能导致危险情况,操作者应采取适当的安全和防护措施。4.2一般规定
除非另有说明,在分析中仅使用确认为分析纯的试剂和符合GB/T6682一1992中规定的三级水。分析中所用标准滴定溶液、制剂和制品,在没有注明其他要求时,均按GB/T601一2002、GB/T603—2002之规定制备。
4.3外观
将50mL实验室样品加人比色管中,室温,在日光灯或日光下轴向目测。4.4异丙醇含量的测定
4.4.1方法提要
采用毛细管柱气相色谱法。在选定的工作条件下,样品经气化通过色谱柱,使其中的各组分分离,用火焰离子化检测器(FID)检测,采用校正面积归一化法定量,得到异丙醇的含量。4.4.2试剂
氮气:体积分数大于99.99%;
氢气:体积分数大于99.99%:
空气:经硅胶或5A分子筛干燥和净化。4.4.2.3
4.4.3仪器与设备
4.4.3.1气相色谱仪:配有火焰离子化检测器(FID),灵敏度和稳定性应符合GB/T9722—2006中有关规定;
色谱数据处理机或积分仪:
微量注射器:1μL,10μL。
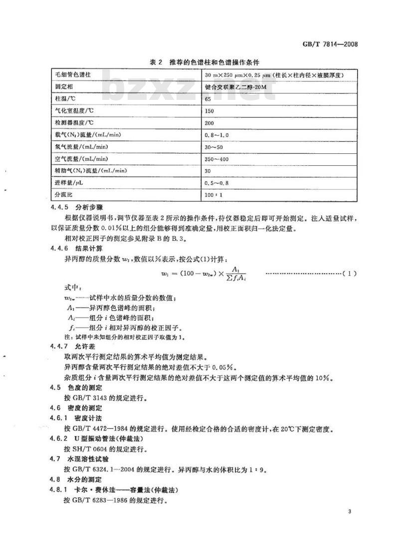
4.4.4色谱柱及典型操作条件
本标准推荐的色谱柱和色谱操作条件见表2。典型色谱图及各组分相对保留值参见附录B图B.1和表B.1。本方法适用于测定C组分、异丙醚、丙酮、叔丁醇、仲丁醇、正丙醇等杂质浓度范围为(0.01~0.30)%的异丙醇。其他能达到同等分离程度的色谱柱及色谱操作条件也可使用。应证实注人样品量是否会使FID信号产生饱和现象,调节进样量和分流比,用预测浓度范围内的标样作出异丙醇浓度-峰面积曲线,以确定线性进样量范围和其他色谱操作参数。2
毛细管色谱柱
固定相
柱温/℃
气化室温度/℃
检测器温度/℃
载气(N,)流量/(mL/min)
氢气流量/(mL/min)
空气流量/(mL/min)
辅助气(N,)流量/(mL/min)进样量/pL
分流比
4.4.5分析步骤
表2推荐的色谱柱和色谱操作条件GB/T7814—2008
30m×250μmx0.25μm(柱长×柱内径×液膜厚度)键合交联聚乙二醇-20M
350~400
根据仪器说明书,调节仪器至表2所示的操作条件,待仪器稳定后即可开始测定。注入适量试样,以保证质量分数0.01%以上的组分能够得到准确定量,用校正面积归一化法定量。相对校正因子的测定参见附录B的B.3。4.4.6结果计算
异丙醇的质量分数W,数值以%表示,按公式(1)计算:wi - (100-W2)X:
式中:
-试样中水的质量分数的数值;
A——异丙醇色谱峰的面积;
一组分讠色谱峰的面积;
f一组分i相对异丙醇的校正因子。注:试样中未知组分的相对校正因子取值为1。4.4.7允许差
取两次平行测定结果的算术平均值为测定结果。异丙醇含量两次平行测定结果的绝对差值不大于0.05%。杂质组分i含量两次平行测定结果的绝对差值不大于这两个测定值的算术平均值的10%。4.5色度的测定
按GB/T3143的规定进行。
4.6密度的测定
4.6.1密度计法
按GB/T44721984的规定进行。使用经检定合格的合适的密度计,在20℃下测定密度。4.6.2U型振动管法(仲裁法)
按SH/T0604的规定进行。
4.7水混溶性试验
按GB/T6324.1-2004的规定进行。异丙醇与水的体积比为1:9。4.8水分的测定
4.8.1卡尔·费休法
一容量法(仲裁法)
按GB/T6283—1986的规定进行。(1)
GB/T7814—2008
4.8.2卡尔·费休法
一库仑电最法
4.8.2.1方法提要
试样中的水分与电解液中的碘进行定量反应,反应式为:H,0+I+SO2-2HI+SO3
21--2e-+I2
参加反应的碘的分子数等于水的分子数,而电解生成的碘与所消耗的电量成正比,依据法拉第定律,在仪器上直接读出被测试样中的水含量。4.8.2.2仪器
4.8.2.2.1库仑电量水分测定仪:检测灵敏度0.1\g水。或其他能满足分析要求的微量水分测定仪也可使用。
4.8.2.2.2玻璃注射器:1mL,以体积定量时应检定。4.8.2.3试剂
与库仑电量水分测定仪配套的电解液(市售试剂)。4.8.2.4分析步骤
4.8.2.4.1仪器标定
应定期向电解池中注一定量纯水对仪器进行标定,仪器显示数值与理论值的相对误差不应大于5%。
4.8.2.4.2样品测定
加人电解液,调节库仑电量水分测定仪,使电解池内达到无水状态,用玻璃注射器进样,按实验室样品含水量的多少,调节进样量。进样结束后,进行电量滴定,在库仑电量水分测定仪显示屏上直接读取水的质量。进样量以实验室样品的质量表示时,按公式(2)计算。进样量以实验室样品的体积表示时,按公式(3)计算。4.8.2.5结果计算
试样中水的质量分数,数值以%表示,按公式(2)或公式(3)计算:W2
(V,-V)P2o
式中:
m—-从仪器读取的水质量的数值,单位为克(g);m
进样前注射器和试料质基的数值,单位为克(g);进样后注射器和试料质量的数值,单位为克(g);m2
进样前注射器内试料体积的数值,单位为毫升(mL):进样后注射器内试料体积的数值,单位为旁升(mL);Va
-20℃下试料密度的数值,单位为克每毫升(g/mL)。P2o
取两次平行测定结果的算术平均值为测定结果。两次平行测定结果的绝对差值不大于这两个测定值的算术平均值的5%。
4.9酸含量的测定
4.9.1方法提要
样品与等体积的水混合后,用氢氧化钠标准滴定溶液滴定,以酚指示剂指示终点,通过消耗氢氧化钠标准滴定溶液的体积计算出试样中酸的含量。4.9.2试剂
4.9.2.1氢氧化钠标准滴定溶液:c(NaOH)=0.05mol/L;4
4.9.2.2酚指示液:10g/L。
4.9.3仪器
微量滴定管:2mL或3mL,分度值0.01mL。4.9.4分析步骤
GB/T7814—2008
用量筒取50mL水于250mL锥形瓶中,加人0.5mL酚酸指示液,用氢氧化钠标准滴定溶液滴定到粉红色。用移液管吸取50mL试样加人上述锥形瓶中,混匀,用氢氧化钠标准滴定溶液滴定至同样的粉红色。记录滴定样品所消耗的氢氧化钠标准滴定溶液的体积。4.9.5结果计算
酸含量(以乙酸计)的质量分数W2,数值以%表示,按公式(4)计算:(V/1000)cM×100
式中:
50XP2o
一试料消耗氢氧化钠标准滴定溶液(4.9.2.1)的体积的数值,单位为毫升(mL);一氢氧化钠标准滴定溶液浓度的准确数值,单位为摩尔每升(mol/L);50—试料的体积的数值,单位为毫升(mL);P2z—-20℃下试样密度的数值,单位为克每毫升(g/mL);M——乙酸(CH,O,)的摩尔质量的数值,单位为克每摩尔(g/mol)[M=60.05]。·(4)
取两次平行测定结果的算术平均值为测定结果。两次平行测定结果的绝对差值不大于0.0005%。4.10蒸发残渣的测定
按GB/T6324.2—2004的规定进行。4.11羰基含量的测定
按GB/T6324.5的规定进行。
4.12硫化物含量的测定
按GB/T6324.4的规定进行。
5检验规则
5.1检验分类
5.1.1型式检验
型式检验项目为外观和表1中规定的所有项目,正常情况三个月至少进行一次型式检验。当巡到下列情况之一时,应进行型式检验:主要原料有变化;
b)工艺等有较大改变,可能影响产品性能时;c)产品长期停产后,恢复生产时;d)出厂检验结果与上次型式检验有较大差异时;c)合同规定。
5.1.2出厂检验
出厂检验项目为外观及表1中的异丙醇含量、色度、密度、水混溶性试验、水分、酸含量和硫化物,应逐批进行检验。
5.2组批
产品装在贮罐内,以每一贮罐为一批。桶装产品以一次包装量为一批。槽车装产品以每组槽车为一批。
5.3采样
工业用异丙醇采样单元数按GB/T6678—2003中7.6.1的规定确定。采样方法按GB/T66805
GB/T7814—2008
2003的规定进行。采样量不少于2L,分装在两个清洁干燥的密封玻璃瓶中,贴上标签,注明产品名称、批号、取样日期、取样地点、取样者姓名。一瓶供检验用,一瓶保存备查。5.4判定规则与复验
检验结果的判定按GB/T1250的规定进行。检验结果如果有一项指标不符合本标准要求时,则应重新自两倍数量的包装单元中采样进行检验,重新检验的结果即使只有一项指标不符合本标准要求,则整批产品为不合格。
5.5检验
工业用异丙醇应由生产厂的质量监督检验部门进行检验。生产厂应保证每批出厂的产品符合本标准要求。每批出厂的产品都应附有一定格式的质量证明书,内容包括:生产厂名称、产品名称、生产日期或者批号、产品等级和本标准编号等。6标志、包装、运输和购存
6.1工业用异丙醇的包装容器上应有牢固的标志,其内容包括:产品名称、生产厂名称、厂址、商标、批号或生产日期、净含量、本标准编号及GB190一1990中规定的“易燃液体”标志。6.2工业用异丙醇在采用符合GB/T325要求的钢桶包装时,每桶净含量为140kg。或按照用户要求包装。
6.3工业用异丙醇运输时应避免日晒及碰撞。灌装时应注意流速(不超过3m/s),且有接地装置。6.4工业用异丙醇应贮存于干燥、清洁、通风的仓库内,不得露天堆放和靠近火源、热源、氧化剂。7安全
7.1工业用异丙醇为透明液体,有类似乙醇、丙酮的混合气味,闪点12℃,自燃温度399℃,爆炸极限为2.0%~12.7%(体积分数)。能与氧化剂发生剧烈反应。其蒸气比空气重,能在较低处扩散到相当远的地方。若遇高热,容器内压增大,有开裂和爆炸的危险。7.2接触高浓度异丙醇蒸气可使人出现头痛、倦睡以及眼、鼻、喉刺激等症状。口服可致恶心、呕吐、腹痛、腹泻、倦睡、昏迷甚至死亡。长期皮肤接触可致皮肤干燥、皱裂。7.3皮肤接触异丙醇时,脱去污染的衣物,用肥皂水及清水彻底清洗;眼睛接触时立即翻开上下眼脸,用流动清水或生理盐水冲洗15min,就医;吸人异丙醇应迅速脱离现场至空气新鲜处,保持呼吸道通畅;呼吸困难时给输氧;呼吸停止时,立即进行人工呼吸,就医;误服异丙醇者应立即漱口,饮用足量温水,催吐,就医。
GB/T7814—2008
附录A
(资料性附录)
本标准章条编号与ASTMD770—2005章条编号对照表A.1给出了本标准章条编号与ASTMD770一2005章条编号对照一览表。表A.1本标准章条编号与ASTMD770—2005章条编号对照对应ASTMD770--2005章条编号
本标准章条编号
GB/T7814—2008
附录B
(资料性附录)
异丙醇含量测定的典型色谱图、各组分相对保留值和相对校正因子的测定方法
异丙醇含量测定的典型色谱图
典型色谱图见图B.1。
1-Cg组分
2异丙醚;
3——丙酮;
4叔丁醇;
5——异丙醇;
一仲丁醇;
7—正丙醇。
图B.1异丙醇典型色谱图
各组分相对保留值和相对校正因子各组分相对保留值和相对校正因子见表B.1。各组分相对保留值和相对校正因子表B.1
组分名称
异丙醚
叔丁醇
异丙醇
仲丁醇
正丙醇
相对保留值
归一化法相对校正因子
B.3相对校正因子的测定
B,3.1试剂
B.3.1.1异丙醇:质量分数大于99.9%;GB/T7814--2008
B.3.1.2校准用标准物质:正已烷、异丙醚、丙酮、叔丁醇、异丙醇、仲丁醇、正丙醇等,色谱纯试剂。B.3.2分析步骤
用称量法配制异丙醇(B.3.1.1)加欲测杂质的校准混合物。各组分的称量精确至0.0001g,各组分含量的质量分数计算精确至0.001%。所配制的校准混合物杂质含量应与待测试样相近。用于配制校准混合物的异丙醇(B.3.1.1)中被测杂质组分含量大于0.001%时,校准混合物中的被测杂质组分含量应予以修正。
在与测定样品相同的色谱操作条件下,将配制的校准混合物注人色谱仪。平行测定3次,取3次测定的峰面积的算术平均值为测定结果。依据所得的峰面积及杂质组分含,计算各组分的相对校正因子f.
B.3.3相对校正因子的计算
各组分相对异丙醇的校正因子f.按公式(B.1)计算:f
式中:
A--异丙醇的蜂面积;
A组分的峰面积;
-校准混合物中异丙醇的质量分数,以百分数(%)表示;m:校准混合物中组分i的质量分数,以百分数(%)表示。(B.1)
GB/T7814-2008
中华人民共和国
国家标准
工业用异丙醇
GB/T7814-2008
中国标准出版社出版发行
北京复兴门外三里河北街16号
邮政编码:100045
网址spc.net.cn
电话:6852394668517548
中国标准出版社秦皇岛印刷厂印刷各地新华书店经销
开本880×12301/16印张1字数19千字2008年9月第一版2008年9月第一次印刷*
书号:155066·1-32967
如有印装差错由本社发行中心调换版权专有侵权必究
举报电话:(010)68533533
小提示:此标准内容仅展示完整标准里的部分截取内容,若需要完整标准请到上方自行免费下载完整标准文档。
标准图片预览:





- 其它标准
 
- 热门标准
 - 国家标准(GB)
 
- GB/T13070-1991 铀矿石中铀的测定 电位滴定法
 - GB/T21666-2008 尿吸收辅助器具 评价的一般指南
 - GB/T2670.2-2017 内六角花形沉头自攻螺钉
 - GB/T38684-2020 金属材料 薄板和薄带 双轴应力-应变曲线胀形试验 光学测量方法
 - GB/T9003-1988 调音台基本特性测量方法
 - GB5585.3-1985 电工用铜、铝及其合金母线 第3部分:铝母线
 - GB/T19561-2004 寒地节能日光温室建造规程
 - GB/T7574-1987 信息处理交换用磁带标号和文卷结构
 - GB/T24715-2009 氧源转换器
 - GB11564-2008 机动车回复反射器
 - GB/Z21193.2-2008 矿物燃烧蒸汽发电站 第2部分:汽包水位控制
 - GB∕T33370-2016 铜及铜合金软化温度的测定方法
 - GB/T283-2007 滚动轴承圆柱滚子轴承外形尺寸
 - GB/T12500-1990 信息处理系统 开放系统互连 面向连接的运输协议规范
 - GB/T18442.6-2011 固定式真空绝热深冷压力容器 第6部分:安全防护
 
- 行业新闻
 
网站备案号:湘ICP备2025141790号-2