- 您的位置:
- 标准下载网 >>
- 标准分类 >>
- 国家标准(GB) >>
- GB/T 12243-1989 弹簧直接载荷式安全阀
标准号:
GB/T 12243-1989
标准名称:
弹簧直接载荷式安全阀
标准类别:
国家标准(GB)
标准状态:
已作废-
发布日期:
1990-01-04 -
实施日期:
1990-01-02 -
作废日期:
2005-08-01 出版语种:
简体中文下载格式:
.rar.pdf下载大小:
214.50 KB
替代情况:
被GB/T 12243-2005代替采标情况:
≈JIS B 8210-78
部分标准内容:
中华人民共和国国家标准
弹簧直接载荷式安全阀
Spring loaded safety yalves
1主题内容与适用范围
GB 12243—89
本标准规定了弹簧直接载荷式安全阀的结构设计、性能、材料、试验与检验、标志和供货等要求。本标准适用于公称压力PN0.1~32MPa,流道直径大于或等于8mm的蒸汽锅炉、压力容器和管道用安全阀。
2引用标准
GB1239
普通圆柱螺旋弹簧
GB 9113
整体钢制管法兰
GB12220
通用阀门标志
GB12224
GB12228
GB12229
GB12230
GB12241
GB12242
钢制阀门一般要求
通用阀门碳素钢锻件技术条件
通用阀门碳素钢铸件技术条件
通用阀门奥氏体钢铸件技术条件安全阀-般要求
安全阀性能试验方法
GB/T12252
通用阀门供货要求
JB1752
外螺纹连接端部尺寸
JB2203
弹簧式安全阀:结构长度
JB2769PN16、32MPa螺纹法兰
3技术要求
3.1-般要求
3.1.1整定压力大于3.0MPa的蒸汽用安全阀或介质温度大于235℃的空气或其他气体用安全阀,应能防止排出的介质直接冲蚀弹簧。3.1.2为防止调整弹簧压缩量的机构松动以及随意改变已调整好的压力,必须设有防松装置并加铅封。
体外。
设计应保证安全阀即使有部分损坏仍能达到额定排量。当弹簧破损时,阀瓣等零件不会飞出阀3.1.4阀座应固定在体上,不得松动。全启式安全阀应设有限制开启高度的机构。3.1.5蒸汽用安全阀必须带有扳手。当介质压力达到整定压力的75%以上时,能利用扳手将阀瓣提升。该扳手对阀的动作不应造成阻碍。3.1.6有毒或可燃性介质用安全阀必须是封闭式安全阀。3.1.7对有附加背压力的安全阀,应根据其背压力的大小和变动情况,设置背压平衡机构。3.2阀体
3.2.1法兰连接尺寸及其密封面形状和尺寸按GB9113的规定。国家技术监督局1990-01-04批准31)
199012-01实施
GB12243—89
3.2.2螺纹连接尺寸按JB1752的规定。3.2.3焊接端部尺寸按GB12224的规定(或按订货合同规定)。3.2.4结构长度按JB2203的规定,其偏差和进出口法兰密封面垂直度按图1和表1规定。/777V777
公称通径
结构长度偏差,
垂直度偏差
± 20°
3.2.5阀体设计应保证安全阀在强度试验及工作条件下不发生任何有害变形,并便于制造维修。3.2.6法兰应与阀体整体铸成或锻成,也可采用焊接或螺纹连接法兰。焊接连接的法应是对焊型式,其焊接要求按GB12224的规定,螺纹连接的法兰按JB2769的规定。3.2.7液体用和蒸汽用安全阀须在低于阀座密封面的部位设置排泄螺孔。3.3阀座和阀瓣
3.3.1阀座和阀瓣的密封面一般为平面或锥面,可在本体直接加工也可堆焊。3.3.2堆焊的阀座和阀瓣密封面经加工后的硬化层厚度应大于或等于2mm。3.4弹簧
3.4.1外形尺寸和偏差
3.4.1.1弹簧的细长比(自由高度和中径之比)应小于3.7。3.4.1.2弹簧两端应各有大于或等于3/4圈的支承平面,支承圈末端应与工作圈并紧,弹簧轴线对两端支承平面的垂直度每100mm长度其偏差值不大于1.7mm。3.4.1.3弹簧指数(中径和钢丝直径之比)可在4~8范围内选取。3.4.1.4弹簧自由高度的偏差按表2的规定。表2
良由高度
~120
~200
~ 600
根据设计需要,允许对自由高度规定不对称分布的偏差,但其公差值应符合表2规定。mm
弹簧内径的偏差按表3的规定。
内径D
GB12243---89
40 ~ 60
>60~80
>80~100
100~150
特别对大型弹簧,允许设计上规定弹簧座与弹簧单配,但其配合公差值应参照表3在特殊情况下,
的规定。
『作圈
在自出状态下弹簧工作圈间距的偏差按表4的规定。表4
¥4~5
9 ~ 10 / 10 ~ 12
12 ~ 15
±10%8
3.4.2弹簧应根据设计或订货合同要求进行强压处理或加温强压处理。同一热处理炉同规格的弹簧取10%(但不得少于二个)测定规定负荷下的变形量或刚度,其变形量或刚度的偏差不大于20%(根据设计需要,可规定对称或不对称分布的偏差值)。3.4.3弹簧表面应进行防锈处理。3.4.4计算
3.4.4.1弹簧的计算公式和材料的许用应力按GB1239的规定。3.4.4.2弹簧最小工作负荷下的变形量按下式计算;F
式中:F,弹簧最小工作负荷下变形量,mm,Dmz -
~密封面平均直径,mm,
—设计的最小整定压力,MPa,
#DazPs!
一弹簧刚度,N//mm。
3.4.4.3弹簧最大工作负荷下的变形量按下式计算:F,
#DmzPs2
式t:F,-
一弹簧最大工作负荷下变形量,mm;Ps2
设计的最大整定压力,MPa;
h——设计的开启高度,mm。
3.4.4.4弹簧最大工作负荷下变形量应小于或等于弹簧圈并紧时变形量的80%。3.4.4.5弹簧最大工作负荷时切应力应小于或等于工作极限切应力的80%。3.5性能要求
3.5.1整定压力偏差
3.5.1.1压力容器和管道用安全阀的整定压力偏差312
GB12243-89
当整定压力小于0.5MPa时为±0.014MPa:当整定压力大于或等于0.5MPa时为±3%整定压3.5.1.2蒸汽锅炉用安全阀的整定压力偏差当整定压力小于0.5MPa时为±0.014MPa;当整定压力为0.5~2.3MPa时为±3%整定压力;当整定压力大于2.3~7.0MPa时为±0.07MPa,当整定压力大于7.0MPa时为±1%整定压力。3.5.2排放压力
3.5.2.1蒸汽用安全阀的排放压力应小于或等于整定压力的1.03倍。3.5.2.2空气或其他气体用安全阀的排放压力应小于或等于整定压力的1.10倍。3.5.2.3水或其他液体用安全阀的排放压力应小于或等于整定压力的1.20倍。3.5.3启闭压差
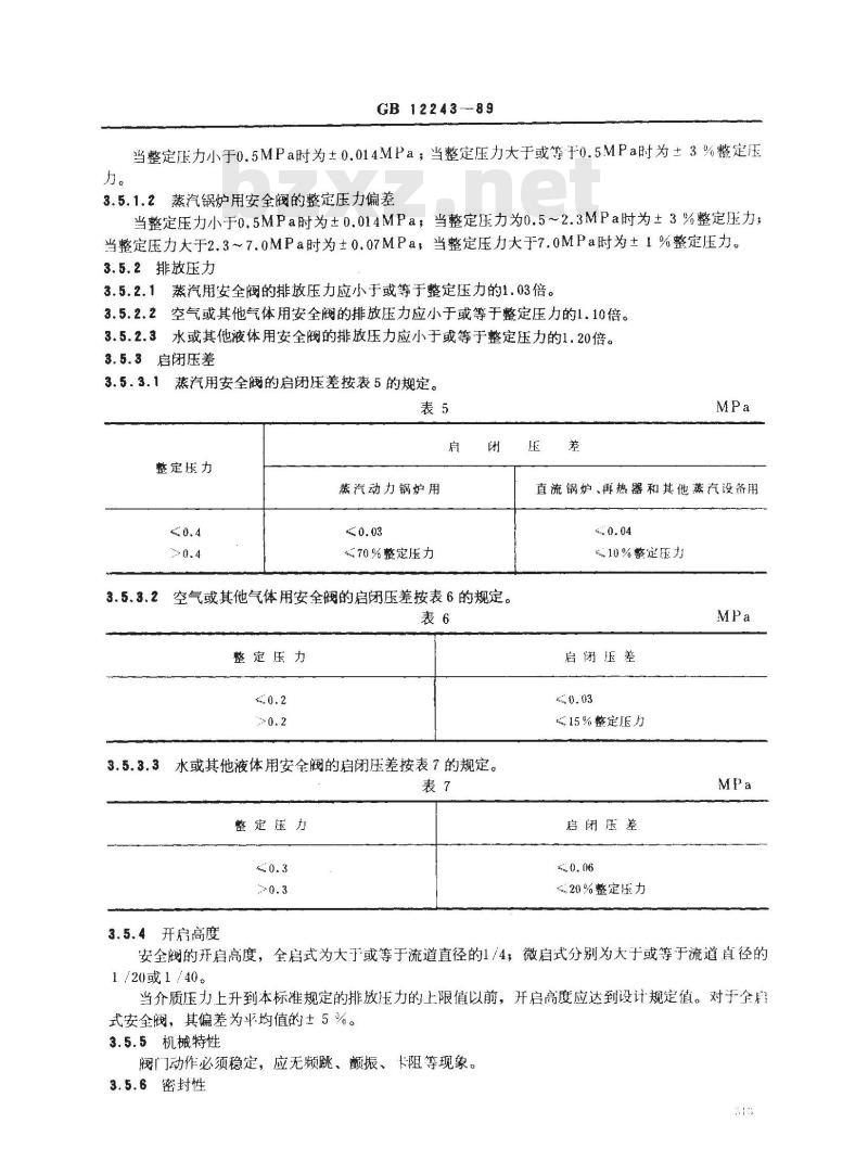
3.5.3.1蒸汽用安全澜的启闭压差按表5的规定。表5
整定压力
蒸汽动力锅炉用
470%整定压力
空气或其他气体用安全阀的启闭压差按表6的规定。3.5.3.2
整定压力
水或其他液体用安全阀的启闭压差按表7的规定。3.5.3.3
整定压力
直流锅炉、再热器和其他蒸汽设备用0.04
≤10%整定压力
启闭压差
415%整定压力
启闭压差
20%整定压力
3.5.4开启高度
安全阀的开启高度,全启式为大了或等于流道直径的1/4,微启式分别为大于或等于流道直径的1/20或1/40。
当介质压力上升到本标准规定的排放压力的上限慎以前,开启高度应达到设计规定值。对于全房式安全阀,其偏差为平均值的土5%。3.5.5机械特性
阀门动作必须稳定,应无频跳、颜振、卡阻等现象。3.5.6密封性
3.5.6.1密封试验压力
GB 12243—89
3.5.6.1.1蒸汽用安全阀的密封试验压力为90%整定压力或为回座压力最小值,取二者中较小值。3.5.6.1.2空气或其他气体用以及水或其他液体用安全阀的密封试验压力,当整定压力小于0.3MPa时,比整定压力低0.03MPa,当整定压力大于或等于0.3MPa时为90%整定压力。3.5.6.2密封试验介质
密封试验介质按表8的规定。
安全阀适用介质
空气或其他气体
水或其他液体
3.5.6.3密封性要求
密封试验用介质
饱和蒸汽
3.5.6.3.1进行蒸汽用安全阀密封试验时,用目视或听音的方法检查阀的出口端,如未发现泄漏现象,则认为密封性合格。
3.5.6.3.2进行空气或其他气体用安全阀密封试验时,检查以每分钟泄漏气泡数表示的泄漏率,应小于或等于表9所列的数值。
最大充许泄漏率,气泡数/min
安全阀类型
一般安全阀
背压平衡安全阀
流道直径
公称压力
PN,MPa
3.5.6.3.3进行水或其他液体用安全阀密封试验时,在规定的试验持续时间2分钟内,其密封面处不应有流尚的水珠。
3.5.7排量
安全阀的排量计算,应按GB12241或国家安全监察规程的规定。3.6材料
3.6.1阀体
阀体的材料应按GB12228、GB12229、GB12230的规定。3.6.2阀座和阀瓣
阀座和阀瓣本体材料的抗腐蚀性能应不低于阀体材料。314
3.6.3导向套
GB 12243-89
导向套的材料应具有良好的耐磨与抗腐蚀性能。3.6.4弹簧
弹簧的材料按GB1239的规定。
4试验方法与检验规则
4.1项目
4.1.1新设计的或改变设计的产品,定型时应进行下列项目试验:a.壳体强度,
密封性;
整定压力,
排放压力或超过压力,
何座压力或启闭压差,
f.开启高度,
名.机械特性;
排量或排量系数。
4.1.2每台产品在出!前应进行4.1.1条社、b、c项目的试验。4.2一般要求
4.2.1出厂前的试验应在涂漆之前进行。4.2.2试验时压力应逐渐升高至规定值。4.2.3用水或其他液体介质试验时,应先将体腔内的空气排除干净,试验完毕须及时排除残留在体腔内的液体。
4.2.4出厂试验用压力表应经校正,其精度不低于1级(壳体强度试验不低于1.5级)。试验压力应在压力表量程的兰分之至三分之二的范围内,表盘直径应大于或等于100mm。4.2.5出厂前的整定压力试验,按设计的最大和最小整定压力进行(或按订货合同规定),其试验次数各不少于2次。出!“时应调整到设计的最小整定压力(或调整到订货合同规定的整定压力)。4.3试验方法
4.3.1壳体试验
4.3.1.1壳体试验按GB12241第5章的规定。4.3.1.2壳体试验时不允许有渗漏及结构上的损伤。如试验介质为水,则不应有可见的水滴,外表不应有潮湿。
4.3.2密封性试验
4.3.2.1蒸汽用和空气或其他气体用安全阀的密封性试验按本标准3.5.6条和GB12242的规定。4.3.2.2水或其他液体用安全阀的密封性试验按本标准3.5.6条的规定。4.3.2.3蒸汽用、水或其他液体用安全阀的出厂前密封性试验允许用空气试验来代替。4.3.3动作性能和排量试验
动作性能和排量试验按GB12241和GB12242的规定。5标志
5.1安全阀的般标志按GB12220的规定。5.2铭牌上应至少包括下列内容:制造厂名(或商标)和出广日期:a.
b。产品名称、型号、制造编号及生产许可证号;c.公称通径和流道直径;
公称压力和整定压力,
排放压力和启闭压差,
f、开启高度,Www.bzxZ.net
适用温度!
6供货
额定排量(或额定排量系数)。GB 12243-89
安全阀的供货按GB/T12252的规定。每台产品均应有产品合格证,合格证应包括下列内容:a.
制造!名,(或商标)和出厂‘日期;产品名称、型号、制造编号及生产许可证号,公称通径和流道直径
公称压力和整定压力;
排放压力和窟闭压差;
开启高度;
适用温度
额定排量(或额定排量系数);依据的标准和检验结论及检验日期,检验人员和负责检验人员印章及制造厂检验部门公章。附加说明:
本标准由中华人民共和国机械电子工业部提出。本标准由合肥通用机械研究所归口。本标准主要起草人黄光禹、桑兆庚、于德平、洪勉成。本标准参照采用口本标准JISB8210--1978《蒸汽及气体用弹簧安全阀》。316
小提示:此标准内容仅展示完整标准里的部分截取内容,若需要完整标准请到上方自行免费下载完整标准文档。
弹簧直接载荷式安全阀
Spring loaded safety yalves
1主题内容与适用范围
GB 12243—89
本标准规定了弹簧直接载荷式安全阀的结构设计、性能、材料、试验与检验、标志和供货等要求。本标准适用于公称压力PN0.1~32MPa,流道直径大于或等于8mm的蒸汽锅炉、压力容器和管道用安全阀。
2引用标准
GB1239
普通圆柱螺旋弹簧
GB 9113
整体钢制管法兰
GB12220
通用阀门标志
GB12224
GB12228
GB12229
GB12230
GB12241
GB12242
钢制阀门一般要求
通用阀门碳素钢锻件技术条件
通用阀门碳素钢铸件技术条件
通用阀门奥氏体钢铸件技术条件安全阀-般要求
安全阀性能试验方法
GB/T12252
通用阀门供货要求
JB1752
外螺纹连接端部尺寸
JB2203
弹簧式安全阀:结构长度
JB2769PN16、32MPa螺纹法兰
3技术要求
3.1-般要求
3.1.1整定压力大于3.0MPa的蒸汽用安全阀或介质温度大于235℃的空气或其他气体用安全阀,应能防止排出的介质直接冲蚀弹簧。3.1.2为防止调整弹簧压缩量的机构松动以及随意改变已调整好的压力,必须设有防松装置并加铅封。
体外。
设计应保证安全阀即使有部分损坏仍能达到额定排量。当弹簧破损时,阀瓣等零件不会飞出阀3.1.4阀座应固定在体上,不得松动。全启式安全阀应设有限制开启高度的机构。3.1.5蒸汽用安全阀必须带有扳手。当介质压力达到整定压力的75%以上时,能利用扳手将阀瓣提升。该扳手对阀的动作不应造成阻碍。3.1.6有毒或可燃性介质用安全阀必须是封闭式安全阀。3.1.7对有附加背压力的安全阀,应根据其背压力的大小和变动情况,设置背压平衡机构。3.2阀体
3.2.1法兰连接尺寸及其密封面形状和尺寸按GB9113的规定。国家技术监督局1990-01-04批准31)
199012-01实施
GB12243—89
3.2.2螺纹连接尺寸按JB1752的规定。3.2.3焊接端部尺寸按GB12224的规定(或按订货合同规定)。3.2.4结构长度按JB2203的规定,其偏差和进出口法兰密封面垂直度按图1和表1规定。/777V777
公称通径
结构长度偏差,
垂直度偏差
± 20°
3.2.5阀体设计应保证安全阀在强度试验及工作条件下不发生任何有害变形,并便于制造维修。3.2.6法兰应与阀体整体铸成或锻成,也可采用焊接或螺纹连接法兰。焊接连接的法应是对焊型式,其焊接要求按GB12224的规定,螺纹连接的法兰按JB2769的规定。3.2.7液体用和蒸汽用安全阀须在低于阀座密封面的部位设置排泄螺孔。3.3阀座和阀瓣
3.3.1阀座和阀瓣的密封面一般为平面或锥面,可在本体直接加工也可堆焊。3.3.2堆焊的阀座和阀瓣密封面经加工后的硬化层厚度应大于或等于2mm。3.4弹簧
3.4.1外形尺寸和偏差
3.4.1.1弹簧的细长比(自由高度和中径之比)应小于3.7。3.4.1.2弹簧两端应各有大于或等于3/4圈的支承平面,支承圈末端应与工作圈并紧,弹簧轴线对两端支承平面的垂直度每100mm长度其偏差值不大于1.7mm。3.4.1.3弹簧指数(中径和钢丝直径之比)可在4~8范围内选取。3.4.1.4弹簧自由高度的偏差按表2的规定。表2
良由高度
~120
~200
~ 600
根据设计需要,允许对自由高度规定不对称分布的偏差,但其公差值应符合表2规定。mm
弹簧内径的偏差按表3的规定。
内径D
GB12243---89
40 ~ 60
>60~80
>80~100
100~150
特别对大型弹簧,允许设计上规定弹簧座与弹簧单配,但其配合公差值应参照表3在特殊情况下,
的规定。
『作圈
在自出状态下弹簧工作圈间距的偏差按表4的规定。表4
¥4~5
9 ~ 10 / 10 ~ 12
12 ~ 15
±10%8
3.4.2弹簧应根据设计或订货合同要求进行强压处理或加温强压处理。同一热处理炉同规格的弹簧取10%(但不得少于二个)测定规定负荷下的变形量或刚度,其变形量或刚度的偏差不大于20%(根据设计需要,可规定对称或不对称分布的偏差值)。3.4.3弹簧表面应进行防锈处理。3.4.4计算
3.4.4.1弹簧的计算公式和材料的许用应力按GB1239的规定。3.4.4.2弹簧最小工作负荷下的变形量按下式计算;F
式中:F,弹簧最小工作负荷下变形量,mm,Dmz -
~密封面平均直径,mm,
—设计的最小整定压力,MPa,
#DazPs!
一弹簧刚度,N//mm。
3.4.4.3弹簧最大工作负荷下的变形量按下式计算:F,
#DmzPs2
式t:F,-
一弹簧最大工作负荷下变形量,mm;Ps2
设计的最大整定压力,MPa;
h——设计的开启高度,mm。
3.4.4.4弹簧最大工作负荷下变形量应小于或等于弹簧圈并紧时变形量的80%。3.4.4.5弹簧最大工作负荷时切应力应小于或等于工作极限切应力的80%。3.5性能要求
3.5.1整定压力偏差
3.5.1.1压力容器和管道用安全阀的整定压力偏差312
GB12243-89
当整定压力小于0.5MPa时为±0.014MPa:当整定压力大于或等于0.5MPa时为±3%整定压3.5.1.2蒸汽锅炉用安全阀的整定压力偏差当整定压力小于0.5MPa时为±0.014MPa;当整定压力为0.5~2.3MPa时为±3%整定压力;当整定压力大于2.3~7.0MPa时为±0.07MPa,当整定压力大于7.0MPa时为±1%整定压力。3.5.2排放压力
3.5.2.1蒸汽用安全阀的排放压力应小于或等于整定压力的1.03倍。3.5.2.2空气或其他气体用安全阀的排放压力应小于或等于整定压力的1.10倍。3.5.2.3水或其他液体用安全阀的排放压力应小于或等于整定压力的1.20倍。3.5.3启闭压差
3.5.3.1蒸汽用安全澜的启闭压差按表5的规定。表5
整定压力
蒸汽动力锅炉用
470%整定压力
空气或其他气体用安全阀的启闭压差按表6的规定。3.5.3.2
整定压力
水或其他液体用安全阀的启闭压差按表7的规定。3.5.3.3
整定压力
直流锅炉、再热器和其他蒸汽设备用0.04
≤10%整定压力
启闭压差
415%整定压力
启闭压差
20%整定压力
3.5.4开启高度
安全阀的开启高度,全启式为大了或等于流道直径的1/4,微启式分别为大于或等于流道直径的1/20或1/40。
当介质压力上升到本标准规定的排放压力的上限慎以前,开启高度应达到设计规定值。对于全房式安全阀,其偏差为平均值的土5%。3.5.5机械特性
阀门动作必须稳定,应无频跳、颜振、卡阻等现象。3.5.6密封性
3.5.6.1密封试验压力
GB 12243—89
3.5.6.1.1蒸汽用安全阀的密封试验压力为90%整定压力或为回座压力最小值,取二者中较小值。3.5.6.1.2空气或其他气体用以及水或其他液体用安全阀的密封试验压力,当整定压力小于0.3MPa时,比整定压力低0.03MPa,当整定压力大于或等于0.3MPa时为90%整定压力。3.5.6.2密封试验介质
密封试验介质按表8的规定。
安全阀适用介质
空气或其他气体
水或其他液体
3.5.6.3密封性要求
密封试验用介质
饱和蒸汽
3.5.6.3.1进行蒸汽用安全阀密封试验时,用目视或听音的方法检查阀的出口端,如未发现泄漏现象,则认为密封性合格。
3.5.6.3.2进行空气或其他气体用安全阀密封试验时,检查以每分钟泄漏气泡数表示的泄漏率,应小于或等于表9所列的数值。
最大充许泄漏率,气泡数/min
安全阀类型
一般安全阀
背压平衡安全阀
流道直径
公称压力
PN,MPa
3.5.6.3.3进行水或其他液体用安全阀密封试验时,在规定的试验持续时间2分钟内,其密封面处不应有流尚的水珠。
3.5.7排量
安全阀的排量计算,应按GB12241或国家安全监察规程的规定。3.6材料
3.6.1阀体
阀体的材料应按GB12228、GB12229、GB12230的规定。3.6.2阀座和阀瓣
阀座和阀瓣本体材料的抗腐蚀性能应不低于阀体材料。314
3.6.3导向套
GB 12243-89
导向套的材料应具有良好的耐磨与抗腐蚀性能。3.6.4弹簧
弹簧的材料按GB1239的规定。
4试验方法与检验规则
4.1项目
4.1.1新设计的或改变设计的产品,定型时应进行下列项目试验:a.壳体强度,
密封性;
整定压力,
排放压力或超过压力,
何座压力或启闭压差,
f.开启高度,
名.机械特性;
排量或排量系数。
4.1.2每台产品在出!前应进行4.1.1条社、b、c项目的试验。4.2一般要求
4.2.1出厂前的试验应在涂漆之前进行。4.2.2试验时压力应逐渐升高至规定值。4.2.3用水或其他液体介质试验时,应先将体腔内的空气排除干净,试验完毕须及时排除残留在体腔内的液体。
4.2.4出厂试验用压力表应经校正,其精度不低于1级(壳体强度试验不低于1.5级)。试验压力应在压力表量程的兰分之至三分之二的范围内,表盘直径应大于或等于100mm。4.2.5出厂前的整定压力试验,按设计的最大和最小整定压力进行(或按订货合同规定),其试验次数各不少于2次。出!“时应调整到设计的最小整定压力(或调整到订货合同规定的整定压力)。4.3试验方法
4.3.1壳体试验
4.3.1.1壳体试验按GB12241第5章的规定。4.3.1.2壳体试验时不允许有渗漏及结构上的损伤。如试验介质为水,则不应有可见的水滴,外表不应有潮湿。
4.3.2密封性试验
4.3.2.1蒸汽用和空气或其他气体用安全阀的密封性试验按本标准3.5.6条和GB12242的规定。4.3.2.2水或其他液体用安全阀的密封性试验按本标准3.5.6条的规定。4.3.2.3蒸汽用、水或其他液体用安全阀的出厂前密封性试验允许用空气试验来代替。4.3.3动作性能和排量试验
动作性能和排量试验按GB12241和GB12242的规定。5标志
5.1安全阀的般标志按GB12220的规定。5.2铭牌上应至少包括下列内容:制造厂名(或商标)和出广日期:a.
b。产品名称、型号、制造编号及生产许可证号;c.公称通径和流道直径;
公称压力和整定压力,
排放压力和启闭压差,
f、开启高度,Www.bzxZ.net
适用温度!
6供货
额定排量(或额定排量系数)。GB 12243-89
安全阀的供货按GB/T12252的规定。每台产品均应有产品合格证,合格证应包括下列内容:a.
制造!名,(或商标)和出厂‘日期;产品名称、型号、制造编号及生产许可证号,公称通径和流道直径
公称压力和整定压力;
排放压力和窟闭压差;
开启高度;
适用温度
额定排量(或额定排量系数);依据的标准和检验结论及检验日期,检验人员和负责检验人员印章及制造厂检验部门公章。附加说明:
本标准由中华人民共和国机械电子工业部提出。本标准由合肥通用机械研究所归口。本标准主要起草人黄光禹、桑兆庚、于德平、洪勉成。本标准参照采用口本标准JISB8210--1978《蒸汽及气体用弹簧安全阀》。316
小提示:此标准内容仅展示完整标准里的部分截取内容,若需要完整标准请到上方自行免费下载完整标准文档。
标准图片预览:





- 其它标准
- 热门标准
- 国家标准(GB)
- GB/T2828.1-2012 计数抽样检验程序 第1部分:按接收质量限(AQL)检索的逐批检验抽样计划
- GB/T228.1-2021 金属材料 拉伸试验 第1部分:室温试验方法
- GB50367-2013 混凝土结构加固设计规范
- GB/T18204.4-2000 公共场所毛巾、床上卧具微生物检验方法细菌总数测定
- GB/T12053-1989 光学识别用字母数字字符集 第一部分:OCR-A字符集印刷图象的形状和尺寸
- GB/T23892.3-2009 滑动轴承 稳态条件下流体动压可倾瓦块止推轴承 第3部分:可倾瓦块止推轴承计算的许用值
- GB/T9145-2003 普通螺纹 中等精度、优选系列的极限尺寸
- GB/T11839-1989 二氧化铀芯块中硼的测定 姜黄素萃取光度法
- GB50209-2002 建筑地面工程施工质量验收规范
- GB/T6122.1-2002 圆角铣刀 第1部分:型式和尺寸
- GB/T7433-1987 对称电缆载波通信系统抗无线电广播和通信干扰的指标
- GB5725-2009 安全网
- GB/T9239-1988 刚性转子平衡品质 许用不平衡的确定
- GB/T15917.3-1995 金属镝及氧化镝化学分析方法 对氯苯基荧光酮--溴化十六烷基三甲基胺分光光度法测定钽量
- GB/T38780-2020 竹席
- 行业新闻
请牢记:“bzxz.net”即是“标准下载”四个汉字汉语拼音首字母与国际顶级域名“.net”的组合。 ©2025 标准下载网 www.bzxz.net 本站邮件:bzxznet@163.com
网站备案号:湘ICP备2025141790号-2
网站备案号:湘ICP备2025141790号-2