- 您的位置:
- 标准下载网 >>
- 标准分类 >>
- 其他行业标准 >>
- QB/T 1249-2013机械手表
标准号:
QB/T 1249-2013
标准名称:
机械手表
标准类别:
其他行业标准
英文名称:
Mechanical watches标准状态:
现行-
发布日期:
2013-10-17 -
实施日期:
2014-03-01 出版语种:
简体中文下载格式:
.pdf .zip
标准ICS号:
精密机械、珠宝>>钟表学>>39.040.10手表中标分类号:
轻工、文化与生活用品>>钟表、自行车、缝纫机>>Y11钟表
替代情况:
替代QB/T 1249-2004
点击下载
标准简介:
本标准规定了机械手表的术语和定义、产品分类、要求、试验方法、检验规则及标志、包装、运输、贮存。
本标准适用于使用叉瓦式擒纵调速器的各类手表,相应的手表机心亦可参照使用。
部分标准内容:
ICS39.040.10
分类号:Y11
备案号:42299-2013bZxz.net
中华人民共和国轻工行业标
QB/T1249-2013
代替QB/T1249-2004
机械手表
Mechanical watches
2013-10-17发布
中华人民共和国工业和信息化部2014-03-01实施
QB/T1249-2013
本标准按照GB/T1.1一2009给出的规则起草。本标准是对QB/T12492004《机械手表》的修订,与QB/T1249一2004相比1要技术变化如下:在“使用可靠性”的要求和试验方法中增加了“附加时段计时机构”的相关内容(见5.1.5、6.3.6);
增加了“时段计时机构”的要求、试验方法及其检验规则(见5.12、6.14、第7章、附录B);修改了“镀金层”的要求(见5.13);将“结合强度”的标题更改为“附着力”,并修改了试验方法(见5.14.2、6.16.2):修改了“耐磨损性能”的要求和试验方法(见5.14.3、6.16.3);修改了“综合指标”的试验方法(见6.4.5);修改了“密封性能”的试验方法(见6.7.2):修改了“外观”检验条件(见6.9);修改了“附件抗外力性能”的试验方法(见6.11):修改了“出厂检验”(见7.2);修改了“标志”(见8.1);
修改了“附加日历机构”规范性附录的范围、要求和检验规则(见附录A);删除了“覆盖层耐磨损性能试验方法”的规范性附录(见2004版的附录B)。本标准由中国轻工业联合会提出。本标准由全国钟表标准化中心归口。本标准起草单位:飞亚达(集团)股份有限公司、珠海罗西尼表业有限公司、天津海鸥表业集团有限公司、广州五羊表业有限公司、深圳市泰坦时钟表检测有限公司、轻工业钟表研究所、上海表业有限公司、深圳市雷诺表业有限公司、青岛紫信实业有限公司、天王电子(深圳)有限公司、漳州市恒丽电子有限公司。
本标准主要起草人:鲍贤勇、刘英才、王永宁、郭新刚、马广礼、周文霞、陆佩雯、主岩民、何光先、金英淑、王洪庆、高湘莲、罗素云、栾青松、栾绍清、张克来、李育忠、邵跃明。QB/T1249一2004的历次版本发布情况为:GB/T4033-1983
QB/T1249-1991
QB/T1249-2004,将QB1249-1991《普通机械手表》、QB/T1903-1993《自动手表》及QB/T1904-1993《机械日历手表》合并为QB/T1249-2004。1
1范围
机械手表
QB/T1249-2013
本标准规定了机械于表(以下简称“于表”)的代语和定义、产品分类、要求、试验方法、检验规则及标志、包装、运输、贮存
本标准适用于使用义瓦式擒纵调速器的各类于表,相应的于表机心亦可参照使用。2规范性引用文件
下列文件对于本文件的应用是必不可少的凡是注期的引用文件,仪注日期的版本适用于本文件。凡是不注日期的引用文件,其最新版本(包括所的修改单)适用于本文件。GB/T2828.1计数抽样检验程序第1部分:按接收质量限(AQL)检索的逐批检验抽样计划(GB/T2828.1-2012,SO2859-1:1999,IDT)GB/T2829周期检验计数抽样程序及表(适用于对过程稳定性:的检验)GB/T4028计时仪器的检验位置标记(GBT4028-1994,ISO3158:1976,IDT)GB/T9820.2
GB/T10111
计时学术语第2部分:技代利商业用定义(GBT9820.2一2008,ISO6426-2:2002,随机数的产生及其在产品质量抽样检中的应用程序钟表防磁手表(GB/T26716-2011,IS764:2002,IDT)GB/T26716
GB/T30106-2013钟表防水于表(IS22810:2010,IDT)QB/T1898钟表防震于表(QB/T1898-1993,ISO1413:1984,IDT)QB/T1901.1表壳体及其附件金台金覆雷层第!部分:股要求(QBT1901.12006,ISO3160-1:[998,IDT)
QB/T1901.2表壳体及其附件金合金覆盖层第2部分:纯度、厚度、耐腐蚀性能和结合强度的测试(QB/T1901.2-2006,ISO3160-22003,1DT)3术语和定义
GB/T9820.2界定的以及下列术语和定义适用于不义件3.1
基础机心basicmovement
由原动系、传动系、擒纵调速系、1条拨针系组成的机械机心4产品分类
于表按机心装配真径分1型、I型、H型3类:【型:手表机心装配直径大于20mm(或积人314mm):1型:手表机心装配直径为16mm-20mm(或面积为20lmm2~314mm):l型:于表机心装配直径小于16mm(或南积小201mm)。5要求
5.1使用可靠性
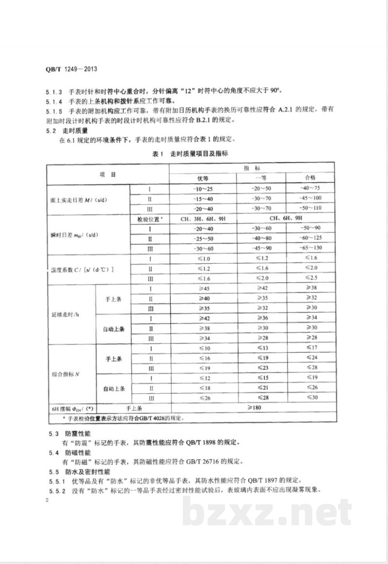
5.1.1手表在正常使用条件下不应停走,机心在表壳组件中应稳固,于表的零部组件不应自行脱落。5.1.2手表在延续走时期间实走误差不应超过15min:在24h时段内走时误差不应超过5min。1
QB/T1249-2013
手表时针和时符中心重合时,分针偏离“12”时符中心的角度不应大于90°。5.1.3
手表的上条机构和拨针系应工作可靠。5.1.4
5.1.5手表的附加机构应工作可靠,带有附加日历机构手表的换历可靠性应符合A.2.1的规定,带有附加时段计时机构手表的时段计时机构可靠性应符合B.2.1的规定。5.2走时质量
在6.1规定的环境条件下,手表的走时质量应符合表1的规定。表1
面上实走日差M/(s/d)
瞬时日差mo/(s/d)
温度系数c/[s/(d·℃)]
手上条
延续走时/h
自动上条
手上条
综合指标N
自动上条
6H摆幅P24/()
检验位置”
手上条
走时质量项目及指标
-10~25
-15~40
-20~40
CH、3H、6H、9H
-20~40
-25~50
-30~~60
手表检验位置表示方法应符合GB/T4028的规定。5.3防震性能
有“防震”标记的手表,其防震性能应符合QB/T1898的规定。防磁性能
有“防磁”标记的手表,其防磁性能应符合GB/T26716的规定。-20~50
-30~70
-30~70
-40~75
-45~100
-50~110
CH、6H、9H
-30~60
-40~80
-45~90
≥180
-50~90
-60~125
-65~130
5.5防水及密封性能
5.5.1优等品及有“防水”标记的非优等品手表,其防水性能应符合QB/T1897的规定。5.5.2没有“防水”标记的一等品手表经过密封性能试验后,表玻璃内表面不应出现凝雾现象。2
5.6时分针协调差
当时针与时符中心重合时,分针偏离“12”时符中心的角度应符合表2规定。表2时分针协调差
优等品
一等品
合格品
5.7外观
角度/(°)
-18~18
-24~24
-30~30
QB/T1249-2013
5.7.1手表表盘与表玻璃间不应留有任何目视可见异物。表盘上各种字符和图案应准确、清晰。表盘及表针色泽应均匀,不应有泛色、污点、印迹、划痕等缺陷。5.7.2表壳造型、型面应规则、清晰。表壳组件的外观应清洁,不应有明显缺陷及划痕。带旋转前圈的表壳,旋转前圈转动应灵活可靠。注:表壳组件包括表壳、前圈、后盖。5.7.3表带各棱边及棱角应光滑,无锋利感,带身不应有明显麻点、划痕。5.8止秒功能
有止秒机构的手表,止秒时秒针应停止不动,恢复常态时应能继续运走。5.9附件抗外力性能
经附件抗外力性能试验后,手表连接部位及表带应无零件脱落及开裂现象。5.10能量指示
有能量指示机构的手表,在正常运走情况下,满条时能量指示不应低于满档;发条能量释放至手表停走时,能量指示应在刻度值5h以下。5.11日历机构
有附加日历机构的手表对日历机构的要求见A.2。注:根据GB/T9820.2中规定,“日历”所包含的功能为日、星期、月、年、月相、潮汐。5.12时段计时机构
有附加时段计时机构的手表对时段计时的要求见B.2。5.13镀金层
手表金合金覆盖层厚度不小于5um时方可对手表标识“镀金”标记,可在合格证、使用说明或手表后盖上注明。实际镀金层厚度与标明厚度允许下偏差值为镀金层厚度的-20%。镀金表壳的标记方法应按QB/T1901.1的规定。
5.14表壳体及其附件的覆盖层性能5.14.1耐腐蚀性能
具有覆盖层的优等品和一等品手表经耐腐蚀性能试验后,覆盖层表面不应出现目视可见的腐蚀点和腐蚀沉积物及盐析。
5.14.2附着力
具有覆盖层的优等品和一等品手表经附着力试验后,覆盖层表面不应有龟裂、起泡及分离、脱落等现象。
5.14.3耐磨损性能
具有覆盖层手表的耐磨损性能由供需双方商定。3
QB/T1249-2013
6试验方法
6.1试验条件
6.1.1环境
除有特殊要求外,试验的环境温度为18℃~25℃,在整个测试过程中温度波动不应人于2℃,相对湿度不大于70%。
6.1.2仪器设备
试验用仪器设备分辨率及最大允许误差见表3表3试验仪器设备
试验仪器设备
日差测试仪
标准时计
恒温恒湿箱
防水试验仪
防磁试验仪
摆幅仪
上条机
分薪率
相对湿度1%
Iμgmin
最大允许误差
±1 s/d
±0.5 s/d
±1℃,对湿度土3%
±5μg/min
误差不大于指示值5%
控动熟率:18±0.5)次/min,提动幅角3300~360°6.2预处理
如无特殊说明,手上条于表在实走前上满发条:自动上条于表在完全放松状态下用上条机上条,其中具有双向上条机构的上条(40土1)min:具有单i1条机构的上条(80士1)min。6.3使用可靠性
6.3.1在于表走时质量试验期间检合于表情况6.3.2用标准时计比对于表,在延续走时和1:实走期间检食于表运走情况。6.3.3将时针分别与“3”、“6”、“9”、\12\!行中心位置重合,检套分针偏离“12”时符中心位置的角度。
注:可用分刻度线为参照物、无分刻度浅的出究学满量义器加以确定6.3.4对手表上条并推拉租转动柄头进行拨针、检产手表的上条机构和拨针系6.3.5附加日历机构于表的换防可常性试5见A.3.16.3.6附加时段计时机构可靠性试验见B.3.26.4走时质量
6.4.1面上实走日差M
将手表与标准时计进行比对后以CH置实走,于表运走至23h一25h期间再与标准时计比对,得到的差值即为实走日差,
注:无秒针手表没有该项要求
6.4.2瞬时日差m10
手表运走至预处理后15min~60min期间,用日差测试仪分别测出表1中各个位置的瞬时日差mo。6.4.3温度系数C
将手表以CH位置放置丁温度为(8±1)℃的环境中保温2h,测出瞬时日差m8:然后在6.1.1规定的环境中至少放置1h,再将于表满条后以CH位置放置于(38土1)℃的环境中保温2h.测出瞬时日差m38,按公式(1)计算。
式中:
C—温度系数、单位为秒每天摄氏度[s/(d℃)];mg
8℃时被测手表CH位置的瞬时日差值,单位为秒每天(s/d);38℃时被测手表CH位置的瞬时日差值,单位为秒每天(s/d);温度,单位为摄氏度(℃)。
6.4.4延续走时
QB/T1249-2013
将手表与标准时计进行比对后以CH位置实走至规定的延续走时时间,再次与标准时计比对。6.4.5综合指标N
用日差测试仪分别测出手表在CH、9H、6H、3H位置的瞬时日差mto和手表运走至23h~25h期间的瞬时日差mt24,取其相应位置mto和mt24之差的最大绝对值为等时差I:在四个位置中的最大mo和最小mto的差值为位差P,按公式(2)计算。N=0.15/+0.1P+C
式中:
-综合指标:
一等时差,单位为秒每天(s/d);一位差,单位为秒每天(s/d);温度系数,单位为秒每天摄氏度s/(d-℃)]。6.4.66H摆幅t24
将手上条手表在CH位置上实走23h~25h,在6H位置用摆幅仪测定手表的摆幅值,6.5防震
有“防震”标记的手表,按QB/T1898的方法试验。6.6防磁
有“防磁”标记的手表,按GB/T26716的方法试验,6.7防水及密封性能
6.7.1防水
优等品及有“防水”标记的非优等品手表,按QB/T1897的方法试验。6.7.2密封性能
没有“防水”标记的--等品手表,将其浸入深度为(10土2)cm水中并保持至少1h。浸水前后手表均应按以下步骤进行下列冷凝试验:a)将手表置于温度为40℃~45℃的加热板.上,直至手表玻璃的温度与加热板的温度相同(实践中,加热时间根据手表的类型而变化):b)将温度为18℃~25℃的水滴滴在于表玻璃上,或将相同温度的湿布或湿垫覆盖在手表玻璃上;c)约1min后,用F布擦表玻璃。注1:如果手表是在湿度饱和的大气坏境中装配的,试验前的冷凝试验可能会出现并非因防水缺陷造成的凝雾。如果出现这种现象,应烘干于表再重新进行冷凝试验:注2:对厚度超过2mm的任何类型玻璃,水滴冷凝试验都是不可靠的。建议在于表上放置湿布或湿垫。注3:如果凝雾在1min内消失,视为没有防水缺陷。6.8时分针协调差
按6.3.3规定的方法对手表进行检查。5
QB/T1249—2013
6.9外观
在30W日光灯下距被检表面30cm处以正常视力检查,必要时也可借助3倍放大镜,有争议时可用仪器检查。
6.10止秒功能
将具有止秒机构手表的柄头拔出,检查止秒功能,然后将柄头恢复常态,检验复位功能。6.11附件抗外力性能
将表带扣合成环状,根据图1所示方法给表带施加表4规定的静拉力F并保持5s。F
表带宽究度/mm
12~<18
图1附件抗外力性能试验示意图
表4表带静拉力F
6.12能量指示
带有能量指示的手表在延续走时过程中检查其能量显示机构。6.13日历机构
带有日历机构的手表对日历机构的相关试验见A.3。6.14时段计时机构
手表附加时段计时机构的相关试验见B.3。6.15镀金层
手表镀金层厚度的测量按QB/T1901.2中相应试验方法进行。6.16表壳体及其附件的覆盖层性能6.16.1耐腐蚀性能
覆盖层耐腐蚀性能试验按QB/T1901.2中相应试验方法进行。F
静拉力F/N
6.16.2附着力
用直尺及--把带有尖角的硬质钢划刀在测试区域划一个2mm×2mm的正方形,施加足够的压力使划刀--次就能划破镀层达到基体材料。将不留残胶、黏接力在2.9N/cm3.3N/cm的胶带黏于测试镀层上,小心地挤出气泡。10s后,以垂直于镀层表面的方向快速将胶带撕开。使用低倍显微镜检查镀层表面及胶带面。
6.16.3耐磨损性能
覆盖层耐磨损性能试验由供需双方商定。6
检验规则
7.1抽样
QB/T1249-2013
为保证样本具有好的代表性,样本的抽取应是随机的,可按照GB/T10111的规定进行。7.2出厂检验
7.2.1出厂检验按GB/T2828.1进行,采用一般检验水平ⅡI的正常检验一次抽样方案,其不合格分类、检验项目和接收质量限AQL值见表5。注:表5抽样方案仅为推荐使用,可在供需双方未提出抽样方案时采用,也可由供需双方协商确定抽样方案。表5出厂检验
不合格分类
检验项目
使用可靠性
延续走时
面上实走日差M
瞬时日差mto
防水及密封性能
时分针协调差
止秒功能
能量指示
注1:产品结构无某项性能要求时,不进行相应的性能检验。注2:手表附加日历机构见表A.2。注3:手表附加时段计时机构见表B.2。要求
接收质量限
在检验过程中应遵循GB/T2828.1中正常、加严和放宽检验的转移规则和程序。7.2.22
7.2.3检验后接收与否及批和样本的处置,应遵循GB/T2828.1中的相关规则进行。7.3型式检验
7.3.1型式检验的样本应在出厂检验合格的某个批或若干批中抽取。7.3.2型式检验按GB/T2829进行。采用判别水平(DL)II和一次抽样,检验项目、不合格分类、样本量和不合格质量水平(RQL)见表6。手表附加日历机构见表A.3,手表附加时段计时机构见表B.3。表6型式检验
不合格分类
检验项目
使用可靠性
延续走时
面上实走日差M
瞬时日差meo
温度系数C
综合指标N
6H摆幅P24
防震性能
防磁性能
样本量
不合格质量水平
合格判定数
不合格判定数
QB/T1249-2013
不合格分类
检验项目
防水及密封性能
时分针协调差
正秒功能
附件抗外力性能
能量指示
镀金层
耐腐蚀性能
附着力
耐度损性能
表6(续)
样本量
不合格质量水平
合格制定数
不合格判定数
推荐采用附录C的抽样方案,格
供方为降低检验成本(或费用)而要求缩小样本大小时,样本量
也可按双方商定,但不合格质量水平(RQL)不应低于表6的要求。4检验后合格与否的判断和检验后的处置按GB/T2829的规定进行,经型式检验后的样本,无论7.3.4
合格与否均不应作为合格品出厂。7.3.5型式检验周期般为1年,发生下列情况之·时应进行型式检验:
a)新产品投产或老产品转厂生产需要定型鉴定时:b)产品的设计、结构、工艺、材料有较大改变时;c)产品停产后又恢复生产时:
d)国家质量监督机构提出型式检验要求时。8
标志、包装、运输、贮存
8.1标志
8.1.1商标
表盘或后盖上应有“商标”
8.1.2使用说明
使用说明中应具有下列内容:
a)产品名称、规格或型号、牌号或商标:b)生产者名称和地址:
c)采用标准的编号、产品等级:d)生产日期:
e)主要性能指标:
f)表壳体、表带及表玻璃所采用的材质;宝石或贵金属的使用情况;金合金电镀覆盖层的厚度(镀金厚度≥5um时);
g)检验合格标记:
h)使用保养说明:
i)保修期限、维修地点及联系方式:j)生产者需要说明的其他事项。8
8.2包装
8.2.1每只手表包装内应附有产品合格证及使用说明书8.2.2
QB/T1249-2013
包装应保证产品不相碰撞,不摩擦损坏。包装应具有防震、耐振动功能,并附有标志等相关内8.2.3大包装箱应具有防潮、防震、耐振动性能,箱外要有“小心轻放”、“防潮”的标志。8.3运输、贮存
8.3.1产品在运输过程中应小心轻放,不可相互挤压,避免受到冲击、强烈震动,切忌受潮,并应远离磁场。
产品应避免与能产生腐蚀性气体的物品存放在:·起。贮存环境应保持通风、十燥,环境温度宜在:5℃~35℃,相对湿度宜在70%以下9
小提示:此标准内容仅展示完整标准里的部分截取内容,若需要完整标准请到上方自行免费下载完整标准文档。
分类号:Y11
备案号:42299-2013bZxz.net
中华人民共和国轻工行业标
QB/T1249-2013
代替QB/T1249-2004
机械手表
Mechanical watches
2013-10-17发布
中华人民共和国工业和信息化部2014-03-01实施
QB/T1249-2013
本标准按照GB/T1.1一2009给出的规则起草。本标准是对QB/T12492004《机械手表》的修订,与QB/T1249一2004相比1要技术变化如下:在“使用可靠性”的要求和试验方法中增加了“附加时段计时机构”的相关内容(见5.1.5、6.3.6);
增加了“时段计时机构”的要求、试验方法及其检验规则(见5.12、6.14、第7章、附录B);修改了“镀金层”的要求(见5.13);将“结合强度”的标题更改为“附着力”,并修改了试验方法(见5.14.2、6.16.2):修改了“耐磨损性能”的要求和试验方法(见5.14.3、6.16.3);修改了“综合指标”的试验方法(见6.4.5);修改了“密封性能”的试验方法(见6.7.2):修改了“外观”检验条件(见6.9);修改了“附件抗外力性能”的试验方法(见6.11):修改了“出厂检验”(见7.2);修改了“标志”(见8.1);
修改了“附加日历机构”规范性附录的范围、要求和检验规则(见附录A);删除了“覆盖层耐磨损性能试验方法”的规范性附录(见2004版的附录B)。本标准由中国轻工业联合会提出。本标准由全国钟表标准化中心归口。本标准起草单位:飞亚达(集团)股份有限公司、珠海罗西尼表业有限公司、天津海鸥表业集团有限公司、广州五羊表业有限公司、深圳市泰坦时钟表检测有限公司、轻工业钟表研究所、上海表业有限公司、深圳市雷诺表业有限公司、青岛紫信实业有限公司、天王电子(深圳)有限公司、漳州市恒丽电子有限公司。
本标准主要起草人:鲍贤勇、刘英才、王永宁、郭新刚、马广礼、周文霞、陆佩雯、主岩民、何光先、金英淑、王洪庆、高湘莲、罗素云、栾青松、栾绍清、张克来、李育忠、邵跃明。QB/T1249一2004的历次版本发布情况为:GB/T4033-1983
QB/T1249-1991
QB/T1249-2004,将QB1249-1991《普通机械手表》、QB/T1903-1993《自动手表》及QB/T1904-1993《机械日历手表》合并为QB/T1249-2004。1
1范围
机械手表
QB/T1249-2013
本标准规定了机械于表(以下简称“于表”)的代语和定义、产品分类、要求、试验方法、检验规则及标志、包装、运输、贮存
本标准适用于使用义瓦式擒纵调速器的各类于表,相应的于表机心亦可参照使用。2规范性引用文件
下列文件对于本文件的应用是必不可少的凡是注期的引用文件,仪注日期的版本适用于本文件。凡是不注日期的引用文件,其最新版本(包括所的修改单)适用于本文件。GB/T2828.1计数抽样检验程序第1部分:按接收质量限(AQL)检索的逐批检验抽样计划(GB/T2828.1-2012,SO2859-1:1999,IDT)GB/T2829周期检验计数抽样程序及表(适用于对过程稳定性:的检验)GB/T4028计时仪器的检验位置标记(GBT4028-1994,ISO3158:1976,IDT)GB/T9820.2
GB/T10111
计时学术语第2部分:技代利商业用定义(GBT9820.2一2008,ISO6426-2:2002,随机数的产生及其在产品质量抽样检中的应用程序钟表防磁手表(GB/T26716-2011,IS764:2002,IDT)GB/T26716
GB/T30106-2013钟表防水于表(IS22810:2010,IDT)QB/T1898钟表防震于表(QB/T1898-1993,ISO1413:1984,IDT)QB/T1901.1表壳体及其附件金台金覆雷层第!部分:股要求(QBT1901.12006,ISO3160-1:[998,IDT)
QB/T1901.2表壳体及其附件金合金覆盖层第2部分:纯度、厚度、耐腐蚀性能和结合强度的测试(QB/T1901.2-2006,ISO3160-22003,1DT)3术语和定义
GB/T9820.2界定的以及下列术语和定义适用于不义件3.1
基础机心basicmovement
由原动系、传动系、擒纵调速系、1条拨针系组成的机械机心4产品分类
于表按机心装配真径分1型、I型、H型3类:【型:手表机心装配直径大于20mm(或积人314mm):1型:手表机心装配直径为16mm-20mm(或面积为20lmm2~314mm):l型:于表机心装配直径小于16mm(或南积小201mm)。5要求
5.1使用可靠性
5.1.1手表在正常使用条件下不应停走,机心在表壳组件中应稳固,于表的零部组件不应自行脱落。5.1.2手表在延续走时期间实走误差不应超过15min:在24h时段内走时误差不应超过5min。1
QB/T1249-2013
手表时针和时符中心重合时,分针偏离“12”时符中心的角度不应大于90°。5.1.3
手表的上条机构和拨针系应工作可靠。5.1.4
5.1.5手表的附加机构应工作可靠,带有附加日历机构手表的换历可靠性应符合A.2.1的规定,带有附加时段计时机构手表的时段计时机构可靠性应符合B.2.1的规定。5.2走时质量
在6.1规定的环境条件下,手表的走时质量应符合表1的规定。表1
面上实走日差M/(s/d)
瞬时日差mo/(s/d)
温度系数c/[s/(d·℃)]
手上条
延续走时/h
自动上条
手上条
综合指标N
自动上条
6H摆幅P24/()
检验位置”
手上条
走时质量项目及指标
-10~25
-15~40
-20~40
CH、3H、6H、9H
-20~40
-25~50
-30~~60
手表检验位置表示方法应符合GB/T4028的规定。5.3防震性能
有“防震”标记的手表,其防震性能应符合QB/T1898的规定。防磁性能
有“防磁”标记的手表,其防磁性能应符合GB/T26716的规定。-20~50
-30~70
-30~70
-40~75
-45~100
-50~110
CH、6H、9H
-30~60
-40~80
-45~90
≥180
-50~90
-60~125
-65~130
5.5防水及密封性能
5.5.1优等品及有“防水”标记的非优等品手表,其防水性能应符合QB/T1897的规定。5.5.2没有“防水”标记的一等品手表经过密封性能试验后,表玻璃内表面不应出现凝雾现象。2
5.6时分针协调差
当时针与时符中心重合时,分针偏离“12”时符中心的角度应符合表2规定。表2时分针协调差
优等品
一等品
合格品
5.7外观
角度/(°)
-18~18
-24~24
-30~30
QB/T1249-2013
5.7.1手表表盘与表玻璃间不应留有任何目视可见异物。表盘上各种字符和图案应准确、清晰。表盘及表针色泽应均匀,不应有泛色、污点、印迹、划痕等缺陷。5.7.2表壳造型、型面应规则、清晰。表壳组件的外观应清洁,不应有明显缺陷及划痕。带旋转前圈的表壳,旋转前圈转动应灵活可靠。注:表壳组件包括表壳、前圈、后盖。5.7.3表带各棱边及棱角应光滑,无锋利感,带身不应有明显麻点、划痕。5.8止秒功能
有止秒机构的手表,止秒时秒针应停止不动,恢复常态时应能继续运走。5.9附件抗外力性能
经附件抗外力性能试验后,手表连接部位及表带应无零件脱落及开裂现象。5.10能量指示
有能量指示机构的手表,在正常运走情况下,满条时能量指示不应低于满档;发条能量释放至手表停走时,能量指示应在刻度值5h以下。5.11日历机构
有附加日历机构的手表对日历机构的要求见A.2。注:根据GB/T9820.2中规定,“日历”所包含的功能为日、星期、月、年、月相、潮汐。5.12时段计时机构
有附加时段计时机构的手表对时段计时的要求见B.2。5.13镀金层
手表金合金覆盖层厚度不小于5um时方可对手表标识“镀金”标记,可在合格证、使用说明或手表后盖上注明。实际镀金层厚度与标明厚度允许下偏差值为镀金层厚度的-20%。镀金表壳的标记方法应按QB/T1901.1的规定。
5.14表壳体及其附件的覆盖层性能5.14.1耐腐蚀性能
具有覆盖层的优等品和一等品手表经耐腐蚀性能试验后,覆盖层表面不应出现目视可见的腐蚀点和腐蚀沉积物及盐析。
5.14.2附着力
具有覆盖层的优等品和一等品手表经附着力试验后,覆盖层表面不应有龟裂、起泡及分离、脱落等现象。
5.14.3耐磨损性能
具有覆盖层手表的耐磨损性能由供需双方商定。3
QB/T1249-2013
6试验方法
6.1试验条件
6.1.1环境
除有特殊要求外,试验的环境温度为18℃~25℃,在整个测试过程中温度波动不应人于2℃,相对湿度不大于70%。
6.1.2仪器设备
试验用仪器设备分辨率及最大允许误差见表3表3试验仪器设备
试验仪器设备
日差测试仪
标准时计
恒温恒湿箱
防水试验仪
防磁试验仪
摆幅仪
上条机
分薪率
相对湿度1%
Iμgmin
最大允许误差
±1 s/d
±0.5 s/d
±1℃,对湿度土3%
±5μg/min
误差不大于指示值5%
控动熟率:18±0.5)次/min,提动幅角3300~360°6.2预处理
如无特殊说明,手上条于表在实走前上满发条:自动上条于表在完全放松状态下用上条机上条,其中具有双向上条机构的上条(40土1)min:具有单i1条机构的上条(80士1)min。6.3使用可靠性
6.3.1在于表走时质量试验期间检合于表情况6.3.2用标准时计比对于表,在延续走时和1:实走期间检食于表运走情况。6.3.3将时针分别与“3”、“6”、“9”、\12\!行中心位置重合,检套分针偏离“12”时符中心位置的角度。
注:可用分刻度线为参照物、无分刻度浅的出究学满量义器加以确定6.3.4对手表上条并推拉租转动柄头进行拨针、检产手表的上条机构和拨针系6.3.5附加日历机构于表的换防可常性试5见A.3.16.3.6附加时段计时机构可靠性试验见B.3.26.4走时质量
6.4.1面上实走日差M
将手表与标准时计进行比对后以CH置实走,于表运走至23h一25h期间再与标准时计比对,得到的差值即为实走日差,
注:无秒针手表没有该项要求
6.4.2瞬时日差m10
手表运走至预处理后15min~60min期间,用日差测试仪分别测出表1中各个位置的瞬时日差mo。6.4.3温度系数C
将手表以CH位置放置丁温度为(8±1)℃的环境中保温2h,测出瞬时日差m8:然后在6.1.1规定的环境中至少放置1h,再将于表满条后以CH位置放置于(38土1)℃的环境中保温2h.测出瞬时日差m38,按公式(1)计算。
式中:
C—温度系数、单位为秒每天摄氏度[s/(d℃)];mg
8℃时被测手表CH位置的瞬时日差值,单位为秒每天(s/d);38℃时被测手表CH位置的瞬时日差值,单位为秒每天(s/d);温度,单位为摄氏度(℃)。
6.4.4延续走时
QB/T1249-2013
将手表与标准时计进行比对后以CH位置实走至规定的延续走时时间,再次与标准时计比对。6.4.5综合指标N
用日差测试仪分别测出手表在CH、9H、6H、3H位置的瞬时日差mto和手表运走至23h~25h期间的瞬时日差mt24,取其相应位置mto和mt24之差的最大绝对值为等时差I:在四个位置中的最大mo和最小mto的差值为位差P,按公式(2)计算。N=0.15/+0.1P+C
式中:
-综合指标:
一等时差,单位为秒每天(s/d);一位差,单位为秒每天(s/d);温度系数,单位为秒每天摄氏度s/(d-℃)]。6.4.66H摆幅t24
将手上条手表在CH位置上实走23h~25h,在6H位置用摆幅仪测定手表的摆幅值,6.5防震
有“防震”标记的手表,按QB/T1898的方法试验。6.6防磁
有“防磁”标记的手表,按GB/T26716的方法试验,6.7防水及密封性能
6.7.1防水
优等品及有“防水”标记的非优等品手表,按QB/T1897的方法试验。6.7.2密封性能
没有“防水”标记的--等品手表,将其浸入深度为(10土2)cm水中并保持至少1h。浸水前后手表均应按以下步骤进行下列冷凝试验:a)将手表置于温度为40℃~45℃的加热板.上,直至手表玻璃的温度与加热板的温度相同(实践中,加热时间根据手表的类型而变化):b)将温度为18℃~25℃的水滴滴在于表玻璃上,或将相同温度的湿布或湿垫覆盖在手表玻璃上;c)约1min后,用F布擦表玻璃。注1:如果手表是在湿度饱和的大气坏境中装配的,试验前的冷凝试验可能会出现并非因防水缺陷造成的凝雾。如果出现这种现象,应烘干于表再重新进行冷凝试验:注2:对厚度超过2mm的任何类型玻璃,水滴冷凝试验都是不可靠的。建议在于表上放置湿布或湿垫。注3:如果凝雾在1min内消失,视为没有防水缺陷。6.8时分针协调差
按6.3.3规定的方法对手表进行检查。5
QB/T1249—2013
6.9外观
在30W日光灯下距被检表面30cm处以正常视力检查,必要时也可借助3倍放大镜,有争议时可用仪器检查。
6.10止秒功能
将具有止秒机构手表的柄头拔出,检查止秒功能,然后将柄头恢复常态,检验复位功能。6.11附件抗外力性能
将表带扣合成环状,根据图1所示方法给表带施加表4规定的静拉力F并保持5s。F
表带宽究度/mm
12~<18
图1附件抗外力性能试验示意图
表4表带静拉力F
6.12能量指示
带有能量指示的手表在延续走时过程中检查其能量显示机构。6.13日历机构
带有日历机构的手表对日历机构的相关试验见A.3。6.14时段计时机构
手表附加时段计时机构的相关试验见B.3。6.15镀金层
手表镀金层厚度的测量按QB/T1901.2中相应试验方法进行。6.16表壳体及其附件的覆盖层性能6.16.1耐腐蚀性能
覆盖层耐腐蚀性能试验按QB/T1901.2中相应试验方法进行。F
静拉力F/N
6.16.2附着力
用直尺及--把带有尖角的硬质钢划刀在测试区域划一个2mm×2mm的正方形,施加足够的压力使划刀--次就能划破镀层达到基体材料。将不留残胶、黏接力在2.9N/cm3.3N/cm的胶带黏于测试镀层上,小心地挤出气泡。10s后,以垂直于镀层表面的方向快速将胶带撕开。使用低倍显微镜检查镀层表面及胶带面。
6.16.3耐磨损性能
覆盖层耐磨损性能试验由供需双方商定。6
检验规则
7.1抽样
QB/T1249-2013
为保证样本具有好的代表性,样本的抽取应是随机的,可按照GB/T10111的规定进行。7.2出厂检验
7.2.1出厂检验按GB/T2828.1进行,采用一般检验水平ⅡI的正常检验一次抽样方案,其不合格分类、检验项目和接收质量限AQL值见表5。注:表5抽样方案仅为推荐使用,可在供需双方未提出抽样方案时采用,也可由供需双方协商确定抽样方案。表5出厂检验
不合格分类
检验项目
使用可靠性
延续走时
面上实走日差M
瞬时日差mto
防水及密封性能
时分针协调差
止秒功能
能量指示
注1:产品结构无某项性能要求时,不进行相应的性能检验。注2:手表附加日历机构见表A.2。注3:手表附加时段计时机构见表B.2。要求
接收质量限
在检验过程中应遵循GB/T2828.1中正常、加严和放宽检验的转移规则和程序。7.2.22
7.2.3检验后接收与否及批和样本的处置,应遵循GB/T2828.1中的相关规则进行。7.3型式检验
7.3.1型式检验的样本应在出厂检验合格的某个批或若干批中抽取。7.3.2型式检验按GB/T2829进行。采用判别水平(DL)II和一次抽样,检验项目、不合格分类、样本量和不合格质量水平(RQL)见表6。手表附加日历机构见表A.3,手表附加时段计时机构见表B.3。表6型式检验
不合格分类
检验项目
使用可靠性
延续走时
面上实走日差M
瞬时日差meo
温度系数C
综合指标N
6H摆幅P24
防震性能
防磁性能
样本量
不合格质量水平
合格判定数
不合格判定数
QB/T1249-2013
不合格分类
检验项目
防水及密封性能
时分针协调差
正秒功能
附件抗外力性能
能量指示
镀金层
耐腐蚀性能
附着力
耐度损性能
表6(续)
样本量
不合格质量水平
合格制定数
不合格判定数
推荐采用附录C的抽样方案,格
供方为降低检验成本(或费用)而要求缩小样本大小时,样本量
也可按双方商定,但不合格质量水平(RQL)不应低于表6的要求。4检验后合格与否的判断和检验后的处置按GB/T2829的规定进行,经型式检验后的样本,无论7.3.4
合格与否均不应作为合格品出厂。7.3.5型式检验周期般为1年,发生下列情况之·时应进行型式检验:
a)新产品投产或老产品转厂生产需要定型鉴定时:b)产品的设计、结构、工艺、材料有较大改变时;c)产品停产后又恢复生产时:
d)国家质量监督机构提出型式检验要求时。8
标志、包装、运输、贮存
8.1标志
8.1.1商标
表盘或后盖上应有“商标”
8.1.2使用说明
使用说明中应具有下列内容:
a)产品名称、规格或型号、牌号或商标:b)生产者名称和地址:
c)采用标准的编号、产品等级:d)生产日期:
e)主要性能指标:
f)表壳体、表带及表玻璃所采用的材质;宝石或贵金属的使用情况;金合金电镀覆盖层的厚度(镀金厚度≥5um时);
g)检验合格标记:
h)使用保养说明:
i)保修期限、维修地点及联系方式:j)生产者需要说明的其他事项。8
8.2包装
8.2.1每只手表包装内应附有产品合格证及使用说明书8.2.2
QB/T1249-2013
包装应保证产品不相碰撞,不摩擦损坏。包装应具有防震、耐振动功能,并附有标志等相关内8.2.3大包装箱应具有防潮、防震、耐振动性能,箱外要有“小心轻放”、“防潮”的标志。8.3运输、贮存
8.3.1产品在运输过程中应小心轻放,不可相互挤压,避免受到冲击、强烈震动,切忌受潮,并应远离磁场。
产品应避免与能产生腐蚀性气体的物品存放在:·起。贮存环境应保持通风、十燥,环境温度宜在:5℃~35℃,相对湿度宜在70%以下9
小提示:此标准内容仅展示完整标准里的部分截取内容,若需要完整标准请到上方自行免费下载完整标准文档。
标准图片预览:





- 其它标准
- 上一篇: QB/T 1724-1993自行车保险叉
- 下一篇: QB/T 1719-2012自行车 钳形闸
- 热门标准
- 其他行业标准
- FZ/T61002-2019 化纤仿毛毛毯
- FZ/T62036-2017 乳胶枕、垫
- YS/T131-2010 炭素制品生产炉窑能耗限额
- JB/T4212.4-2014 内六角圆柱头螺钉冷镦模 第4部分:内六角冲头
- FZ/T54092-2016 耐氯氨纶长丝
- FZ/T62032-2016 机织毛巾布
- JB/T9091-2012 微、小型清洗机
- FZ/T62034-2016 磁性软纱门
- FZ/T62031-2015 针织被套
- FZ/T94007.1-2013 综 第1部分:提花织造用镶入综眼的钢丝综
- QB/T4698-2014 家用和类似用途软水机
- T/CMAJY047-2021 加油机在线监督管理规范
- NB/T31048.1-2014 风力发电机用绕组线 第1部分 一般规定
- FZ/T54081-2015 锦纶66膨体长丝(BCF)
- FZ/T61008-2015 摇粒绒毯
- 行业新闻
请牢记:“bzxz.net”即是“标准下载”四个汉字汉语拼音首字母与国际顶级域名“.net”的组合。 ©2025 标准下载网 www.bzxz.net 本站邮件:bzxznet@163.com
网站备案号:湘ICP备2025141790号-2
网站备案号:湘ICP备2025141790号-2