- 您的位置:
- 标准下载网 >>
- 标准分类 >>
- 其他行业标准 >>
- FZ/T 95025-2018印染用轧光机
标准号:
FZ/T 95025-2018
标准名称:
印染用轧光机
标准类别:
其他行业标准
英文名称:
Calender for printing and dyeing标准状态:
现行-
发布日期:
2018-10-22 -
实施日期:
2019-04-01 出版语种:
简体中文下载格式:
.pdf .zip
标准ICS号:
纺织和皮革技术>>纺织机械>>59.120.50印染和整理机械设备中标分类号:
纺织>>纺织机械与器具>>W95染整机械与器具
起草人:
张益、缪建伟、卓云、彭宝瑛、顾荣夫、张家林、何丽清起草单位:
江阴市国光轧光机纤维辊有限公司、江阴市利伟轧辊印染机械有限公司、佛山市质量和标准化研究院、国家纺织机械质量监督检验中心、江阴伟益尼龙辊有限公司、苏州市森韩机械有限公司、广东职业技术学院归口单位:
全国纺织机械与附件标准化技术委员会纺纱、染整机械分技术委员会(SAC/TC 215/SC 1)提出单位:
中国纺织工业联合会发布部门:
工业和信息化部相关标签:
印染
点击下载
标准简介:
本标准规定了印染用轧光机的分类与参数、要求、试验方法、检验规则、标志及包装、运输和贮存。
本标准适用于针织、机织、非织造产品用的轧光机。其他领域用的轧光机可参照使用。
部分标准内容:
ICS59.120.50
中华人民共和国纺织行业标准
FZ/T95025—2018
印染用轧光机
Calenderforprintinganddyeing2018-10-22发布
中华人民共和国工业和信息化部2019-04-01实施
本标准按照GB/T1.1一2009给出的规则起草。本标准由中国纺织工业联合会提出。FZ/T95025—2018
本标准由全国纺织机械与附件标准化技术委员会纺纱、染整机械分技术委员会(SAC/TC215/SC 1)归口。
本标准起草单位:江阴市国光轧光机纤维辊有限公司、江阴市利伟轧辊印染机械有限公司、佛山市质量和标准化研究院、国家纺织机械质量监督检验中心、江阴伟益尼龙辊有限公司、苏州市森韩机械有限公司、广东职业技术学院。
本标准主要起草人:张益、缪建伟、卓云、彭宝瑛、顾荣夫、张家林、何丽清。I
1范围
印染用轧光机
FZ/T95025—2018
本标准规定了印染用轧光机的分类与参数、要求、试验方法、检验规则、标志及包装、运输和贮存。本标准适用于针织、机织、非织造产品用的轧光机(以下简称轧光机)。其他领域用的轧光机可参照使用。
2规范性引用文件
下列文件对于本文件的应用是必不可少的。凡是注日期的引用文件,仅注日期的版本适用于本文件。凡是不注日期的引用文件,其最新版本(包括所有的修改单)适用于本文件。GB/T191包装储运图示标志
GB2894安全标志及其使用导则
GB5226.1一2008机械电气安全机械电气设备第1部分:通用技术条件GB/T7111.7纺织机械噪声测试规范第7部分:染整机械GB/T17780.7一2012纺织机械安全要求第7部分:染整机械GB/T22801纺织机械染整机器导布辊主要尺寸及要求FZ/T90001
纺织机械产品包装
FZ/T90074纺织机械产品涂装
FZ/T90089.1纺织机械铭牌型式、尺寸及技术要求FZ/T90089.2
纺织机械铭牌内容
FZ/T90110—2013
纺织机械通用项目质量检验规范FZ/T95014轧光机弹性辊
分类与参数
3.1分类
3.1.1按轧辑结构:固定中高、可控中高。3.1.2按轧辊数量:二辊、三辊、多辑。3.1.3按加热方式:蒸汽、电、油、电磁感应。3.2
2参数
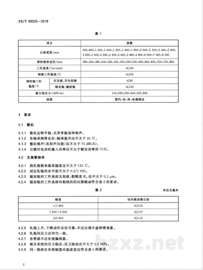
轧光机参数见表1。
FZ/T95025—2018
公称宽度/mm
弹性辊体直径/mm
工作速度/(m/min)
钢辊工作温度/℃C
弹性辊工作
温度/℃
尼龙辊、羊毛纸辊免费标准下载网bzxz
棉花辊、橡胶辊
最大线压力/(kN/m)
600,800,1000,1400,1200,1600,1800,2000,2200,2400,260028003000,3200,3400,3600,3800,48006000,7000,8000280,300,380,400,420,435,450,500,530,560,600,650,700,750,800≤100
≤230
≤100
110,220,330,440,550,660
蒸汽,电,油,电磁感应
整机运转平稳,无异常振动和响声。各轴承润滑良好,轴承温升应不大于20℃。整机噪声(发射声压级)应不大于75dB(A)。空载时电动机输人功率应不大于额定功率的75%。主要零部件
热轧辊轴承最高温度应不大于110℃。固定轧辊的水平度不大于0.2/1000。镜面辊的工作表面无划痕,粗糙度R,应不大于0.1μm。镜面辊的工作表面对轴线的径向圆跳动符合表2的要求。表2
1800~3600
≥3600
轧辊上升、下降动作灵活可靠,不应出现中途停滞现象。轧辊间压力应均匀一致。
各管路不应有泄漏现象。
液压系统的压力稳定,压力波动应不大于0.5MPa。同一辊体在有效幅宽内温度差应符合表3的要求。径向跳动圆公差
单位为毫米
加热方式
油、电磁感应
蒸汽、电
弹性轧辑应符合FZ/T95014的有关规定。4.2.11
导布辊应符合GB/T22801的有关规定。4.3
电气、自动控制
温度差
FZ/T95025—2018
单位为℃
电气设备保护联结电路的连续性,应符合GB5226.1一2008中18.2.2的规定。4.3.2
电气设备的绝缘性能,应符合GB5226.1一2008中18.3的规定,绝缘电阻≥1Mα。电气设备的耐压试验,应符合GB5226.1一2008中18.4的规定。4.3.3
各监测和自停机构动作应准确灵敏。4.3.5全机的安全防护措施和设置警示标志,应按GB/T17780.7一2012中5.6.2的相关规定。4.4外观质量
产品涂装应符合FZ/T90074的规定。5
试验方法
检验方法
轴承温升(4.1.2)及热轧轴承温度(4.2.1),按FZ/T90110—2013中3.4的规定检测。5.1.2
空车运转时全机噪声(发射声压级)(4.1.3),按GB/T7111.7的规定,用精密声级计检测。功率消耗(4.1.4),用三相功率表检测。5.1.3
固定轧辑的水平度(4.2.2),用水平仪检测。镜面辑的工作表面粗糙度(4.2.3),用粗糙度仪检测。5.1.5
5.1.6镜面辑工作表面对轴线的径向圆跳动(4.2.4),用千分表在距离辊体两端100mm的位置检测,中间部位公称宽度不大于1000mm,按300mm间隔左、右分段测量;公称宽度1000mm以上,按500mm间隔左、右分段测量,取最大跳动值。5.1.7轧辊间压力均匀(4.2.6),用两联的无碳复写纸,均匀覆盖在轧辊有效幅宽上,在设计压力下检测。目测试纸的压痕,其宽度、颜色深浅、应均匀一致,无明显差异。5.1.8各管路的密封性能(4.2.7),应按最大工作压力的1.25倍进行压力试验。在进行压力试验时,应将压力缓慢上升到试验压力保压10min,检查有无泄漏。5.1.9液压系统压力波动(4.2.8),在其正常工作过程中,查看压力表值波动范围。5.1.10同一加热辊体在有效幅宽内,工作表面温度差(4.2.9),用点温计测量。公称宽度不大于1000mm时按左中右3处检测,公称宽度大于1000mm时测点间隔不大于300mm检测,取其最大差值。5.1.11
弹性轧辊(4.2.10),按FZ/T95014的相关规定检测。2导布(4.2.11),按GB/T22801的相关规定检测。5.1.12
电气设备的保护联结电路连续性(4.3.1),按GB5226.1一2008中18.2.2的规定检测。电气设备的绝缘性能(4.3.2),按GB5226.1一2008中18.3的规定,用兆欧表检测。5.1.15
5电气设备的耐压试验(4.3.3),按GB5226.1一2008中18.4的规定,用耐压试验仪检测。3
FZ/T95025—2018
5.1.16其余项目,感官检测。
5.2空车运转试验
试验条件
按最高设计车速的80%;
试验时间2h。
检验项目
检验项目为:
不加压不加热:4.1、4.2.2~4.2.4、4.3;b)
加压不加热:4.2.5~4.2.8;
不加压加热:4.2.1。
工作负荷试验
试验条件
空车运转合格。
试验时间2h。
检验项目
见4.2.9。
检验规则
6.1型式检验
产品在下列情况之一时,应进行型式检验:新产品鉴定时;
生产过程中,如结构、材料、工艺有较大改变,可能影响产品性能时;出厂检验结果与上次型式检验有较大差异时:产品停产两年,再恢复生产时;第三方进行质量检验时。
检验项目:见第4章。
出厂检验
产品出厂时应进行空车运转试验,并经生产企业质检部门检验合格,附有产品合格证方能出厂。检验项目:见5.2。
6.3抽样方法及判定规则
每批产品抽检5%且不少于1台。
2全部项目检验合格,判定该产品符合标准要求。如有不合格项,允许一次修整、调试,经检验合6.3.2
格后判为合格品,否则,为不合格品。4
6.4其他
FZ/T95025—2018
用户在安装调试过程中,发现有项目不符合本标准时,制造厂应会同用户共同处理。7标志
7.1包装箱上的储运图示标记,按GB/T191的规定。7.2产品铭牌,按FZ/T90089.1和FZ/T90089.2的规定。3产品安全标志,按GB2894的规定。7.3
包装、运输和存
8.1产品的包装,按FZ/T90001的规定。轧包装时,两端应搁置固定,表面用软性材料包裹,勿使其接触硬物、酸碱和油类物质。
8.2产品在运输过程中,应按规定的位置起吊,包装箱按规定的朝向安置,不得倾斜或改变方向。8.3产品出厂后,在良好的防雨及通风贮存条件下,包装箱内的产品防潮、防锈有效期为1年。轧辊应贮存在室温0℃~35℃的干燥环境并距热源2m以外,如运往寒冷地区应注意保温。5
小提示:此标准内容仅展示完整标准里的部分截取内容,若需要完整标准请到上方自行免费下载完整标准文档。
中华人民共和国纺织行业标准
FZ/T95025—2018
印染用轧光机
Calenderforprintinganddyeing2018-10-22发布
中华人民共和国工业和信息化部2019-04-01实施
本标准按照GB/T1.1一2009给出的规则起草。本标准由中国纺织工业联合会提出。FZ/T95025—2018
本标准由全国纺织机械与附件标准化技术委员会纺纱、染整机械分技术委员会(SAC/TC215/SC 1)归口。
本标准起草单位:江阴市国光轧光机纤维辊有限公司、江阴市利伟轧辊印染机械有限公司、佛山市质量和标准化研究院、国家纺织机械质量监督检验中心、江阴伟益尼龙辊有限公司、苏州市森韩机械有限公司、广东职业技术学院。
本标准主要起草人:张益、缪建伟、卓云、彭宝瑛、顾荣夫、张家林、何丽清。I
1范围
印染用轧光机
FZ/T95025—2018
本标准规定了印染用轧光机的分类与参数、要求、试验方法、检验规则、标志及包装、运输和贮存。本标准适用于针织、机织、非织造产品用的轧光机(以下简称轧光机)。其他领域用的轧光机可参照使用。
2规范性引用文件
下列文件对于本文件的应用是必不可少的。凡是注日期的引用文件,仅注日期的版本适用于本文件。凡是不注日期的引用文件,其最新版本(包括所有的修改单)适用于本文件。GB/T191包装储运图示标志
GB2894安全标志及其使用导则
GB5226.1一2008机械电气安全机械电气设备第1部分:通用技术条件GB/T7111.7纺织机械噪声测试规范第7部分:染整机械GB/T17780.7一2012纺织机械安全要求第7部分:染整机械GB/T22801纺织机械染整机器导布辊主要尺寸及要求FZ/T90001
纺织机械产品包装
FZ/T90074纺织机械产品涂装
FZ/T90089.1纺织机械铭牌型式、尺寸及技术要求FZ/T90089.2
纺织机械铭牌内容
FZ/T90110—2013
纺织机械通用项目质量检验规范FZ/T95014轧光机弹性辊
分类与参数
3.1分类
3.1.1按轧辑结构:固定中高、可控中高。3.1.2按轧辊数量:二辊、三辊、多辑。3.1.3按加热方式:蒸汽、电、油、电磁感应。3.2
2参数
轧光机参数见表1。
FZ/T95025—2018
公称宽度/mm
弹性辊体直径/mm
工作速度/(m/min)
钢辊工作温度/℃C
弹性辊工作
温度/℃
尼龙辊、羊毛纸辊免费标准下载网bzxz
棉花辊、橡胶辊
最大线压力/(kN/m)
600,800,1000,1400,1200,1600,1800,2000,2200,2400,260028003000,3200,3400,3600,3800,48006000,7000,8000280,300,380,400,420,435,450,500,530,560,600,650,700,750,800≤100
≤230
≤100
110,220,330,440,550,660
蒸汽,电,油,电磁感应
整机运转平稳,无异常振动和响声。各轴承润滑良好,轴承温升应不大于20℃。整机噪声(发射声压级)应不大于75dB(A)。空载时电动机输人功率应不大于额定功率的75%。主要零部件
热轧辊轴承最高温度应不大于110℃。固定轧辊的水平度不大于0.2/1000。镜面辊的工作表面无划痕,粗糙度R,应不大于0.1μm。镜面辊的工作表面对轴线的径向圆跳动符合表2的要求。表2
1800~3600
≥3600
轧辊上升、下降动作灵活可靠,不应出现中途停滞现象。轧辊间压力应均匀一致。
各管路不应有泄漏现象。
液压系统的压力稳定,压力波动应不大于0.5MPa。同一辊体在有效幅宽内温度差应符合表3的要求。径向跳动圆公差
单位为毫米
加热方式
油、电磁感应
蒸汽、电
弹性轧辑应符合FZ/T95014的有关规定。4.2.11
导布辊应符合GB/T22801的有关规定。4.3
电气、自动控制
温度差
FZ/T95025—2018
单位为℃
电气设备保护联结电路的连续性,应符合GB5226.1一2008中18.2.2的规定。4.3.2
电气设备的绝缘性能,应符合GB5226.1一2008中18.3的规定,绝缘电阻≥1Mα。电气设备的耐压试验,应符合GB5226.1一2008中18.4的规定。4.3.3
各监测和自停机构动作应准确灵敏。4.3.5全机的安全防护措施和设置警示标志,应按GB/T17780.7一2012中5.6.2的相关规定。4.4外观质量
产品涂装应符合FZ/T90074的规定。5
试验方法
检验方法
轴承温升(4.1.2)及热轧轴承温度(4.2.1),按FZ/T90110—2013中3.4的规定检测。5.1.2
空车运转时全机噪声(发射声压级)(4.1.3),按GB/T7111.7的规定,用精密声级计检测。功率消耗(4.1.4),用三相功率表检测。5.1.3
固定轧辑的水平度(4.2.2),用水平仪检测。镜面辑的工作表面粗糙度(4.2.3),用粗糙度仪检测。5.1.5
5.1.6镜面辑工作表面对轴线的径向圆跳动(4.2.4),用千分表在距离辊体两端100mm的位置检测,中间部位公称宽度不大于1000mm,按300mm间隔左、右分段测量;公称宽度1000mm以上,按500mm间隔左、右分段测量,取最大跳动值。5.1.7轧辊间压力均匀(4.2.6),用两联的无碳复写纸,均匀覆盖在轧辊有效幅宽上,在设计压力下检测。目测试纸的压痕,其宽度、颜色深浅、应均匀一致,无明显差异。5.1.8各管路的密封性能(4.2.7),应按最大工作压力的1.25倍进行压力试验。在进行压力试验时,应将压力缓慢上升到试验压力保压10min,检查有无泄漏。5.1.9液压系统压力波动(4.2.8),在其正常工作过程中,查看压力表值波动范围。5.1.10同一加热辊体在有效幅宽内,工作表面温度差(4.2.9),用点温计测量。公称宽度不大于1000mm时按左中右3处检测,公称宽度大于1000mm时测点间隔不大于300mm检测,取其最大差值。5.1.11
弹性轧辊(4.2.10),按FZ/T95014的相关规定检测。2导布(4.2.11),按GB/T22801的相关规定检测。5.1.12
电气设备的保护联结电路连续性(4.3.1),按GB5226.1一2008中18.2.2的规定检测。电气设备的绝缘性能(4.3.2),按GB5226.1一2008中18.3的规定,用兆欧表检测。5.1.15
5电气设备的耐压试验(4.3.3),按GB5226.1一2008中18.4的规定,用耐压试验仪检测。3
FZ/T95025—2018
5.1.16其余项目,感官检测。
5.2空车运转试验
试验条件
按最高设计车速的80%;
试验时间2h。
检验项目
检验项目为:
不加压不加热:4.1、4.2.2~4.2.4、4.3;b)
加压不加热:4.2.5~4.2.8;
不加压加热:4.2.1。
工作负荷试验
试验条件
空车运转合格。
试验时间2h。
检验项目
见4.2.9。
检验规则
6.1型式检验
产品在下列情况之一时,应进行型式检验:新产品鉴定时;
生产过程中,如结构、材料、工艺有较大改变,可能影响产品性能时;出厂检验结果与上次型式检验有较大差异时:产品停产两年,再恢复生产时;第三方进行质量检验时。
检验项目:见第4章。
出厂检验
产品出厂时应进行空车运转试验,并经生产企业质检部门检验合格,附有产品合格证方能出厂。检验项目:见5.2。
6.3抽样方法及判定规则
每批产品抽检5%且不少于1台。
2全部项目检验合格,判定该产品符合标准要求。如有不合格项,允许一次修整、调试,经检验合6.3.2
格后判为合格品,否则,为不合格品。4
6.4其他
FZ/T95025—2018
用户在安装调试过程中,发现有项目不符合本标准时,制造厂应会同用户共同处理。7标志
7.1包装箱上的储运图示标记,按GB/T191的规定。7.2产品铭牌,按FZ/T90089.1和FZ/T90089.2的规定。3产品安全标志,按GB2894的规定。7.3
包装、运输和存
8.1产品的包装,按FZ/T90001的规定。轧包装时,两端应搁置固定,表面用软性材料包裹,勿使其接触硬物、酸碱和油类物质。
8.2产品在运输过程中,应按规定的位置起吊,包装箱按规定的朝向安置,不得倾斜或改变方向。8.3产品出厂后,在良好的防雨及通风贮存条件下,包装箱内的产品防潮、防锈有效期为1年。轧辊应贮存在室温0℃~35℃的干燥环境并距热源2m以外,如运往寒冷地区应注意保温。5
小提示:此标准内容仅展示完整标准里的部分截取内容,若需要完整标准请到上方自行免费下载完整标准文档。
标准图片预览:





- 其它标准
- 上一篇: FZ/T 95024-2017热转移印花机
- 下一篇: 没有更多了
- 热门标准
- 其他行业标准
- YS/T227.7-2010 碲化学分析方法 第7部分:硫量的测定 电感耦合等离子体原子发射光谱法
- QB/T4645-2014 大茴香醛
- FZ/T73018-2021 毛针织品
- YS/T961-2014 空调与制冷设备用内螺纹铝包铜管
- YS/T990.17-2015 冰铜化学分析方法 第17部分:钴量的测定 原子吸收光谱法
- JB/T11120-2010 印刷机械 网版印刷紫外线光固机
- FZ/T01125-2014 纺织品 定量化学分析 壳聚糖纤维与某些其他纤维的混合物(胶体滴定法)
- QB/T4762-2014 铅酸蓄电池护板用纸
- FZ/T72020-2014 针织横机领
- YS/T990.18-2014 冰铜化学分析方法 第18部分:铅、锌、镍、砷、铋、锑、钙、镁、镉、钴量的测定 电感耦合等离子体原子发射光谱法
- JB/T1308.19-2011 PN2500超高压阀门和管件 第19部分:等径三通、等径四通
- CNCA-C11-11:2014 强制性产品认证实施规则 汽车燃油箱
- FZ/T98009-2011 电子单纤维强力仪
- FZ/T13020-2016 纱罗色织布
- FZ/T12024-2021 靛蓝染色棉纱线
- 行业新闻
请牢记:“bzxz.net”即是“标准下载”四个汉字汉语拼音首字母与国际顶级域名“.net”的组合。 ©2025 标准下载网 www.bzxz.net 本站邮件:bzxznet@163.com
网站备案号:湘ICP备2025141790号-2
网站备案号:湘ICP备2025141790号-2