- 您的位置:
- 标准下载网 >>
- 标准分类 >>
- 其他行业标准 >>
- FZ/T 63043-2018中国结绳
标准号:
FZ/T 63043-2018
标准名称:
中国结绳
标准类别:
其他行业标准
英文名称:
Woven China knot cord标准状态:
现行-
发布日期:
2018-12-21 -
实施日期:
2019-07-01 出版语种:
简体中文下载格式:
.pdf .zip
点击下载
标准简介:
本标准规定了中国结绳的术语和定义、技术要求、分等规定、试验方法、检验规则、包装、标识、运输、贮存。
本标准适用于以涤纶长丝、锦纶长丝为主体原材料,直径为1.5 mmm~15 mm的中国结绳。
部分标准内容:
ICS59.080.99
中华人民共和国纺织行业标准
FZ/T63043—2018
中国结绳
WovenChinaknotcord
2018-12-21发布
中华人民共和国工业和信息化部2019-07-01实施
本标准按照GB/T1.1一2009给出的规则起草。本标准由中国纺织工业联合会提出。FZ/T63043-2018
本标准由全国家用纺织品标准化技术委员会线带分技术委员会(SAC/TC302/SC2)归口。本标准起草单位:浙江三鼎织造有限公司、上海市纺织工业技术监督所、宁波市纤维检验所、上海纺织集团检测标准有限公司。
本标准主要起草人:唐三湘、贺美娣、丁军民、翟震宇、宋玲玲、龚旭波。1范围
中国结绳
FZ/T63043—2018
本标准规定了中国结绳的术语和定义、技术要求、分等规定、试验方法、检验规则、包装、标志、运输、贮存。
本标准适用于以涤纶长丝、锦纶长丝为主体原材料,直径为1.5mm~15mm的中国结绳。2规范性引用文件
下列文件对于本文件的应用是必不可少的。凡是注日期的引用文件,仅注日期的版本适用于本文件。凡是不注日期的引用文件,其最新版本(包括所有的修改单)适用于本文件。GB/T250
纺织品
GB/T2828.1
GB/T3920
色牢度试验
计数抽样检验程序
纺织品
色牢度试验
GB/T3921—2008
GB/T8427—2008
GB/T8628
评定变色用灰色样卡
第1部分:按接受质量限(AQL)检索的逐批检验抽样计划耐摩擦色牢度
纺织品
色牢度试验
耐皂洗色牢度
拉耐人造光色牢度:氙弧
纺织品
色牢度试验
纺织品测定尺寸变化的试验中织物试样和服装的准备、标记及测量GB/T8629—2017
GB/T8630免费标准bzxz.net
GB18401
纺织品试验用家庭洗涤和干燥程序纺织品洗涤和干燥后尺寸变化的测定国家纺织产品基本安全技术规范GB/T24250
疵点的描述术语
机织物
FZ/T60021-2010织带产品物理机械性能试验方法3术语和定义
GB/T24250中界定的以及下列术语和定义适用于本文件。3.1
中国结绳
wovenChinaknotcord
以涤纶丝、锦纶丝为主体原材料,通过机织及染色后整理等工序制成的圆绳带。3.2
扎痕bindmark
染色过程中形成局部未上色的痕迹。4
技术要求
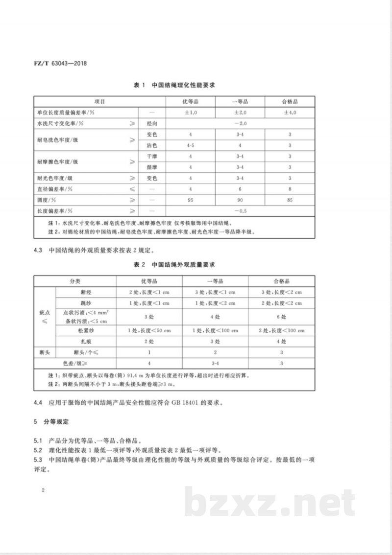
4.1中国结绳技术要求分为理化性能要求和外观质量要求。理化性能要求包括单位长度质量偏差率、水洗尺寸变化率、耐皂洗色牢度、耐摩擦色牢度、耐光色牢度、直径偏差率、圆度、长度偏差率、安全性能等指标;外观质量要求包括:点、断头、色差。4.2中国结绳理化性能要求按表1规定。1
FZ/T63043—2018
单位长度质量偏差率/%
水洗尺寸变化率/%
耐皂洗色牢度/级
耐摩擦色牢度/级
耐光色牢度/级
直径偏差率/%
圆度/%
长度偏差率/%
中国结绳理化性能要求
优等品
一等品
注1:水洗尺寸变化率、耐皂洗色牢度、耐摩擦色牢度仅考核服饰用中国结绳。注2:对锦纶材质的中国结绳,耐皂洗色牢度、耐摩擦色牢度、耐光色牢度一等品降半级。4.3
中国结绳的外观质量要求按表2规定。表2
点状污渍:<4mm2
条状污渍:<5cm
松紧纱
断头/个《
色差/级
中国结绳外观质量要求
优等品
2处,长度<1cm
1处,长度<1cm
1处,长度<50cm
一等品
3处,长度<1cm
1处,长度<2cm
1处,长度<100cm
注1:织带疵点、断头以每卷(筒)91.4m为单位长度进行评等,超出时进行相应折算。注2:两断头间隔不小于3m,断头接头距卷端3m。4.4
应用于服饰的中国结绳产品安全性能应符合GB18401的要求。分等规定
产品分为优等品、一等品、合格品。理化性能按表1最低一项评等;外观质量按表2最低一项评等。5.2
合格品
合格品
3处,长度<2cm
2处,长度<2cm
2处,长度<100cm
中国结绳单卷(筒)产品最终等级由理化性能的等级与外观质量的等级综合评定。按最低的一项
评定。
6试验方法
直径及圆度的测试
6.1.1直径的测试方法
FZ/T63043—2018
将绳带轻轻拉直,用游标卡尺(精度为0.01mm)在同一处相互垂直的方向上分别测直径,取平均值(d,),用同样方法再测3次,每次间隔1.5m以上,测得平均值分别为d2、ds、d,中国结绳平均实测直径按式(1)计算。
d=(d,+d2+d+d,)/4
式中:
中国结绳的平均实测直径,单位为毫米(mm);dd2dsd.
分别表示所测某点的平均直径,单位为毫米(mm)。6.1.2圆度的测试方法
将绳带轻轻拉直,用游标卡尺(精度为0.01mm)并在同一处相互垂直的方向上分别测直径,计算两次的差值△d,同样方法再测3次,每次测点间隔1.5m以上,得出每处直径差值分别为△d2,△d3,△d,4处的平均差值△d与实测直径d之比为不圆率,中国结绳的圆度计算按式(2)、式(3)计算。Ad=(Ad,+Ad+Ad+d,)/4
i=(1-△d/d)×100%
式中:
6.2单位长度质量试验方法
中国结绳的平均实测直径差,单位为毫米(mm);分别表示所测某点的直径差,单位为毫米(mm);中国结绳的圆度,%。
按FZ/T60021-2010中的8规定执行。6.3水洗尺寸变化率试验方法
.....(2)
....·(3)
按GB/T8628,GB/T8630,GB/T8629—2017中的洗涤程序4N,洗衣机A1和干燥程序C规定执样品取三段,每段长度为1m。
耐皂洗色牢度试验方法
按GB/T3921一2008规定执行,采用单纤维贴衬,锦纶材质的试验条件为A(1);涤纶材质的试验条件为C(3)。
6.5耐摩擦色牢度试验方法
按GB/T3920规定执行,仅做直向。6.6耐光色牢度的试验方法
按GB/T8427—2008方法3执行。
长度试验方法
按FZ/T60021—2010中5的规定执行。3
FZ/T63043—2018
6.8外观质量检验
6.8.1外观质量检验条件
采用室内北向自然光源,如光源不足,光照度低于6001x时,可用近似40W正常青光日光灯在(70士10)cm距离间补足照度,色差检验采用Dss标准光源。6.8.2外观质量检验规定
6.8.2.1织带疵点长度以疵点最大长度量计。6.8.2.2
外观质量检验中,色差按GB/T250评定,其余内容按目测评定。7
检验规则
7.1取样规定
7.1.1同一品种、原料、规格及同一工艺生产的产品作为一个检验批,各项指标检测样本均应从检验批中随机抽取。
理化性能及长度、直径偏差、圆度按检验批随机抽样,抽样数及试验次数按表3规定。7.1.2
表3理化性能及长度、直径偏差、圆度检验每批抽取试样数量及试验次数的规定项目
直径偏差
单位长度质量
水洗尺寸变化率
耐皂洗色牢度
耐摩擦色牢度
耐光色牢度
验收结果的判定
7.2.1批产品理化性能的验收
数量/(卷、筒)
总次数
批产品理化性能按4.2、4.4进行验收,验收方法按6.16.7执行,检验结果以全批抽验样品合格作为全批合格。
7.2.2批产品外观质量的验收
批产品外观质量按4.3进行验收,结果按照GB/T2828.1中正常一次抽样方案,一般检验水平I,接收质量限(AQL)为4.0规定抽样判定,不合格数小于或等于Ac,则判检验批合格;不合格数大于或等于Re,则判检验批不合格。
综合质量批的验收
综合质量批判定按理化性能抽样检验和外观质量抽样检验中最低品等评定。7.3复验
FZ/T63043-2018
如供需双方对检验结果或质量有异议时,在规定期限内,可由双方重新抽取相同数量的产品进7.3.1
行复验。
7.3.2复验结果的判定同7.2。
复验以一次为准,凡判定合格的应作全批合格,判定不合格的应作全批不合格。包装、标志、运输、贮存
包装、标志
以筒的方式包装,印企业商标,标注产品名称、规格。内包装依据不同长度卷绕成筒,外包装纸箱产品要符合质量要求,箱底箱盖封口严密、牢固。8.1.2
运输、购存
产品应按批堆放,堆放不宜过高,禁止倒置、侧压,以免产品受损。贮存、运输时应防潮、防霉、防高温。
9其他
用户对本标准有特殊要求时,供需双方另定协议。5
FZ/T63043-2018
中华人民共和国纺织
行业标
中国结绳
FZ/T63043—2018
中国标准出版社出版发行
北京市朝阳区和平里西街甲2号(100029)北京市西城区三里河北街16号(100045)网址www.spc.net.cn
总编室:(010)68533533发行中心:(010)51780238读者服务部:(010)68523946
中国标准出版社秦皇岛印刷厂印刷各地新华书店经销
开本880×12301/16
2019年5月第一版
印张0.75:
字数12千字
2019年5月第一次印刷
书号:155066·2-33993定价16.00元由本社发行中心调换
如有印装差错
版权专有侵权必究
举报电话:(010)68510107
小提示:此标准内容仅展示完整标准里的部分截取内容,若需要完整标准请到上方自行免费下载完整标准文档。
中华人民共和国纺织行业标准
FZ/T63043—2018
中国结绳
WovenChinaknotcord
2018-12-21发布
中华人民共和国工业和信息化部2019-07-01实施
本标准按照GB/T1.1一2009给出的规则起草。本标准由中国纺织工业联合会提出。FZ/T63043-2018
本标准由全国家用纺织品标准化技术委员会线带分技术委员会(SAC/TC302/SC2)归口。本标准起草单位:浙江三鼎织造有限公司、上海市纺织工业技术监督所、宁波市纤维检验所、上海纺织集团检测标准有限公司。
本标准主要起草人:唐三湘、贺美娣、丁军民、翟震宇、宋玲玲、龚旭波。1范围
中国结绳
FZ/T63043—2018
本标准规定了中国结绳的术语和定义、技术要求、分等规定、试验方法、检验规则、包装、标志、运输、贮存。
本标准适用于以涤纶长丝、锦纶长丝为主体原材料,直径为1.5mm~15mm的中国结绳。2规范性引用文件
下列文件对于本文件的应用是必不可少的。凡是注日期的引用文件,仅注日期的版本适用于本文件。凡是不注日期的引用文件,其最新版本(包括所有的修改单)适用于本文件。GB/T250
纺织品
GB/T2828.1
GB/T3920
色牢度试验
计数抽样检验程序
纺织品
色牢度试验
GB/T3921—2008
GB/T8427—2008
GB/T8628
评定变色用灰色样卡
第1部分:按接受质量限(AQL)检索的逐批检验抽样计划耐摩擦色牢度
纺织品
色牢度试验
耐皂洗色牢度
拉耐人造光色牢度:氙弧
纺织品
色牢度试验
纺织品测定尺寸变化的试验中织物试样和服装的准备、标记及测量GB/T8629—2017
GB/T8630免费标准bzxz.net
GB18401
纺织品试验用家庭洗涤和干燥程序纺织品洗涤和干燥后尺寸变化的测定国家纺织产品基本安全技术规范GB/T24250
疵点的描述术语
机织物
FZ/T60021-2010织带产品物理机械性能试验方法3术语和定义
GB/T24250中界定的以及下列术语和定义适用于本文件。3.1
中国结绳
wovenChinaknotcord
以涤纶丝、锦纶丝为主体原材料,通过机织及染色后整理等工序制成的圆绳带。3.2
扎痕bindmark
染色过程中形成局部未上色的痕迹。4
技术要求
4.1中国结绳技术要求分为理化性能要求和外观质量要求。理化性能要求包括单位长度质量偏差率、水洗尺寸变化率、耐皂洗色牢度、耐摩擦色牢度、耐光色牢度、直径偏差率、圆度、长度偏差率、安全性能等指标;外观质量要求包括:点、断头、色差。4.2中国结绳理化性能要求按表1规定。1
FZ/T63043—2018
单位长度质量偏差率/%
水洗尺寸变化率/%
耐皂洗色牢度/级
耐摩擦色牢度/级
耐光色牢度/级
直径偏差率/%
圆度/%
长度偏差率/%
中国结绳理化性能要求
优等品
一等品
注1:水洗尺寸变化率、耐皂洗色牢度、耐摩擦色牢度仅考核服饰用中国结绳。注2:对锦纶材质的中国结绳,耐皂洗色牢度、耐摩擦色牢度、耐光色牢度一等品降半级。4.3
中国结绳的外观质量要求按表2规定。表2
点状污渍:<4mm2
条状污渍:<5cm
松紧纱
断头/个《
色差/级
中国结绳外观质量要求
优等品
2处,长度<1cm
1处,长度<1cm
1处,长度<50cm
一等品
3处,长度<1cm
1处,长度<2cm
1处,长度<100cm
注1:织带疵点、断头以每卷(筒)91.4m为单位长度进行评等,超出时进行相应折算。注2:两断头间隔不小于3m,断头接头距卷端3m。4.4
应用于服饰的中国结绳产品安全性能应符合GB18401的要求。分等规定
产品分为优等品、一等品、合格品。理化性能按表1最低一项评等;外观质量按表2最低一项评等。5.2
合格品
合格品
3处,长度<2cm
2处,长度<2cm
2处,长度<100cm
中国结绳单卷(筒)产品最终等级由理化性能的等级与外观质量的等级综合评定。按最低的一项
评定。
6试验方法
直径及圆度的测试
6.1.1直径的测试方法
FZ/T63043—2018
将绳带轻轻拉直,用游标卡尺(精度为0.01mm)在同一处相互垂直的方向上分别测直径,取平均值(d,),用同样方法再测3次,每次间隔1.5m以上,测得平均值分别为d2、ds、d,中国结绳平均实测直径按式(1)计算。
d=(d,+d2+d+d,)/4
式中:
中国结绳的平均实测直径,单位为毫米(mm);dd2dsd.
分别表示所测某点的平均直径,单位为毫米(mm)。6.1.2圆度的测试方法
将绳带轻轻拉直,用游标卡尺(精度为0.01mm)并在同一处相互垂直的方向上分别测直径,计算两次的差值△d,同样方法再测3次,每次测点间隔1.5m以上,得出每处直径差值分别为△d2,△d3,△d,4处的平均差值△d与实测直径d之比为不圆率,中国结绳的圆度计算按式(2)、式(3)计算。Ad=(Ad,+Ad+Ad+d,)/4
i=(1-△d/d)×100%
式中:
6.2单位长度质量试验方法
中国结绳的平均实测直径差,单位为毫米(mm);分别表示所测某点的直径差,单位为毫米(mm);中国结绳的圆度,%。
按FZ/T60021-2010中的8规定执行。6.3水洗尺寸变化率试验方法
.....(2)
....·(3)
按GB/T8628,GB/T8630,GB/T8629—2017中的洗涤程序4N,洗衣机A1和干燥程序C规定执样品取三段,每段长度为1m。
耐皂洗色牢度试验方法
按GB/T3921一2008规定执行,采用单纤维贴衬,锦纶材质的试验条件为A(1);涤纶材质的试验条件为C(3)。
6.5耐摩擦色牢度试验方法
按GB/T3920规定执行,仅做直向。6.6耐光色牢度的试验方法
按GB/T8427—2008方法3执行。
长度试验方法
按FZ/T60021—2010中5的规定执行。3
FZ/T63043—2018
6.8外观质量检验
6.8.1外观质量检验条件
采用室内北向自然光源,如光源不足,光照度低于6001x时,可用近似40W正常青光日光灯在(70士10)cm距离间补足照度,色差检验采用Dss标准光源。6.8.2外观质量检验规定
6.8.2.1织带疵点长度以疵点最大长度量计。6.8.2.2
外观质量检验中,色差按GB/T250评定,其余内容按目测评定。7
检验规则
7.1取样规定
7.1.1同一品种、原料、规格及同一工艺生产的产品作为一个检验批,各项指标检测样本均应从检验批中随机抽取。
理化性能及长度、直径偏差、圆度按检验批随机抽样,抽样数及试验次数按表3规定。7.1.2
表3理化性能及长度、直径偏差、圆度检验每批抽取试样数量及试验次数的规定项目
直径偏差
单位长度质量
水洗尺寸变化率
耐皂洗色牢度
耐摩擦色牢度
耐光色牢度
验收结果的判定
7.2.1批产品理化性能的验收
数量/(卷、筒)
总次数
批产品理化性能按4.2、4.4进行验收,验收方法按6.16.7执行,检验结果以全批抽验样品合格作为全批合格。
7.2.2批产品外观质量的验收
批产品外观质量按4.3进行验收,结果按照GB/T2828.1中正常一次抽样方案,一般检验水平I,接收质量限(AQL)为4.0规定抽样判定,不合格数小于或等于Ac,则判检验批合格;不合格数大于或等于Re,则判检验批不合格。
综合质量批的验收
综合质量批判定按理化性能抽样检验和外观质量抽样检验中最低品等评定。7.3复验
FZ/T63043-2018
如供需双方对检验结果或质量有异议时,在规定期限内,可由双方重新抽取相同数量的产品进7.3.1
行复验。
7.3.2复验结果的判定同7.2。
复验以一次为准,凡判定合格的应作全批合格,判定不合格的应作全批不合格。包装、标志、运输、贮存
包装、标志
以筒的方式包装,印企业商标,标注产品名称、规格。内包装依据不同长度卷绕成筒,外包装纸箱产品要符合质量要求,箱底箱盖封口严密、牢固。8.1.2
运输、购存
产品应按批堆放,堆放不宜过高,禁止倒置、侧压,以免产品受损。贮存、运输时应防潮、防霉、防高温。
9其他
用户对本标准有特殊要求时,供需双方另定协议。5
FZ/T63043-2018
中华人民共和国纺织
行业标
中国结绳
FZ/T63043—2018
中国标准出版社出版发行
北京市朝阳区和平里西街甲2号(100029)北京市西城区三里河北街16号(100045)网址www.spc.net.cn
总编室:(010)68533533发行中心:(010)51780238读者服务部:(010)68523946
中国标准出版社秦皇岛印刷厂印刷各地新华书店经销
开本880×12301/16
2019年5月第一版
印张0.75:
字数12千字
2019年5月第一次印刷
书号:155066·2-33993定价16.00元由本社发行中心调换
如有印装差错
版权专有侵权必究
举报电话:(010)68510107
小提示:此标准内容仅展示完整标准里的部分截取内容,若需要完整标准请到上方自行免费下载完整标准文档。
标准图片预览:





- 其它标准
- 上一篇: FZ/T 63042-2018热转印机织丝带
- 下一篇: FZ/T 63044-2018聚乙烯通电织带
- 热门标准
- 其他行业标准
- JB/T11120-2010 印刷机械 网版印刷紫外线光固机
- FZ/T72020-2014 针织横机领
- QX/T332-2016 气象服务公众满意度
- FZ/T98009-2011 电子单纤维强力仪
- CECS59-1994 水泵隔振技术规程(附条文说明)
- CNCA-C11-11:2014 强制性产品认证实施规则 汽车燃油箱
- QB/T4766-2014 家具用双包镶板技术要求
- JB/T11313-2012 电袋复合除尘器用旁路阀
- QB/T1733.5-2015 油炸花生仁
- FZ/T01153-2019 非织造布 疵点的描述 术语
- FZ/T14020-2020 涂料染色水洗棉布
- JB/T11156-2011 塔式起重机 起升机构
- QJCHY0003S-2016 吉林省长春皓月清真肉业股份有限公司 清真熏烤肉
- QJLPK0001S-2016 吉林普康农业有限公司 胚芽米
- HG/T3663-2014 胶鞋抗菌性能试验方法
- 行业新闻
请牢记:“bzxz.net”即是“标准下载”四个汉字汉语拼音首字母与国际顶级域名“.net”的组合。 ©2025 标准下载网 www.bzxz.net 本站邮件:bzxznet@163.com
网站备案号:湘ICP备2025141790号-2
网站备案号:湘ICP备2025141790号-2