- 您的位置:
- 标准下载网 >>
- 标准分类 >>
- 其他行业标准 >>
- FZ/T 63037-2018金银丝绒带
标准号:
FZ/T 63037-2018
标准名称:
金银丝绒带
标准类别:
其他行业标准
英文名称:
Metallic film velvet ribbon标准状态:
现行-
发布日期:
2018-04-30 -
实施日期:
2018-09-01 出版语种:
简体中文下载格式:
.pdf .zip
点击下载
标准简介:
本标准规定了金银丝绒带的术语和定义、技术要求、分等规定、试验方法、检验规则、包装标志、运输贮存。
本标准适用于以金银丝为绒经,宽度为6 mm~51 mm的民用金银丝绒带。弹性金银丝绒带可参照执行。
部分标准内容:
ICS59.080.99www.bzxz.net
中华人民共和国纺织行业标准
FZ/T63037-—2018
金银丝绒带
Metallicfilmvelvetribbon
2018-04-30发布
中华人民共和国工业和信息化部发布
2018-09-01实施
本标准按照GB/T1.1一2009给出的规则起草。本标准由中国纺织工业联合会提出。FZ/T63037-—2018
本标准由全国家用纺织品标准化技术委员会线带分技术委员会(SAC/TC302/SC2)归口。本标准起草单位:浙江三鼎织造有限公司、上海市纺织工业技术监督所、上海纺织集团检测标准有限公司。
本标准主要起草人:唐三湘、贺美娣、丁军民、杨秀月、龚旭波、1范围
金银丝绒带
FZ/T63037-—2018
本标准规定了金银丝绒带的技术要求、分等规定、试验方法、检验规则和包装标志、运输贮存。本标准适用于以金银丝为绒经,宽度为6mm~51mm的民用金银丝绒带。弹性金银丝绒带可参照执行。
2规范性引用文件
下列文件对于本文件的应用是必不可少的。凡是注日期的引用文件,仅注日期的版本适用于本文件。凡是不注日期的引用文件,其最新版本(包括所有的修改单)适用于本文件。GB/T250纺织品色牢度试验评定变色用灰色样卡GB/T2828.1计数抽样检验程序第1部分:按接受质量限(AQL)检索的逐批检验抽样计划GB/T3820—1997纺织品和纺织制品厚度的测定GB/T3920
纺织品色牢度试验耐摩擦色牢度GB/T3921一2008纺织品色牢度试验耐皂洗色牢度GB/T4841.3
GB/T5296.4
染料染色标准深度色卡2/1、1/3、1/6、1/12、1/25消费品使用说明第4部分:纺织品和服装GB/T8427-2008纺织品色牢度试验耐人造光色牢度:氙弧GB/T8628
纺织品测定尺寸变化的试验中织物试样和服装的准备、标记及测量GB/T8629--2001
纺织品试验用家庭洗涤和干燥程序GB/T8630
GB18401
纺织品洗涤和干燥后尺寸变化的测定国家纺织产品基本安全技术规范GB/T24250
机织物疵点的描述术语
FZ/T60021-2010织带产品物理机械性能试验方法3术语和定义
GB/T24250中界定的以及下列术语和定义适用于本文件。3.1
金银丝绒带
metallicfilmribbon
以金银丝为绒经,经丝绒织带机织造割绒、后整理生产的机织带。3.2
concaveconvexedge
凹凸边
织物边缘呈起伏波浪凹凸状。
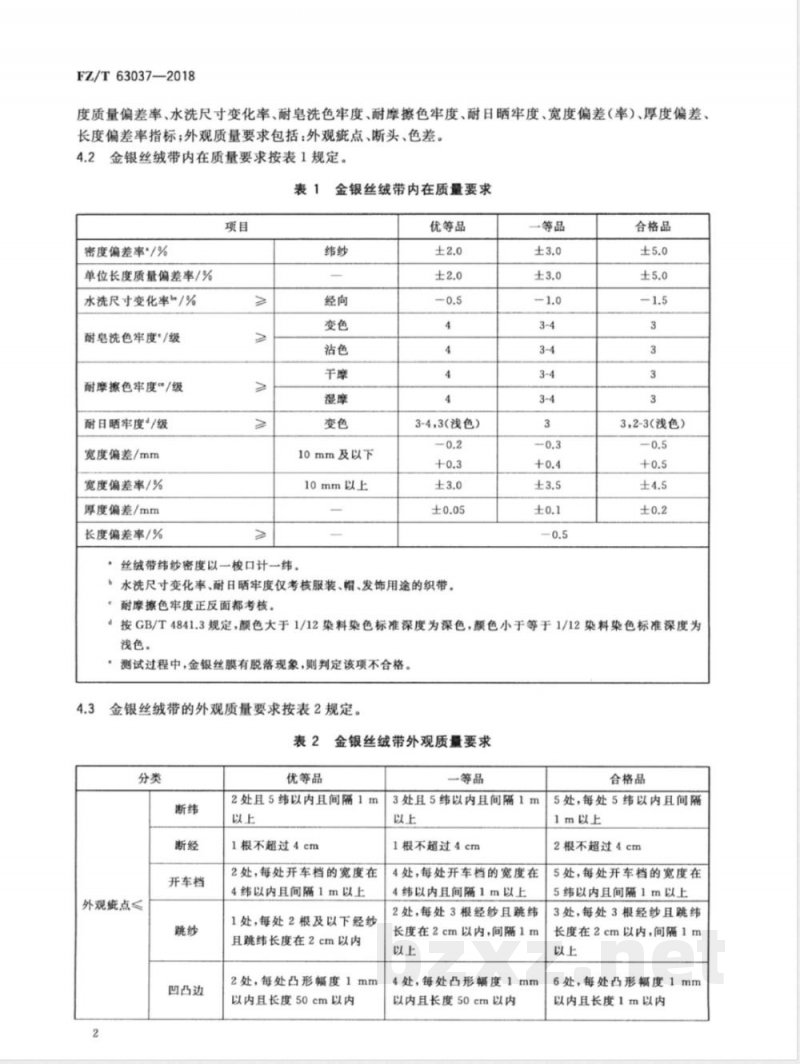
技术要求
4.1金银丝绒带技术要求分为内在质量要求和外观质量要求。内在质量要求包括密度偏差率、单位长1
FZ/T63037—2018
度质量偏差率、水洗尺寸变化率、耐皂洗色牢度、耐摩擦色牢度、耐日晒牢度、宽度偏差(率)、厚度偏差、长度偏差率指标;外观质量要求包括:外观疵点、断头、色差。4.2
金银丝绒带内在质量要求按表1规定。表13
金银丝绒带内在质量要求
密度偏差率?/%
单位长度质量偏差率/%
水洗尺寸变化率/%
耐皂洗色牢度/级
耐摩擦色牢度/级
耐日晒牢度/级
宽度偏差/mm
宽度偏差率/%
厚度偏差/mm
长度偏差率/%
,丝绒带纬纱密度以一梭口计一纬。纬纱
10mm及以下
10mm以上
优等品
3-4,3(浅色)
、水洗尺寸变化率、耐日晒牢度仅考核服装、帽、发饰用途的织带。。耐摩擦色牢度正反面都考核。一等品
合格品
3,2-3(浅色)
d按GB/T4841.3规定,颜色大于1/12染料染色标准深度为深色,颜色小于等于1/12染料染色标准深度为浅色。
。测试过程中,金银丝膜有脱落现象,则判定该项不合格。4.3
金银丝绒带的外观质量要求按表2规定。表2
外观抵点≤
开车档
凹凸边
优等品
金银丝绒带外观质量要求
一等品
2处且5纬以内且间隔1m
1根不超过4cm
2处,每处开车档的宽度在
4纬以内且间隔1m以上
1处,每处2根及以下经纱
且跳纬长度在2cm以内
2处,每处凸形幅度1mm
以内且长度50cm以内
3处且5纬以内且间隔1m
1根不超过4cm
4处,每处开车档的宽度在
4纬以内且间隔1m以上
2处,每处3根经纱且跳纬
长度在2cm以内,间隔1m
4处,每处凸形幅度1mm
以内且长度50cm以内
合格品
5处,每处5纬以内且间隔
1m以上
2根不超过4cm
5处,每处开车档的宽度在
5纬以内且间隔1m以上
3处,每处3根经纱且跳纬
长度在2cm以内,间隔1m
6处,每处凸形幅度1mm
以内且长度1m以内
外观疵点≤
断头/个≤
色差/级
绒毛倒
伏效果
≤10mm
按色卡或
卷(筒)与
卷(简)之间
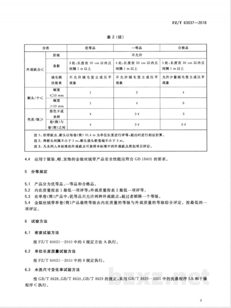
优等品
表2(续)
3处,长度在10cm以内且
间隔1m以上
不允许绒毛竖立或压平
一等品
不允许
4处,长度在20cm以内且
间隔1m以上
不允许绒毛竖立或压平
FZ/T63037—2018
合格品
5处,长度在30cm以内且
间隔1m以上
允许少量绒毛竖立或压平
注1:织带疵点、断头以每卷(简)91.4m为单位长度进行评等,超出时进行相应折算。注2:两断头间隔不小于3m,断头接头距卷端不小于3m。注3:凡未列入本标准的外观疵点可参照本标准中的外观疵点类似项目评定。应用于服装、帽、发饰的金银丝绒带产品安全性能应符合GB18401的要求。4.4
分等规定
5.1产品分为优等品、一等品和合格品。5.2内在质量按表1最低一项评等;外观质量按表2最低一项评等。5.3在单卷(简)产品中,优等品只允许两种外观疵点,超过者顺降一个等级。5.4金银丝绒带单卷(筒)产品最终等级由内在质量的等级与外观质量的等级综合评定。按最低的一项评定。
6试验方法
6.1密度试验方法
按FZ/T60021一2010中的6规定方法A执行。6.2单位长度质量试验方法
按FZ/T60021—2010中的8规定执行。6.3水洗尺寸变化率试验方法
按GB/T8628、GB/T8630、GB/T8629的规定,采用GB/T8629-2001中的洗涤程序5A和干燥程序C执行。
FZ/T63037—2018
耐皂洗色牢度试验方法
按GB/T3921--2008规定执行,采用单纤维贴衬,试验条件为A(1)。6.5
耐摩擦色牢度试验方法
按GB/T3920规定执行。
耐日晒牢度的试验方法
按GB/T8427—2008方法3执行。
厚度试验方法
按GB/T3820一1997规定,其中:压脚面积(100士1)mm,加压压力选(0.5士0.01)kPa。6.8
长度、宽度试验方法
按FZ/T60021-2010中的5规定执行。外观质量检验
6.9.1外观质量检验条件
采用室内北向自然光源,如光源不足,光照度低于6001x时,可用近似40W正常青光日光灯在(70士10)cm距离间补足照度,色差检验采用Dss标准光源。外观质量检验规定
织带疵点长度以疵点最大长度量计。6.9.2.2
外观质量检验中,色差按GB/T250评定,其余内容按目测评定。7检验规则
7.1取样规定
同一品种、原料、规格及同一工艺生产的产品作为一个检验批,各项指标检测样本均应从检验批中随机抽取。
7.1.2内在质量批及长、宽度按检验批随机抽样,抽样数及试验次数按表3规定、表3内在质量及长、宽度检验每批抽取试样数量及试验次数的规定项目
纬纱密度
单位长度质量
水洗尺寸变化率
数量/(卷、筒)
总次数
耐皂洗色牢度
耐摩擦色牢度(正反面)
耐日晒牢度
表3(续)
数量/(卷、筒)
FZ/T63037—2018
总次数
正反面各1
7.1.3外观质量抽样数量按照GB/T2828.1标准正常一次抽样方案,一般检验水平I,接收质量限(AQL)为4.0规定抽样。
7.2验收结果的判定
7.2.1批产品内在质量的验收
批产品内在质量按4.2进行验收,验收方法按6.1~6.8执行,检验结果以全批抽验样品合格作为全批合格。
7.2.2批产品外观质量的验收
批产品外观质量按4.3进行验收,结果按照GB/T2828.1中接收质量限(AQL)为4.0规定抽样判定,不合格数小于或等于Ac,则判检验批合格;不合格数大于或等于Re,则判检验批不合格,7.2.3综合质量批的验收
综合质量批判定按内在质量抽样检验和外观质量抽样检验中最低品等评定。7.3复验
7.3.1如供需双方对检验结果或质量有异议时,在规定期限内,可由双方重新抽取相同数量的产品进行复验。
7.3.2复验结果的判定同7.2。
复验以一次为准,凡判定合格的应作全批合格,判定不合格的应作全批不合格。包装标志、运输贮存
包装标识
按GB/T5296.4相关要求执行
内包装依据不同长度打成卷,外包装纸箱产品要符合质量要求,箱底箱盖封口严密、牢固。8.2运输贮存
产品应按批堆放,堆放不宜过高,禁止倒置、侧压,以免产品受损。贮存、运输时应防潮、防霉、防高温。9其他
用户对本标准有特殊要求,供需双方另定协议。
小提示:此标准内容仅展示完整标准里的部分截取内容,若需要完整标准请到上方自行免费下载完整标准文档。
中华人民共和国纺织行业标准
FZ/T63037-—2018
金银丝绒带
Metallicfilmvelvetribbon
2018-04-30发布
中华人民共和国工业和信息化部发布
2018-09-01实施
本标准按照GB/T1.1一2009给出的规则起草。本标准由中国纺织工业联合会提出。FZ/T63037-—2018
本标准由全国家用纺织品标准化技术委员会线带分技术委员会(SAC/TC302/SC2)归口。本标准起草单位:浙江三鼎织造有限公司、上海市纺织工业技术监督所、上海纺织集团检测标准有限公司。
本标准主要起草人:唐三湘、贺美娣、丁军民、杨秀月、龚旭波、1范围
金银丝绒带
FZ/T63037-—2018
本标准规定了金银丝绒带的技术要求、分等规定、试验方法、检验规则和包装标志、运输贮存。本标准适用于以金银丝为绒经,宽度为6mm~51mm的民用金银丝绒带。弹性金银丝绒带可参照执行。
2规范性引用文件
下列文件对于本文件的应用是必不可少的。凡是注日期的引用文件,仅注日期的版本适用于本文件。凡是不注日期的引用文件,其最新版本(包括所有的修改单)适用于本文件。GB/T250纺织品色牢度试验评定变色用灰色样卡GB/T2828.1计数抽样检验程序第1部分:按接受质量限(AQL)检索的逐批检验抽样计划GB/T3820—1997纺织品和纺织制品厚度的测定GB/T3920
纺织品色牢度试验耐摩擦色牢度GB/T3921一2008纺织品色牢度试验耐皂洗色牢度GB/T4841.3
GB/T5296.4
染料染色标准深度色卡2/1、1/3、1/6、1/12、1/25消费品使用说明第4部分:纺织品和服装GB/T8427-2008纺织品色牢度试验耐人造光色牢度:氙弧GB/T8628
纺织品测定尺寸变化的试验中织物试样和服装的准备、标记及测量GB/T8629--2001
纺织品试验用家庭洗涤和干燥程序GB/T8630
GB18401
纺织品洗涤和干燥后尺寸变化的测定国家纺织产品基本安全技术规范GB/T24250
机织物疵点的描述术语
FZ/T60021-2010织带产品物理机械性能试验方法3术语和定义
GB/T24250中界定的以及下列术语和定义适用于本文件。3.1
金银丝绒带
metallicfilmribbon
以金银丝为绒经,经丝绒织带机织造割绒、后整理生产的机织带。3.2
concaveconvexedge
凹凸边
织物边缘呈起伏波浪凹凸状。
技术要求
4.1金银丝绒带技术要求分为内在质量要求和外观质量要求。内在质量要求包括密度偏差率、单位长1
FZ/T63037—2018
度质量偏差率、水洗尺寸变化率、耐皂洗色牢度、耐摩擦色牢度、耐日晒牢度、宽度偏差(率)、厚度偏差、长度偏差率指标;外观质量要求包括:外观疵点、断头、色差。4.2
金银丝绒带内在质量要求按表1规定。表13
金银丝绒带内在质量要求
密度偏差率?/%
单位长度质量偏差率/%
水洗尺寸变化率/%
耐皂洗色牢度/级
耐摩擦色牢度/级
耐日晒牢度/级
宽度偏差/mm
宽度偏差率/%
厚度偏差/mm
长度偏差率/%
,丝绒带纬纱密度以一梭口计一纬。纬纱
10mm及以下
10mm以上
优等品
3-4,3(浅色)
、水洗尺寸变化率、耐日晒牢度仅考核服装、帽、发饰用途的织带。。耐摩擦色牢度正反面都考核。一等品
合格品
3,2-3(浅色)
d按GB/T4841.3规定,颜色大于1/12染料染色标准深度为深色,颜色小于等于1/12染料染色标准深度为浅色。
。测试过程中,金银丝膜有脱落现象,则判定该项不合格。4.3
金银丝绒带的外观质量要求按表2规定。表2
外观抵点≤
开车档
凹凸边
优等品
金银丝绒带外观质量要求
一等品
2处且5纬以内且间隔1m
1根不超过4cm
2处,每处开车档的宽度在
4纬以内且间隔1m以上
1处,每处2根及以下经纱
且跳纬长度在2cm以内
2处,每处凸形幅度1mm
以内且长度50cm以内
3处且5纬以内且间隔1m
1根不超过4cm
4处,每处开车档的宽度在
4纬以内且间隔1m以上
2处,每处3根经纱且跳纬
长度在2cm以内,间隔1m
4处,每处凸形幅度1mm
以内且长度50cm以内
合格品
5处,每处5纬以内且间隔
1m以上
2根不超过4cm
5处,每处开车档的宽度在
5纬以内且间隔1m以上
3处,每处3根经纱且跳纬
长度在2cm以内,间隔1m
6处,每处凸形幅度1mm
以内且长度1m以内
外观疵点≤
断头/个≤
色差/级
绒毛倒
伏效果
≤10mm
按色卡或
卷(筒)与
卷(简)之间
优等品
表2(续)
3处,长度在10cm以内且
间隔1m以上
不允许绒毛竖立或压平
一等品
不允许
4处,长度在20cm以内且
间隔1m以上
不允许绒毛竖立或压平
FZ/T63037—2018
合格品
5处,长度在30cm以内且
间隔1m以上
允许少量绒毛竖立或压平
注1:织带疵点、断头以每卷(简)91.4m为单位长度进行评等,超出时进行相应折算。注2:两断头间隔不小于3m,断头接头距卷端不小于3m。注3:凡未列入本标准的外观疵点可参照本标准中的外观疵点类似项目评定。应用于服装、帽、发饰的金银丝绒带产品安全性能应符合GB18401的要求。4.4
分等规定
5.1产品分为优等品、一等品和合格品。5.2内在质量按表1最低一项评等;外观质量按表2最低一项评等。5.3在单卷(简)产品中,优等品只允许两种外观疵点,超过者顺降一个等级。5.4金银丝绒带单卷(筒)产品最终等级由内在质量的等级与外观质量的等级综合评定。按最低的一项评定。
6试验方法
6.1密度试验方法
按FZ/T60021一2010中的6规定方法A执行。6.2单位长度质量试验方法
按FZ/T60021—2010中的8规定执行。6.3水洗尺寸变化率试验方法
按GB/T8628、GB/T8630、GB/T8629的规定,采用GB/T8629-2001中的洗涤程序5A和干燥程序C执行。
FZ/T63037—2018
耐皂洗色牢度试验方法
按GB/T3921--2008规定执行,采用单纤维贴衬,试验条件为A(1)。6.5
耐摩擦色牢度试验方法
按GB/T3920规定执行。
耐日晒牢度的试验方法
按GB/T8427—2008方法3执行。
厚度试验方法
按GB/T3820一1997规定,其中:压脚面积(100士1)mm,加压压力选(0.5士0.01)kPa。6.8
长度、宽度试验方法
按FZ/T60021-2010中的5规定执行。外观质量检验
6.9.1外观质量检验条件
采用室内北向自然光源,如光源不足,光照度低于6001x时,可用近似40W正常青光日光灯在(70士10)cm距离间补足照度,色差检验采用Dss标准光源。外观质量检验规定
织带疵点长度以疵点最大长度量计。6.9.2.2
外观质量检验中,色差按GB/T250评定,其余内容按目测评定。7检验规则
7.1取样规定
同一品种、原料、规格及同一工艺生产的产品作为一个检验批,各项指标检测样本均应从检验批中随机抽取。
7.1.2内在质量批及长、宽度按检验批随机抽样,抽样数及试验次数按表3规定、表3内在质量及长、宽度检验每批抽取试样数量及试验次数的规定项目
纬纱密度
单位长度质量
水洗尺寸变化率
数量/(卷、筒)
总次数
耐皂洗色牢度
耐摩擦色牢度(正反面)
耐日晒牢度
表3(续)
数量/(卷、筒)
FZ/T63037—2018
总次数
正反面各1
7.1.3外观质量抽样数量按照GB/T2828.1标准正常一次抽样方案,一般检验水平I,接收质量限(AQL)为4.0规定抽样。
7.2验收结果的判定
7.2.1批产品内在质量的验收
批产品内在质量按4.2进行验收,验收方法按6.1~6.8执行,检验结果以全批抽验样品合格作为全批合格。
7.2.2批产品外观质量的验收
批产品外观质量按4.3进行验收,结果按照GB/T2828.1中接收质量限(AQL)为4.0规定抽样判定,不合格数小于或等于Ac,则判检验批合格;不合格数大于或等于Re,则判检验批不合格,7.2.3综合质量批的验收
综合质量批判定按内在质量抽样检验和外观质量抽样检验中最低品等评定。7.3复验
7.3.1如供需双方对检验结果或质量有异议时,在规定期限内,可由双方重新抽取相同数量的产品进行复验。
7.3.2复验结果的判定同7.2。
复验以一次为准,凡判定合格的应作全批合格,判定不合格的应作全批不合格。包装标志、运输贮存
包装标识
按GB/T5296.4相关要求执行
内包装依据不同长度打成卷,外包装纸箱产品要符合质量要求,箱底箱盖封口严密、牢固。8.2运输贮存
产品应按批堆放,堆放不宜过高,禁止倒置、侧压,以免产品受损。贮存、运输时应防潮、防霉、防高温。9其他
用户对本标准有特殊要求,供需双方另定协议。
小提示:此标准内容仅展示完整标准里的部分截取内容,若需要完整标准请到上方自行免费下载完整标准文档。
标准图片预览:





- 其它标准
- 上一篇: FZ/T 63044-2018聚乙烯通电织带
- 下一篇: FZ/T 63038-2018桑蚕丝织带
- 热门标准
- 其他行业标准
- JB/T11120-2010 印刷机械 网版印刷紫外线光固机
- FZ/T72020-2014 针织横机领
- QX/T332-2016 气象服务公众满意度
- FZ/T98009-2011 电子单纤维强力仪
- CECS59-1994 水泵隔振技术规程(附条文说明)
- CNCA-C11-11:2014 强制性产品认证实施规则 汽车燃油箱
- QB/T4766-2014 家具用双包镶板技术要求
- JB/T11313-2012 电袋复合除尘器用旁路阀
- QB/T1733.5-2015 油炸花生仁
- FZ/T01153-2019 非织造布 疵点的描述 术语
- FZ/T14020-2020 涂料染色水洗棉布
- JB/T11156-2011 塔式起重机 起升机构
- QJCHY0003S-2016 吉林省长春皓月清真肉业股份有限公司 清真熏烤肉
- QJLPK0001S-2016 吉林普康农业有限公司 胚芽米
- HG/T3663-2014 胶鞋抗菌性能试验方法
- 行业新闻
请牢记:“bzxz.net”即是“标准下载”四个汉字汉语拼音首字母与国际顶级域名“.net”的组合。 ©2025 标准下载网 www.bzxz.net 本站邮件:bzxznet@163.com
网站备案号:湘ICP备2025141790号-2
网站备案号:湘ICP备2025141790号-2