- 您的位置:
- 标准下载网 >>
- 标准分类 >>
- 其他行业标准 >>
- FZ/T 63044-2018聚乙烯通电织带
标准号:
FZ/T 63044-2018
标准名称:
聚乙烯通电织带
标准类别:
其他行业标准
英文名称:
Polyethylene electric ribbon标准状态:
现行-
发布日期:
2018-12-21 -
实施日期:
2019-07-01 出版语种:
简体中文下载格式:
.pdf .zip
起草人:
沈明、贺美娣、宋其晶、李桂梅、尹延征起草单位:
山东鲁普科技有限公司、上海市纺织工业技术监督所、鲁普耐特集团有限公司、中国产业用纺织品行业协会归口单位:
全国家用纺织品标准化技术委员会线带分技术委员会(SAC/TC 302/SC 2)、全国纺织品标准化技术委员会产业分技术委员会(SAC/TC 209/SC 7)提出单位:
中国纺织工业联合会发布部门:
工业和信息化部主管部门:
工业和信息化部相关标签:
聚乙烯
点击下载
标准简介:
本标准规定了聚乙烯通电织带术语和定义、分类与标记、材料、要求、试验方法、检验规则、标志、包装、运输和贮存。
本标准适用于以导电金属丝与聚乙烯单丝为原料,制成的宽度40 mm及以下的具有通电功能的织带。
部分标准内容:
ICS_59.080.99
中华人民共和国纺织行业标准
FZ/T 63044—2018
聚乙烯通电织带
Polyethylene electric ribbon2018-12-21发布
中华人民共和国工业和信息化部发布
2019-07-01实施
本标准按照GB/T1.1一2009给出的规则起草。本标准由中国纺织工业联合会提出。FZ/T63044—2018
本标准由全国家用纺织品标准化技术委员会线带分技术委员会(SAC/TC302/SC标准化技术委员会产业分技术委员会(SAC/TC209/SC7)归口。2)、全国纺织品
本标准起草单位:山东鲁普科技有限公司、上海市纺织工业技术监督所、鲁普耐特集团有限公司、中国产业用纺织品行业协会。
本标准主要起草人:沈明、贺美娣、宋其晶、李桂梅、尹延征。1范围
聚乙烯通电织带
FZ/T63044—2018
本标准规定了聚乙烯通电织带术语和定义、材料、要求、试验方法、检验规则、标志、包装、运输和贮存。
本标准适用于以导电金属丝与聚乙烯单丝为原料,编织成宽度40mm及以下的具有通电功能的织带。
2规范性引用文件
下列文件对于本文件的应用是必不可少的。凡是注日期的引用文件,仅注日期的版本适用于本文件。凡是不注日期的引用文件,其最新版本(包括所有的修改单)适用于本文件。GB/T250
纺织品色牢度试验评定变色用灰色样卡金属材料电阻系数测量方法
GB/T351
GB/T4240
不锈钢丝
GB/T4910
GB/T8170
GB/T24250
镀锡圆铜线
数值修约规则与极限数值的表示和判定机织物疵点的描述术语
FZ/T600212010织带产品物理机械性能试验方法3术语和定义
GB/T24250界定的术语和定义适用于本文件。4材料
4.1导电金属丝应符合GB/T4240
及GB/T4910
4.2聚乙烯单丝技术要求参见附录A中的A.2。5要求
5.1结构要求
的规定,技术要求参见附录A中的A.1。聚乙烯通电织带中金属丝应裸露在织带表面,导电金属丝应是连续的。5.2技术要求
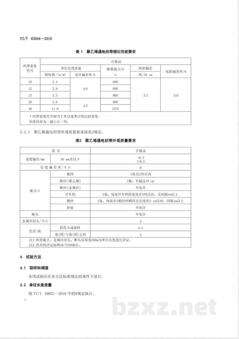
5.2.1聚乙烯通电织带技术要求分为理化性能要求和外观质量要求。理化性能要求包括单位长度质量、断裂强力、纬密偏差、电阻偏差率四项指标:外观质量要求包括宽度偏差、长度偏差率、疵点、断头、金属丝结头、色差。
5.2.2聚乙烯通电织带理化性能要求按表1规定。1
63044—2018
织带宽度
表1聚乙烯通电织带理化性能要求合格品
单位长度质量
指标值/(g/m)
允许偏差率/%
·织带宽度代号相当于其以毫米计的近似宽度织带纬密为一梭口计一纬。
聚乙烯通电织带外观质量要求按表2规定。表2
宽度偏差/mm
40mm及以下
长度偏差率/%》
断经(聚乙烯)
疵点≤
金属丝结头/个≤
色差/级bZxz.net
断经(金属丝)
开车档
按色卡或来样
断裂强力/N
聚乙烯通电织带外观质量要求
纬密偏差
纬/10cm
合格品
1处且2纬以内
1根,不超过10cm
不允许
电阻偏差率/%
2处,每处开车档的宽度在5纬以内,且间隔1m以上2处,每处在3根经纱跳纬且长度在2cm以内,间隔1m以上不允许
不允许
卷(筒)与卷(简)之间
注1:织带疵点、金属丝结头、断头以每卷200m为单位长度进行评定。注2:色差的评定按照GB/T250执行。试验方法
取样和调湿
各项试验应在各方法标准规定的条件下进行。6.2单位长度质量
按FZ/T60021—2010中的8规定执行。2
6.3纬密试验方法
按FZ/T60021一2010中的6方法A规定执行。6.4宽度试验方法
按FZ/T60021—2010中的5规定执行。6.5电阻试验方法
FZ/T63044—2018
电阻测试方法参考GB/T351的规定进行。在伸直状态下量取2m的通电织带,然后两端化纤6.5.1
丝破开,将所有金属丝拧在一起(拧接长度≤1cm),中间部分自然伸直,然后测量金属丝两端的电阻。6.5.2根据式(1)计算通电织带每米电阻:R.R
式中:
通电织带每米电阻,单位为欧姆每米(2/m)。Rm
测量时的电阻,单位为欧姆(2)。.. (1)
6.5.3计算通电织带每米电阻的平均值,数值取三位有效数字,并按GB/T8170修约到二位有效数字。6.6断裂强力试验方法
按FZ/T60021—2010中的7规定执行。7检验规则
7.1组批
以相同工艺、相同材料制造的同一类型、相同规格的产品为一批。7.2抽样
7.2.1在同一批产品中随机取样的样品数量S按式(2)计算:S=0.4VN
式中:
S样品数量,单位为卷;
N一同一批产品的数量,约定长度每卷200m,单位为卷。S的计算结果按GB/T8170规则修约成不小于1的整数7.2.2S<1时,在该样品织带卷中取一个试样:S>2时,在每个样品织带中取一个试样。7.2.3抽样时,可从样品织带的任意一端截取,也可在样品准备割断时从样品中部截取。7.3检验
7.3.1每批产品须经生产厂质量检验部门按本标准检验合格后方能出厂,并附有检验合格证。7.3.2检验项目为外观、单位长度质量、断裂强力、纬密和电阻偏差率。7.4判定规则
检验结果符合第5章的要求,则判该批产品合格,否则判该批产品不合格,2)
63044—2018
标志、包装、运输和贮存
标志、包装
8.1.1产品应进行绕轴或卡盘包装,外用薄膜吸塑、纸箱等包装。8.1.2产品应附有产品合格证明作为标签,标签上应标明产品的宽度、单位长度电阻值、商标、组成材料、交货长度、执行标准编号、生产日期、检验标志。8.2运输、贮存
8.2.1产品在运输和装卸过程中,切勿拖电、钩挂,避免损坏包装和产品。8.2.2产品应贮存在远离热源、无化学品污染、无阳光直射、清洁干燥的库房内。产品贮存期为1年(自生产之日起),超过1年的产品应经复验合格后方可出厂。其他
用户对产品有特殊要求时,由供需双方另订协议。A.1
附录A
(资料性附录)
金属丝及聚乙烯单丝的技术要求导电金属丝技术要求见表A.1。
#304不锈钢丝
#304不锈钢丝
#304不锈钢丝
#304不锈钢丝
#304不锈钢丝
#304不锈钢丝
镀锡铜丝
镀锡铜丝
镀锡铜丝
电阻率Rz最大值
0.73±0.02
0.0176±0.02
0.0177±0.02
聚乙烯单丝参考要求见表A.2。
导电金属丝技术要求
直径/mm
聚乙烯单丝
规格/(dtex/f)
667~889/1f
直径偏差/mm
+0.005~—0.005
+0.01~-0. 004
+0. 01~—0. 004
聚乙烯单丝参考要求
直径/mm
0.27~0.34
电阻/(Q/m)
36.3±0.05
28.7±0.05
23.2±0.05
10.3±0.05
5.80±0.05
3.70±0.05
0.56±0.05
0.36±0.05
0.25±0.05
断裂强度/(cN/dtex)
FZ/T63044—2018
线密度/ktex
0.16±0.01
0.20±0.01
0.25±0.01
0.55±0.01
0.99±0. 01
1.54±0.01
0.27±0.01
0.42±0.01
0.60±0.01
抗UV老化材料含量/%
小提示:此标准内容仅展示完整标准里的部分截取内容,若需要完整标准请到上方自行免费下载完整标准文档。
中华人民共和国纺织行业标准
FZ/T 63044—2018
聚乙烯通电织带
Polyethylene electric ribbon2018-12-21发布
中华人民共和国工业和信息化部发布
2019-07-01实施
本标准按照GB/T1.1一2009给出的规则起草。本标准由中国纺织工业联合会提出。FZ/T63044—2018
本标准由全国家用纺织品标准化技术委员会线带分技术委员会(SAC/TC302/SC标准化技术委员会产业分技术委员会(SAC/TC209/SC7)归口。2)、全国纺织品
本标准起草单位:山东鲁普科技有限公司、上海市纺织工业技术监督所、鲁普耐特集团有限公司、中国产业用纺织品行业协会。
本标准主要起草人:沈明、贺美娣、宋其晶、李桂梅、尹延征。1范围
聚乙烯通电织带
FZ/T63044—2018
本标准规定了聚乙烯通电织带术语和定义、材料、要求、试验方法、检验规则、标志、包装、运输和贮存。
本标准适用于以导电金属丝与聚乙烯单丝为原料,编织成宽度40mm及以下的具有通电功能的织带。
2规范性引用文件
下列文件对于本文件的应用是必不可少的。凡是注日期的引用文件,仅注日期的版本适用于本文件。凡是不注日期的引用文件,其最新版本(包括所有的修改单)适用于本文件。GB/T250
纺织品色牢度试验评定变色用灰色样卡金属材料电阻系数测量方法
GB/T351
GB/T4240
不锈钢丝
GB/T4910
GB/T8170
GB/T24250
镀锡圆铜线
数值修约规则与极限数值的表示和判定机织物疵点的描述术语
FZ/T600212010织带产品物理机械性能试验方法3术语和定义
GB/T24250界定的术语和定义适用于本文件。4材料
4.1导电金属丝应符合GB/T4240
及GB/T4910
4.2聚乙烯单丝技术要求参见附录A中的A.2。5要求
5.1结构要求
的规定,技术要求参见附录A中的A.1。聚乙烯通电织带中金属丝应裸露在织带表面,导电金属丝应是连续的。5.2技术要求
5.2.1聚乙烯通电织带技术要求分为理化性能要求和外观质量要求。理化性能要求包括单位长度质量、断裂强力、纬密偏差、电阻偏差率四项指标:外观质量要求包括宽度偏差、长度偏差率、疵点、断头、金属丝结头、色差。
5.2.2聚乙烯通电织带理化性能要求按表1规定。1
63044—2018
织带宽度
表1聚乙烯通电织带理化性能要求合格品
单位长度质量
指标值/(g/m)
允许偏差率/%
·织带宽度代号相当于其以毫米计的近似宽度织带纬密为一梭口计一纬。
聚乙烯通电织带外观质量要求按表2规定。表2
宽度偏差/mm
40mm及以下
长度偏差率/%》
断经(聚乙烯)
疵点≤
金属丝结头/个≤
色差/级bZxz.net
断经(金属丝)
开车档
按色卡或来样
断裂强力/N
聚乙烯通电织带外观质量要求
纬密偏差
纬/10cm
合格品
1处且2纬以内
1根,不超过10cm
不允许
电阻偏差率/%
2处,每处开车档的宽度在5纬以内,且间隔1m以上2处,每处在3根经纱跳纬且长度在2cm以内,间隔1m以上不允许
不允许
卷(筒)与卷(简)之间
注1:织带疵点、金属丝结头、断头以每卷200m为单位长度进行评定。注2:色差的评定按照GB/T250执行。试验方法
取样和调湿
各项试验应在各方法标准规定的条件下进行。6.2单位长度质量
按FZ/T60021—2010中的8规定执行。2
6.3纬密试验方法
按FZ/T60021一2010中的6方法A规定执行。6.4宽度试验方法
按FZ/T60021—2010中的5规定执行。6.5电阻试验方法
FZ/T63044—2018
电阻测试方法参考GB/T351的规定进行。在伸直状态下量取2m的通电织带,然后两端化纤6.5.1
丝破开,将所有金属丝拧在一起(拧接长度≤1cm),中间部分自然伸直,然后测量金属丝两端的电阻。6.5.2根据式(1)计算通电织带每米电阻:R.R
式中:
通电织带每米电阻,单位为欧姆每米(2/m)。Rm
测量时的电阻,单位为欧姆(2)。.. (1)
6.5.3计算通电织带每米电阻的平均值,数值取三位有效数字,并按GB/T8170修约到二位有效数字。6.6断裂强力试验方法
按FZ/T60021—2010中的7规定执行。7检验规则
7.1组批
以相同工艺、相同材料制造的同一类型、相同规格的产品为一批。7.2抽样
7.2.1在同一批产品中随机取样的样品数量S按式(2)计算:S=0.4VN
式中:
S样品数量,单位为卷;
N一同一批产品的数量,约定长度每卷200m,单位为卷。S的计算结果按GB/T8170规则修约成不小于1的整数7.2.2S<1时,在该样品织带卷中取一个试样:S>2时,在每个样品织带中取一个试样。7.2.3抽样时,可从样品织带的任意一端截取,也可在样品准备割断时从样品中部截取。7.3检验
7.3.1每批产品须经生产厂质量检验部门按本标准检验合格后方能出厂,并附有检验合格证。7.3.2检验项目为外观、单位长度质量、断裂强力、纬密和电阻偏差率。7.4判定规则
检验结果符合第5章的要求,则判该批产品合格,否则判该批产品不合格,2)
63044—2018
标志、包装、运输和贮存
标志、包装
8.1.1产品应进行绕轴或卡盘包装,外用薄膜吸塑、纸箱等包装。8.1.2产品应附有产品合格证明作为标签,标签上应标明产品的宽度、单位长度电阻值、商标、组成材料、交货长度、执行标准编号、生产日期、检验标志。8.2运输、贮存
8.2.1产品在运输和装卸过程中,切勿拖电、钩挂,避免损坏包装和产品。8.2.2产品应贮存在远离热源、无化学品污染、无阳光直射、清洁干燥的库房内。产品贮存期为1年(自生产之日起),超过1年的产品应经复验合格后方可出厂。其他
用户对产品有特殊要求时,由供需双方另订协议。A.1
附录A
(资料性附录)
金属丝及聚乙烯单丝的技术要求导电金属丝技术要求见表A.1。
#304不锈钢丝
#304不锈钢丝
#304不锈钢丝
#304不锈钢丝
#304不锈钢丝
#304不锈钢丝
镀锡铜丝
镀锡铜丝
镀锡铜丝
电阻率Rz最大值
0.73±0.02
0.0176±0.02
0.0177±0.02
聚乙烯单丝参考要求见表A.2。
导电金属丝技术要求
直径/mm
聚乙烯单丝
规格/(dtex/f)
667~889/1f
直径偏差/mm
+0.005~—0.005
+0.01~-0. 004
+0. 01~—0. 004
聚乙烯单丝参考要求
直径/mm
0.27~0.34
电阻/(Q/m)
36.3±0.05
28.7±0.05
23.2±0.05
10.3±0.05
5.80±0.05
3.70±0.05
0.56±0.05
0.36±0.05
0.25±0.05
断裂强度/(cN/dtex)
FZ/T63044—2018
线密度/ktex
0.16±0.01
0.20±0.01
0.25±0.01
0.55±0.01
0.99±0. 01
1.54±0.01
0.27±0.01
0.42±0.01
0.60±0.01
抗UV老化材料含量/%
小提示:此标准内容仅展示完整标准里的部分截取内容,若需要完整标准请到上方自行免费下载完整标准文档。
标准图片预览:





- 其它标准
- 上一篇: FZ/T 63043-2018中国结绳
- 下一篇: FZ/T 63037-2018金银丝绒带
- 热门标准
- 其他行业标准
- JB/T11120-2010 印刷机械 网版印刷紫外线光固机
- FZ/T72020-2014 针织横机领
- QX/T332-2016 气象服务公众满意度
- FZ/T98009-2011 电子单纤维强力仪
- CECS59-1994 水泵隔振技术规程(附条文说明)
- CNCA-C11-11:2014 强制性产品认证实施规则 汽车燃油箱
- QB/T4766-2014 家具用双包镶板技术要求
- JB/T11313-2012 电袋复合除尘器用旁路阀
- QB/T1733.5-2015 油炸花生仁
- FZ/T01153-2019 非织造布 疵点的描述 术语
- FZ/T14020-2020 涂料染色水洗棉布
- JB/T11156-2011 塔式起重机 起升机构
- QJCHY0003S-2016 吉林省长春皓月清真肉业股份有限公司 清真熏烤肉
- QJLPK0001S-2016 吉林普康农业有限公司 胚芽米
- HG/T3663-2014 胶鞋抗菌性能试验方法
- 行业新闻
请牢记:“bzxz.net”即是“标准下载”四个汉字汉语拼音首字母与国际顶级域名“.net”的组合。 ©2025 标准下载网 www.bzxz.net 本站邮件:bzxznet@163.com
网站备案号:湘ICP备2025141790号-2
网站备案号:湘ICP备2025141790号-2