- 您的位置:
- 标准下载网 >>
- 标准分类 >>
- 其他行业标准 >>
- FZ/T 63041-2018聚乙烯与导电金属丝拧绞线绳
标准号:
FZ/T 63041-2018
标准名称:
聚乙烯与导电金属丝拧绞线绳
标准类别:
其他行业标准
英文名称:
Polyethylene and conductive wire twisted wire rope标准状态:
现行-
发布日期:
2018-04-30 -
实施日期:
2018-09-01 出版语种:
简体中文下载格式:
.pdf .zip
点击下载
标准简介:
本标准规定了聚乙烯与导电金属丝拧绞线绳的术语和定义、标识、材料、类型、技术要求、试验方法、检验规则、标志、包装、运输和贮存。
本标准适用于线密度2.1 ktex~37.4 ktex,线绳代号为 8及以下的导电金属丝(不锈钢丝规格0.15 mm-0.5 mm、镀锡圆铜线规格在0.2 mm-0.3 mm)和聚乙烯单丝为原料制成的3股、4股聚乙烯与导电金属丝拧绞线绳。
部分标准内容:
ICS59.080.50
中华人民共和国纺织行业标
FZ/T63041-2018
聚乙烯与导电金属丝拧绞线绳
Polyethylene and conductive wire twisted wire rope2018-04-30发布
中华人民共和国工业和信息化部发布
2018-09-01实施
本标准按照GB/T1.1一2009给出的规则起草。本标准由中国纺织工业联合会提出。FZ/T63041-2018
本标准归口单位:全国家用纺织品标准化技术委员会线带分技术委员会(SAC/TC302/SC2)、全国纺织品标准化技术委员会产业分技术委员会(SAC/TC209/SC7)。本标准起草单位:山东鲁普科技有限公司、上海市纺织工业技术监督所、鲁普耐特集团有限公司、中国产业用纺织品行业协会。
本标准主要起草人:沈明、贺美娣、邱延平、李桂梅、宋其晶。1范围
聚乙烯与导电金属丝拧绞线绳
FZ/T63041—2018
本标准规定了聚乙烯与导电金属丝拧绞线绳的标识、材料、类型、技术要求、试验方法、检验规则、标志、包装、运输、贮存和其他要求。本标准适用于线密度2.1ktex~37.4ktex,线绳代号8及以下的导电金属丝(不锈钢丝规格为0.15mm~0.5mm、镀锡圆铜线规格为0.2mm~0.3mm)和聚乙烯单丝为原料制成的3股、4股聚乙烯与导电金属丝拧绞线绳。
2规范性引用文件
下列文件对于本文件的应用是必不可少的。凡是注日期的引用文件,仅注日期的版本适用于本文件。凡是不注日期的引用文件,其最新版本(包括所有的修改单)适用于本文件。GB/T351
金属材料电阻系数测量方法
GB/T4240
不锈钢丝
GB/T4910
GB/T6965
GB/T8170
GB/T8834
SC/T4022
ISO1968
3术语和定义
镀锡圆铜线
渔具材料试验基本条件预加张力数值修约规则与极限数值的表示和判定纤维绳索有关物理和机械性能的测定渔网网线断裂强力和结节断裂强力的测定纤维绳索和绳索制品词汇(Fibreropesandcordage-Vocabulary)ISO1968界定的以及下列术语和定义适用于本文件。3.1
unitlengthresistanc
单位长度电阻
电阻是一个物理量,表示导体对电流阻碍作用的大小。聚乙烯与导电金属丝拧绞线绳的电阻通常用单位长度上的电阻值来衡量,单位为:欧每米(α/m)。4标识
绞线绳标识由以下内容组成:
拧绞线绳;
本标准号;
线绳类型;
线绳代号;
一线绳材料;
线绳的性能水平(普通或高强级)。1
FZ/T63041—2018
示例1:聚乙烯(PE)与导电金属丝(不锈钢丝Ss和/或镀锡圆铜线Cu)B型四股拧绞线绳,参考代号8,线密度近似对应于34ktex的高强(H)绳索。
拧绞线绳FZ/T63041-B-8-PE/Ss/Cu(H)。5
导电金属丝应符合GB/T4240及GB/T4910的规定,技术要求参见附录A。5.2聚乙烯单丝技术要求参见附录A。6
聚乙烯与导电金属丝绞线绳应为以下类型:A型3股拧绞线绳(见图1);
-B型4股拧绞线绳(见图2)。
图13股拧绞线绳(A型)
图24股拧绞线绳(B型)
7技术要求
结构要求
聚乙烯与导电金属丝拧绞线绳中金属丝应裸露在绳股表面,导电金属丝应是连续无断头的。2
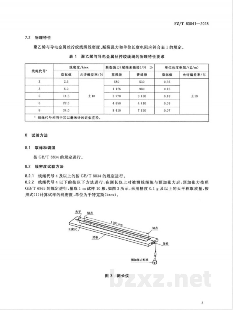
物理特性
FZ/T63041-2018
聚乙烯与导电金属丝拧绞线绳线密度、断裂强力和单位长度电阻应符合表1的规定。表1
线绳代号\
聚乙烯与导电金属丝拧绞线绳的物理特性要求线密度/ktex
指标值
允许偏差率/%
线绳代号相当于其以毫米计的近似直径。8
试验方法
取样和调湿
按GB/T8834的规定进行。
8.2线密度试验方法
断裂强力(尾端未插接)/N
高强级
线绳代号4及以上的按GB/T8834的规定进行。普通级
单位长度电阻/(a/m)
指标值
允许偏差率/%
线绳代号4以下的按以下方法进行,在测长仪上对被测线绳施与预加张力后,预加张力按照GB/T6965的规定进行,量取1m试样10根,如图3所示,采用精度0.1g及以上的天平称取质量,按照式(1)计算试样的线密度,单位为千特克斯(ktex)。夹子
长度尺
1000mm
测长仪
预加张力配重
FZ/T63041—2018
式中:
P——聚乙烯与导电金属丝拧绞线绳的线密度,单位为千特克斯(ktex);M一—预加张力下所测得1m长试样10根的质量,单位为克(g)。8.3断裂强力试验方法
(1)
线绳代号4以下的按SC/T4022规定进行,线绳代号4及以上的按GB/T8834的规定进行。8.4单位长度电阻试验方法
电阻测试方法参考GB/T351的规定进行。在有张力的条件下量取1m的线绳,然后两端退捻,将所有金属丝拧在一起(拧接长度≤1cm),中间部分自然伸直,然后测量金属丝两端的电阻。9
检验规则
9.1组批
以相同工艺、相同材料制造的同一类型、相同规格的产品为一批。9.2抽样
9.2.1除另有协议外,在同一批产品中随机取样的样品数量S按式(2)计算:S=0.4N
式中:
S—样品数量,单位为卷;
N--同一批产品的数量,约定长度每卷220m,单位为卷。S的计算结果应按GB/T8170修约成不小于1的整数。9.2.2S1时,在该样品线绳卷中取一个试样;S≥2时,在每个样品线绳卷中取一个试样。(2)
9.2.3抽样时,可从样品线绳的任意一端截取,也可在样品准备割断时从样品中部截取。取样时应采取必要的措施,以避免试样的退抢。9.3判定检验
每批产品须经生产厂质量检验部门按本标准检验合格后方能出厂,并附有检验合格证。9.3.2村
检验项目为线密度、断裂强力和单位长度电阻。9.4判定规则
检验结果符合第7章的要求,则判该批产品合格,否则判该批产品不合格。10标志、包装、运输、贮存
标志、包装
产品应进行纸芯打轴或卡盘包装,外用薄膜吸塑或纸箱包装。按要求进行标示。10.2运输、购存
10.2.1产品在运输和装卸过程中,切勿拖电、钩挂,避免损坏包装和产品。4
:产品应贮存在远离热源、无化学品污染、无阳光直射、清洁干燥的库房内。10.2.2
11其他
用户对产品有特殊要求的由供需双方另订协议。FZ/T63041-2018
FZ/T63041—2018
附录A
(资料性附录)
金属丝及聚乙烯单丝的技术要求导电金属丝技术要求见表A.1。
#304不锈钢丝
#304不锈钢丝
#304不锈钢丝
#304不锈钢丝
#304不锈钢丝
#304不锈钢丝
镀锡铜丝
镀锡铜丝
镀锡铜丝
电阻率R2最大值
/(amm*/m)
0.73±0.02
0.0176±0.02
0.0177±0.02
导电金属丝技术要求
直径/mm
聚乙烯单丝参考要求见表A.2。
聚乙烯单丝
规格/(dtex/f)
(667~889)/1
直径偏差/mm
+0.005~-0.005
+0.005~-0.005
+0.006~0.006
+0.006~-0.006
+0.006~0.006
+0.006~-0.006
+0.01~-0.004
+0.01~-0.004
+0.01~-0.004
聚乙烯单丝参考要求
直径/mmbzxZ.net
0.27~0.34
电阻/(n/m)
36.3±0.05
28.7±0.05
23.2±0.05
10.3±0.05
5.8±0.05
3.7±0.05
0.56±0.05
0.36±0.05
0.25±0.05
断裂强度/(cN/dtex)
线密度/ktex
0.16±0.01
0.20±0.01
0.25±0.01
0.55±0.01
0.99±0.01
1.54±0.01
0.27±0.01
0.42±0.01
0.60±0.01
抗UV老化材料含量/%
小提示:此标准内容仅展示完整标准里的部分截取内容,若需要完整标准请到上方自行免费下载完整标准文档。
中华人民共和国纺织行业标
FZ/T63041-2018
聚乙烯与导电金属丝拧绞线绳
Polyethylene and conductive wire twisted wire rope2018-04-30发布
中华人民共和国工业和信息化部发布
2018-09-01实施
本标准按照GB/T1.1一2009给出的规则起草。本标准由中国纺织工业联合会提出。FZ/T63041-2018
本标准归口单位:全国家用纺织品标准化技术委员会线带分技术委员会(SAC/TC302/SC2)、全国纺织品标准化技术委员会产业分技术委员会(SAC/TC209/SC7)。本标准起草单位:山东鲁普科技有限公司、上海市纺织工业技术监督所、鲁普耐特集团有限公司、中国产业用纺织品行业协会。
本标准主要起草人:沈明、贺美娣、邱延平、李桂梅、宋其晶。1范围
聚乙烯与导电金属丝拧绞线绳
FZ/T63041—2018
本标准规定了聚乙烯与导电金属丝拧绞线绳的标识、材料、类型、技术要求、试验方法、检验规则、标志、包装、运输、贮存和其他要求。本标准适用于线密度2.1ktex~37.4ktex,线绳代号8及以下的导电金属丝(不锈钢丝规格为0.15mm~0.5mm、镀锡圆铜线规格为0.2mm~0.3mm)和聚乙烯单丝为原料制成的3股、4股聚乙烯与导电金属丝拧绞线绳。
2规范性引用文件
下列文件对于本文件的应用是必不可少的。凡是注日期的引用文件,仅注日期的版本适用于本文件。凡是不注日期的引用文件,其最新版本(包括所有的修改单)适用于本文件。GB/T351
金属材料电阻系数测量方法
GB/T4240
不锈钢丝
GB/T4910
GB/T6965
GB/T8170
GB/T8834
SC/T4022
ISO1968
3术语和定义
镀锡圆铜线
渔具材料试验基本条件预加张力数值修约规则与极限数值的表示和判定纤维绳索有关物理和机械性能的测定渔网网线断裂强力和结节断裂强力的测定纤维绳索和绳索制品词汇(Fibreropesandcordage-Vocabulary)ISO1968界定的以及下列术语和定义适用于本文件。3.1
unitlengthresistanc
单位长度电阻
电阻是一个物理量,表示导体对电流阻碍作用的大小。聚乙烯与导电金属丝拧绞线绳的电阻通常用单位长度上的电阻值来衡量,单位为:欧每米(α/m)。4标识
绞线绳标识由以下内容组成:
拧绞线绳;
本标准号;
线绳类型;
线绳代号;
一线绳材料;
线绳的性能水平(普通或高强级)。1
FZ/T63041—2018
示例1:聚乙烯(PE)与导电金属丝(不锈钢丝Ss和/或镀锡圆铜线Cu)B型四股拧绞线绳,参考代号8,线密度近似对应于34ktex的高强(H)绳索。
拧绞线绳FZ/T63041-B-8-PE/Ss/Cu(H)。5
导电金属丝应符合GB/T4240及GB/T4910的规定,技术要求参见附录A。5.2聚乙烯单丝技术要求参见附录A。6
聚乙烯与导电金属丝绞线绳应为以下类型:A型3股拧绞线绳(见图1);
-B型4股拧绞线绳(见图2)。
图13股拧绞线绳(A型)
图24股拧绞线绳(B型)
7技术要求
结构要求
聚乙烯与导电金属丝拧绞线绳中金属丝应裸露在绳股表面,导电金属丝应是连续无断头的。2
物理特性
FZ/T63041-2018
聚乙烯与导电金属丝拧绞线绳线密度、断裂强力和单位长度电阻应符合表1的规定。表1
线绳代号\
聚乙烯与导电金属丝拧绞线绳的物理特性要求线密度/ktex
指标值
允许偏差率/%
线绳代号相当于其以毫米计的近似直径。8
试验方法
取样和调湿
按GB/T8834的规定进行。
8.2线密度试验方法
断裂强力(尾端未插接)/N
高强级
线绳代号4及以上的按GB/T8834的规定进行。普通级
单位长度电阻/(a/m)
指标值
允许偏差率/%
线绳代号4以下的按以下方法进行,在测长仪上对被测线绳施与预加张力后,预加张力按照GB/T6965的规定进行,量取1m试样10根,如图3所示,采用精度0.1g及以上的天平称取质量,按照式(1)计算试样的线密度,单位为千特克斯(ktex)。夹子
长度尺
1000mm
测长仪
预加张力配重
FZ/T63041—2018
式中:
P——聚乙烯与导电金属丝拧绞线绳的线密度,单位为千特克斯(ktex);M一—预加张力下所测得1m长试样10根的质量,单位为克(g)。8.3断裂强力试验方法
(1)
线绳代号4以下的按SC/T4022规定进行,线绳代号4及以上的按GB/T8834的规定进行。8.4单位长度电阻试验方法
电阻测试方法参考GB/T351的规定进行。在有张力的条件下量取1m的线绳,然后两端退捻,将所有金属丝拧在一起(拧接长度≤1cm),中间部分自然伸直,然后测量金属丝两端的电阻。9
检验规则
9.1组批
以相同工艺、相同材料制造的同一类型、相同规格的产品为一批。9.2抽样
9.2.1除另有协议外,在同一批产品中随机取样的样品数量S按式(2)计算:S=0.4N
式中:
S—样品数量,单位为卷;
N--同一批产品的数量,约定长度每卷220m,单位为卷。S的计算结果应按GB/T8170修约成不小于1的整数。9.2.2S1时,在该样品线绳卷中取一个试样;S≥2时,在每个样品线绳卷中取一个试样。(2)
9.2.3抽样时,可从样品线绳的任意一端截取,也可在样品准备割断时从样品中部截取。取样时应采取必要的措施,以避免试样的退抢。9.3判定检验
每批产品须经生产厂质量检验部门按本标准检验合格后方能出厂,并附有检验合格证。9.3.2村
检验项目为线密度、断裂强力和单位长度电阻。9.4判定规则
检验结果符合第7章的要求,则判该批产品合格,否则判该批产品不合格。10标志、包装、运输、贮存
标志、包装
产品应进行纸芯打轴或卡盘包装,外用薄膜吸塑或纸箱包装。按要求进行标示。10.2运输、购存
10.2.1产品在运输和装卸过程中,切勿拖电、钩挂,避免损坏包装和产品。4
:产品应贮存在远离热源、无化学品污染、无阳光直射、清洁干燥的库房内。10.2.2
11其他
用户对产品有特殊要求的由供需双方另订协议。FZ/T63041-2018
FZ/T63041—2018
附录A
(资料性附录)
金属丝及聚乙烯单丝的技术要求导电金属丝技术要求见表A.1。
#304不锈钢丝
#304不锈钢丝
#304不锈钢丝
#304不锈钢丝
#304不锈钢丝
#304不锈钢丝
镀锡铜丝
镀锡铜丝
镀锡铜丝
电阻率R2最大值
/(amm*/m)
0.73±0.02
0.0176±0.02
0.0177±0.02
导电金属丝技术要求
直径/mm
聚乙烯单丝参考要求见表A.2。
聚乙烯单丝
规格/(dtex/f)
(667~889)/1
直径偏差/mm
+0.005~-0.005
+0.005~-0.005
+0.006~0.006
+0.006~-0.006
+0.006~0.006
+0.006~-0.006
+0.01~-0.004
+0.01~-0.004
+0.01~-0.004
聚乙烯单丝参考要求
直径/mmbzxZ.net
0.27~0.34
电阻/(n/m)
36.3±0.05
28.7±0.05
23.2±0.05
10.3±0.05
5.8±0.05
3.7±0.05
0.56±0.05
0.36±0.05
0.25±0.05
断裂强度/(cN/dtex)
线密度/ktex
0.16±0.01
0.20±0.01
0.25±0.01
0.55±0.01
0.99±0.01
1.54±0.01
0.27±0.01
0.42±0.01
0.60±0.01
抗UV老化材料含量/%
小提示:此标准内容仅展示完整标准里的部分截取内容,若需要完整标准请到上方自行免费下载完整标准文档。
标准图片预览:





- 其它标准
- 热门标准
- 其他行业标准
- JB/T11120-2010 印刷机械 网版印刷紫外线光固机
- FZ/T72020-2014 针织横机领
- QX/T332-2016 气象服务公众满意度
- FZ/T98009-2011 电子单纤维强力仪
- CNCA-C11-11:2014 强制性产品认证实施规则 汽车燃油箱
- QB/T4766-2014 家具用双包镶板技术要求
- JB/T11313-2012 电袋复合除尘器用旁路阀
- QB/T1733.5-2015 油炸花生仁
- FZ/T01153-2019 非织造布 疵点的描述 术语
- FZ/T14020-2020 涂料染色水洗棉布
- JB/T11156-2011 塔式起重机 起升机构
- QJCHY0003S-2016 吉林省长春皓月清真肉业股份有限公司 清真熏烤肉
- QJLPK0001S-2016 吉林普康农业有限公司 胚芽米
- HG/T3663-2014 胶鞋抗菌性能试验方法
- QX/T557-2020 农产品气候品质评价 酿酒葡萄
- 行业新闻
请牢记:“bzxz.net”即是“标准下载”四个汉字汉语拼音首字母与国际顶级域名“.net”的组合。 ©2025 标准下载网 www.bzxz.net 本站邮件:bzxznet@163.com
网站备案号:湘ICP备2025141790号-2
网站备案号:湘ICP备2025141790号-2