- 您的位置:
- 标准下载网 >>
- 标准分类 >>
- 其他行业标准 >>
- FZ/T 01160-2022纺织品 聚苯硫醚纤维与聚四氟乙烯纤维混合物定量分析 差示扫描量热法(DSC)

【其他行业标准】 纺织品 聚苯硫醚纤维与聚四氟乙烯纤维混合物定量分析 差示扫描量热法(DSC)
本网站 发布时间:
2025-10-23 12:46:45
- FZ/T01160-2022
- 现行
- 点击下载此标准
标准号:
FZ/T 01160-2022
标准名称:
纺织品 聚苯硫醚纤维与聚四氟乙烯纤维混合物定量分析 差示扫描量热法(DSC)
标准类别:
其他行业标准
英文名称:
Textiles—Quantitative analysis of polyphenylene sulfide fiber and polytetrafluoroethylene fiber mixture—Differential scanning calorimetry(DSC)标准状态:
现行-
发布日期:
2022-04-08 -
实施日期:
2022-10-01 出版语种:
简体中文下载格式:
.pdf .zip
标准ICS号:
纺织和皮革技术>>纺织产品>>59.080.01纺织产品综合中标分类号:
纺织>>纺织综合>>W04基础标准与通用方法

部分标准内容:
ICS59.080.01
CCSW04
中华人民共和国纺织行业标准
FZ/T01160—2022
纺织品
聚苯硫醚纤维与聚四氟乙烯纤维混合物定量分析
差示扫描量热法(DSC)
Textiles-Quantitative analysis of polyphenylene sulfidefiberandpolytetrafluoroethylene fiber mixtureDifferential scanning calorimetry (DSC)2022-04-08发布
中华人民共和国工业和信息化部中国标准出版社
2022-10-01实施
FZ/T01160—2022
本文件按照GB/T1.1一2020《标准化工作导则第1部分:标准化文件的结构和起草规则》的规定起草。
请注意本文件的某些内容可能涉及专利。本文件的发布机构不承担识别专利的责任。本文件由中国纺织工业联合会提出。本文件由全国纺织品标准化技术委员会基础标准分技术委员会(SAC/TC209/SC1)归口。本文件起草单位:中国纺织科学研究院有限公司、安徽元琛环保科技股份有限公司、中纺院(天津)滤料技术检测有限公司、苏州首页纺织科技有限公司、中纺标(深圳)检测有限公司、山东中康国创先进印染技术研究院有限公司。
本文件主要起草人:彭杰、李瓒、梁燕、金小培、刘飞飞、毛志平、赵金辉。1范围
纺织品聚苯硫醚纤维与聚四氟乙烯纤维混合物定量分析差示扫描量热法(DSC)FZ/T01160—2022
本文件规定了采用差示扫描量热仪测定聚苯硫醚纤维与聚四氟乙烯纤维含量的方法。本文件适用于聚苯硫醚纤维与聚四氟乙烯纤维的二组分混合物。2规范性引用文件
下列文件中的内容通过文中的规范性引用而构成本文件必不可少的条款。其中,注日期的引用文件,仅该日期对应的版本适用于本文件;不注日期的引用文件,其最新版本(包括所有的修改单)适用于本文件。
GB/T8170数值修约规则与极限数值的表示和判定GB/T8979纯氮、高纯氮和超纯氮GB/T10629纺织品用于化学试验的实验室样品和试样的准备GB/T19466.1--2004塑料差示扫描量热法(DSC)第1部分:通则3术语和定义
下列术语和定义适用于本文件。3.1
差示扫描量热法(DSC)differentialscanningcalorimetry;DSC在程序控温和一定气氛下,测量输给试样和参比物的热流速率或加热功率(差)与温度或时间关系的技术。
[来源:GB/T6425—2008,3.2.9]3.2
差示扫描量热曲线(DSC曲线)differentialscanningcalorimetrycurve(DSCcurve)由差示扫描量热仪测得的输给试样和参比物的热流速率或加热功率(差)与温度或时间的关系曲线图示。曲线的纵坐标为热流速率(heatflowrate)或称热流量(heatflow),单位为mW(mJ·s-1);横坐标为温度或时间。
[来源:GB/T6425—2008,3.2.10]3.3
含enthalpyof fusion
熔融烩
在恒压下,材料熔融所需要的热量,单位,kJ/kg或J/g。[来源:GB/T19466.3—2004,3.3]3.4
基线baseline
DSC曲线上位于反应或转变区域以外,但与该区域相邻的部分。在该部分中,热流速率(热功率)差近于恒定。
FZ/T01160—2022
[来源:GB/T19466.1—2004,3.7]]3.5
准基线virtualbaseline
假定反应热和/或转变热为零时,通过反应和/或转变区域所拟合出的基线。通常采用内插或往外推方法在所记录的基线上画出。[来源:GB/T19466.1-2004,3.8]4原理
在设定条件下,采用差示扫描量热仪测得的聚四氟乙烯(PTFE)纤维熔融恰与其纤维含量成正比。试样中的PTFE纤维熔融熔与作为基准的PTFE纤维熔融恰之比,即为试样中PTFE纤维的含量。5.仪器和材料
5.1差示扫描量热仪,主要性能应满足:能以20℃/min的速率等速升温或降温;a)
b)能保持试验温度恒定在士0.5℃内至少60min;e)
气体流动速率范围为10mL/min~50mL/min,偏差控制在士10%范围内;d)
温度信号分辨能力在0.1℃内,噪音低于0.5℃;为便于校准和使用,试样量最小为1mg;e)
能够自动记录DSC曲线,并能对曲线和准基线间的面积进行积分,偏差小于2%;f)
配有一个或多个样品支持器的样品架组件。g)
5.2样品血:用来放置试样和作为参比物,由相同质量的同种材料制成,装试样时称为试样血,空白不装试样时称为参比血。在测试条件下,样品皿不与试样和气氛发生物理或化学反应。样品血应具有良好的导热性能,能够加盖和密封,一般采用铝皿。5.3天平:精确至0.1mg。
5.4气源:符合GB/T8979的要求,高纯氮,99.999%。5.5剪刀或哈式切片器。
6试样
6.1按GB/T10629取有代表性的足够试样。6.2用镊子在样品上随机挑取聚四氟乙烯纤维,挑选部位应具有代表性。使用切片器或者剪刀将其尽量剪碎成粉末状,应避免混人其他杂质。用天平称取5mg~10mg作为1个试样,分别称取3个试样(C1C2、C))。
注:聚四氟乙烯纤维一般为白色,直径较聚苯硫醚纤维大。显微镜下观察为扁平状,非圆柱状。6.3样品上未挑取聚四氟乙烯纤维部分,使用切片器或者剪刀将其尽量剪碎成粉末状,应避免混人其他杂质。用天平称取5mg~10mg作为1个试样,分别称取3个试样(S、Sz、Ss)。6.46.2中的3个试样样(C、C2、C)和6.3中的3个试样(S、S2、Ss)的质量应保持一致,允差为士0.1mg。
7校准
仪器长时间未使用或超过半年未校准,应先按照GB/T19466.1一2004中第8章要求进行校准。2
8操作步骤
仪器准备
8.1.1试验前,接通仪器电源,待电器元件温度平衡后方可进行下一步操作。FZ/T01160—2022
注:仪器不能放在风口处,防止阳光直接照射,测量时避免环境温度、气压或电源电压剧烈波动。8.1.2使用与校准仪器相同的清洁气体及流速。气体和流速有任何变化,都需要重新校准。一般采用高纯氮或超纯氮,流速一般为(20士2)mL/min。经有关双方同意,也可采用其他情性气体,但应在报告中注明。
8.1.3在未放置样品血的情况下,按照实际测试条件测定仪器基线。在试验要求的温度范围内,DSC应是一条直线。当得不到一条直线时,在确认重复性后记录DSC曲线作为基线。进行样品测试时,均需将基线扣除。
8.2将试样放在样品血内
8.2.1不应用手直接接触试样或样品血,应用镊子或戴手套处理。8.2.2取两个样品皿(5.2),用天平(5.3)称量其质量,精确至0.1mg,确保其质量相同。其中一个样品血作为试样Ⅲ,将试样放人其中并加盖压紧密封,再次称量试样血,精确至0.1mg,加试样前后皿的质量差作为该试样的质量W另一个样品皿直接压紧密封作为参比皿。8.2.3压紧密封后样品血的底部应平整。8.3将样品血放入仪器内
用镊子或其他合适的工具将试样皿和参比皿放入样品支持器中,确保皿和支持器之间接触良好。盖上样品支持器。
8.4温度扫描
8.4.1以20℃/min的速率开始升温并记录,将试样血加热,以消除试验前的热历史,加热上限温度通常高于熔融外推终止温度(Tefm)约30C。8.4.2保持温度5min。
8.4.3以20℃/min的速率进行降温并记录,通常降温至50℃。8.4.4保持温度5min。
8.4.5以20℃/min的速率进行第二次升温并记录,加热到高于熔融外推终止温度(Tem)约30℃后停止。
8.4.6待仪器冷却至室温。取出试样血,观察试样血是否异形和试样是否溢出。8.4.7重新称量试样血,精确至0.1mg。8.4.8如有明显质量损失,应怀疑发生了化学变化,打开试样血并检查试样。如果试样已降解,舍弃此试样结果,选择较低的加热上限温度重新试验。如果在测试过程中有试样溢出,应及时清理样品支持器组件,并舍弃此试样结果,重新测试。并用GB/T19466.1一2004中第8章规定的至少一种标准样品进行温度和能量的校准,确认仪器有效。注:根据以往经验一般失重超过1%~2%,认为发生样品分解。8.4.9重复步骤8.2~8.4.8,对另外5个试样进行测试。3
FZ/T01160—2022
9结果计算
9.1熔融烩值的测定
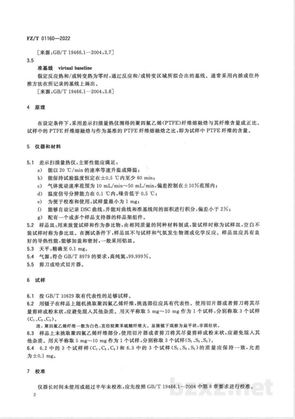
调整DSC曲线图,使峰覆盖的范围能达到满量程的25%。通过连接峰(熔融是吸热峰,结晶是放热峰)开始偏离基线的两点画一条直线,如图1所示。测量DSC曲线上的峰与所做基线之间的面积。T
标引序号说明:
T…起始温度,由外推起始准基线检知最初偏离热分析曲线的点所对应的温度;Team
外推起始温度,基线与转变开始的曲线最大斜率处切线的交点所对应的温度;熔融峰温度,峰达到最大(小)值所对应的温度;外推终止温度,基线与转变结束的曲线最大斜率处切线的交点所对应的温度;终止温度,由外推终止准基线检知最后偏离热分析曲线的点所对应的温度。图1典型DSC曲线图
熔融恰△H的值按照公式(1)计算。ABT
式中:
试样的熔融焰,单位为千焦每千克(kJ/kg);试样的峰面积,单位为平方毫米(mm);试样在X轴(时间)的灵敏度,单位为秒每毫米(s/mm);试样在Y轴的灵敏度,单位为毫瓦每毫米(mW/mm);标准样品的熔融熔,单位为千焦每千克(kJ/kg);标准样品的质量,单位为毫克(mg);试样的质量,单位为毫克(mg);标准样品的峰面积,单位为平方毫米(mm);标准样品在X轴(时间)的灵敏度,单位为秒每毫米(s/mm);标准样品在Y轴的灵敏度,单位为毫瓦每毫米(mW/mm)。注:一般仪器可自动进行计算。9.2熔融烩值的计算
计算方法如下。
从3个试样(St、S2、Ss)DSC曲线上分别读取聚四氟乙烯纤维的熔融恰,取其算术平均值作为试样中聚四氟乙烯纤维的平均熔融焰△H试样中PTFE,结果精确至0.1kJ/kg。4
FZ/T01160—2022
注:DSC曲线上会有两个独立的熔融峰,峰值出现在较高温度的即为聚四氟乙烯纤维的熔融峰,通过9.1计算其熔融焙。
以3个试样(C,、Cz、Cs)的熔融恰的算术平均值作为基准试样的平均熔融恰△HpFE,结果精确至0.1kJ/kg。
9.3纤维含量的计算
按照公式(2)、公式(3)分别计算试样中聚四氟乙烯纤维、聚苯硫醚纤维的质量百分含量,计算结果按照GB/T8170保留至个位。
△H样中PTFE×100%
AHpTFE免费标准下载网bzxz
P pPs=100%-P pTFE
式中:
试样中聚四氟乙烯纤维的质量百分含量(%);.......
....3)
H试样中PTFE
---试样中聚四氟乙烯纤维的平均熔融熔,单位为千焦每千克(kJ/kg);HPTFE
-挑取的聚四氟乙烯纤维(基准试样)的平均熔融恰,单位为千焦每千克(kJ/kg);Ppps
试验报告
一试样中聚苯硫醚纤维的质量百分含量(%)。试验报告应包括以下内容:
本文件的编号;
试验日期;
样品描述;
试验条件;
试验结果;
任何偏离本方法的细节及试验中的异常现象。5
FZ/T01160—2022
热分析术语
GB/T6425—2008
GB/T19466.3—2004
参考文
差示扫描量热法(DSC)
第3部分:熔融和结晶温度及热烩的
小提示:此标准内容仅展示完整标准里的部分截取内容,若需要完整标准请到上方自行免费下载完整标准文档。
CCSW04
中华人民共和国纺织行业标准
FZ/T01160—2022
纺织品
聚苯硫醚纤维与聚四氟乙烯纤维混合物定量分析
差示扫描量热法(DSC)
Textiles-Quantitative analysis of polyphenylene sulfidefiberandpolytetrafluoroethylene fiber mixtureDifferential scanning calorimetry (DSC)2022-04-08发布
中华人民共和国工业和信息化部中国标准出版社
2022-10-01实施
FZ/T01160—2022
本文件按照GB/T1.1一2020《标准化工作导则第1部分:标准化文件的结构和起草规则》的规定起草。
请注意本文件的某些内容可能涉及专利。本文件的发布机构不承担识别专利的责任。本文件由中国纺织工业联合会提出。本文件由全国纺织品标准化技术委员会基础标准分技术委员会(SAC/TC209/SC1)归口。本文件起草单位:中国纺织科学研究院有限公司、安徽元琛环保科技股份有限公司、中纺院(天津)滤料技术检测有限公司、苏州首页纺织科技有限公司、中纺标(深圳)检测有限公司、山东中康国创先进印染技术研究院有限公司。
本文件主要起草人:彭杰、李瓒、梁燕、金小培、刘飞飞、毛志平、赵金辉。1范围
纺织品聚苯硫醚纤维与聚四氟乙烯纤维混合物定量分析差示扫描量热法(DSC)FZ/T01160—2022
本文件规定了采用差示扫描量热仪测定聚苯硫醚纤维与聚四氟乙烯纤维含量的方法。本文件适用于聚苯硫醚纤维与聚四氟乙烯纤维的二组分混合物。2规范性引用文件
下列文件中的内容通过文中的规范性引用而构成本文件必不可少的条款。其中,注日期的引用文件,仅该日期对应的版本适用于本文件;不注日期的引用文件,其最新版本(包括所有的修改单)适用于本文件。
GB/T8170数值修约规则与极限数值的表示和判定GB/T8979纯氮、高纯氮和超纯氮GB/T10629纺织品用于化学试验的实验室样品和试样的准备GB/T19466.1--2004塑料差示扫描量热法(DSC)第1部分:通则3术语和定义
下列术语和定义适用于本文件。3.1
差示扫描量热法(DSC)differentialscanningcalorimetry;DSC在程序控温和一定气氛下,测量输给试样和参比物的热流速率或加热功率(差)与温度或时间关系的技术。
[来源:GB/T6425—2008,3.2.9]3.2
差示扫描量热曲线(DSC曲线)differentialscanningcalorimetrycurve(DSCcurve)由差示扫描量热仪测得的输给试样和参比物的热流速率或加热功率(差)与温度或时间的关系曲线图示。曲线的纵坐标为热流速率(heatflowrate)或称热流量(heatflow),单位为mW(mJ·s-1);横坐标为温度或时间。
[来源:GB/T6425—2008,3.2.10]3.3
含enthalpyof fusion
熔融烩
在恒压下,材料熔融所需要的热量,单位,kJ/kg或J/g。[来源:GB/T19466.3—2004,3.3]3.4
基线baseline
DSC曲线上位于反应或转变区域以外,但与该区域相邻的部分。在该部分中,热流速率(热功率)差近于恒定。
FZ/T01160—2022
[来源:GB/T19466.1—2004,3.7]]3.5
准基线virtualbaseline
假定反应热和/或转变热为零时,通过反应和/或转变区域所拟合出的基线。通常采用内插或往外推方法在所记录的基线上画出。[来源:GB/T19466.1-2004,3.8]4原理
在设定条件下,采用差示扫描量热仪测得的聚四氟乙烯(PTFE)纤维熔融恰与其纤维含量成正比。试样中的PTFE纤维熔融熔与作为基准的PTFE纤维熔融恰之比,即为试样中PTFE纤维的含量。5.仪器和材料
5.1差示扫描量热仪,主要性能应满足:能以20℃/min的速率等速升温或降温;a)
b)能保持试验温度恒定在士0.5℃内至少60min;e)
气体流动速率范围为10mL/min~50mL/min,偏差控制在士10%范围内;d)
温度信号分辨能力在0.1℃内,噪音低于0.5℃;为便于校准和使用,试样量最小为1mg;e)
能够自动记录DSC曲线,并能对曲线和准基线间的面积进行积分,偏差小于2%;f)
配有一个或多个样品支持器的样品架组件。g)
5.2样品血:用来放置试样和作为参比物,由相同质量的同种材料制成,装试样时称为试样血,空白不装试样时称为参比血。在测试条件下,样品皿不与试样和气氛发生物理或化学反应。样品血应具有良好的导热性能,能够加盖和密封,一般采用铝皿。5.3天平:精确至0.1mg。
5.4气源:符合GB/T8979的要求,高纯氮,99.999%。5.5剪刀或哈式切片器。
6试样
6.1按GB/T10629取有代表性的足够试样。6.2用镊子在样品上随机挑取聚四氟乙烯纤维,挑选部位应具有代表性。使用切片器或者剪刀将其尽量剪碎成粉末状,应避免混人其他杂质。用天平称取5mg~10mg作为1个试样,分别称取3个试样(C1C2、C))。
注:聚四氟乙烯纤维一般为白色,直径较聚苯硫醚纤维大。显微镜下观察为扁平状,非圆柱状。6.3样品上未挑取聚四氟乙烯纤维部分,使用切片器或者剪刀将其尽量剪碎成粉末状,应避免混人其他杂质。用天平称取5mg~10mg作为1个试样,分别称取3个试样(S、Sz、Ss)。6.46.2中的3个试样样(C、C2、C)和6.3中的3个试样(S、S2、Ss)的质量应保持一致,允差为士0.1mg。
7校准
仪器长时间未使用或超过半年未校准,应先按照GB/T19466.1一2004中第8章要求进行校准。2
8操作步骤
仪器准备
8.1.1试验前,接通仪器电源,待电器元件温度平衡后方可进行下一步操作。FZ/T01160—2022
注:仪器不能放在风口处,防止阳光直接照射,测量时避免环境温度、气压或电源电压剧烈波动。8.1.2使用与校准仪器相同的清洁气体及流速。气体和流速有任何变化,都需要重新校准。一般采用高纯氮或超纯氮,流速一般为(20士2)mL/min。经有关双方同意,也可采用其他情性气体,但应在报告中注明。
8.1.3在未放置样品血的情况下,按照实际测试条件测定仪器基线。在试验要求的温度范围内,DSC应是一条直线。当得不到一条直线时,在确认重复性后记录DSC曲线作为基线。进行样品测试时,均需将基线扣除。
8.2将试样放在样品血内
8.2.1不应用手直接接触试样或样品血,应用镊子或戴手套处理。8.2.2取两个样品皿(5.2),用天平(5.3)称量其质量,精确至0.1mg,确保其质量相同。其中一个样品血作为试样Ⅲ,将试样放人其中并加盖压紧密封,再次称量试样血,精确至0.1mg,加试样前后皿的质量差作为该试样的质量W另一个样品皿直接压紧密封作为参比皿。8.2.3压紧密封后样品血的底部应平整。8.3将样品血放入仪器内
用镊子或其他合适的工具将试样皿和参比皿放入样品支持器中,确保皿和支持器之间接触良好。盖上样品支持器。
8.4温度扫描
8.4.1以20℃/min的速率开始升温并记录,将试样血加热,以消除试验前的热历史,加热上限温度通常高于熔融外推终止温度(Tefm)约30C。8.4.2保持温度5min。
8.4.3以20℃/min的速率进行降温并记录,通常降温至50℃。8.4.4保持温度5min。
8.4.5以20℃/min的速率进行第二次升温并记录,加热到高于熔融外推终止温度(Tem)约30℃后停止。
8.4.6待仪器冷却至室温。取出试样血,观察试样血是否异形和试样是否溢出。8.4.7重新称量试样血,精确至0.1mg。8.4.8如有明显质量损失,应怀疑发生了化学变化,打开试样血并检查试样。如果试样已降解,舍弃此试样结果,选择较低的加热上限温度重新试验。如果在测试过程中有试样溢出,应及时清理样品支持器组件,并舍弃此试样结果,重新测试。并用GB/T19466.1一2004中第8章规定的至少一种标准样品进行温度和能量的校准,确认仪器有效。注:根据以往经验一般失重超过1%~2%,认为发生样品分解。8.4.9重复步骤8.2~8.4.8,对另外5个试样进行测试。3
FZ/T01160—2022
9结果计算
9.1熔融烩值的测定
调整DSC曲线图,使峰覆盖的范围能达到满量程的25%。通过连接峰(熔融是吸热峰,结晶是放热峰)开始偏离基线的两点画一条直线,如图1所示。测量DSC曲线上的峰与所做基线之间的面积。T
标引序号说明:
T…起始温度,由外推起始准基线检知最初偏离热分析曲线的点所对应的温度;Team
外推起始温度,基线与转变开始的曲线最大斜率处切线的交点所对应的温度;熔融峰温度,峰达到最大(小)值所对应的温度;外推终止温度,基线与转变结束的曲线最大斜率处切线的交点所对应的温度;终止温度,由外推终止准基线检知最后偏离热分析曲线的点所对应的温度。图1典型DSC曲线图
熔融恰△H的值按照公式(1)计算。ABT
式中:
试样的熔融焰,单位为千焦每千克(kJ/kg);试样的峰面积,单位为平方毫米(mm);试样在X轴(时间)的灵敏度,单位为秒每毫米(s/mm);试样在Y轴的灵敏度,单位为毫瓦每毫米(mW/mm);标准样品的熔融熔,单位为千焦每千克(kJ/kg);标准样品的质量,单位为毫克(mg);试样的质量,单位为毫克(mg);标准样品的峰面积,单位为平方毫米(mm);标准样品在X轴(时间)的灵敏度,单位为秒每毫米(s/mm);标准样品在Y轴的灵敏度,单位为毫瓦每毫米(mW/mm)。注:一般仪器可自动进行计算。9.2熔融烩值的计算
计算方法如下。
从3个试样(St、S2、Ss)DSC曲线上分别读取聚四氟乙烯纤维的熔融恰,取其算术平均值作为试样中聚四氟乙烯纤维的平均熔融焰△H试样中PTFE,结果精确至0.1kJ/kg。4
FZ/T01160—2022
注:DSC曲线上会有两个独立的熔融峰,峰值出现在较高温度的即为聚四氟乙烯纤维的熔融峰,通过9.1计算其熔融焙。
以3个试样(C,、Cz、Cs)的熔融恰的算术平均值作为基准试样的平均熔融恰△HpFE,结果精确至0.1kJ/kg。
9.3纤维含量的计算
按照公式(2)、公式(3)分别计算试样中聚四氟乙烯纤维、聚苯硫醚纤维的质量百分含量,计算结果按照GB/T8170保留至个位。
△H样中PTFE×100%
AHpTFE免费标准下载网bzxz
P pPs=100%-P pTFE
式中:
试样中聚四氟乙烯纤维的质量百分含量(%);.......
....3)
H试样中PTFE
---试样中聚四氟乙烯纤维的平均熔融熔,单位为千焦每千克(kJ/kg);HPTFE
-挑取的聚四氟乙烯纤维(基准试样)的平均熔融恰,单位为千焦每千克(kJ/kg);Ppps
试验报告
一试样中聚苯硫醚纤维的质量百分含量(%)。试验报告应包括以下内容:
本文件的编号;
试验日期;
样品描述;
试验条件;
试验结果;
任何偏离本方法的细节及试验中的异常现象。5
FZ/T01160—2022
热分析术语
GB/T6425—2008
GB/T19466.3—2004
参考文
差示扫描量热法(DSC)
第3部分:熔融和结晶温度及热烩的
小提示:此标准内容仅展示完整标准里的部分截取内容,若需要完整标准请到上方自行免费下载完整标准文档。

标准图片预览:





- 热门标准
- 其他行业标准
- YS/T824-2012 钛合金用铝锡中间合金
- QJMS0005S-2016 焦作市米奇食品饮料有限公司 果汁饮料
- YS/T254.7-2011 铍精矿、绿柱石化学分析方法 第7部分:水分量的测定 重量法
- Q/GDW1876—2013 多功能测控装置技术规范
- YS/T1105-2016 半导体封装用键合银丝
- FZ/T64060-2016 双轴向经编针织粘合衬
- QB/T2025-2013 平版印铁油墨
- FZ/T64041-2014 熔喷纤网非织造粘合衬
- 沪S/T306-2000 上海市建筑产品推荐性通用图集 44 SHF管道吊挂系统安装图
- YS/T358.1-2011 钽铁、铌铁精矿化学分析方法 第1部分:钽、铌量的测定 纸上色层重量法
- 04SG309 钢筋焊接网混凝土楼板与剪力墙构造
- astm e709-21 磁粉检验的标准指南翻译版
- FZ/T93106-2019 上销
- GJB845.2-1991 潜艇核动力装置质量保证安全规定质量保证大纲的制定
- TSGT7001-2009 电梯监督检验和定期检验规则—曳引与强制驱动电梯
- 行业新闻
请牢记:“bzxz.net”即是“标准下载”四个汉字汉语拼音首字母与国际顶级域名“.net”的组合。 ©2025 标准下载网 www.bzxz.net 本站邮件:bzxznet@163.com
网站备案号:湘ICP备2025141790号-2
网站备案号:湘ICP备2025141790号-2