- 您的位置:
- 标准下载网 >>
- 标准分类 >>
- 其他行业标准 >>
- FZ/T 01158-2022纺织品 织物刺痒感的测定 振动音频分析法
标准号:
FZ/T 01158-2022
标准名称:
纺织品 织物刺痒感的测定 振动音频分析法
标准类别:
其他行业标准
英文名称:
Textiles—Determination of fabric propensity to evoked prickle—Vibration audio pickup method标准状态:
现行-
发布日期:
2022-04-08 -
实施日期:
2022-10-01 出版语种:
简体中文下载格式:
.pdf .zip
标准ICS号:
纺织和皮革技术>>纺织产品>>59.080.30纺织物中标分类号:
纺织>>纺织综合>>W04基础标准与通用方法
起草人:
周绍强、王晓萍、韩玉茹、周宇航、章睿、王香香、王文地、章回、俞昶彪、张剑秋、陈克勇、牛建涛、相立群、吴大伟、叶肖丽起草单位:
南京海关工业产品检测中心、浙江希泽服饰有限公司、安徽京威纺织服饰有限公司、苏州经贸职业技术学院、中纺标(深圳)检测有限公司、厦门市华喜针纺有限公司、中纺标检验认证股份有限公司、上海罗中科技发展有限公司、联润翔(青岛)纺织科技有限公司等归口单位:
全国纺织品标准化技术委员会基础标准分会(SAC/TC 209/SC 1)提出单位:
中国纺织工业联合会发布部门:
中华人民共和国工业和信息化部主管部门:
全国纺织品标准化技术委员会基础标准分会(SAC/TC 209/SC 1)相关标签:
纺织品 织物 测定 振动 音频 分析法

部分标准内容:
ICS59.080.30
CCSW04
中华人民共和国纺织行业标准
FZ/T01158—2022
纺织品
织物刺痒感的测定,
振动音频分析法
Textiles-Determination offabric propensitytoevokedprickle-Vibrationaudiopickupmethod
2022-04-08发布
中华人民共和国工业和信息化部中国标准出版社
2022-10-01实施
FZ/T01158—2022
本文件按照GB/T1.1一2020《标准化工作导则第1部分:标准化文件的结构和起草规则》的规定起草。
请注意本文件的某些内容可能涉及专利。本文件的发布机构不承担识别专利的责任。本文件由中国纺织工业联合会提出。本文件由全国纺织品标准化技术委员会基础标准分会(SAC/TC209/SC1)归口。本文件起草单位:南京海关工业产品检测中心、浙江希泽服饰有限公司、安徽京威纺织服饰有限公司、苏州经贸职业技术学院、中纺标(深圳)检测有限公司、厦门市华喜针纺有限公司、中纺标检验认证股份有限公司、上海罗中科技发展有限公司、联润翔(青岛)纺织科技有限公司、广东新虎威实业投资有限公司。
本文件主要起草人:周绍强、王晓萍、韩玉茹、周宇航、章睿、王香香、王文地、章回、俞昶彪、张剑秋、陈克勇、牛建涛、相立群、吴大伟、叶肖丽。1范围
纺织品织物刺痒感的测定
振动音频分析法
本文件规定了采用振动音频分析原理测定织物引起皮肤刺痒感的方法。FZ/T01158—2022
本文件适用于各类织物及其制品,不适用于含金属纤维的织物,蕾丝、花边等特殊结构的纺织品参考使用。
2规范性引用文件
下列文件中的内容通过文中的规范性引用而构成本文件必不可少的条款。其中,注日期的引用文件,仅该日期对应的版本适用于本文件;不注日期的引用文件,其最新版本(包括所有的修改单)适用于本文件。
GB/T6529
3术语和定义
纺织品调湿和试验用标准大气
下列术语和定义适用于本文件。3.1
刺痒感prickle
当织物与人体皮肤接触时,突出于织物表面的纤维对人体皮肤产生的刺扎、刮拉、摩擦等机械作用,导致人体产生的一种生物刺激感觉。4原理
一根具有一定长度和细度的金属丝以一定的距离悬浮平行通过织物表面时,织物表面的刚性纤维毛羽弹拨经过的金属丝,使其产生振动位移。整根金属丝的振动位移由位于金属丝上方的信号转化传感器转换成音频电信号,传输至测试分析系统后,再转换为表征试样刺痒感程度的数值。该数值与织物刺痒感成正相关关系,即:测试数值越小,刺痒感越小。5仪器和设备
5.1检测仪器
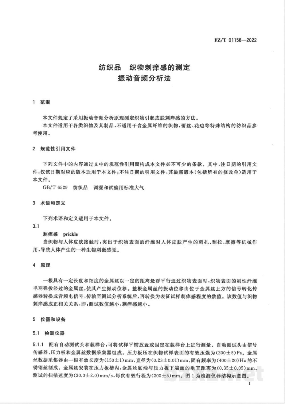
5.1.1配有自动测试头和载样台,可将试样平铺放置或固定在载样台上进行测量。自动测试头由信号传感器、压力板和金属丝数据采集器组成。压力板压在织物试样表面的有效压强为(200士5)Pa。金属丝数据采集器由一根有效长度为(150士1)mm、直径为(0.23士0.01)mm、固有频率为(400士20)Hz的不锈钢丝制成。金属丝安装在压力板槽内,金属丝底端与压力板下端面的垂直距离为(0.35士0.05)mm。测试的扫描速度为(30.0士2.0)mm/s,每次有效行程为(200士5)mm。图1为检测仪器结构示意图。FZ/T01158—2022
注:附录A给出了供参考的检测仪器内部质控程序。标引序号说明:
1——载样台;
2——试样;
金属丝数据采集器;
4——压力板;
5--信号转化传感器;
6——自动测试头;
信号传输;
测试分析系统。
图1检测仪器结构示意图
5.1.2测试分析系统,能够驱动检测仪器、调试仪器的初始状态、记录仪器的运行以及收集分析转换试验数据。每次扫描过程中,测试分析系统记录测试过程中整个金属丝数据采集器的振动次数与位移峰值,并将其转化为音频电信号后对音频电信号的波数和波幅求和,即刺痒感测试数值。5.2蒸汽熨烫机
用于消除试验前样品表面的不平整情况,蒸汽熨烫温度能保持在(100士5)℃。调湿和试验用标准大气
调湿和试验用标准大气应符合GB/T6529规定的标准大气要求。7试样制备
7.1试样裁剪
避免明显折皱、破损、沾污等部位取代表性试样,经(直)向和纬(横)向分别剪取5个300mm×300mm的试样,尽可能避免试样边缘卷曲。测试面应是穿着时与人体皮肤接触面,相关试验标记应在测试面的反面。如果出现试样边缘卷曲影响测试的情况,可适当加大试样的尺寸,并在报告中注明。对于纺织制品类样品,在不影响试验结果的前提下,可不需裁切,对整个制品进行无损伤测试。测2
试时,将纺织制品的测试面朝上,测试5个不同的部位,测试部位应在报告中注明。注:通常,试样尺寸增大到400mmX400mm时,出现卷边现象不会影响测试结果。7.2蒸汽熨烫预处理
FZ/T01158—2022
测试之前,使用蒸汽熨烫机(5.2)对试样的整个测试面均匀地进行蒸汽熨烫预处理,熨烫方向与测试方向一致,蒸汽熨烫2min,试样表面如果有不平整的现象,应熨烫至试样织物表面的纤维松弛,样品织物表面的不平整消除。
注:织物表面的不平整包括但不限于储存、运输和包装等过程形成的织物表面不平整以及毛羽纤维倒伏等现象。7.3调湿
试样经蒸汽熨烫后,测试面应朝上平铺或悬挂,避免其他物品压盖试样。试样在第6章规定的标准大气条件下调湿至少8h或直至样品调湿平衡。8试验步骤
8.1试验前准备
开始测试前,关掉仪器周围可能会干扰仪器传感器的电子设备和震源,排除可能影响结果准确性的因素。确保仪器至少已开机10min,核查金属丝数据采集器的固有频率为(400士20)Hz,并确保金属丝数据采集器与试样表面距离为(0.35士0.05)mm。8.2试样放置
将试样平铺在载样台上,处于无张力的状态,测试面向上,测试方向与仪器扫描的方向一致。对于非常轻薄的试样,可以用适当的夹持装置将试样固定在载样台,防止试样随着测试头滑动,但夹持方式不应影响仪器的自动测试头运行。8.3试样测试
自动测试头扫描每个试样4次(两个往返)后,返回原位,记录4次扫描测试数据,以平均值作为该试样的刺痒感测试值。重复测试,直到获得5个平行试样的测试值。9结果计算
分别计算每个测试方向的5个平行试样测试值的平均值和标准偏差,刺痒感测试值修约至整数位,标准偏差保留1位小数。
注:附录B给出了本方法精确度估计值。10试验报告
试验报告应包括下列内容:
a)本文件的编号;
样品的描述;
试验用大气条件;
每个测试方向的刺痒感结果平均值及标准偏差;任何偏离本文件的细节。
FZ/T01158—2022
A.1金属丝数据采集器调谐
附录A
(资料性)
检测仪内部质控程序
金属丝的固有频率每天都需要检查一次,如果不是每天使用,每次打开仪器后都需要检查。当打开仪器后,仪器要预热10min才能进行检查。如果仪器一直在GB/T6529规定的标准大气环境下,一般不需要做很大的调整。
2零值检查
零值检查主要是检查仪器是否受周围的电磁场干扰测试,可以用一个表面光滑的丙烯酸树脂板核查检测仪的零值。检测结果应控制在0~20范围内。如果超出这个范围,需要排除仪器周围的电磁场干扰。
A,3质控样标定值的检查
质控样标定值的检查主要是核查仪器运转是否正常,推荐每3个月进行一次。实验室可以自行确立3个不同测试值水平的内部质控样,并建立其标定值及控制范围。如果标定值超出其控制范围,则需要进行仪器的重新校对。免费标准bzxz.net
附录B
(资料性)
本方法精确度估计值
本方法联合试验中得到的测试值水平及其相应的精确度估计值见表B.1。表B.1
测试值范围
201~400
401~600
601~800
801~1000
1001~1200
>1 201
刺痒感测试值水平及精度估计值中位测试值
FZ/T01158—2022
95%置信区间
小提示:此标准内容仅展示完整标准里的部分截取内容,若需要完整标准请到上方自行免费下载完整标准文档。
CCSW04
中华人民共和国纺织行业标准
FZ/T01158—2022
纺织品
织物刺痒感的测定,
振动音频分析法
Textiles-Determination offabric propensitytoevokedprickle-Vibrationaudiopickupmethod
2022-04-08发布
中华人民共和国工业和信息化部中国标准出版社
2022-10-01实施
FZ/T01158—2022
本文件按照GB/T1.1一2020《标准化工作导则第1部分:标准化文件的结构和起草规则》的规定起草。
请注意本文件的某些内容可能涉及专利。本文件的发布机构不承担识别专利的责任。本文件由中国纺织工业联合会提出。本文件由全国纺织品标准化技术委员会基础标准分会(SAC/TC209/SC1)归口。本文件起草单位:南京海关工业产品检测中心、浙江希泽服饰有限公司、安徽京威纺织服饰有限公司、苏州经贸职业技术学院、中纺标(深圳)检测有限公司、厦门市华喜针纺有限公司、中纺标检验认证股份有限公司、上海罗中科技发展有限公司、联润翔(青岛)纺织科技有限公司、广东新虎威实业投资有限公司。
本文件主要起草人:周绍强、王晓萍、韩玉茹、周宇航、章睿、王香香、王文地、章回、俞昶彪、张剑秋、陈克勇、牛建涛、相立群、吴大伟、叶肖丽。1范围
纺织品织物刺痒感的测定
振动音频分析法
本文件规定了采用振动音频分析原理测定织物引起皮肤刺痒感的方法。FZ/T01158—2022
本文件适用于各类织物及其制品,不适用于含金属纤维的织物,蕾丝、花边等特殊结构的纺织品参考使用。
2规范性引用文件
下列文件中的内容通过文中的规范性引用而构成本文件必不可少的条款。其中,注日期的引用文件,仅该日期对应的版本适用于本文件;不注日期的引用文件,其最新版本(包括所有的修改单)适用于本文件。
GB/T6529
3术语和定义
纺织品调湿和试验用标准大气
下列术语和定义适用于本文件。3.1
刺痒感prickle
当织物与人体皮肤接触时,突出于织物表面的纤维对人体皮肤产生的刺扎、刮拉、摩擦等机械作用,导致人体产生的一种生物刺激感觉。4原理
一根具有一定长度和细度的金属丝以一定的距离悬浮平行通过织物表面时,织物表面的刚性纤维毛羽弹拨经过的金属丝,使其产生振动位移。整根金属丝的振动位移由位于金属丝上方的信号转化传感器转换成音频电信号,传输至测试分析系统后,再转换为表征试样刺痒感程度的数值。该数值与织物刺痒感成正相关关系,即:测试数值越小,刺痒感越小。5仪器和设备
5.1检测仪器
5.1.1配有自动测试头和载样台,可将试样平铺放置或固定在载样台上进行测量。自动测试头由信号传感器、压力板和金属丝数据采集器组成。压力板压在织物试样表面的有效压强为(200士5)Pa。金属丝数据采集器由一根有效长度为(150士1)mm、直径为(0.23士0.01)mm、固有频率为(400士20)Hz的不锈钢丝制成。金属丝安装在压力板槽内,金属丝底端与压力板下端面的垂直距离为(0.35士0.05)mm。测试的扫描速度为(30.0士2.0)mm/s,每次有效行程为(200士5)mm。图1为检测仪器结构示意图。FZ/T01158—2022
注:附录A给出了供参考的检测仪器内部质控程序。标引序号说明:
1——载样台;
2——试样;
金属丝数据采集器;
4——压力板;
5--信号转化传感器;
6——自动测试头;
信号传输;
测试分析系统。
图1检测仪器结构示意图
5.1.2测试分析系统,能够驱动检测仪器、调试仪器的初始状态、记录仪器的运行以及收集分析转换试验数据。每次扫描过程中,测试分析系统记录测试过程中整个金属丝数据采集器的振动次数与位移峰值,并将其转化为音频电信号后对音频电信号的波数和波幅求和,即刺痒感测试数值。5.2蒸汽熨烫机
用于消除试验前样品表面的不平整情况,蒸汽熨烫温度能保持在(100士5)℃。调湿和试验用标准大气
调湿和试验用标准大气应符合GB/T6529规定的标准大气要求。7试样制备
7.1试样裁剪
避免明显折皱、破损、沾污等部位取代表性试样,经(直)向和纬(横)向分别剪取5个300mm×300mm的试样,尽可能避免试样边缘卷曲。测试面应是穿着时与人体皮肤接触面,相关试验标记应在测试面的反面。如果出现试样边缘卷曲影响测试的情况,可适当加大试样的尺寸,并在报告中注明。对于纺织制品类样品,在不影响试验结果的前提下,可不需裁切,对整个制品进行无损伤测试。测2
试时,将纺织制品的测试面朝上,测试5个不同的部位,测试部位应在报告中注明。注:通常,试样尺寸增大到400mmX400mm时,出现卷边现象不会影响测试结果。7.2蒸汽熨烫预处理
FZ/T01158—2022
测试之前,使用蒸汽熨烫机(5.2)对试样的整个测试面均匀地进行蒸汽熨烫预处理,熨烫方向与测试方向一致,蒸汽熨烫2min,试样表面如果有不平整的现象,应熨烫至试样织物表面的纤维松弛,样品织物表面的不平整消除。
注:织物表面的不平整包括但不限于储存、运输和包装等过程形成的织物表面不平整以及毛羽纤维倒伏等现象。7.3调湿
试样经蒸汽熨烫后,测试面应朝上平铺或悬挂,避免其他物品压盖试样。试样在第6章规定的标准大气条件下调湿至少8h或直至样品调湿平衡。8试验步骤
8.1试验前准备
开始测试前,关掉仪器周围可能会干扰仪器传感器的电子设备和震源,排除可能影响结果准确性的因素。确保仪器至少已开机10min,核查金属丝数据采集器的固有频率为(400士20)Hz,并确保金属丝数据采集器与试样表面距离为(0.35士0.05)mm。8.2试样放置
将试样平铺在载样台上,处于无张力的状态,测试面向上,测试方向与仪器扫描的方向一致。对于非常轻薄的试样,可以用适当的夹持装置将试样固定在载样台,防止试样随着测试头滑动,但夹持方式不应影响仪器的自动测试头运行。8.3试样测试
自动测试头扫描每个试样4次(两个往返)后,返回原位,记录4次扫描测试数据,以平均值作为该试样的刺痒感测试值。重复测试,直到获得5个平行试样的测试值。9结果计算
分别计算每个测试方向的5个平行试样测试值的平均值和标准偏差,刺痒感测试值修约至整数位,标准偏差保留1位小数。
注:附录B给出了本方法精确度估计值。10试验报告
试验报告应包括下列内容:
a)本文件的编号;
样品的描述;
试验用大气条件;
每个测试方向的刺痒感结果平均值及标准偏差;任何偏离本文件的细节。
FZ/T01158—2022
A.1金属丝数据采集器调谐
附录A
(资料性)
检测仪内部质控程序
金属丝的固有频率每天都需要检查一次,如果不是每天使用,每次打开仪器后都需要检查。当打开仪器后,仪器要预热10min才能进行检查。如果仪器一直在GB/T6529规定的标准大气环境下,一般不需要做很大的调整。
2零值检查
零值检查主要是检查仪器是否受周围的电磁场干扰测试,可以用一个表面光滑的丙烯酸树脂板核查检测仪的零值。检测结果应控制在0~20范围内。如果超出这个范围,需要排除仪器周围的电磁场干扰。
A,3质控样标定值的检查
质控样标定值的检查主要是核查仪器运转是否正常,推荐每3个月进行一次。实验室可以自行确立3个不同测试值水平的内部质控样,并建立其标定值及控制范围。如果标定值超出其控制范围,则需要进行仪器的重新校对。免费标准bzxz.net
附录B
(资料性)
本方法精确度估计值
本方法联合试验中得到的测试值水平及其相应的精确度估计值见表B.1。表B.1
测试值范围
201~400
401~600
601~800
801~1000
1001~1200
>1 201
刺痒感测试值水平及精度估计值中位测试值
FZ/T01158—2022
95%置信区间
小提示:此标准内容仅展示完整标准里的部分截取内容,若需要完整标准请到上方自行免费下载完整标准文档。

标准图片预览:





- 热门标准
- 其他行业标准
- YS/T824-2012 钛合金用铝锡中间合金
- QJMS0005S-2016 焦作市米奇食品饮料有限公司 果汁饮料
- YS/T254.7-2011 铍精矿、绿柱石化学分析方法 第7部分:水分量的测定 重量法
- Q/GDW1876—2013 多功能测控装置技术规范
- YS/T1105-2016 半导体封装用键合银丝
- FZ/T64060-2016 双轴向经编针织粘合衬
- QB/T2025-2013 平版印铁油墨
- FZ/T64041-2014 熔喷纤网非织造粘合衬
- 沪S/T306-2000 上海市建筑产品推荐性通用图集 44 SHF管道吊挂系统安装图
- YS/T358.1-2011 钽铁、铌铁精矿化学分析方法 第1部分:钽、铌量的测定 纸上色层重量法
- 04SG309 钢筋焊接网混凝土楼板与剪力墙构造
- FZ/T93106-2019 上销
- GJB845.2-1991 潜艇核动力装置质量保证安全规定质量保证大纲的制定
- CB/T4190-2011 伸缩型舷梯
- QB/T4641-2014 苯乙酸苯乙酯
- 行业新闻
请牢记:“bzxz.net”即是“标准下载”四个汉字汉语拼音首字母与国际顶级域名“.net”的组合。 ©2025 标准下载网 www.bzxz.net 本站邮件:bzxznet@163.com
网站备案号:湘ICP备2025141790号-2
网站备案号:湘ICP备2025141790号-2