- 您的位置:
- 标准下载网 >>
- 标准分类 >>
- 其他行业标准 >>
- YS/T 824-2012钛合金用铝锡中间合金
标准号:
YS/T 824-2012
标准名称:
钛合金用铝锡中间合金
标准类别:
其他行业标准
英文名称:
Aluminum-tin masteralloy for titanium alloy标准状态:
现行-
发布日期:
2012-11-07 -
实施日期:
2013-03-01 出版语种:
简体中文下载格式:
.pdf .zip
标准ICS号:
冶金>>有色金属产品>>77.150.50钛产品中标分类号:
冶金>>有色金属及其合金产品>>H64稀有轻金属及其合金

点击下载
标准简介:
本标准规定了钛合金用铝锡中间合金的要求、试验方法、检验规则及标志、包装、运输、贮存、质量证明书和合同(或订货单)内容。
本标准适用于钛合金用铝锡中间合金。
本标准按照GB/T1.1—2009给出的规则起草。
本标准由全国有色金属标准化技术委员会(SAC/TC243)归口。
本标准负责起草单位:宝钛集团有限公司、宝鸡钛业股份有限公司、宝钛特种金属有限公司、中国有色金属工业标准计量质量研究所。
本标准主要起草人:冯军宁、李彦宏、何平志、刘红、陈峰、杨蓉、李献军、张宪铭、张江峰。

部分标准内容:
ICS 77. 150. 50
中华人民共和国有色金属行业标准YS/T824—2012
钛合金用铝锡中间合金
Aluminum-tin masteralloy for titanium alloy2012-11-07 发布
易小牛标准保姆
2013-03-01实施
本标准按照GB/T1.1一2009给出的规则起草。本标准由全国有色金属标准化技术委员会(SAC/TC243)归口。YS/T824—2012
本标准负责起草单位:宝钛集团有限公司、宝鸡钛业股份有限公司、宝钛特种金属有限公司、中国有色金属工业标准计量质量研究所。本标准主要起草人:冯军宁、李彦宏、何平志、刘红、陈峰、杨蓉、李献军、张宪铭、张江峰。地点
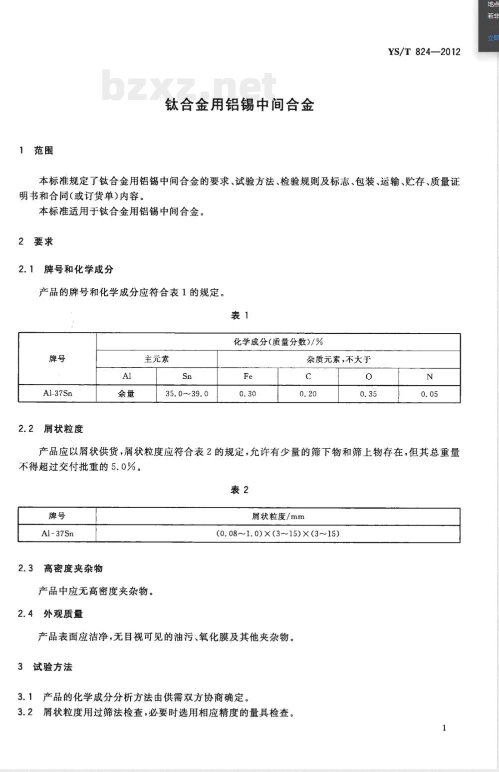
1范围
钛合金用铝锡中间合金
YS/T824—2012
本标准规定了钛合金用铝锡中间合金的要求、试验方法、检验规则及标志、包装、运输、贮存、质量证明书和合同(或订货单)内容。
本标准适用于钛合金用铝锡中间合金。2要求
2.1牌号和化学成分
产品的牌号和化学成分应符合表1的规定。表1
化学成分(质量分数)/%
Al-37Sn
2.2屑状粒度
主元素
35.0~39.0
杂质元素,不大于
产品应以屑状供货,屑状粒度应符合表2的规定,允许有少量的筛下物和筛上物存在,但其总重量不得超过交付批重的5.0%。
Al-37Sn
2.3高密度夹杂物
产品中应无高密度夹杂物。
2.4外观质量
屑状粒度/mm
(0.08~1.0)×(3~15)×(3~15)
产品表面应洁净,无目视可见的油污、氧化膜及其他夹杂物。试验方法
3.1产品的化学成分分析方法由供需双方协商确定。3.2屑状粒度用过筛法检查,必要时选用相应精度的量具检查。1
YS/T824—2012
3.3高密度夹杂物用X射线检查。3.4产品的外观质量用目视检查。4检验规则
4.1检查和验收
4.1.1产品应由供方进行检验,保证产品质量符合本标准及合同(或订货单)的规定并填写质量证明书。
4.1.2需方应对收到的产品按本标准及合同(或订货单)的规定进行检验,如检验结果与本标准及合同(或订货单)的规定不符时,应向供方提出,由供需双方协商解决。属于屑状粒度及外观质量的异议,应在收到产品之日起1个月内提出;其他异议应在收到产品之日起3个月内提出。如需仲裁,应由供需双方协商确定。
4.2组批
产品应成批提交验收,每批应由同一生产工艺连续生产的、经同一批次混合的产品组成。每批重量不超过600kg。
4.3检验项目及取样
4.3.1产品的检验项目和取样应符合表3的规定。表3
检验项目
化学成分
屑状粒度
高密度夹杂物
外观质量
要求的章条号
试验方法的章条号
4.3.2化学成分分析取样:在同批各桶中心及周围3个对称点分别取4份等量试样,然后将所有试样混合均匀,试样总质量为0.5kg~1.0kg。4.3.3屑状粒度和高密度夹杂物检验取样:在同批各桶中心及周围3个对称点分别取4份等量试样,然后将所有试样混合均匀,试样质量为5kg~10kg。4.4检验结果的判定
4.4.1化学成分检验结果不合格,判该批不合格。4.4.2屑状粒度检验结果不合格,判该批不合格。4.4.3高密度夹杂物检验结果不合格,判该批不合格。4.4.4
外观质量检验结果不合格,判该批不合格。5标志、包装、运输、贮存和质量证明书5.1标志
在检验合格的产品外包装上应做如下标记(或贴标签):2
供方名称;
产品名称、牌号、屑状粒度;
批号;
毛重、净重;
总件数;
本标准编号;
包装日期。
5.2包装、运输、贮存
YS/T824—2012
5.2.1产品应装入塑料桶或内衬加厚塑料袋的铁桶中,并加盖封装。每桶净重25kg~50kg。用铁桶包装时,应将塑料袋中的气体排出,并扎紧袋口封存。每个包装容器内放入检验合格证,其上标明产品的名称、牌号、批号、净重、包装日期等信息。5.2.2产品运输时应防止潮湿,避免剧烈振动、碰撞。5.2.3产品应贮存于通风、干燥的仓库内,不得与酸性、碱性介质混放。产品应堆放整齐,不得混批存放。
5.3质量证明书
每批产品应附有质量证明书,其上注明:a)
供方名称;
产品名称和牌号;
批号、屑状粒度;
净重和件数;
各项分析检验结果和质量检验部门印记;e)
本标准编号;
出厂日期(或包装日期)。
6合同(或订货单)内容
订购本标准所列产品的合同(或订货单应包括以下内容:a)产品名称;
b)牌号;
c)净重和件数;
d)本标准编号;
其他需要协商或增加标准以外要求的内容。e)
YS/T824-2012
打印日期:2013年3月27日F009A中华人民共和国有色金属
行业标准
钛合金用铝锡中间合金bZxz.net
YS/T824—2012
中国标准出版社出版发行
北京市朝阳区和平里西街甲2号(100013)北京市西城区三里河北街16号(100045)网址www.spc.net.cn
总编室:(010)64275323发行中心:(010)51780235读者服务部:(010)68523946
中国标准出版社秦皇岛印刷厂印刷各地新华书店经销
开本880×12301/16
印张0.5字数7千字
2013年2月第一版2013年2月第一次印刷书号:155066·2-24412定价14.00元由本社发行中心调换
如有印装差错
版权专有侵权必究
举报电话:(010)68510107
小提示:此标准内容仅展示完整标准里的部分截取内容,若需要完整标准请到上方自行免费下载完整标准文档。
中华人民共和国有色金属行业标准YS/T824—2012
钛合金用铝锡中间合金
Aluminum-tin masteralloy for titanium alloy2012-11-07 发布
易小牛标准保姆
2013-03-01实施
本标准按照GB/T1.1一2009给出的规则起草。本标准由全国有色金属标准化技术委员会(SAC/TC243)归口。YS/T824—2012
本标准负责起草单位:宝钛集团有限公司、宝鸡钛业股份有限公司、宝钛特种金属有限公司、中国有色金属工业标准计量质量研究所。本标准主要起草人:冯军宁、李彦宏、何平志、刘红、陈峰、杨蓉、李献军、张宪铭、张江峰。地点
1范围
钛合金用铝锡中间合金
YS/T824—2012
本标准规定了钛合金用铝锡中间合金的要求、试验方法、检验规则及标志、包装、运输、贮存、质量证明书和合同(或订货单)内容。
本标准适用于钛合金用铝锡中间合金。2要求
2.1牌号和化学成分
产品的牌号和化学成分应符合表1的规定。表1
化学成分(质量分数)/%
Al-37Sn
2.2屑状粒度
主元素
35.0~39.0
杂质元素,不大于
产品应以屑状供货,屑状粒度应符合表2的规定,允许有少量的筛下物和筛上物存在,但其总重量不得超过交付批重的5.0%。
Al-37Sn
2.3高密度夹杂物
产品中应无高密度夹杂物。
2.4外观质量
屑状粒度/mm
(0.08~1.0)×(3~15)×(3~15)
产品表面应洁净,无目视可见的油污、氧化膜及其他夹杂物。试验方法
3.1产品的化学成分分析方法由供需双方协商确定。3.2屑状粒度用过筛法检查,必要时选用相应精度的量具检查。1
YS/T824—2012
3.3高密度夹杂物用X射线检查。3.4产品的外观质量用目视检查。4检验规则
4.1检查和验收
4.1.1产品应由供方进行检验,保证产品质量符合本标准及合同(或订货单)的规定并填写质量证明书。
4.1.2需方应对收到的产品按本标准及合同(或订货单)的规定进行检验,如检验结果与本标准及合同(或订货单)的规定不符时,应向供方提出,由供需双方协商解决。属于屑状粒度及外观质量的异议,应在收到产品之日起1个月内提出;其他异议应在收到产品之日起3个月内提出。如需仲裁,应由供需双方协商确定。
4.2组批
产品应成批提交验收,每批应由同一生产工艺连续生产的、经同一批次混合的产品组成。每批重量不超过600kg。
4.3检验项目及取样
4.3.1产品的检验项目和取样应符合表3的规定。表3
检验项目
化学成分
屑状粒度
高密度夹杂物
外观质量
要求的章条号
试验方法的章条号
4.3.2化学成分分析取样:在同批各桶中心及周围3个对称点分别取4份等量试样,然后将所有试样混合均匀,试样总质量为0.5kg~1.0kg。4.3.3屑状粒度和高密度夹杂物检验取样:在同批各桶中心及周围3个对称点分别取4份等量试样,然后将所有试样混合均匀,试样质量为5kg~10kg。4.4检验结果的判定
4.4.1化学成分检验结果不合格,判该批不合格。4.4.2屑状粒度检验结果不合格,判该批不合格。4.4.3高密度夹杂物检验结果不合格,判该批不合格。4.4.4
外观质量检验结果不合格,判该批不合格。5标志、包装、运输、贮存和质量证明书5.1标志
在检验合格的产品外包装上应做如下标记(或贴标签):2
供方名称;
产品名称、牌号、屑状粒度;
批号;
毛重、净重;
总件数;
本标准编号;
包装日期。
5.2包装、运输、贮存
YS/T824—2012
5.2.1产品应装入塑料桶或内衬加厚塑料袋的铁桶中,并加盖封装。每桶净重25kg~50kg。用铁桶包装时,应将塑料袋中的气体排出,并扎紧袋口封存。每个包装容器内放入检验合格证,其上标明产品的名称、牌号、批号、净重、包装日期等信息。5.2.2产品运输时应防止潮湿,避免剧烈振动、碰撞。5.2.3产品应贮存于通风、干燥的仓库内,不得与酸性、碱性介质混放。产品应堆放整齐,不得混批存放。
5.3质量证明书
每批产品应附有质量证明书,其上注明:a)
供方名称;
产品名称和牌号;
批号、屑状粒度;
净重和件数;
各项分析检验结果和质量检验部门印记;e)
本标准编号;
出厂日期(或包装日期)。
6合同(或订货单)内容
订购本标准所列产品的合同(或订货单应包括以下内容:a)产品名称;
b)牌号;
c)净重和件数;
d)本标准编号;
其他需要协商或增加标准以外要求的内容。e)
YS/T824-2012
打印日期:2013年3月27日F009A中华人民共和国有色金属
行业标准
钛合金用铝锡中间合金bZxz.net
YS/T824—2012
中国标准出版社出版发行
北京市朝阳区和平里西街甲2号(100013)北京市西城区三里河北街16号(100045)网址www.spc.net.cn
总编室:(010)64275323发行中心:(010)51780235读者服务部:(010)68523946
中国标准出版社秦皇岛印刷厂印刷各地新华书店经销
开本880×12301/16
印张0.5字数7千字
2013年2月第一版2013年2月第一次印刷书号:155066·2-24412定价14.00元由本社发行中心调换
如有印装差错
版权专有侵权必究
举报电话:(010)68510107
小提示:此标准内容仅展示完整标准里的部分截取内容,若需要完整标准请到上方自行免费下载完整标准文档。

标准图片预览:





- 其它标准
- 热门标准
- 其他行业标准
- CNAS-CC11:2018 多场所组织的管理体系审核与认证
- YS/T3008-2012 燃油(柴油)加热活性炭再生工艺能源消耗限额
- YB/T096-2015 高碳铬不锈钢丝
- GJB845.1-1990 潜艇核动力装置质量保证安全规定总则
- QX/T362-2016 农业气象观测规范 烟草
- NB/T47041-2014 塔式容器
- QX/T367-2016 地球静止轨道处能量2 MeV以上的电子日积分强度分级
- QX/T365-2016 气象卫星接收时间表格式
- QJLYN0005S-2016 吉林省医诺生物技术有限公司 桦树茸复合压片糖果
- QB/T1151-2011 订书钉
- JB/T1308.3-2011 PN2500超高压阀门和管件 第3部分:管子端部
- FZ/T07002-2018 废旧纺织品再加工短纤维
- YB/T4458-2015 家电用彩色涂层钢板及钢带
- NB/T47042-2014 卧式容器
- JB/T7565.1-2011 隔爆型三相异步电动机技术条件 第1部分:YB3系列隔爆型三相异步电动机
- 行业新闻
请牢记:“bzxz.net”即是“标准下载”四个汉字汉语拼音首字母与国际顶级域名“.net”的组合。 ©2009 标准下载网 www.bzxz.net 本站邮件:bzxznet@163.com
网站备案号:湘ICP备2023016450号-1
网站备案号:湘ICP备2023016450号-1