- 您的位置:
- 标准下载网 >>
- 标准分类 >>
- 国家标准(GB) >>
- GB 38995-2020 婴幼儿用奶瓶和奶嘴
标准号:
GB 38995-2020
标准名称:
婴幼儿用奶瓶和奶嘴
标准类别:
国家标准(GB)
标准状态:
现行出版语种:
简体中文下载格式:
.zip .pdf下载大小:
1.58 MB
点击下载
标准简介:
GB 38995-2020.Infant feeding bottles and teats.
1范围
GB 38995规定了婴幼儿用奶瓶和奶嘴的技术要求、试验方法、检验规则、标识.运输和贮存。
GB 38995适用于以塑料、玻璃、金属、陶瓷、硅橡胶、橡胶等其中一种或多种材质制得的婴幼儿用奶瓶(奶瓶瓶身、奶嘴和辅助部件)。
GB 38995不适用于医用奶瓶和奶嘴,也不适用于安抚奶嘴。
2规范性引用文件
下列文件对于本文件的应用是必不可少的。凡是注日期的引用文件,仅注日期的版本适用于本文件。凡是不注日期的引用文件,其最新版本(包括所有的修改单)适用于本文件。
GB/T 131-2006产 品几何技术规范(GPS)技术产 品文件中表面结构的表示法
GB/T2828.1计数抽样检验程序第1部分:按接收质量限(AQL)检索的逐批检验抽样计划
GB/T2918塑料试样状态调节和试验的标准环境
GB/T4545玻璃瓶罐内应力试验方法
GB/T 4547玻璃容器抗热震性和热震耐久性试验方法
GB/T 6552玻璃瓶罐抗机械冲 击试验方法
GB/T6579实验室玻璃仪器热冲击和热冲击强度试验方法
GB/T6582玻璃在98C耐水性的颗粒试验方法和分级
GB 6675.2- -2014玩具安全第2部分:机械与物理性能
GB/T 6682分析实验室用水规格和试验方法
GB/T9286色漆和清漆漆膜的划格试验
3术语和定义
下列术语和定义适用于本文件。
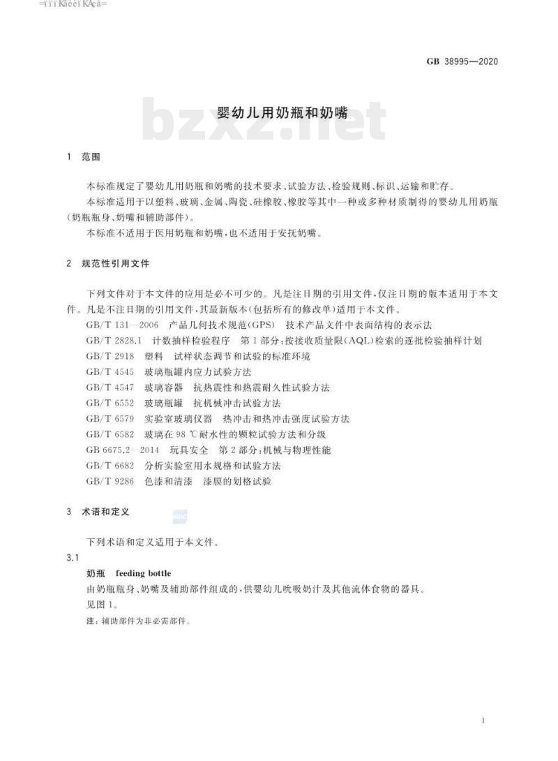
3.1奶瓶.feeding bottle由奶瓶瓶身、奶嘴及辅助部件组成的,供婴幼儿吮吸奶汁及其他流体食物的器具。见图1.
注:辅助部件为非必需部件。
部分标准内容:
ICS83.140.01
中华人民共和国国家标准
GB38995—2020
婴幼儿用奶瓶和奶嘴
Infantfeedingbottlesandteats2020-10-21发布
国家市场监督管理总局
国家标准化管理委员会
2021-11-01实施
-rrKaeerKAca-
GB38995—2020
规范性引用文件
术语和定义
技术要求
通用要求
附加要求
5试验方法
试样的准备
通用要求试验方法
附加要求试验方法
检验规则
检验分类
出厂检验·
型式检验
标识、运输和贮存
标识,
运输和贮存
-riKaeerKAca-
本标准按照GB/T1.1-2009给出的规则起草GB38995—2020
请注意本文件的某些内容可能涉及专利。本文件的发布机构不承担识别这些专利的责任。本标准由中华人民共和国工业和信息化部提出并归口。1
riKaeerKAca-
1范围
婴幼儿用奶瓶和奶嘴
GB38995—2020
本标准规定了婴幼儿用奶瓶和奶嘴的技术要求、试验方法、检验规则、标识、运输和贮存本标准适用于以塑料、玻璃、金属、陶瓷、硅橡胶、橡胶等其中一种或多种材质制得的婴幼儿用奶瓶(奶瓶瓶身、奶嘴和辅助部件)。本标准不适用于医用奶瓶和奶嘴,也不适用于安抚奶嘴。规范性引用文件
下列文件对于本文件的应用是必不可少的。凡是注日期的引用文件,仅注日期的版本适用于本文件。凡是不注日期的引用文件,其最新版本(包括所有的修改单)适用于本文件。GB/T1312006产品几何技术规范(GPS)技术产品文件中表面结构的表示法GB/T 2828.1
GB/T2918
GB/T4545
GB/T4547
GB/T6552
GB/T6579
GB/T6582
计数抽样检验程序第1部分:按接收质量限(AQL)检索的逐批检验抽样计划塑料试样状态调节和试验的标准环境玻璃瓶罐内应力试验方法
玻璃容器抗热震性和热震耐久性试验方法玻璃瓶罐抗机械冲击试验方法
实验室玻璃仪器热冲击和热冲击强度试验方法玻璃在98℃耐水性的颗粒试验方法和分级玩具安全第2部分:机械与物理性能GB6675.2
GB/T6682
GB/T9286
术语和定义
分析实验室用水规格和试验方法色漆和清漆漆膜的划格试验
下列术语和定义适用于本文件。3.1
feeding bottle
由奶瓶瓶身、奶嘴及辅助部件组成的,供婴幼儿吸奶汁及其他流体食物的器具。见图1。
注:辅助部件为非必需部件
-riKaeerKAca-
GB38995—2020
奶瓶瓶身
container
30a inL
保护靠
锁紧环
封势片
让游网
吸片盘
再力球
容刻度
奶瓶瓶身
图1奶瓶示例图
这滤网
(政大宗点阁)
盛装流体食物的、标有容量刻度并具有计量功能的、通过奶嘴给婴幼儿喂食的容器2
-riKaeerKAca-
teatnipple
装在奶瓶瓶身上,用于代替母亲乳头供婴幼儿吸进食的部件。见图2。
出奶孔
matched accessory
辅助部件
drinking accessory
饮用部件
奶嘴示例图
配合奶瓶瓶身使用的、除奶嘴外的其他供婴幼儿吸进食的部件。示例:饮嘴/喂食嘴。
protective cover
保护盖
对奶嘴或饮用部件起保护作用的部件。3.4.3
下lockingring
锁紧环
螺纹盖
螺旋盖
用于将奶嘴或饮用部件固定在奶瓶瓶身上的环状部件3.4.4
密封垫片
sealingdisc
在奶瓶瓶身与锁紧环间使用的起密封作用的部件。3.4.5
filtering gauze
过滤网
过滤流体食物中颗粒较大固态状或胶状物质的部件。3.4.6
handle
安装在奶瓶上的、方便奶瓶使用的辅助部件。3.4.7
吸管盘
tubediso
连接导管,密封奶嘴以帮助吸流体食物的部件。GB38995—2020
riKaeerKAca-
GB38995—2020
导管tube
安装在奶瓶内部,连接重力球和吸管盘的中空管。3.4.9
重力球
gravityball
连接在导管未端,起重力导向作用的部件。3.4.10
matchedcomponents
匹配部件
当喂食婴幼儿时,与奶瓶瓶身、奶嘴、饮用部件、保护盖、锁紧环、密封垫片、过滤网、手柄、吸管盘、导管、重力球一起相互配合使用的其他部件。3.5
numberedgraduations
容量刻度
显示奶瓶内流体食物体积的、带有数值和单位的刻度标识。4技术要求免费标准下载网bzxz
4.1通用要求
4.1.1部件
4.1.1.1外观
应清洁、干净,不应有异物;不应有影响使用的缺口、孔洞、变形(设计要求的除外)。4.1.1.2
边缘和尖端
奶瓶及各部件不应有可能造成伤害或危险的锐利边缘和锐利尖端,4.1.1.3
印刷图案油墨附着力
重复使用产品或部件,其标记的印刷图案(包括文字、容量刻度)油墨附着力应符合GB/T9286中1级要求。
4.1.1.4容量刻度和容量偏差
4.1.1.4.1
容量刻度
奶瓶应标识容量刻度和标称容量,容量刻度应清晰可见。奶瓶上至少应标识以毫升\mL”或\ml”为单位的容量刻度,并应当在容量刻度附近标识单位“mL”或“ml\二处或一处以上。最大可目测容量刻度和单位构成奶瓶的标称容量,例如:300mL,150ml等。注:奶瓶允许其他容量单位的容量刻度同时标识。奶瓶的最小容量刻度应小于或等于60mL。如果奶瓶有一个以上的容量刻度,容量刻度的间隔应小于或等于60mL。
4.1.1.4.2
2容量偏差
奶瓶容量偏差要求见表1。
-riKaeerKAca-
奶瓶容量刻度
容量偏差
表1奶瓶容量偏差
≥100mL
GB38995—2020
<100mL
注:奶瓶容量刻度单位建议统一为\mL\,对已有表示为\ml\的可先使用,但建议尽量调整为\mL”奶瓶容量偏差试验按5.2.1.4.2规定的方法A或方法B进行。但当仲裁检验时,按方法B进行4.1.1.5小零件
所有可拆卸和可分离的部件、5.2.2.7测试后脱落的部件,按5.2.1.5进行测试时,均不应完全容人小零件试验器。通孔针、重力球不适用本要求,但应设安全警示(见7.1.5)。4.1.1.6密封垫片
密封垫片的直径应大于或等于35mm。4.1.1.7针刺和抗拉扯性能
奶嘴或饮用部件按5.2.1.7.1进行针刺测试时不应刺破。若刺破则该奶嘴或饮用部件应再进行5.2.1.7.2抗拉扯性能测试。按5.2.1.7.2测试时,奶嘴或饮用部件不应断裂、分离。4.1.2系统性能
4.1.2.1奶瓶部件配合
按5.2.2.1测试时,奶瓶部件之间应配合完好。4.1.2.2耐沸水性能
按5.2.2.2测试时,奶瓶的部件不应出现可见的变形或损坏。耐沸水性能钠钙玻璃材质部件除外。4.1.2.3耐热冲击性能
按5.2.2.3测试时,奶瓶的部件(玻璃材质部件除外)不应出现可见的开裂或破裂。玻璃奶瓶瓶体的耐热冲击性能要求见4.2.2.1。4.1.2.4密封性能
经5.2.2.2、5.2.2.3测试后的奶瓶,按5.2.2.4测试时,不应发生漏水现象。注:奶嘴和饮用部件的出奶孔不适用本要求。4.1.2.5
5透光性能
正确安装和使用奶瓶时,容量刻度应清晰可见,奶瓶内流体食物的液面应清晰可辨。注:金属奶瓶不适用本要求。
4.1.2.6奶嘴或饮用部件
测试模板通过要求
4.1.2.6.1
按5.2.2.6.1测试时,奶瓶的部件(包括奶嘴或饮用部件)不应突出于测试模板A/模板B的底部。riKaeerKAca-
GB38995—2020
若奶嘴或饮用部件突出于测试模板A/模板B的底部.则均应符合4.1.2.6.2的要求。若奶瓶的部件(不包括奶嘴或饮用部件)突出于测试模板A/模板B的底部,则应符合4.1.2.6.2.2的要求。
4.1.2.6.2奶嘴或饮用部件其他要求4.1.2.6.2.1长度
按使用说明要求装配奶嘴或饮用部件,并按5.2.2.6.2.1测试时,奶嘴或饮用部件长度应小于或等手100mm。
4.1.2.6.2.2安全保持力
按5.2.2.6.2.2安全保持力测试时,奶瓶的部件(包括奶嘴或饮用部件)不应断裂、破裂或从奶瓶瓶身上分离。
4.1.2.6.2.3柔性测试
按5.2.2.6.2.3柔性测试时,锁紧环(没有锁紧环,则奶瓶瓶身瓶口)到奶嘴或饮用部件弯曲点的距离小于40mm。
4.1.2.7整体跌落性能
按5.2.2.7测试时,奶瓶瓶身、奶嘴(或饮用部件)和锁紧环不应分离,且不应有可见开裂和破裂。玻璃材质奶瓶,陶瓷材质奶瓶不适用本要求,但应设安全警示(见7.1.5)。4.2
附加要求
4.2.1塑料奶瓶瓶身的抗压变形性能按5.3.1测试时,塑料奶瓶瓶身沿受压方向的直径变化率应小于或等于10%。如产品申明奶瓶瓶身为可压缩的产品时,不做此项要求,但产品应设安全警示(见7.1.5)。4.2.2玻璃奶瓶瓶身
4.2.2.1耐热冲击性能
按5.3.2.1测试时,玻璃奶瓶瓶身耐热冲击性能应符合表2要求。表2玻璃奶瓶瓶身耐热冲击性能
部件所用的玻璃材质
钠钙玻璃
硼硅玻璃
4.2.2.2耐水性
玻璃奶瓶瓶身的耐水性应符合表3要求6
急冷热温差
100℃
无可见裂纹或破碎
无可见裂纹或破碎
-riKaeerKAca-
内应力
部件所用的玻璃材质
钠钙玻璃
硼硅玻璃
表3玻璃奶瓶瓶身的耐水性
玻璃奶瓶瓶底表观应力应小于或等于4级。4.2.2.4机械冲击强度
耐水性
HGB3级
HGB1级
GB38995—2020
按5.3.2.4测试时,玻璃奶瓶瓶身的抗机械冲击强度应大于或等于0.10J.冲击8个样品允许破裂数小于或等于1个。
注:整个外表面采用其他材料完全封闭的玻璃奶瓶不要求,5
试验方法
5.1试样的准备
5.1.1可重复使用产品或部件的沸水处理所有测试前,试样应完全浸没于水中加热至沸腾,并保持10min(试样不应与沸水容器的内壁接触),然后取出并按照5.1.3所述进行状态调节。注:沸水处理·适用于除外观外的测试项目。5.1.2一次性使用产品或部件
试样按照5.1.3所述进行状态调节。5.1.3状态调节
按GB/T2918规定的标准环境,在温度(23土2)℃、相对湿度(50土5)%的环境中,进行状态调节时间不少于40h。直到进行测试前,样品都应放置在该环境中。测试可不在该标准环境条件下进行5.1.4测试用水要求
本标准中测试用水除方法中有具体规定外,应符合GB/T6682中三级水的要求。通用要求试验方法
5.2.1部件
在自然光下目测。
边缘和尖端
5.2.1.2.1边缘
按GB6675.2一2014中5.8规定的方法测试riKaeerKAca-
GB38995—2020
5.2.1.2.2尖端
按GB6675.2—2014中5.9规定的方法测试。每个试样选取三个不同位置进行测试。取三个试样进行测试。三个样品全部合格,则本项目合格5.2.1.3
印刷图案油墨附着力
重复使用产品或部件,其标记的印刷图案(包括文字、容量刻度)油墨附着力按GB/T9286的方法测试。
5.2.1.4容量刻度和容量偏差
5.2.1.4.1
容量刻度
在自然光下目测。
2容量偏差
5.2.1.4.2
5.2.1.4.2.1
方法A
用精度为0.1mL的量简测量体积。将温度为(20士5)℃水倒人试样中,水的凹液面最低点与试样的容量刻度线的中心线保持水平(如果容量刻度线在试样的奶瓶瓶身内侧,则水与奶瓶瓶身的接触线与容量刻度线的中心线保持水平),然后将水倒人量简中,记录试样容量实测值V1。试样容量刻度≥100mL时按式(1)计算试样容量偏差。试样容量刻度<100mL时,按式(2)计算试样容量偏差AV\_V-V
AV\-VI-V.
式中:
奶瓶容量偏差,%;
奶瓶容量偏差,单位为毫升(mL):V.
试样容量刻度示值,单位为毫升(mL);试样容量实测值,单位为毫升(mL)。(1)
.....(2)
测试三个不同的容量刻度:最小容量刻度、最大容量刻度、位于最小和最大容量刻度中间的容量刻度。取三个不同容量刻度的最大偏差为该试样最终结果取三个试样进行测试,最终结果取三个试样测试结果的平均值5.2.1.4.2.2方法B
用精度为0.1g的天平称量质量
用天平称量试样质量m1,将温度为(20土5)℃水倒人试样中,水的凹液面最低点与试样的容量刻度线的中心线保持水平(如果容量刻度线在试样的奶瓶瓶身内侧,则水与奶瓶瓶身的接触线与容量刻度线的中心线保持水平).用天平称量试样和水的总质量m2,按式(3)计算试样容量实测值Vi:V,-m2-m
式中:
V,——试样容量实测值,单位为毫升(mL);8
....(3)
-riKaeerKAca-
ml——试样的质量,单位为克(g):m2
试样和水的总质量,单位为克(g);水的密度,单位为克每毫升(g/mL)。试样容量刻度≥100mL时,按式(1)计算试样容量偏差。试样容量刻度<100mL时,按式(2)计算试样容量偏差。GB38995—2020
测试三个不同的容量刻度:最小容量刻度、最大容量刻度、位于最小和最大容量刻度中间的容量刻度。取三个不同容量刻度的最大偏差为该试样最终结果取三个试样进行测试,最终结果取三个试样测试结果的平均值,5.2.1.5小零件
在无外界压力的情况下,以任一方向将试样分别放人如图3所示的小零件试验器。确定试样是否可以完全容入小零件试验器
单位为毫米
图3小零件试验器
6密封垫片
用精度为0.02mm的量具测量试样的直径分别取三个试样进行测试,最终结果取三个试样测试结果的最小值。5.2.1.7针刺和抗拉扯性能
5.2.1.7.1针刺
将试样放在厚度至少10mm、硬度为部尔D(70士5)的面板上(如图4所示)。尖针(见图5)放在试样的轴线垂直的方向上,并位于试样的腰部或颈部区域,距离试样顶端15mm~20mm处。
如果试样没有圆形截面,尖针应放在试样颈部位置平坦表面上方。尖针下刺速度为(10士5)mm/min,施加力F为(200士10)N,保持时间为(1士0.5)s。目测试样。在测试前尖针应进行目视检查,如果发现有损伤,则不应采用,以免影响测试结果。所有标注公差的尺寸按GB/T131-2006中MRRRa0.4加工,9
小提示:此标准内容仅展示完整标准里的部分截取内容,若需要完整标准请到上方自行免费下载完整标准文档。
标准图片预览:





- 其它标准
- 热门标准
- GB国家标准
- GB/T38684-2020 金属材料 薄板和薄带 双轴应力-应变曲线胀形试验 光学测量方法
- GB5585.3-1985 电工用铜、铝及其合金母线 第3部分:铝母线
- GB/T19561-2004 寒地节能日光温室建造规程
- GB/T7574-1987 信息处理交换用磁带标号和文卷结构
- GB/T21666-2008 尿吸收辅助器具 评价的一般指南
- GB/T24715-2009 氧源转换器
- GB/Z21193.2-2008 矿物燃烧蒸汽发电站 第2部分:汽包水位控制
- GB/T18442.6-2011 固定式真空绝热深冷压力容器 第6部分:安全防护
- GB∕T33370-2016 铜及铜合金软化温度的测定方法
- GB/Z18039.7-2011 电磁兼容 环境公用供电系统中的电压暂降、短时中断及其测量统计结果
- GB/T283-2007 滚动轴承圆柱滚子轴承外形尺寸
- GB/T12500-1990 信息处理系统 开放系统互连 面向连接的运输协议规范
- GB/T21242-2019 烟花爆竹 禁限用物质定性检测方法
- GB/T39088-2020 船舶和海上技术 声响接收系统
- GB/T19673.2-2013 滚动轴承 套筒型直线球轴承附件第2部分:5系列外形尺寸和公差
- 行业新闻
网站备案号:湘ICP备2025141790号-2