- 您的位置:
- 标准下载网 >>
- 标准分类 >>
- 机械行业标准(JB) >>
- JB/T 6715-1993 农业拖拉机驾驶座标志点
标准号:
JB/T 6715-1993
标准名称:
农业拖拉机驾驶座标志点
标准类别:
机械行业标准(JB)
英文名称:
Agricultural tractor driver's seat marking points标准状态:
现行-
发布日期:
1993-07-29 -
实施日期:
1994-01-01 出版语种:
简体中文下载格式:
.rar.pdf下载大小:
686.94 KB
替代情况:
原标准号GB 6236-86
点击下载
标准简介:
标准下载解压密码:www.bzxz.net
本标准规定了农业拖拉机驾驶座标志点的位置及其测量方法。 本标准适用于轮式和履带拖拉机的单人驾驶座。 JB/T 6715-1993 农业拖拉机驾驶座标志点 JB/T6715-1993
部分标准内容:
中华人民共和国机械行业标准
JB/T 6715-1993
农业拖拉机驾驶座标志点
1993-07-29发布
中华人民共和国机械工业部
1994-01-01实施
中华人民共和国机械行业标准
农业拖拉机驾驶座标志点
1主题内容与适用范围
本标准规定了农业拖拉机驾驶座标志点的位置及其测量方法。本标准适用于轮式和履带拖拉机的单人驾驶座。2定义
JB/T 67151993
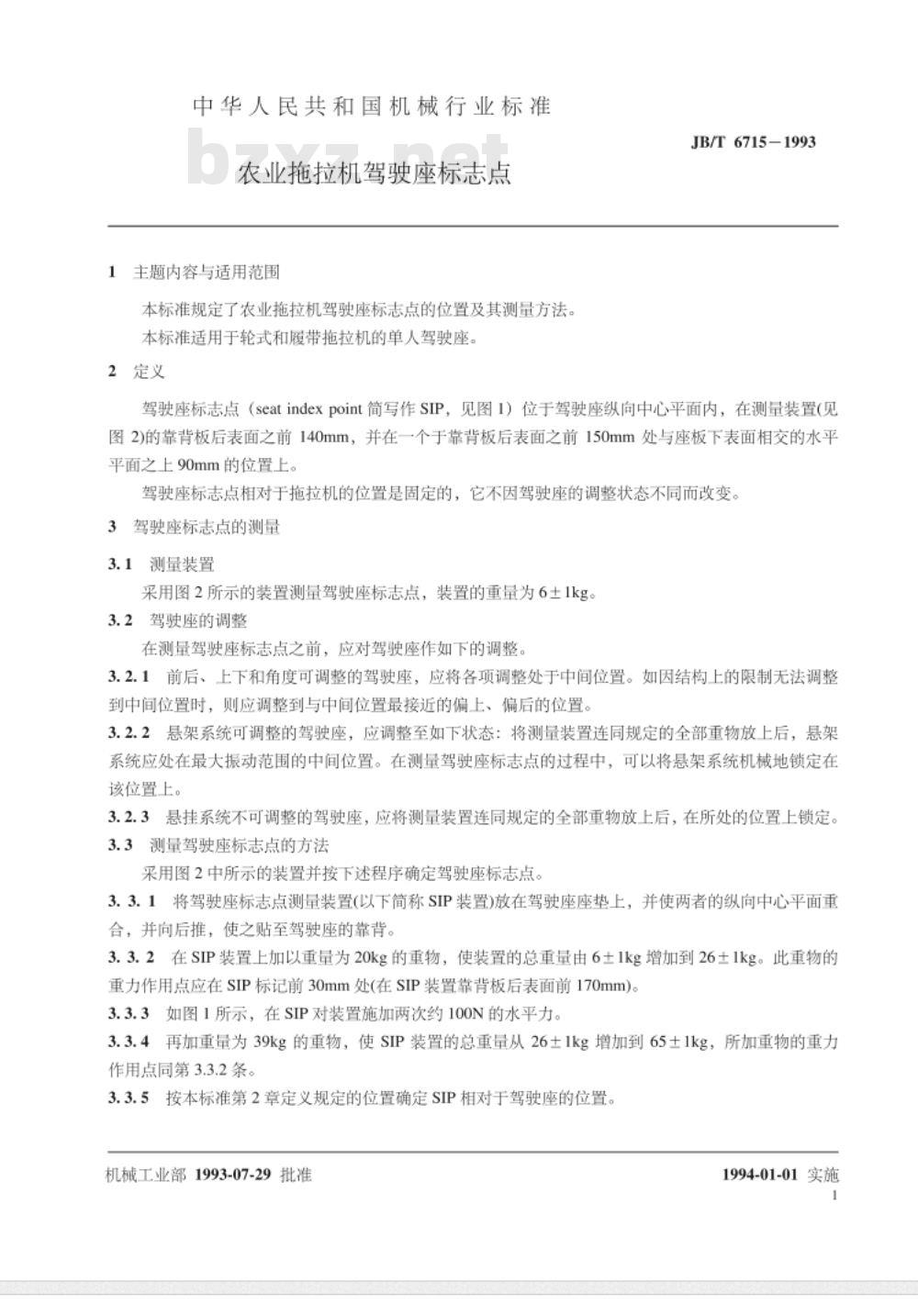
驾驶座标志点(seatindexpoint简写作SIP,见图1)位于驾驶座纵向中心平面内,在测量装置(见图2)的靠背板后表面之前140mm,并在一个于靠背板后表面之前150mm处与座板下表面相交的水平平面之上90mm的位置上。
驾驶座标志点相对于拖拉机的位置是固定的,它不因驾驶座的调整状态不同而改变。3驾驶座标志点的测量
3.1测量装置bzxz.net
采用图2所示的装置测量驾驶座标志点,装置的重量为6土1kg。3.2驾驶座的调整
在测量驾驶座标志点之前,应对驾驶座作如下的调整3.2.1前后、上下和角度可调整的驾驶座,应将各项调整处于中间位置。如因结构上的限制无法调整到中间位置时,则应调整到与中间位置最接近的偏上、偏后的位置。3.2.2悬架系统可调整的驾驶座,应调整至如下状态:将测量装置连同规定的全部重物放上后,悬架系统应处在最大振动范围的中间位置。在测量驾驶座标志点的过程中,可以将悬架系统机械地锁定在该位置上。
3.2.3悬挂系统不可调整的驾驶座,应将测量装置连同规定的全部重物放上后,在所处的位置上锁定。3.3测量驾驶座标志点的方法
采用图2中所示的装置并按下述程序确定驾驶座标志点。3.3.1将驾驶座标志点测量装置(以下简称SIP装置)放在驾驶座座垫上,并使两者的纵向中心平面重合,并向后推,使之贴至驾驶座的靠背。3.3.2在SIP装置上加以重量为20kg的重物,使装置的总重量由6土1kg增加到26±1kg。此重物的重力作用点应在SIP标记前30mm处(在SIP装置靠背板后表面前170mm)。3.3.3如图1所示,在SIP对装置施加两次约100N的水平力。3.3.4再加重量为39kg的重物,使SIP装置的总重量从26土1kg增加到65土1kg,所加重物的重力作用点同第3.3.2条。
3.3.5按本标准第2章定义规定的位置确定SIP相对于驾驶座的位置。机械工业部1993-07-29批准
1994-01-01实施
望数率标志点
JB/T6715-1993
测量状态
靠育板
驾驶座标志点测量装置
附加说明:
JB/T6715-1993
本标准由全国拖拉机标准化技术委员会提出。本标准由机械工业部洛阳拖拉机研究所归口。本标准由机械工业部洛阳拖拉机研究所负责起草。本标准主要起草人施干青。
本标准代替原GB6236—86《农业拖拉机驾驶座标志点》。3
中华人民共和国
机械行业标准
农业拖拉机驾驶座标志点
JB/T 67151993
机械科学研究院出版发行
机械科学研究院印刷
(北京首体南路2号
邮编100044)
1/16印张3/8字数4,000
开本880×1230
1993年12月第一版
1993年12月第一次印刷
印数1-500
定价3.00元
机械工业标准服务网:http://www.JB.ac.cn66_9
小提示:此标准内容仅展示完整标准里的部分截取内容,若需要完整标准请到上方自行免费下载完整标准文档。
JB/T 6715-1993
农业拖拉机驾驶座标志点
1993-07-29发布
中华人民共和国机械工业部
1994-01-01实施
中华人民共和国机械行业标准
农业拖拉机驾驶座标志点
1主题内容与适用范围
本标准规定了农业拖拉机驾驶座标志点的位置及其测量方法。本标准适用于轮式和履带拖拉机的单人驾驶座。2定义
JB/T 67151993
驾驶座标志点(seatindexpoint简写作SIP,见图1)位于驾驶座纵向中心平面内,在测量装置(见图2)的靠背板后表面之前140mm,并在一个于靠背板后表面之前150mm处与座板下表面相交的水平平面之上90mm的位置上。
驾驶座标志点相对于拖拉机的位置是固定的,它不因驾驶座的调整状态不同而改变。3驾驶座标志点的测量
3.1测量装置bzxz.net
采用图2所示的装置测量驾驶座标志点,装置的重量为6土1kg。3.2驾驶座的调整
在测量驾驶座标志点之前,应对驾驶座作如下的调整3.2.1前后、上下和角度可调整的驾驶座,应将各项调整处于中间位置。如因结构上的限制无法调整到中间位置时,则应调整到与中间位置最接近的偏上、偏后的位置。3.2.2悬架系统可调整的驾驶座,应调整至如下状态:将测量装置连同规定的全部重物放上后,悬架系统应处在最大振动范围的中间位置。在测量驾驶座标志点的过程中,可以将悬架系统机械地锁定在该位置上。
3.2.3悬挂系统不可调整的驾驶座,应将测量装置连同规定的全部重物放上后,在所处的位置上锁定。3.3测量驾驶座标志点的方法
采用图2中所示的装置并按下述程序确定驾驶座标志点。3.3.1将驾驶座标志点测量装置(以下简称SIP装置)放在驾驶座座垫上,并使两者的纵向中心平面重合,并向后推,使之贴至驾驶座的靠背。3.3.2在SIP装置上加以重量为20kg的重物,使装置的总重量由6土1kg增加到26±1kg。此重物的重力作用点应在SIP标记前30mm处(在SIP装置靠背板后表面前170mm)。3.3.3如图1所示,在SIP对装置施加两次约100N的水平力。3.3.4再加重量为39kg的重物,使SIP装置的总重量从26土1kg增加到65土1kg,所加重物的重力作用点同第3.3.2条。
3.3.5按本标准第2章定义规定的位置确定SIP相对于驾驶座的位置。机械工业部1993-07-29批准
1994-01-01实施
望数率标志点
JB/T6715-1993
测量状态
靠育板
驾驶座标志点测量装置
附加说明:
JB/T6715-1993
本标准由全国拖拉机标准化技术委员会提出。本标准由机械工业部洛阳拖拉机研究所归口。本标准由机械工业部洛阳拖拉机研究所负责起草。本标准主要起草人施干青。
本标准代替原GB6236—86《农业拖拉机驾驶座标志点》。3
中华人民共和国
机械行业标准
农业拖拉机驾驶座标志点
JB/T 67151993
机械科学研究院出版发行
机械科学研究院印刷
(北京首体南路2号
邮编100044)
1/16印张3/8字数4,000
开本880×1230
1993年12月第一版
1993年12月第一次印刷
印数1-500
定价3.00元
机械工业标准服务网:http://www.JB.ac.cn66_9
小提示:此标准内容仅展示完整标准里的部分截取内容,若需要完整标准请到上方自行免费下载完整标准文档。
标准图片预览:





- 热门标准
- 机械行业标准(JB)
- JB/T7893.1-1999 立式振动离心机
- JB/T7899-1999 填充聚四氟乙烯软带导轨 技术条件
- JB/T7938-1999 液压泵站油箱公称容量系列
- JB/T1625-2002 工业锅炉焊接管孔
- JB/T7850-1995 手夹快换接头
- JB/T8009.4-1999 机床夹具零件及部件 弧形压块
- JB/T7936-1999 直廓环面蜗杆减速器
- JB/T7939-1999 单活塞杆液压缸两腔面积比
- JB/T7941.2-1995 旋入式圆形油杯
- JB/T7946.2-1999 铸造铝硅合金过烧
- JB/T7925.2-1995 滑动轴承 多层轴承减摩合金硬度检验方法
- JB/T6375-1992 气动阀用橡胶密封圈 尺寸系列和公差
- JB/T7945-1999 灰铸铁机械性能试验方法
- JB/T7966.3-1999 模具铣刀 第 3 部分:莫氏锥柄圆柱形球头立铣刀
- JB/T7946.3-1999 铸造铝合金针孔
- 行业新闻
请牢记:“bzxz.net”即是“标准下载”四个汉字汉语拼音首字母与国际顶级域名“.net”的组合。 ©2025 标准下载网 www.bzxz.net 本站邮件:bzxznet@163.com
网站备案号:湘ICP备2025141790号-2
网站备案号:湘ICP备2025141790号-2