- 您的位置:
- 标准下载网 >>
- 标准分类 >>
- 农业行业标准(NY) >>
- NY 5005-2008 无公害食品茄果类蔬菜
标准号:
NY 5005-2008
标准名称:
无公害食品茄果类蔬菜
标准类别:
农业行业标准(NY)
英文名称:
Pollution-free food Solanaceae vegetables标准状态:
已作废-
发布日期:
2008-05-16 -
实施日期:
2008-07-01 -
作废日期:
2014-01-01 出版语种:
简体中文下载格式:
.rar.pdf下载大小:
650.02 KB
标准ICS号:
食品技术>>水果、蔬菜及其制品>>67.080.20蔬菜及其制品中标分类号:
农业、林业>>经济作物>>B31瓜果、蔬菜种植与产品
替代情况:
替代NY 5005-2001
点击下载
标准简介:
标准下载解压密码:www.bzxz.net
NY 5005-2008 无公害食品茄果类蔬菜 NY5005-2008
本标准规定了无公害食品茄果类蔬菜的要求、试验方法、检验规则、标志和标签、包装、运输和贮存。
本标准适用于无公害食品番茄、辣椒、甜椒、酸浆等茄果类蔬菜。
部分标准内容:
1CS67.080.20
中华人民共和国农业行业标准
NY5005—2008
代替NY5005—2001
无公害食品
2008-05-16发布
茄果类蔬菜
2008-07.-01实施
中华人民共和国农业部
本标准代替NY5005-2001《无公害食品茄果类蔬菜》。本标准与NY5005—2001相比主要变化如下:去掉术语和定义;
NY5005—2008
-将表1修改为文字描述,品种增加相似品种,规格用整齐度表示改为用规格的允许误差表示,卫生指标中去掉六六六、滴滴沸、乙酰甲胺磷、马拉硫磷、杀硫磷、敌百虫、喹硫磷、氟菊酯、砷、汞等,增加氯氰菊酯和联苯菊酯,保留项目的指标按GB2762—2005和GB2763—2005的标准对限量值进行了修订;
除多菌灵外,其他农药残留的试验方法修改为NY/T761《蔬菜和水果中有机磷、有机氯、拟除虫菊酯和氨基甲酸酯类农药多种残留检测方法》;去掉检验规则中型式检验、交收检验、组批检验和判定规则的部分内容,按NY/T5430规定执行;
去掉包装中8.1.3“每件包装净含量不得超过10kg,误差不超过2%”的规定。本标准由中华人民共和国农业部市场与经济信息司提出并归口。本标准起草单位:农业部农产品质量安全中心、农业部蔬菜品质监督检验测试中心(北京)。本标准主要起草人:钱洪、廖超子、丁保华、刘肃、林桓、靳松。本标准于2001年首次发布,本次为第一次修订。1范围
无公害食品
品茄果类蔬菜
NY5005—2008
本标准规定了无公害食品茄果类蔬菜的要求、试验方法、检验规则、标志和标签、包装、运输和贮存。
本标准适用于无公害食品番茄、茄子、辣椒、甜椒、酸浆等茄果类蔬菜。2规范性引用文件
下列文件中的条款通过本标准的引用而成为本标准的条款。凡是注日期的引用文件,其随后所有的修改单(不包括勘误的内容)或修订版均不适用于本标准,然而,鼓励根据本标准达成协议的各方研究是否可使用这些文件的最新版本。凡是不注日期的引用文件,其最新版本适用于本标准。GB/T5009.12食品中铅的测定
GB/T5009.15食品中的测定
GB/T5009.188蔬菜、水果中甲基托布津、多菌灵的测定GB/T8855新鲜水果和蔬菜的取样方法GB/T8868蔬菜塑料周转箱
GB/T15401水果、蔬菜及其制品亚硝酸盐和硝酸盐含量的测定NY/T761蔬菜和水果中有机磷、有机氯、拟除虫菊酯和氨基甲酸酯类农药多种残留检测方法NY/T5340无公害食品产品检验规范NY/T5444.3无公害食品产品抽样规范第3部分:蔬菜3要求
3.1感官
同一品种或相似品种;果实已充分发育,种子已形成(番茄、辣椒),种子未完全形成(茄子),果形只允许有轻微的不规则,并不影响果实的外观;果实新鲜、清洁;无腐烂、异味、灼伤、裂果(番茄)、冻害、病虫害,允许有少量机械伤。每批次样品中不符合感官要求的按质量计,总不合格率不应超过5%,其中腐烂、异味和病虫害不应检出。同一批次样品规格允许误差应小于10%。注:腐烂、裂果(番茄)和病虫害为主要缺陷。成熟度的要求不适用于植物生长调节剂处理坐果的番茄果实。3.2安全指标
应符合表1的规定。
表1安全指标
乐果(dimethoate)
敌敌畏(dichlorvos)
辛硫磷(phoxim)
毒死烨(chlorpyrifos)
氯氰菊酯(cypermethrin)
溴氰菊酯(deltamethrin)
氰戊蒙酯(fenvalerate)
单位为毫克每千克
NY50052008
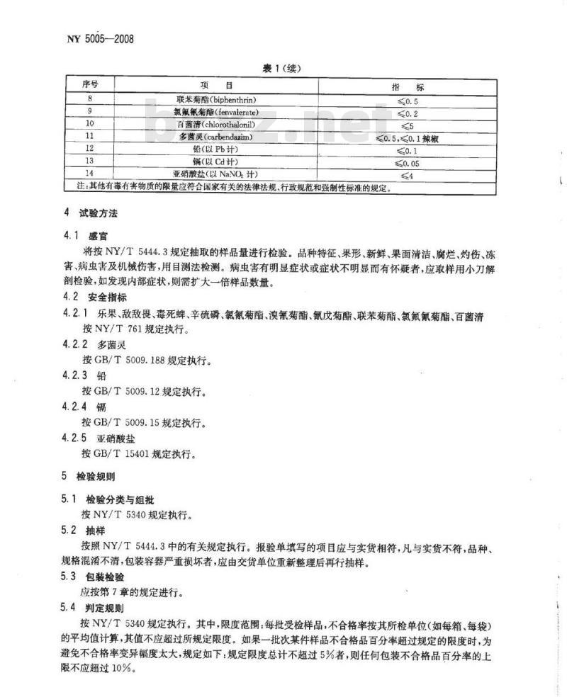
联苯菊酯(biphenthrin)
氯氟氰菊酯(fenvalerate)
百茵清(chlorothalonil)
多菌灵(carbendazim)
铅(以Pb计)
镉(以Cd计)
亚硝酸盐(以Na.NO计)
表1(续)
≤0.5,≤0.1辣椒
注:其他有毒有害物质的限量应符合国家有关的法律法规、行政规范和强制性标准的规定。4试验方法
4.1感官
将按NY/T5444.3规定抽取的样品量进行检验。品种特征、果形、新鲜、果面清洁、腐烂、灼伤、冻害、病虫害及机械伤害,用目测法检测。病虫害有明显症状或症状不明显而有怀疑者,应取样用小刀解剖检验,如发现内部症状,则需扩大一倍样品数量。4.2安全指标
4.2.1乐果、敌敌畏、毒死蜱、辛硫磷、氯氰菊酯、溴氰菊酯、氰戊菊酯、联苯菊酯、氯氟氰菊酯、百菌清按NY/T761规定执行。
4.2.2多菌灵
按GB/T5009.188规定执行。
按GB/T5009.12规定执行。
按GB/T5009.15规定执行。
4.2.5亚硝酸盐
按GB/T15401规定执行。
5检验规则
5.1检验分类与组批
按NY/T5340规定执行。
5.2抽样
按照NY/T5444.3中的有关规定执行。报验单填写的项目应与实货相符,凡与实货不符,品种、规格混淆不清,包装容器严重损坏者,应由交货单位重新整理后再行抽样。5.3包装检验
应按第7章的规定进行。wwW.bzxz.Net
5.4判定规则
按NY/T5340规定执行。其中,限度范围:每批受检样品,不合格率按其所检单位(如每箱、每袋)的平均值计算,其值不应超过所规定限度。如果一批次某件样品不合格品百分率超过规定的限度时,为避免不合格率变异幅度太大,规定如下:规定限度总计不超过5%者,则任何包装不合格品百分率的上限不应超过10%。
6标志和标签
6.1标志
无公害农产品标志的使用应符合有关规定。6.2标签
NY5005—2008
应包括产品名称、产品的执行标准、生产者及详细地址、产地、净含量、生产日期和包装日期等,要求字迹清晰、完整、准确。
7包装、运输和贮存
7.1包装
7.1.1用于产品包装的容器如塑料箱、纸箱等应按产品的大小规格设计,同一规格应大小一致,整洁、干燥、牢固、透气、美观、无污染、无异味,内壁无尖突物,无虫蛙、腐烂、霉变等,纸箱无受潮、离层现象。塑料箱应符合GB/T8868的要求。7.1.2按产品的规格分别包装,同一包装内的产品需摆放整齐紧密。7.2运输
运输前应进行预冷,运输过程中要保持适当的温度和湿度。注意防冻、防雨淋、防晒、通风散热,不应与有毒、有害物质混运。
7.3贮存
7.3.1存时应按品种、规格分别贮存,不应与有毒、有害物质混贮。7.3.2贮存温度:番茄应保持在6℃~10℃,空气相对湿度保持在85%~90%;带果柄的辣椒应保持在8℃~10℃,空气相对湿度保持在85%~90%;茄子应保持在7℃~10℃,空气相对湿度保持在85%~90%。
7.3.3库内堆码应保证气流均匀流通。
小提示:此标准内容仅展示完整标准里的部分截取内容,若需要完整标准请到上方自行免费下载完整标准文档。
中华人民共和国农业行业标准
NY5005—2008
代替NY5005—2001
无公害食品
2008-05-16发布
茄果类蔬菜
2008-07.-01实施
中华人民共和国农业部
本标准代替NY5005-2001《无公害食品茄果类蔬菜》。本标准与NY5005—2001相比主要变化如下:去掉术语和定义;
NY5005—2008
-将表1修改为文字描述,品种增加相似品种,规格用整齐度表示改为用规格的允许误差表示,卫生指标中去掉六六六、滴滴沸、乙酰甲胺磷、马拉硫磷、杀硫磷、敌百虫、喹硫磷、氟菊酯、砷、汞等,增加氯氰菊酯和联苯菊酯,保留项目的指标按GB2762—2005和GB2763—2005的标准对限量值进行了修订;
除多菌灵外,其他农药残留的试验方法修改为NY/T761《蔬菜和水果中有机磷、有机氯、拟除虫菊酯和氨基甲酸酯类农药多种残留检测方法》;去掉检验规则中型式检验、交收检验、组批检验和判定规则的部分内容,按NY/T5430规定执行;
去掉包装中8.1.3“每件包装净含量不得超过10kg,误差不超过2%”的规定。本标准由中华人民共和国农业部市场与经济信息司提出并归口。本标准起草单位:农业部农产品质量安全中心、农业部蔬菜品质监督检验测试中心(北京)。本标准主要起草人:钱洪、廖超子、丁保华、刘肃、林桓、靳松。本标准于2001年首次发布,本次为第一次修订。1范围
无公害食品
品茄果类蔬菜
NY5005—2008
本标准规定了无公害食品茄果类蔬菜的要求、试验方法、检验规则、标志和标签、包装、运输和贮存。
本标准适用于无公害食品番茄、茄子、辣椒、甜椒、酸浆等茄果类蔬菜。2规范性引用文件
下列文件中的条款通过本标准的引用而成为本标准的条款。凡是注日期的引用文件,其随后所有的修改单(不包括勘误的内容)或修订版均不适用于本标准,然而,鼓励根据本标准达成协议的各方研究是否可使用这些文件的最新版本。凡是不注日期的引用文件,其最新版本适用于本标准。GB/T5009.12食品中铅的测定
GB/T5009.15食品中的测定
GB/T5009.188蔬菜、水果中甲基托布津、多菌灵的测定GB/T8855新鲜水果和蔬菜的取样方法GB/T8868蔬菜塑料周转箱
GB/T15401水果、蔬菜及其制品亚硝酸盐和硝酸盐含量的测定NY/T761蔬菜和水果中有机磷、有机氯、拟除虫菊酯和氨基甲酸酯类农药多种残留检测方法NY/T5340无公害食品产品检验规范NY/T5444.3无公害食品产品抽样规范第3部分:蔬菜3要求
3.1感官
同一品种或相似品种;果实已充分发育,种子已形成(番茄、辣椒),种子未完全形成(茄子),果形只允许有轻微的不规则,并不影响果实的外观;果实新鲜、清洁;无腐烂、异味、灼伤、裂果(番茄)、冻害、病虫害,允许有少量机械伤。每批次样品中不符合感官要求的按质量计,总不合格率不应超过5%,其中腐烂、异味和病虫害不应检出。同一批次样品规格允许误差应小于10%。注:腐烂、裂果(番茄)和病虫害为主要缺陷。成熟度的要求不适用于植物生长调节剂处理坐果的番茄果实。3.2安全指标
应符合表1的规定。
表1安全指标
乐果(dimethoate)
敌敌畏(dichlorvos)
辛硫磷(phoxim)
毒死烨(chlorpyrifos)
氯氰菊酯(cypermethrin)
溴氰菊酯(deltamethrin)
氰戊蒙酯(fenvalerate)
单位为毫克每千克
NY50052008
联苯菊酯(biphenthrin)
氯氟氰菊酯(fenvalerate)
百茵清(chlorothalonil)
多菌灵(carbendazim)
铅(以Pb计)
镉(以Cd计)
亚硝酸盐(以Na.NO计)
表1(续)
≤0.5,≤0.1辣椒
注:其他有毒有害物质的限量应符合国家有关的法律法规、行政规范和强制性标准的规定。4试验方法
4.1感官
将按NY/T5444.3规定抽取的样品量进行检验。品种特征、果形、新鲜、果面清洁、腐烂、灼伤、冻害、病虫害及机械伤害,用目测法检测。病虫害有明显症状或症状不明显而有怀疑者,应取样用小刀解剖检验,如发现内部症状,则需扩大一倍样品数量。4.2安全指标
4.2.1乐果、敌敌畏、毒死蜱、辛硫磷、氯氰菊酯、溴氰菊酯、氰戊菊酯、联苯菊酯、氯氟氰菊酯、百菌清按NY/T761规定执行。
4.2.2多菌灵
按GB/T5009.188规定执行。
按GB/T5009.12规定执行。
按GB/T5009.15规定执行。
4.2.5亚硝酸盐
按GB/T15401规定执行。
5检验规则
5.1检验分类与组批
按NY/T5340规定执行。
5.2抽样
按照NY/T5444.3中的有关规定执行。报验单填写的项目应与实货相符,凡与实货不符,品种、规格混淆不清,包装容器严重损坏者,应由交货单位重新整理后再行抽样。5.3包装检验
应按第7章的规定进行。wwW.bzxz.Net
5.4判定规则
按NY/T5340规定执行。其中,限度范围:每批受检样品,不合格率按其所检单位(如每箱、每袋)的平均值计算,其值不应超过所规定限度。如果一批次某件样品不合格品百分率超过规定的限度时,为避免不合格率变异幅度太大,规定如下:规定限度总计不超过5%者,则任何包装不合格品百分率的上限不应超过10%。
6标志和标签
6.1标志
无公害农产品标志的使用应符合有关规定。6.2标签
NY5005—2008
应包括产品名称、产品的执行标准、生产者及详细地址、产地、净含量、生产日期和包装日期等,要求字迹清晰、完整、准确。
7包装、运输和贮存
7.1包装
7.1.1用于产品包装的容器如塑料箱、纸箱等应按产品的大小规格设计,同一规格应大小一致,整洁、干燥、牢固、透气、美观、无污染、无异味,内壁无尖突物,无虫蛙、腐烂、霉变等,纸箱无受潮、离层现象。塑料箱应符合GB/T8868的要求。7.1.2按产品的规格分别包装,同一包装内的产品需摆放整齐紧密。7.2运输
运输前应进行预冷,运输过程中要保持适当的温度和湿度。注意防冻、防雨淋、防晒、通风散热,不应与有毒、有害物质混运。
7.3贮存
7.3.1存时应按品种、规格分别贮存,不应与有毒、有害物质混贮。7.3.2贮存温度:番茄应保持在6℃~10℃,空气相对湿度保持在85%~90%;带果柄的辣椒应保持在8℃~10℃,空气相对湿度保持在85%~90%;茄子应保持在7℃~10℃,空气相对湿度保持在85%~90%。
7.3.3库内堆码应保证气流均匀流通。
小提示:此标准内容仅展示完整标准里的部分截取内容,若需要完整标准请到上方自行免费下载完整标准文档。
标准图片预览:





- 其它标准
- 热门标准
- 农业行业标准(NY)
- NY/T5295-2004 无公害食品 产地环境评价准则
- NY/T2669-2014 热带作物品种审定规范 木薯
- NY/T598-2002 食用绿豆
- NY5086-2002 无公害食品 鲜食葡萄
- NY/T797-2004 硅肥
- NY/T1858.2-2010 番茄主要病害抗病性鉴定技术规程 第2部分:番茄抗叶霉病鉴定技术规程
- NY/T1153.4-2013 农药登记用白蚁防治剂药效试验方法及评价 第4部分农药木材处理预防白蚁
- NY469-2001 葡萄苗木
- NY/T456-2001 茉莉花茶
- NY5187-2002 无公害食品 罐装金针菇
- NY/T749-2003 绿色食品 食用菌
- NY/T889-2004 土壤速效钾和缓效钾含量的测定
- NY/T1378-2007 土壤氯离子含量的测定
- NY/T1364-2007 温室齿条开窗机
- NY/T1159-2006 中华蜜蜂种蜂王
- 行业新闻
请牢记:“bzxz.net”即是“标准下载”四个汉字汉语拼音首字母与国际顶级域名“.net”的组合。 ©2025 标准下载网 www.bzxz.net 本站邮件:bzxznet@163.com
网站备案号:湘ICP备2025141790号-2
网站备案号:湘ICP备2025141790号-2