- 您的位置:
- 标准下载网 >>
- 标准分类 >>
- 国家标准(GB) >>
- GB/T 21317-2007 动物源性食品中四环素类兽药残留量检测方法液相色谱-质谱/质谱法与高效液相色谱法
【国家标准(GB)】 动物源性食品中四环素类兽药残留量检测方法液相色谱-质谱/质谱法与高效液相色谱法
本网站 发布时间:
2024-07-01 05:22:34
- GB/T21317-2007
- 现行
- 点击下载此标准
标准号:
GB/T 21317-2007
标准名称:
动物源性食品中四环素类兽药残留量检测方法液相色谱-质谱/质谱法与高效液相色谱法
标准类别:
国家标准(GB)
标准状态:
现行-
发布日期:
2007-10-29 -
实施日期:
2008-04-01 出版语种:
简体中文下载格式:
.rar.pdf下载大小:
240.26 KB
标准ICS号:
食品技术>>67.120肉、肉制品和其他动物类食品中标分类号:
食品>>食品综合>>X04基础标准与通用方法
点击下载
标准简介:
标准下载解压密码:www.bzxz.net
本标准系首次发布。本标准规定了动物源性食品中四环素类兽药残留量检测的制样方法、高效液相色谱检测方法和液相色谱-质谱/质谱确证方法。本标准适用于动物肌肉、内脏组织、水产品、牛奶等动物源性食品中二甲胺四环素、土霉素、四环素、去甲基金霉素、金霉素、甲烯土霉素、强力霉素7种四环素类兽药残留量的高效液相色谱测定和二甲胺四环素、差向土霉素、土霉素、差向四环素、四环素、去甲基金霉素、差向金霉素、金霉素、甲烯土霉素、强力霉素10种四环素类药物残留量的液相色谱?质谱/质谱测定。 GB/T 21317-2007 动物源性食品中四环素类兽药残留量检测方法液相色谱-质谱/质谱法与高效液相色谱法 GB/T21317-2007
部分标准内容:
1CS67.120
中华人民共和国国家标准
GB/T21317-2007
动物源性食品中四环素类兽药残留量检测方法
液相色谱-质谱/质谱法
与高效液相色谱法
Determination of tetracyclines residues in food of animal origin-LC-MS/MS method and HPLC method声明:本资料仅供学习和交流,严禁用于商业用途!目录下载:http://biaozhun.ys168.com2007-10-29发布
中华人民共和国国家质量监督检验检疫总局中国国家标准化管理委员会
2008-04-01实施
1范围
动物源性食品中四环素类兽药残留量检测方法液相色谱-质谱/质谱法与高效液相色谱法
GB/T21317—2007
本标准规定了动物源性食品中闷环索类弊药残留量检测的制样方法、高效液相色谱检测方法和液相色谱-质谐/质谱确证方法。
本标准适用于动物肌肉、内脏组织、水产品、牛奶等动物源性食品中一甲胺四环素、土需素、四环索、去甲基金舒素、金舒素、甲烯土欲素、强力霉素7种四环素类兽药残留量的高效液相色语测定和甲胺四环素、差向土霖素,土霉索、差向四环案,四环索素、去伊基念霉素、差向金筹素、金霉素、甲烯土霉素、强力需素10种四环素类药物残留录的液相色谱-质谱/质谱测定。2规范性引用文件
下列文件中的条款通过本标准的引用而成为本标准的条款。凡是注期的引用文件,其随后所有的修改单(不包括断误的内容)或修订版均不适用于本标谁,然而,鼓励根据不标谁达成协议的各方研究是否可使用这些文件的最新版本。凡是不注日期的引用文件,其最新版本适用于本标准。GB/T6682分析实验室用水规格和试验方法(GB/T6682--1992.nc9ISO3696:1987)3原理
试样中四环索族抗生素残留用0.1mol/LNaEDTA-Mcllvaine级冲液(pH一4.00.05)提取,经过滤和离心后,上清液用IILB固相萃取柱净化,高效液相色谱仪或液相色谱电喷筹质详仪测定,外标蜂面积法定基
声萌:笨资料仅供学习和交流,严禁用于商业用途!目录下载:http://biaozhun.ys168.com4试剂和材料
除另有说明外,所用试剂均为分析纯.水为GB/T6682规定的一级水。甲醇:高效液相色谱纯。
4.2乙睛高效液相色谱纯,
艺酸艺酯。
乙二胺四乙酸二钠(NazEDTA·2HzO)。4.5
三氟艺。
柠檬酸(C,H.O·H,O)。
磷酸氢二钠(NaHPO12H0)。
柠檬酸溶液:0.1mol/L:称取21.01多柠檬酸(4.6),用水溶解,定容至1000mL。4.8
磷酸氢二钠溶液:0.2mol/L。称取28.41g磷酸氢二钠(4.7).用水溶解,定容至1000mLs4.9
4.10Mellvaine绶冲溶液:将1000mL0.1mol/L柠檬酸溶液(4.8)与625mL0.2mol/L磷酸氢二钠溶液(4.9)混合,必要时用氢氧化钠或盐酸调节pH=4.0土0.05,4.11NaEDTA-Mellvaine级动溶液:0.1mol/L称取60.5g乙二胺四乙酸二钠(4,4)放人1625mLMellvaine缓冲溶液<4,10)中,使其溶解,摇勾。4.12用醇十水(1+19):尽取5mL甲醇(4.1)与95mL水混合。1
CB/T21317-—2007
4.13甲醇+乙酸乙酯(1+9):量取10mL甲醇(4.1)与90mL乙酸乙酯(4.3)混合4.14OasisHLB固相苯取柱:60mg3mL,或相当者。使用前分别用5mL醇和5mL水预处理,保持柱体湿润。
4.15三氟乙酸水溶液(10mmol/L):准确吸取0.765mL三氟乙酸于1000mL容量瓶中,用水溶解并定容至刻度。
4.16甲醇+三氟乙酸水溶液(1+19):量取50mL甲醇(4.1)与950mL三氟乙酸水溶液(4.15)混合。4,17标准物质:二甲胺四环(ninocycline,CAS:10118-90-8),土痧案(oxytetracyelinc,CAS:6153-64-6),四环素(tetracycline,CAS:60-54-8),去甲基金筝素(demeelacyeline,CAS:127-33-3),金特(chlortetracyeline,CAS:57-62-5),甲烯土素(methacyclineCAS:914-00-1),强力将素(doxyeyelint,CAS:564-25-0),差向四环素(4-epitetracyclineCAS:64-75-5),差向土燕素(4-epioxyletracyclinc,CAS:35259-39-3),差向金索(4-epichlortetracycline,CAS:14297-93-9)。纯度均大于等于95%。4.18标准溶液
4.18.1标准储备溶液:准确称取按其纯度折算为100%质景的二甲胺四环素、土霉素、四环素、去币基金舞素、金笨素、甲烯十篇素、强力蒋素、差向土舞素,差向四环素和差向金霍素各10.0mg,分别用甲醇溶解并定容至100mL,浓度相当子100tg/L,储备被在一18℃以下贮存于棕色瓶中,可稳定12个月以上。
4.18.2混合标准工作溶液:根据需要,用甲醇十三氟乙酸水溶液(4.16)将标准备溶液(4.18.1)配制为适当浓度的混合标准工作溶液。泥合标准工作溶液应使用前配制。5仪器
5.1液相色谱串联四极杆质谱仪或相当者,配电喷务离子源。5.2高效液相色诺仪:配二极管阵列检测器或紫外检测器。5.3分析天平:感量0.1mg.0.01g5.4旋涡泥合器。
克朗:低热窝料秘傲尚转塑李范o甩温魔出期途bd量搞载:http://biaozhun.ys168.com5.6吹氮浓缩仪。
5.7固相萃取真空装置。
5.8pH计:两量精度士0.02。
5.9组织捣碎机。
5.10超声提取仪。
6样品制备与贮存
制样操作过程中应防止样品受到污染或残留物含量发生变化。6.1动物肌肉、肝脏、肾脏和水产品从所取全部样品中取出约500,用组织势碎机充分构碎均匀,装人消净容器中,密封,并标明标记于-18℃以下冷冻存放。
6.2牛奶样品
从所取全部样品中取出约500g,充分混匀,装入洁净容器中,密封,并标明标记,于一18℃以下冷冻存放。
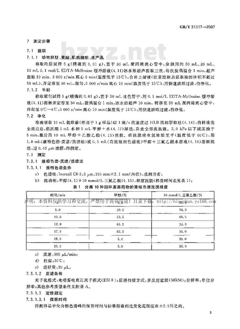
7测定步
7.1提取
7.1.1动物肝脏、肾脏、肌肉组织、水产品GB/T21317-2007
称取均质试样5g(精确到0.01g),置于50mL丙烯离心管中,分别用约20mL、20mL、10mL0.1mol/LEDTA-Mcllvaine经冲浴液(4.11)冰水浴超声提取三次,每次旋涡混合1min,超声提取10min,3000r/min离心5tmin(温度低于15℃),合并上消液(注意控制总提取液的体积不超过50mL),并定容至50mL,混勾,50001/min离心10min(温度低于15C),用快速滤纸过滤,待净化。7.1.2牛奶
称取混匀试样5g(精确到0.01g),罩于50mL比色管中,用0.1mol/LEDTA-Mellvaine级冲浴液(4.11)溶解并定容至50mL,旋涡混合1min,冰水浴超声10min,转移至50mL聚丙烯离心管中,冷却0℃~4℃,5000z/nin离心10min(湿度低于15℃),用快速滤纸过滤,待净化。7.2净化
推确吸取10mL提取液(相当于1g样品)以1滴/s的速度过HLB固相萃取柱(4.14),待样液完全流出后依次用5mL水和5mL甲醇十水(4.12)淋洗,弃去全部流出液。2.0kPa以下减压抽于5min,最后用10mL甲醇+乙酸乙酯(4.13)洗脱。将洗脱液吹氮浓缩至干(温度低于40C),用1.0mL(液相色谱-质谱/质谱法)或0.5ml(商效液相色谱法)甲醇十三氟乙酸水溶液(4.16)溶解残,过0,45μm滤膜,待测定。
7.3测定
7.3.1液相色谱-质谱/质谱法
7.3.1,1液相色谱条件
a)色谱柱:1nertsilC8-3,5μm150mm×2.1mm(内径).或相当者:流动相:甲醇(4.1)+10mmol/L三氟乙酸(4.15),梯度洗脱(梯度时间表见表1):b)
表1分离10种四环素类药物的液相色谱洗脱梯度时间/min
甲醇/%
10mmol/L三双乙度/%
市明:本资料仅供学习和交流,严禁用于商业用途!自录下载:http://biagzhun.ys168.co5.0
流速:300uL/min
柱温:30C:
进样低:30m
7.3.1.2质谱条件
离子化模式:电喷募电离正离子模式(ESI+):质诺扫描方式:多反应监测(MRM):分辨率:单位分辨率;其他参考质谱条件见附录A。7.3.1.3定性测定
7.3.1.3.1保留时间
待测样品中化合物色谱峰的保留时间与标准溶液相比变化范围应在土2.5%之内。3
GB/T21317—2007
7.3.1.3.2信噪比
待测化合物的定性离子的重构离子色谱峰的信噪比应大于等于3(S/N≥3),定量离子的重构离子色谱峰的信哚比应大于等于10(S/N≥10)。7.3.1.3.3定量离子、定性离子及子离于丰度比每种化合物的质谐定性离子必须出现,至少应包括一个母离子和两个子离子,而互同一检测批次,对同一化合物,样品中日标化合物的两个子离子的相对丰度比与浓度相当的标准溶液相比,其允许偏差不超过表2规定的范围。
表2定性时相对离子丰度的最大允许偏差相对离子丰度
允许的相对调差
7.3.1.4定量测定
>20%~50%
>10%~~20%
根据样液中被测四环素类兽药残留的含量情况,选定峰高相近的标准工作溶液。标准工作溶液利样液中四环素类单药残留的响应值均应在仪器的检测线性范围内。对标准工作溶被和样液等体积参插进样测定。各种四环索类药物的参考保留时间如下:二甲胺四环紫9.6min、差向上密素11.6min、土筹紫11.8min、差向四环素10.9min.四环索11.9min、去甲基金索11.6min、差向金需索13.8min、金葬素15.7min、甲烯上露素16.6min、强力需素16.7min。标准溶液的色谱图参见图B.1。7.3.2高效液相色谱法
7.3.2.1液相色谱条件
色谱柱:ncrtsilc8-3.5um,250mm×4.6mm(内径),或相当者:a)
流动相:甲醇(4.1)十乙肺(1.2)十10mrmol/L三氟乙酸(4.15),洗脱梯度见表3(柱平衡时间b)
5min);
表3分离7种四环素类药物的液相色谱流动相洗脱梯度时间/min
甲醇/%
乙晴/%
科录下载:
严禁用手商业用途!
本资料仅供学力和交流
声明:
流速:1.5mL/min;
柱源:30℃:
进样量:100±1
检测波长:350nm。
7.3.2.2商效液相色谱测定
10mmol/L三第乙酸/%
http://biaozhun.ys168.
根据样液中被测四环素类兽药残留的含量情况,选定峰商相近的标准工作溶液。标准工作溶液和样液中四环素类兽药残留的响应值均应在仪器的检测线性范时内。对标准工作溶液和样液等体积参插进样测定。在上述色谱条件下,二甲胺四环素、十霖索、四环素、去甲基金每紫、金霉素、甲烯土囊素、强力索的签考保留时间分别约为6.3min、7.5min.7.9min.8.7min.9.8min、10.4min.10.8min,标准溶液的色谱图参见图B.2。
8空自试验
除不加试样外,均按上述测定步骤进行。4
9结果计算与表述
采用外标法定量,按式(1)计算四环紫类兽药残留量。AxXcs×V
式中:
x—样品中待测组分的含量,单位为微克每干克(ug/kg);Ax—一测定液中待测组分的峰面积;cs:一标准液中待测组分的含孟,单位为微克每升(μg/L);V—定容体积,单位为整升(mL);As—一标准液中待测组分的峰面积:m——-最终样液所代表的样品质放,单位为克(g)。10
测定低限、回收率和精密度
10.1测定低限
10.1.1液相色谣-质谱/质谱法bzxZ.net
GB/T21317—2007
二甲胺四环素、差向土爵素、士寒素、差向四环素、四环素、去甲基金等紫、差向金需素、金霏素、中烯土程素和强力霍素的测定低限均为50.0g/kg。10.1.2高效液相色谱法
二甲胺四环索,上霉素、四环索,去甲基金每素、金翁索、甲烯土舞索和强力称索的测定低限均为50.0μg/kg。
10.2回收率和精密度
方法的回收率和精密度的试验数据见表C.1。声明:本资料仅供学习和交流,严禁用于商业用途!目录下载:http://biaozhun.ys168.com5
GB/T21317—2007
参考质谱条件:
附录A
(资料性附录)
参考质谱条件”
雾化气(NEB):6.00L/min(氮气);a
气箱气(CUR):10.00L/min(氧气):喷穿电压(IS):1500V:
去溶剂温度(TEM):500℃;
去溶剂气流:7.00L/min(氮气)碰撞气(CAD):6.00ml./min(氮气);其他质谱参数见表A,1。
化合物
二甲胺四环素
差向土程素
差向四环素
母两子(m/e)
四环素类药物的主要参考质谱参数子离子(m/2)
驻留时间/ms
碰撞电压/ev
翠赘料仅供学习和交流,
严禁用于商业a途!自录下载:shttp://liaozhun19ys168.com吉明:
去甲基金符素
差向金霖素
金爵素
中烯土种素
强力器素
注:对于不同质谱仪器,仪器参数可能存在差异,测定前应将质错参数优化到最佳。定贷离子,
所列参考质谱条件是在API3000型液质联用仪上完成的,此处列出试验用仪器型号仅为提供参考,并不沙及商业目的,获励标准使用者尝试不同厂家或型号的仪器。6
附录B
(资料性附录)
多重反应监测(MRM)色谱图和液相色谱图158/352
10.87,11.87
8202224
461/426
202221
445/410
202324
141618
10.87、11.87
11 16 1
45/410
202224
179/444
618202224
121116
465/430
479/444
营:.0041
GB/T21317—2007
458/441
810121618202224
451/444
445/427
12141618202224
10.87*,86
445/427
721476 78 20 22 24
14.5915,73
479/462
18202224
13.8116.65
455/448
7271 16 18 20 22 27
179/462
202224
S5p0om
业用金p录下载:http://biaozhlin.ys168/om443/426
443/381
本资料仅供学习和交流,
严禁用
202224
445/154
161820222A
1-·二甲胺四环素;
差向土等素,
差向四环素
四环素:
差向金获索;
去印基金获素:
7——金惩素:
甲烯土素;
强力宿紫,
土程紊,
461/426
1618202224
1618202224
445/428
10.8711.BM1
1241618202224
图B,110种四环索类兽药残留标准溶液的重构离子色谱图461/443
1618202224
GB/T21317--2007
二甲胺四环案:
土疑紫;
四环索;
去甲基金荐素:
金舒素,
学用o
声明:
图B27种四环素类兽药残国的标准溶液的液相色语图样品
化合物
一甲胺四环素
差向土素
土家素
差向四环素
四环家
附录C
(资料性附录)
方法的回收率和精密度的试验数据表c.1
加标水平!
(μg/kg)
资料仅供学习和交流,
差向金翁索
宏甲基金农素
金翁索
甲烯土菊素
强力露索
方法的回收率和精密度的试验数据高效液相色谱法
回收率范围/%
94.5~99.5
89,4~106
93.5~99.5
80.4~92.4
81,6~~87.2
85.0-93.5
相对标准偏差/%
严禁用于商业用途!
80,4~~93. 0
80,5~~89
80.0~89.0
80.2~96.4
80.8~89.4
80.1~85.7
80.0~87.0
81.2-93.6
80.8~92.5
84.0~93.5
目录下载:
GB/T21317—2007
液相色谱-质语/质讲法
回收率范围/%
91.0~93.8
80.3~91.3
80.5~96.0
82.5~91.5
70.1-98.0
80.2~93.0
84.5~94,5
80.5~87.3
80.2~93.0
80,.0~86.7
相对标准偏差/%
htstpo+-ab.iaozhun.ysb68.com80.5~87.4
80.0~95.0
80,589,7
80.0~94.0
80.4~92.2
80.4~93.0
80.2~89.7
80.5~88.5
80.0-94.6
85.2~94.2
84.0~-92.0
GB/T21317—2007
声明:
化合物
二甲肢四环素
差向土霖索
土获素
差向四环素
园环素
差向金等索
加标水平/
(μg/kg)
本资料仅供学习和交流,
去甲基金索
金衍素
甲给土薇素
强力获察
表C,1(续)
高效液相色详法
回收率范围/%
相对标准偏差/%
91.3~97.7
80.8-89.3
80.7~88.0
80.5~86.0
严禁用于商业用途!且录下载
80,3~~84.7
80.2~-83.8
84. 7~91.7
80.0~89.6
80.5~83.8
82.2~91.8
81,0~85.3
80.5~83.5
液相色谱-质谱/质谱法
相对标准偏整/%
回收率范国/%
80.8~93.6
80.3~98.0
80.8~97.7
85.0~93.7
80.2~95,7
81.0~98.8
87.3~98.3
80.8~90.5
80.0~93.2
80.3~91.7
80,0~88.3
80,2~93.2
81.7~ 95.3
81.5~95.2
80.2~96.0
80.0~91,7
h:876iahn68.cm
80.4~93.0
81.3~94.3
80.0~89.7
81.3~90.7
70.4~98.0
82.0~93.0
80.2~95.0
80.3~98.3
80.3~95.2
声明:
化合物
二甲胶四环素
差向土德紫
翌向四环素
四环紫
差向金冠素
加标水平/
(jig/kg)
裹C.1(绒)
高效液相色谱法
回收率范国/%相对标准偏差/%
89.2~95.3
91.5~99.7
80.3~-84.2
82.4~~88.3
本资料仅供学习和交流,
严禁用于商业用途!目录下载:50.0
去甲基金霖索
金薇素
印烯土氨素
强力容素
80. 492.1
80.0~83.2
77.9~84.9
82.1~91.6
80.4~99.2
80.0~85.2
81.0~88.8
89,7~100
81.9~88.3
GB/T21317—2007
液相色谱-质请/质谱法
回收率范围/%
80.2~89.2
80.3~89.3
80,8~95,0
80.3~84,3
74.2~93.4
80.2~87.7
76,7~93.1
80,0~85.8
80.1~83. 1
80.4~98.0
81.3~90.8
78.3~87.9
80.0~81.8
相对标准偏差/%
htp97biaozhun.ys68.com
80.2~96.4
80.2~85.5
80.4~95.0
80.2~84.7
80.0-84.8
80.0~91,6
80.0~85.7
80.6~92.8
80.0~86.5
80.5~83.2
小提示:此标准内容仅展示完整标准里的部分截取内容,若需要完整标准请到上方自行免费下载完整标准文档。
中华人民共和国国家标准
GB/T21317-2007
动物源性食品中四环素类兽药残留量检测方法
液相色谱-质谱/质谱法
与高效液相色谱法
Determination of tetracyclines residues in food of animal origin-LC-MS/MS method and HPLC method声明:本资料仅供学习和交流,严禁用于商业用途!目录下载:http://biaozhun.ys168.com2007-10-29发布
中华人民共和国国家质量监督检验检疫总局中国国家标准化管理委员会
2008-04-01实施
1范围
动物源性食品中四环素类兽药残留量检测方法液相色谱-质谱/质谱法与高效液相色谱法
GB/T21317—2007
本标准规定了动物源性食品中闷环索类弊药残留量检测的制样方法、高效液相色谱检测方法和液相色谱-质谐/质谱确证方法。
本标准适用于动物肌肉、内脏组织、水产品、牛奶等动物源性食品中一甲胺四环素、土需素、四环索、去甲基金舒素、金舒素、甲烯土欲素、强力霉素7种四环素类兽药残留量的高效液相色语测定和甲胺四环素、差向土霖素,土霉索、差向四环案,四环索素、去伊基念霉素、差向金筹素、金霉素、甲烯土霉素、强力需素10种四环素类药物残留录的液相色谱-质谱/质谱测定。2规范性引用文件
下列文件中的条款通过本标准的引用而成为本标准的条款。凡是注期的引用文件,其随后所有的修改单(不包括断误的内容)或修订版均不适用于本标谁,然而,鼓励根据不标谁达成协议的各方研究是否可使用这些文件的最新版本。凡是不注日期的引用文件,其最新版本适用于本标准。GB/T6682分析实验室用水规格和试验方法(GB/T6682--1992.nc9ISO3696:1987)3原理
试样中四环索族抗生素残留用0.1mol/LNaEDTA-Mcllvaine级冲液(pH一4.00.05)提取,经过滤和离心后,上清液用IILB固相萃取柱净化,高效液相色谱仪或液相色谱电喷筹质详仪测定,外标蜂面积法定基
声萌:笨资料仅供学习和交流,严禁用于商业用途!目录下载:http://biaozhun.ys168.com4试剂和材料
除另有说明外,所用试剂均为分析纯.水为GB/T6682规定的一级水。甲醇:高效液相色谱纯。
4.2乙睛高效液相色谱纯,
艺酸艺酯。
乙二胺四乙酸二钠(NazEDTA·2HzO)。4.5
三氟艺。
柠檬酸(C,H.O·H,O)。
磷酸氢二钠(NaHPO12H0)。
柠檬酸溶液:0.1mol/L:称取21.01多柠檬酸(4.6),用水溶解,定容至1000mL。4.8
磷酸氢二钠溶液:0.2mol/L。称取28.41g磷酸氢二钠(4.7).用水溶解,定容至1000mLs4.9
4.10Mellvaine绶冲溶液:将1000mL0.1mol/L柠檬酸溶液(4.8)与625mL0.2mol/L磷酸氢二钠溶液(4.9)混合,必要时用氢氧化钠或盐酸调节pH=4.0土0.05,4.11NaEDTA-Mellvaine级动溶液:0.1mol/L称取60.5g乙二胺四乙酸二钠(4,4)放人1625mLMellvaine缓冲溶液<4,10)中,使其溶解,摇勾。4.12用醇十水(1+19):尽取5mL甲醇(4.1)与95mL水混合。1
CB/T21317-—2007
4.13甲醇+乙酸乙酯(1+9):量取10mL甲醇(4.1)与90mL乙酸乙酯(4.3)混合4.14OasisHLB固相苯取柱:60mg3mL,或相当者。使用前分别用5mL醇和5mL水预处理,保持柱体湿润。
4.15三氟乙酸水溶液(10mmol/L):准确吸取0.765mL三氟乙酸于1000mL容量瓶中,用水溶解并定容至刻度。
4.16甲醇+三氟乙酸水溶液(1+19):量取50mL甲醇(4.1)与950mL三氟乙酸水溶液(4.15)混合。4,17标准物质:二甲胺四环(ninocycline,CAS:10118-90-8),土痧案(oxytetracyelinc,CAS:6153-64-6),四环素(tetracycline,CAS:60-54-8),去甲基金筝素(demeelacyeline,CAS:127-33-3),金特(chlortetracyeline,CAS:57-62-5),甲烯土素(methacyclineCAS:914-00-1),强力将素(doxyeyelint,CAS:564-25-0),差向四环素(4-epitetracyclineCAS:64-75-5),差向土燕素(4-epioxyletracyclinc,CAS:35259-39-3),差向金索(4-epichlortetracycline,CAS:14297-93-9)。纯度均大于等于95%。4.18标准溶液
4.18.1标准储备溶液:准确称取按其纯度折算为100%质景的二甲胺四环素、土霉素、四环素、去币基金舞素、金笨素、甲烯十篇素、强力蒋素、差向土舞素,差向四环素和差向金霍素各10.0mg,分别用甲醇溶解并定容至100mL,浓度相当子100tg/L,储备被在一18℃以下贮存于棕色瓶中,可稳定12个月以上。
4.18.2混合标准工作溶液:根据需要,用甲醇十三氟乙酸水溶液(4.16)将标准备溶液(4.18.1)配制为适当浓度的混合标准工作溶液。泥合标准工作溶液应使用前配制。5仪器
5.1液相色谱串联四极杆质谱仪或相当者,配电喷务离子源。5.2高效液相色诺仪:配二极管阵列检测器或紫外检测器。5.3分析天平:感量0.1mg.0.01g5.4旋涡泥合器。
克朗:低热窝料秘傲尚转塑李范o甩温魔出期途bd量搞载:http://biaozhun.ys168.com5.6吹氮浓缩仪。
5.7固相萃取真空装置。
5.8pH计:两量精度士0.02。
5.9组织捣碎机。
5.10超声提取仪。
6样品制备与贮存
制样操作过程中应防止样品受到污染或残留物含量发生变化。6.1动物肌肉、肝脏、肾脏和水产品从所取全部样品中取出约500,用组织势碎机充分构碎均匀,装人消净容器中,密封,并标明标记于-18℃以下冷冻存放。
6.2牛奶样品
从所取全部样品中取出约500g,充分混匀,装入洁净容器中,密封,并标明标记,于一18℃以下冷冻存放。
7测定步
7.1提取
7.1.1动物肝脏、肾脏、肌肉组织、水产品GB/T21317-2007
称取均质试样5g(精确到0.01g),置于50mL丙烯离心管中,分别用约20mL、20mL、10mL0.1mol/LEDTA-Mcllvaine经冲浴液(4.11)冰水浴超声提取三次,每次旋涡混合1min,超声提取10min,3000r/min离心5tmin(温度低于15℃),合并上消液(注意控制总提取液的体积不超过50mL),并定容至50mL,混勾,50001/min离心10min(温度低于15C),用快速滤纸过滤,待净化。7.1.2牛奶
称取混匀试样5g(精确到0.01g),罩于50mL比色管中,用0.1mol/LEDTA-Mellvaine级冲浴液(4.11)溶解并定容至50mL,旋涡混合1min,冰水浴超声10min,转移至50mL聚丙烯离心管中,冷却0℃~4℃,5000z/nin离心10min(湿度低于15℃),用快速滤纸过滤,待净化。7.2净化
推确吸取10mL提取液(相当于1g样品)以1滴/s的速度过HLB固相萃取柱(4.14),待样液完全流出后依次用5mL水和5mL甲醇十水(4.12)淋洗,弃去全部流出液。2.0kPa以下减压抽于5min,最后用10mL甲醇+乙酸乙酯(4.13)洗脱。将洗脱液吹氮浓缩至干(温度低于40C),用1.0mL(液相色谱-质谱/质谱法)或0.5ml(商效液相色谱法)甲醇十三氟乙酸水溶液(4.16)溶解残,过0,45μm滤膜,待测定。
7.3测定
7.3.1液相色谱-质谱/质谱法
7.3.1,1液相色谱条件
a)色谱柱:1nertsilC8-3,5μm150mm×2.1mm(内径).或相当者:流动相:甲醇(4.1)+10mmol/L三氟乙酸(4.15),梯度洗脱(梯度时间表见表1):b)
表1分离10种四环素类药物的液相色谱洗脱梯度时间/min
甲醇/%
10mmol/L三双乙度/%
市明:本资料仅供学习和交流,严禁用于商业用途!自录下载:http://biagzhun.ys168.co5.0
流速:300uL/min
柱温:30C:
进样低:30m
7.3.1.2质谱条件
离子化模式:电喷募电离正离子模式(ESI+):质诺扫描方式:多反应监测(MRM):分辨率:单位分辨率;其他参考质谱条件见附录A。7.3.1.3定性测定
7.3.1.3.1保留时间
待测样品中化合物色谱峰的保留时间与标准溶液相比变化范围应在土2.5%之内。3
GB/T21317—2007
7.3.1.3.2信噪比
待测化合物的定性离子的重构离子色谱峰的信噪比应大于等于3(S/N≥3),定量离子的重构离子色谱峰的信哚比应大于等于10(S/N≥10)。7.3.1.3.3定量离子、定性离子及子离于丰度比每种化合物的质谐定性离子必须出现,至少应包括一个母离子和两个子离子,而互同一检测批次,对同一化合物,样品中日标化合物的两个子离子的相对丰度比与浓度相当的标准溶液相比,其允许偏差不超过表2规定的范围。
表2定性时相对离子丰度的最大允许偏差相对离子丰度
允许的相对调差
7.3.1.4定量测定
>20%~50%
>10%~~20%
根据样液中被测四环素类兽药残留的含量情况,选定峰高相近的标准工作溶液。标准工作溶液利样液中四环素类单药残留的响应值均应在仪器的检测线性范围内。对标准工作溶被和样液等体积参插进样测定。各种四环索类药物的参考保留时间如下:二甲胺四环紫9.6min、差向上密素11.6min、土筹紫11.8min、差向四环素10.9min.四环索11.9min、去甲基金索11.6min、差向金需索13.8min、金葬素15.7min、甲烯上露素16.6min、强力需素16.7min。标准溶液的色谱图参见图B.1。7.3.2高效液相色谱法
7.3.2.1液相色谱条件
色谱柱:ncrtsilc8-3.5um,250mm×4.6mm(内径),或相当者:a)
流动相:甲醇(4.1)十乙肺(1.2)十10mrmol/L三氟乙酸(4.15),洗脱梯度见表3(柱平衡时间b)
5min);
表3分离7种四环素类药物的液相色谱流动相洗脱梯度时间/min
甲醇/%
乙晴/%
科录下载:
严禁用手商业用途!
本资料仅供学力和交流
声明:
流速:1.5mL/min;
柱源:30℃:
进样量:100±1
检测波长:350nm。
7.3.2.2商效液相色谱测定
10mmol/L三第乙酸/%
http://biaozhun.ys168.
根据样液中被测四环素类兽药残留的含量情况,选定峰商相近的标准工作溶液。标准工作溶液和样液中四环素类兽药残留的响应值均应在仪器的检测线性范时内。对标准工作溶液和样液等体积参插进样测定。在上述色谱条件下,二甲胺四环素、十霖索、四环素、去甲基金每紫、金霉素、甲烯土囊素、强力索的签考保留时间分别约为6.3min、7.5min.7.9min.8.7min.9.8min、10.4min.10.8min,标准溶液的色谱图参见图B.2。
8空自试验
除不加试样外,均按上述测定步骤进行。4
9结果计算与表述
采用外标法定量,按式(1)计算四环紫类兽药残留量。AxXcs×V
式中:
x—样品中待测组分的含量,单位为微克每干克(ug/kg);Ax—一测定液中待测组分的峰面积;cs:一标准液中待测组分的含孟,单位为微克每升(μg/L);V—定容体积,单位为整升(mL);As—一标准液中待测组分的峰面积:m——-最终样液所代表的样品质放,单位为克(g)。10
测定低限、回收率和精密度
10.1测定低限
10.1.1液相色谣-质谱/质谱法bzxZ.net
GB/T21317—2007
二甲胺四环素、差向土爵素、士寒素、差向四环素、四环素、去甲基金等紫、差向金需素、金霏素、中烯土程素和强力霍素的测定低限均为50.0g/kg。10.1.2高效液相色谱法
二甲胺四环索,上霉素、四环索,去甲基金每素、金翁索、甲烯土舞索和强力称索的测定低限均为50.0μg/kg。
10.2回收率和精密度
方法的回收率和精密度的试验数据见表C.1。声明:本资料仅供学习和交流,严禁用于商业用途!目录下载:http://biaozhun.ys168.com5
GB/T21317—2007
参考质谱条件:
附录A
(资料性附录)
参考质谱条件”
雾化气(NEB):6.00L/min(氮气);a
气箱气(CUR):10.00L/min(氧气):喷穿电压(IS):1500V:
去溶剂温度(TEM):500℃;
去溶剂气流:7.00L/min(氮气)碰撞气(CAD):6.00ml./min(氮气);其他质谱参数见表A,1。
化合物
二甲胺四环素
差向土程素
差向四环素
母两子(m/e)
四环素类药物的主要参考质谱参数子离子(m/2)
驻留时间/ms
碰撞电压/ev
翠赘料仅供学习和交流,
严禁用于商业a途!自录下载:shttp://liaozhun19ys168.com吉明:
去甲基金符素
差向金霖素
金爵素
中烯土种素
强力器素
注:对于不同质谱仪器,仪器参数可能存在差异,测定前应将质错参数优化到最佳。定贷离子,
所列参考质谱条件是在API3000型液质联用仪上完成的,此处列出试验用仪器型号仅为提供参考,并不沙及商业目的,获励标准使用者尝试不同厂家或型号的仪器。6
附录B
(资料性附录)
多重反应监测(MRM)色谱图和液相色谱图158/352
10.87,11.87
8202224
461/426
202221
445/410
202324
141618
10.87、11.87
11 16 1
45/410
202224
179/444
618202224
121116
465/430
479/444
营:.0041
GB/T21317—2007
458/441
810121618202224
451/444
445/427
12141618202224
10.87*,86
445/427
721476 78 20 22 24
14.5915,73
479/462
18202224
13.8116.65
455/448
7271 16 18 20 22 27
179/462
202224
S5p0om
业用金p录下载:http://biaozhlin.ys168/om443/426
443/381
本资料仅供学习和交流,
严禁用
202224
445/154
161820222A
1-·二甲胺四环素;
差向土等素,
差向四环素
四环素:
差向金获索;
去印基金获素:
7——金惩素:
甲烯土素;
强力宿紫,
土程紊,
461/426
1618202224
1618202224
445/428
10.8711.BM1
1241618202224
图B,110种四环索类兽药残留标准溶液的重构离子色谱图461/443
1618202224
GB/T21317--2007
二甲胺四环案:
土疑紫;
四环索;
去甲基金荐素:
金舒素,
学用o
声明:
图B27种四环素类兽药残国的标准溶液的液相色语图样品
化合物
一甲胺四环素
差向土素
土家素
差向四环素
四环家
附录C
(资料性附录)
方法的回收率和精密度的试验数据表c.1
加标水平!
(μg/kg)
资料仅供学习和交流,
差向金翁索
宏甲基金农素
金翁索
甲烯土菊素
强力露索
方法的回收率和精密度的试验数据高效液相色谱法
回收率范围/%
94.5~99.5
89,4~106
93.5~99.5
80.4~92.4
81,6~~87.2
85.0-93.5
相对标准偏差/%
严禁用于商业用途!
80,4~~93. 0
80,5~~89
80.0~89.0
80.2~96.4
80.8~89.4
80.1~85.7
80.0~87.0
81.2-93.6
80.8~92.5
84.0~93.5
目录下载:
GB/T21317—2007
液相色谱-质语/质讲法
回收率范围/%
91.0~93.8
80.3~91.3
80.5~96.0
82.5~91.5
70.1-98.0
80.2~93.0
84.5~94,5
80.5~87.3
80.2~93.0
80,.0~86.7
相对标准偏差/%
htstpo+-ab.iaozhun.ysb68.com80.5~87.4
80.0~95.0
80,589,7
80.0~94.0
80.4~92.2
80.4~93.0
80.2~89.7
80.5~88.5
80.0-94.6
85.2~94.2
84.0~-92.0
GB/T21317—2007
声明:
化合物
二甲肢四环素
差向土霖索
土获素
差向四环素
园环素
差向金等索
加标水平/
(μg/kg)
本资料仅供学习和交流,
去甲基金索
金衍素
甲给土薇素
强力获察
表C,1(续)
高效液相色详法
回收率范围/%
相对标准偏差/%
91.3~97.7
80.8-89.3
80.7~88.0
80.5~86.0
严禁用于商业用途!且录下载
80,3~~84.7
80.2~-83.8
84. 7~91.7
80.0~89.6
80.5~83.8
82.2~91.8
81,0~85.3
80.5~83.5
液相色谱-质谱/质谱法
相对标准偏整/%
回收率范国/%
80.8~93.6
80.3~98.0
80.8~97.7
85.0~93.7
80.2~95,7
81.0~98.8
87.3~98.3
80.8~90.5
80.0~93.2
80.3~91.7
80,0~88.3
80,2~93.2
81.7~ 95.3
81.5~95.2
80.2~96.0
80.0~91,7
h:876iahn68.cm
80.4~93.0
81.3~94.3
80.0~89.7
81.3~90.7
70.4~98.0
82.0~93.0
80.2~95.0
80.3~98.3
80.3~95.2
声明:
化合物
二甲胶四环素
差向土德紫
翌向四环素
四环紫
差向金冠素
加标水平/
(jig/kg)
裹C.1(绒)
高效液相色谱法
回收率范国/%相对标准偏差/%
89.2~95.3
91.5~99.7
80.3~-84.2
82.4~~88.3
本资料仅供学习和交流,
严禁用于商业用途!目录下载:50.0
去甲基金霖索
金薇素
印烯土氨素
强力容素
80. 492.1
80.0~83.2
77.9~84.9
82.1~91.6
80.4~99.2
80.0~85.2
81.0~88.8
89,7~100
81.9~88.3
GB/T21317—2007
液相色谱-质请/质谱法
回收率范围/%
80.2~89.2
80.3~89.3
80,8~95,0
80.3~84,3
74.2~93.4
80.2~87.7
76,7~93.1
80,0~85.8
80.1~83. 1
80.4~98.0
81.3~90.8
78.3~87.9
80.0~81.8
相对标准偏差/%
htp97biaozhun.ys68.com
80.2~96.4
80.2~85.5
80.4~95.0
80.2~84.7
80.0-84.8
80.0~91,6
80.0~85.7
80.6~92.8
80.0~86.5
80.5~83.2
小提示:此标准内容仅展示完整标准里的部分截取内容,若需要完整标准请到上方自行免费下载完整标准文档。
标准图片预览:





- 热门标准
- 国家标准(GB)
- GB/T2828.1-2012 计数抽样检验程序 第1部分:按接收质量限(AQL)检索的逐批检验抽样计划
- GB50367-2013 混凝土结构加固设计规范
- GB/T228.1-2021 金属材料 拉伸试验 第1部分:室温试验方法
- GB/T3836.1-2021 爆炸性环境 第1部分:设备 通用要求
- GB/T29863-2023 服装制图
- GB/T18204.4-2000 公共场所毛巾、床上卧具微生物检验方法细菌总数测定
- GB5009.225-2023 食品安全国家标准 酒和食用酒精中乙醇浓度的测定
- GB/T23892.3-2009 滑动轴承 稳态条件下流体动压可倾瓦块止推轴承 第3部分:可倾瓦块止推轴承计算的许用值
- GB/T9145-2003 普通螺纹 中等精度、优选系列的极限尺寸
- GB/T11839-1989 二氧化铀芯块中硼的测定 姜黄素萃取光度法
- GB5725-2009 安全网
- GB/T18380.33-2022 电缆和光缆在火焰条件下的燃烧试验 第33部分:垂直安装的成束电线电缆火焰垂直蔓延试验 A类
- GB/T9239-1988 刚性转子平衡品质 许用不平衡的确定
- GB/T15917.3-1995 金属镝及氧化镝化学分析方法 对氯苯基荧光酮--溴化十六烷基三甲基胺分光光度法测定钽量
- GB50209-2002 建筑地面工程施工质量验收规范
- 行业新闻
请牢记:“bzxz.net”即是“标准下载”四个汉字汉语拼音首字母与国际顶级域名“.net”的组合。 ©2025 标准下载网 www.bzxz.net 本站邮件:bzxznet@163.com
网站备案号:湘ICP备2025141790号-2
网站备案号:湘ICP备2025141790号-2