- 您的位置:
- 标准下载网 >>
- 标准分类 >>
- 农业行业标准(NY) >>
- NY 5056-2005 无公害食品海藻
标准号:
NY 5056-2005
标准名称:
无公害食品海藻
标准类别:
农业行业标准(NY)
标准状态:
现行-
发布日期:
2005-01-19 -
实施日期:
2005-03-01 出版语种:
简体中文下载格式:
.rar.pdf下载大小:
100.12 KB
标准ICS号:
食品技术>>肉、肉制品和其他动物类食品>>67.120.30鱼和水产品中标分类号:
农业、林业>>水产、渔业>>B51海水养殖与产品
点击下载
标准简介:
标准下载解压密码:www.bzxz.net
本标准适用于无公害食品普通海藻的要求、试验方法、检验规则、标志、包装、运输和贮存。本标准适用于海带(Laminaria japonica)、裙带菜(Undaria pinnatifida)、紫菜的鲜品(Porphyra yezoen-sis,Porphyra haitanensis)的鲜品,其他鲜海水藻可参照执行。 NY 5056-2005 无公害食品海藻 NY5056-2005
部分标准内容:
ICS 67.120.30
中华人民共和国农业行业标准
代替NY5056
无公害食品
2005-01-19发布
NY50562005
2001.v5282—2004
2005-03-01实施
中华人民共和国农业部发布
NY5056-2005
本标准是对NY5056—2001《无公害食品海带》、VY5282—2004《无公害食品裙带菜》的修订修订中,将紫菜纳入适应范围内,增加了干制品与鲜品的换算方法,并对主要安全指标作了调整本标准由中华人民共和国农业部提出。本标准由全国水产标准化技术委员会归口,本标准起草单位:中国海洋大学、中国水产科学研究院南海水产研究所本标准主要起草人:林洪、李来好、江、杨贤庆、工静雪、小石强本标准所代标准的历次版本发布情况为:VY5056--2001.NVY5282—2004。1范围
无公害食品
NY5056—2005
本标准规定了尤公害食品海藻的要求、试验方法、检验规则以及标志、包装,运输及此存本标准适用手海带(Laminariujapmicu)裙带荣(Undariapinnatifida)、紫菜(Porphyruvezoensis,Porplivruhaitaensis)的鲜品,其他鲜海水藻类可参照执行2规范性引用文件
下列文件中的条款通过本标准的引用而成为本标准的条款。凡是注日期的引用文件,其随后所有的修改单(不包括勘误的内容)或修订版均不适用于本标准,然而,鼓励根据本标准达成协议的各方研究是否可使用这些义件的最新版本,凡是不注日期的用义件,其最新版本适用于本标准。GB/T5009.11食品中总砷及无机砷的测定GB/T 5009.12
GB/T 5009.15
GB/T 5009.17
食品中铅的测定
食品中锅的测定
食品中总汞及有机汞的测定
海产食品中多氮联苯的测定方法GB/T5009.190
SC/T 3016
3要求
3.1感官要求
水产品抽样方法
感官要求见表!。
表1感官要求
3.2安全指标
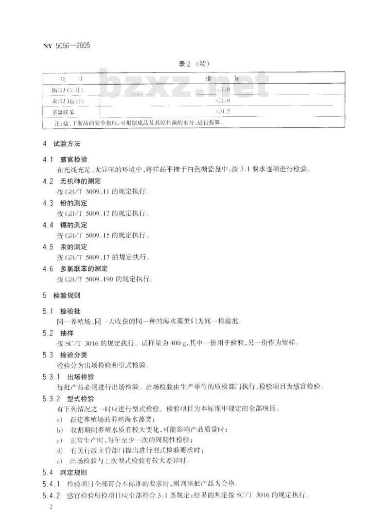
安全指标见表2
无机砷(以As汇)
铅(以Pb计)
海带、裙带菜菜体深褐色、褐色、绿褐色、绿色,有光泽。允许有不超过叶体长三分之一的黄白边紫菜菜体紫色、红紫色、绿色、有光泽其他藻类藻体颜色正常
叶体完整,无病烂
其有正带的气味,无异味
无可见泥沙等杂质Www.bzxZ.net
表2安全指标
单位为毫克每下克
NY5056-2005
聚以)
多氣联袋
表2(续)
注:盐,干制品的安全指标,可根据成品及其原料藻的水分.进行折算4试验方法
4.1感官检验
在光线充足、无异味的环境中,将样品平摊于白色携瓷盘中,按3.1要求逐项进行检验:4.2无机砷的测定
按GB3/T5009.11的规定执行
4.3铅的测定
按GB/T5009.12的规定执行
4.4镐的测定
按GB/5009.15的规定执行
4.5汞的测定
按GB/T5009.17的规定执行。
4.6多氯联苯的测定
按GB3/T5009.190的规定执行
5检验规则
5.1检验批
同一养殖场、同·-天收获的同一种的海水藻类1为同一检验批。5.2抽样
按SC/T3016的规定执行。试样量为400g,其中一份用于检验,另一份作为留样5.3检验分类
检验分为出场检验和型式检验
5.3.1出场检验
每批产品必须进行出场检验。出场检验由生产单位的质检部门执行,检验项目为感官检验。5.3.2型式检验
有下列情况之一时应进行型式检验。检验项目为本标准中规定的全部项目。新建养殖场的养殖海水藻类:
收割期间养殖水质有较大变化,可能影响产品质量时:b)
正常生产时,每年至少次的周期性检验;C
d)有关行政主管部门提进行型式检验要求时;e)出场检验与上次型式检验有较大差异时5.4判定规则
5.4.1检验项目全部衍合本标准的要求时,则判该批产品为合格5.4.2感官检验所检项1应全部符合3.1条规定结果的判定按SC/T3016的规定执行2
3安全指标的检验结果中存-项指标不合格.则判本批产品不合格不得复检5.4.3
标志、包装、运输和贮存
6.1标志
应标明产品名称、生产单位名称与地址、产地、收割日期6.2包装
应用牢固清洁、无萨、无异味的材料包装3运输
VY5056-2005
运输过程中使用保温车(船)为宜,使温度保持在4℃~10℃,如无保温车(船)应做到快装快运,运输1具应清洁卫生、无毒、无异味、防晒,不得与有去物品混装,防止运输污染6.4购存
产品宜存在410℃冷库中,不得与有害物质混放或接触,防止污染3
小提示:此标准内容仅展示完整标准里的部分截取内容,若需要完整标准请到上方自行免费下载完整标准文档。
中华人民共和国农业行业标准
代替NY5056
无公害食品
2005-01-19发布
NY50562005
2001.v5282—2004
2005-03-01实施
中华人民共和国农业部发布
NY5056-2005
本标准是对NY5056—2001《无公害食品海带》、VY5282—2004《无公害食品裙带菜》的修订修订中,将紫菜纳入适应范围内,增加了干制品与鲜品的换算方法,并对主要安全指标作了调整本标准由中华人民共和国农业部提出。本标准由全国水产标准化技术委员会归口,本标准起草单位:中国海洋大学、中国水产科学研究院南海水产研究所本标准主要起草人:林洪、李来好、江、杨贤庆、工静雪、小石强本标准所代标准的历次版本发布情况为:VY5056--2001.NVY5282—2004。1范围
无公害食品
NY5056—2005
本标准规定了尤公害食品海藻的要求、试验方法、检验规则以及标志、包装,运输及此存本标准适用手海带(Laminariujapmicu)裙带荣(Undariapinnatifida)、紫菜(Porphyruvezoensis,Porplivruhaitaensis)的鲜品,其他鲜海水藻类可参照执行2规范性引用文件
下列文件中的条款通过本标准的引用而成为本标准的条款。凡是注日期的引用文件,其随后所有的修改单(不包括勘误的内容)或修订版均不适用于本标准,然而,鼓励根据本标准达成协议的各方研究是否可使用这些义件的最新版本,凡是不注日期的用义件,其最新版本适用于本标准。GB/T5009.11食品中总砷及无机砷的测定GB/T 5009.12
GB/T 5009.15
GB/T 5009.17
食品中铅的测定
食品中锅的测定
食品中总汞及有机汞的测定
海产食品中多氮联苯的测定方法GB/T5009.190
SC/T 3016
3要求
3.1感官要求
水产品抽样方法
感官要求见表!。
表1感官要求
3.2安全指标
安全指标见表2
无机砷(以As汇)
铅(以Pb计)
海带、裙带菜菜体深褐色、褐色、绿褐色、绿色,有光泽。允许有不超过叶体长三分之一的黄白边紫菜菜体紫色、红紫色、绿色、有光泽其他藻类藻体颜色正常
叶体完整,无病烂
其有正带的气味,无异味
无可见泥沙等杂质Www.bzxZ.net
表2安全指标
单位为毫克每下克
NY5056-2005
聚以)
多氣联袋
表2(续)
注:盐,干制品的安全指标,可根据成品及其原料藻的水分.进行折算4试验方法
4.1感官检验
在光线充足、无异味的环境中,将样品平摊于白色携瓷盘中,按3.1要求逐项进行检验:4.2无机砷的测定
按GB3/T5009.11的规定执行
4.3铅的测定
按GB/T5009.12的规定执行
4.4镐的测定
按GB/5009.15的规定执行
4.5汞的测定
按GB/T5009.17的规定执行。
4.6多氯联苯的测定
按GB3/T5009.190的规定执行
5检验规则
5.1检验批
同一养殖场、同·-天收获的同一种的海水藻类1为同一检验批。5.2抽样
按SC/T3016的规定执行。试样量为400g,其中一份用于检验,另一份作为留样5.3检验分类
检验分为出场检验和型式检验
5.3.1出场检验
每批产品必须进行出场检验。出场检验由生产单位的质检部门执行,检验项目为感官检验。5.3.2型式检验
有下列情况之一时应进行型式检验。检验项目为本标准中规定的全部项目。新建养殖场的养殖海水藻类:
收割期间养殖水质有较大变化,可能影响产品质量时:b)
正常生产时,每年至少次的周期性检验;C
d)有关行政主管部门提进行型式检验要求时;e)出场检验与上次型式检验有较大差异时5.4判定规则
5.4.1检验项目全部衍合本标准的要求时,则判该批产品为合格5.4.2感官检验所检项1应全部符合3.1条规定结果的判定按SC/T3016的规定执行2
3安全指标的检验结果中存-项指标不合格.则判本批产品不合格不得复检5.4.3
标志、包装、运输和贮存
6.1标志
应标明产品名称、生产单位名称与地址、产地、收割日期6.2包装
应用牢固清洁、无萨、无异味的材料包装3运输
VY5056-2005
运输过程中使用保温车(船)为宜,使温度保持在4℃~10℃,如无保温车(船)应做到快装快运,运输1具应清洁卫生、无毒、无异味、防晒,不得与有去物品混装,防止运输污染6.4购存
产品宜存在410℃冷库中,不得与有害物质混放或接触,防止污染3
小提示:此标准内容仅展示完整标准里的部分截取内容,若需要完整标准请到上方自行免费下载完整标准文档。
标准图片预览:





- 其它标准
- 上一篇: NY 5053-2005 无公害食品普通淡水鱼
- 下一篇: NY 5060-2005 无公害食品石首鱼
- 热门标准
- 农业行业标准(NY)
- NY/T2498-2013 植物新品种特异性、一致性和稳定性测试指南 茭白
- NY/T1112-2006 配方肥料
- NY/T5295-2004 无公害食品 产地环境评价准则
- NY/T2572-2014 植物新品种特异性、一致性和稳定性测试指南 薏苡
- NY/T598-2002 食用绿豆
- NY/T1858.2-2010 番茄主要病害抗病性鉴定技术规程 第2部分:番茄抗叶霉病鉴定技术规程
- NY/T1153.4-2013 农药登记用白蚁防治剂药效试验方法及评价 第4部分农药木材处理预防白蚁
- NY/T1052-2014 绿色食品 豆制品
- NY/T2519-2013 植物新品种特异性、一致性和稳定性测试指南 番木瓜
- NY/T2589-2014 植物新品种特异性一致性和稳定性测试指南 柴胡与狭叶柴胡
- NY/T2669-2014 热带作物品种审定规范 木薯
- NY/T456-2001 茉莉花茶
- NY/T5161-2002 无公害食品 虹鳟养殖技术规范
- NY/T423-2000 绿色食品 鲜梨
- NY5187-2002 无公害食品 罐装金针菇
- 行业新闻
请牢记:“bzxz.net”即是“标准下载”四个汉字汉语拼音首字母与国际顶级域名“.net”的组合。 ©2025 标准下载网 www.bzxz.net 本站邮件:bzxznet@163.com
网站备案号:湘ICP备2025141790号-2
网站备案号:湘ICP备2025141790号-2