- 您的位置:
- 标准下载网 >>
- 标准分类 >>
- 机械行业标准(JB) >>
- JB/T 4334-1992 静压空气轴承透平膨胀机 技术条件
标准号:
JB/T 4334-1992
标准名称:
静压空气轴承透平膨胀机 技术条件
标准类别:
机械行业标准(JB)
英文名称:
Technical conditions for static pressure air bearing turbine expander标准状态:
已作废-
发布日期:
1992-07-20 -
实施日期:
1993-01-01 -
作废日期:
2007-07-01 出版语种:
简体中文下载格式:
.rar.pdf下载大小:
292.36 KB
中标分类号:
机械>>通用机械与设备>>J76气体分离与液化设备
点击下载
标准简介:
标准下载解压密码:www.bzxz.net
本标准规定了静压空气轴承透平膨胀机(向心式透平膨胀机)的技术要求、试验方法、检验规则、标志、包装、运输和贮存等。 本标准适用于空气分离、液化等工艺过程中膨胀作功获得冷量的进气压力不大于5.0MPa(绝压)的静压空气轴承透平膨胀机。 本标准不适用于汽、液两相的膨胀机。 JB/T 4334-1992 静压空气轴承透平膨胀机 技术条件 JB/T4334-1992
部分标准内容:
中华人民共和国机械行业标准
JB/T4334—92
静压空气轴承透平膨胀机
技术条件
1992-07-20发布
中华人民共和国机械电子工业部1993-01-01实施
中华人民共和国机械行业标准
静压空气轴承透平膨胀机
技术条件
1主题内容与适用范围
JB/T4334—92
代警JB4334—86
本标准规定了静压空气轴承透平膨胀机(向心式透平膨胀机)的技术要求、试验方法,检验规则、标志,包装,运输和贮存等。
本标准适用于空气分离、液化等工艺过程中膨胀作功获得冷量的进气压力不大于5.0MPa(绝压)的静医空气轴承透平膨胀机(以下简称*膨胀机\)。本标准不适用于汽,液两相的膨胀机。2引用标准
GB1095
GB 1096
GB1184
GB1801
GB1804
GB2624
GB 2888
GB6414
GB-9438
GB/T11351
GB/T11351
GB/T 13306
GB/T13384
JB2121
ZBJ76015.1
3技术要求
包装储运图示标志
平链键和键槽的剖面尺寸
普通平键型式尺寸
形状和位置公差未注公差的规定公差与配合尺寸至500mm孔、轴公差带与配合公差与配合未注公差尺寸的极限公差流量测量节流装置
风机和罗茨鼓风机噪声测量方法铸件尺寸公差
铝合金等件技术条件
铸件机械加工余量
转件重量公差
机电产品包装通用技术条件
钢合金铸件技术条件
小型空气分离设备技术条件
3.1彭账机应符合本标准规定,并按经规定程序批准的图样和技术文件制造,3.2进人膨胀机的介质应为干燥、洁净、无腐蚀的气体。3.3进人轴承内的空气应干燥、洁净、无腐蚀性,系统中应装有能清除空气中机械杂物颗粒尺寸不大于5um的过滤器。
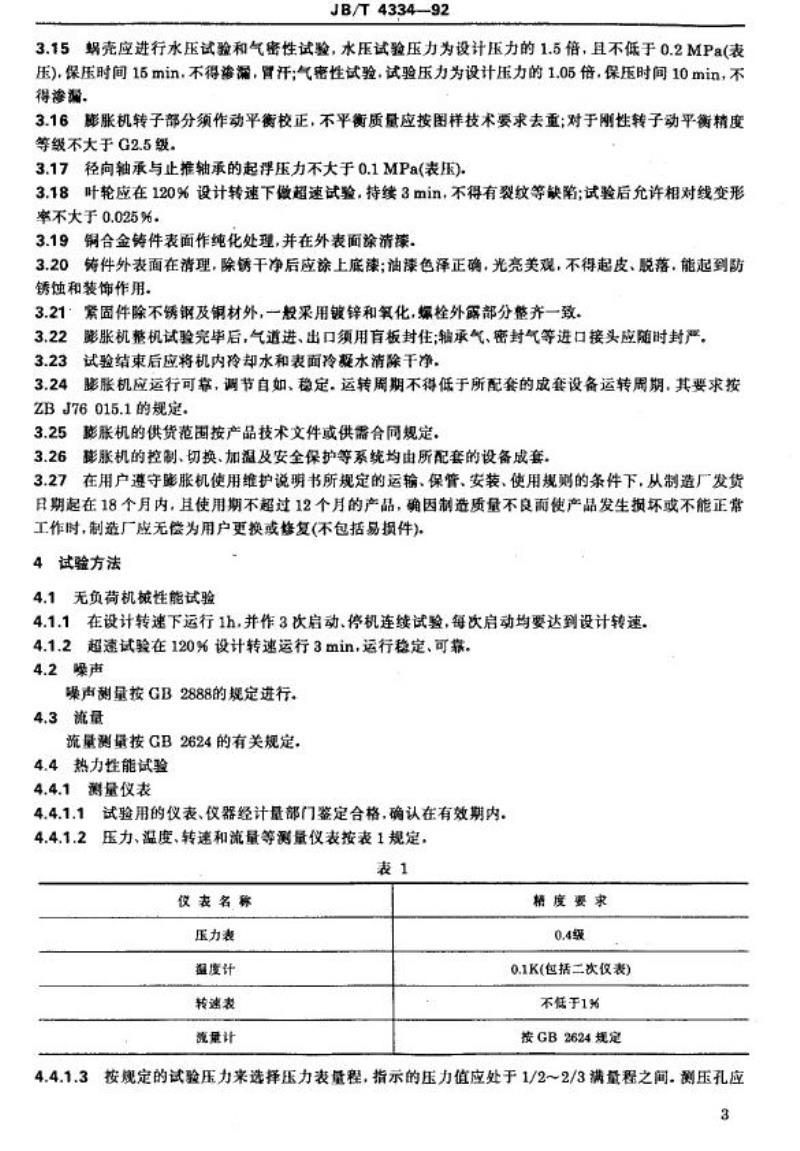
3.4制造厂应确定膨胀机产品的设计流量及允许工作范围,在设计工况下流量偏差为土10%,3.5静压空气轴承的耗气量不大于膨张机设计点流量的5%3.6膨胀机的等效率必须满足成套空气分离设备配套要求,设计工况下的等端效率值不低于图1的规定
机械电子工业部1992-07-20批准1993-01-01实施
100350200
膨胀机等摘效率,%;
JB/T4334—92bzxZ.net
基准状态:
介质:空气
进口压力,P1.5mP
出口压力,0.SMP
进口温度,T=130K
300400 5no
图1等端效率曲线
gg—~膨胀机基准状态疏量(0℃.101.325kPa),m/h15002000
3.7膨胀机设计工况标准流量与基准状态标准流量的换算按式(1)进行。g-folp(zRTo/2R'T9)ys
(pe/pa)-(/k)/s
式电:P-
工作介质的密度(0℃,101.325kPa).kg/m;p-空气的密度(0℃,101.325kPa).kg/m;一工作介质的压缩性系数;
2°.空气基准状态的压缩性系数;R-
-工作介质的气体带数(N-m)/(kg-K)空气的气体常数.(Nm)/(kg·K)
膨胀机设计工况的进口度,K;
膨胀机基准状态的进口湿度,K;膨胀机设计工况的进口压力,MPa彪服机基准状态的进口压力,MPa;工作介质的等炼指数:
空气的等摘指数;
膨胀机设计工况的标准流量(0℃,101.325kPa).kg/m*3.8膨胀机组在工作状态下的噪声值不大于85dB(A)。350ng:m/h
3.9铸件表面应彻底清理干净,粘砂、结疤、夹砂等表面缺陷及浇口、置口应铲除或磨。(1)
3.10铸件的尺寸公差、机械加工余量及重量公差(除工作轮、风机轮外)应符合GB6414.GB/T11350GB/T11351的规定:铜合金待件的尺寸公差应符合JB2121的规定3.11精密铸铝叶轮的叶片厚度偏差为±10%,相邻两叶片间角度偏差为±10°,加工后的叶轮背面应进行低倍检验,其针孔度不低于GB9438中3级表面不允许有裂效、疏松.冷隔、气孔存在。3.12主轴应经无损探伤,要求按图样规定,3.13主轴应保留中心孔。
3.14零件加工未注公差尺寸的极限偏差按GB1804的规定.孔为H14,轴为h14.长度为Js14.2
JB/T433492
3.15蜗壳应进行水压试验和气密性试验,水压试验压力为设计压力的1.5借,且不低于0.2MPa(表压),保压时间15min,不得渗漏,管开:气密性试验,试验压力为设计压力的1.05倍,保压时间10min,不得渗漏.
3.16彪胀机转子部分须作动平衡校正,不平衡质量应按图样技术要求去重;对于刚性转子动平衡精度等级不大于G2.5级。
3.17径向轴承与止推轴承的起浮压力不大于0.1MPa(表压)3.18叶轮应在120%设计转速下微超速试验,持续3min,不得有裂纹等缺陷;试验后允许相对线变形率不大于0.025%。
3.19铜合金铸件表面作纯化处理,并在外表面涂清漆.3.20件外表面在清理,除锈干净后应涂上底漆;油漆色泽正确,光亮美观,不得起皮、脱落.能起到防锈蚀和装饰作用。
3.21:紧固件除不锈钢及银材外,一般采用镀锌和氧化,标栓外露部分整齐一致。3.22影胀机整机试验完毕后,气道进、出口须用直板封住:轴承气、密封气等进口接头应随时封严3.23试验结束后应将机内冷却水和表面冷凝水清除干净。3.24膨胀机应运行可靠,调节自如、稳定,运转周期不得低于所配套的成套设备运转周期,其要求按ZBJ76015.1的规定,
3.25账机的供货范围按产品技术文件或供需合同规定,3.26膨胀机的控制、切换、加温及安全保护等系统均由所配套的设备成套,3.27在用户遵守影胀机使用维护说明书所规定的运输、保管、安装、使用规则的条件下,从制造厂发货日期起在18个月内,且使用期不超过12个月的产品,确因制造质量不良而使产品发生损坏或不能正常工作时,制造厂应无偿为用户更换或修复(不包括易损件)4试验方法
4.1无负荷机械性能试验
4.1.1在设计转速下运行1h,并作3次息动、停机连续试验,每次启动均要达到设计转速。4.1.2超遵试验在120%设计转速运行3min.运行移定、可靠,4.2噪声
噪声测量按GB2888的规定进行
4.3流量
流量测量按GB2624的有关规定,4.4热力性能试验
4.4.1测量仪表
4.4.1.1试验用的仪表、仪器经计量部门鉴定合格,确认在有效期内,4.4.1.2压力、温度、转速和流量等测量仪表按表1规定。表1
仪表名称
压力表
温度计
转速表
疏量计
精度要求
0.1K(包括二次仅表)
不低于1%
按GB2624规定
4.4.1.3按规定的试验压力来选择压力表量程,指示的压力值应处于1/2~2/3满量程之间。测压孔应3
与管道内壁垂直,孔的边缘平滑无毛刺。4.4.2试验步骤
JB/T433492
4.4.2.1试验装置中的压力容器必须符合(压力容器安全技术监察规程》的有关规定,试验介质应洁净,试验装置各管路应畅通,不得泄漏。4.4.2.2
试验装置的操作按有关操作说明书规定。4.4.2.4测试时应在稳定工况下进行,4.4.2.5
测定每组数据(压力、温度、转速)应在同一时间内进行,每个测试点连续测5组,测试过程中运转参数的允许波动范围按表2的规定。表2
参数名称
等摘效率值绝对误差
4.4.3试验结果
4.4.3.1膨胀机等摘效率
充许波动范围
取5组测试值分别进行计算,求出膨胀机等筛效率平均值.计算公式按式(2)进行=Ah/Ah,
式中:AA…影胀机的实际熔降,J/kg;Ah,膨胀机的理论熔降,J/kg
4.4.3.2膨胀机的特性曲线
4.4.3.2.1膨胀机的特性曲线按式(3)或式(4)的函数关系绘制f(u).
n,-f(g)
式中:——速度比;
Q影胀机流量。
4.4.3.2.2膨账机的特性曲线试验点不得少于7个点,并要求分布在曲线两边的点数大致相等。4.5试验报告
影胀机试验报告应有试验人员和检验人员共同签字,并经主管部门认可后有效。5检验规则
膨账机应作出厂检验和型式检验。5.1出厂检验
5.1.1各零部件颁经检验合格;外购件须有合格证;外协件须有质保单方可进行装配。5.1.24
每台膨服机须进行无负荷力学性能试验,试验项目和结果按4.1条规定。每台影胀机须经制造厂检验部门检验合格,并附有产品合格证明书方可出厂5.1.3
5.2型式检验
JB/T433492
5.2.1有下列情况之一时,一般应进行型式试验,试验项目按第4章规定:新产品和老产品转厂生产的试制定型鉴定;a.
正常生产后,因结构、材料、工艺有较大改变,可能影响产品性能时;b.
出厂检验结果与上次型式检验有较大差异时;c
d,国家质量监督机构提出进行型式检验要求时:e
正常生产时,每年生产累计数抽查台数检验按表3规定。表3
每年生产累计数
抽样数
5.2.2型式检验在制造厂或用户现场进行。6标志,包装、运输、存
6.1标志
50~100
6.1.1影账机应在明显位置固定产品标牌,其尺寸和技术要求应符含GB/T13306的规定6.1.2标牌内容:
产品型号:
产品名称;
主要性能参数:
流量m'/h;
进/出口压力.MPa(表压);
进口温度,K;
转速,r/min;
质量,kg-
出厂编号:
制造日期;
f.制造厂名
6.2包装
膨账机包装应符合GB/T13384规定。产品零部件外露和不涂漆的加工表面(除材质为铜、铝和不锈钢外)均需作防锈处理。膨胀机包装箱外的防雨、防潮、防震的图示标志应符合GB191的规定,膨胀机出厂时均应随带下列技术文件:产品合格证明书;
产品使用说明书;
流程图;
安装图:
随机备.附件清单:
f.装箱单,
6.2.5随机技术文件应放在防潮的包装袋内,固定在箱内指定位算。6.3运输与览存
6.3.1运输应避免使产品遵受损坏。6.3.2
膨胀机应存在库房或有遮盖的场所,存放期间应定期作防锈、防潮检查,台
JB/T433492
附录A
制造技术要求
(补充件)
膨胀机主要零件推荐采用的材料牌号按表A1的规定,表A1
零件名醇
工作轮
风机轮
峻境环
轴承体
轴承衬
不锈耐酸解
铸造钢合金
造铝合金
额铝合金
超硬铝合金
造铝合金
钛合金
合金结构销
不锈耐酸钢
不锈耐酸钢
铸造合金钢
不锈耐酸钢
许造钢合金
润石墨合金
推春材料
1Cr18Ni9
ZHSi80-3
40Cr,
40CrNi
1Cr18Ni9.
ZQSn10-1.
1Cr18Ni9.
ZQPb30
ZHFe59-1-1
J106,J164
主要零件的热处理与表面处理按表A2的规定。表A2
零件名称
工作轮
风机轮
喷赚环
材料牌号
ZL101.ZL102
ZL104,ZHSi803
40CrNi
处理要求
人工时效
火并人工时效,处理后力学性能按设计图样要求流道表面作用极氧化处理,硬度>300HV.保度>0.02mm时效处理,砂型传造,处理后力学性能技设计图样要求流道表面作阳极氧化处理,硬度>300HV,保度>0.02mm整体调质27±3HRC:轴承轴颈及止推面作离子氢化,深度>0.05mm,硬度>850HV,氮化层脑性不大于2级,或链硬铬,镀层厚>0.05mm整体阅质24~32HRC.轴承轴频及止推面作降火处累,硬度48~52HRC轴承轴颈及止推面表面渗碳,深度>0.3mm,更度>57HRC;或氮化处理,深度>0.02mm,硬度>800HV
镀硬铬厚度0.02~0.04mm
JB/T433492
主要零件的主要部位表面粗精度数值R,按表A3的规定。表A3
零件名称
工作轮
风机轮
磺磺环
零件部位
与主轴配合的孔
与轴孔需直的两端面
叶片流道表面
键模两测通
叶片流道表面
叶片端面
安装中间体的定位面
安装内扩压器的定位面
与喷囊环叶片贴合的端面
安装喷嘴环的定位孔
与工作轮、风机轮配合的抽颈
轴承轴颈
止推面
键猪两侧面
轴承孔
止推面
定位外医
定位端面
主要零件结合部位的公差配合按表A4的规定,A4
零件结合部位
工作轮与主轴颈及风机轮与主轴颈配合
喷嘴环叶片喉部宽度
喷嘴环叶片高度
轴槽与链的配合
轮段槽与逃的配合
喷嘴环定位外阅与蜗壳定位孔配合轴承定位外测与定位孔配合
轴承与轴颈的间障
工作轮与内扩压器的轴向间隙
风机轮与风机端董的轴向闻欧
密封器内孔与主轴的间度
公差与配合
H6/h5或H6/g5
维度1:20(接触面>70%)
D10/h9
H7/h6戒H7/g6
表面粗糙度数值R.
标准号
GB1801
GB1801
GB1095,GB1096
GB1801
我设计围祥规定
JB/T433492
主要零件的表面形状和位置公差按表A5的规定表A5
零件名称
风机轮
工作轮
喷噬环
部位及公差名称
安装内扩压器、喷嘴环的各孔轴线对安装中间体定位孔轴线的同轴度安装内扩压器的端面和安装颈呢环的端面对安装内扩压器的定位孔整线的垂度
叶片外形母线对轴孔轴线的园跳动两端面对轴孔轴线的垂直度
整增对轴孔轴线的对称度
轴承轴颈的围性度
轴承轴颈对其公共轴线的轴度
止推面对轴承轴碳公共轴线的累跳动推面的平面度
键格对轴承轴颈公共轴线的对称度工作轮、风机轮定位轴颈对轴垂轴颈公共轴线够同轴度其余轴颈对轴承轴颈公共输线的同输度时片安装角角度偏差
两端面的平行度
叶片定位端面对定位外的垂直度止推副对轴录孔轴线的面疏动
止推面的平面度
定位碳面对止推面的平行度或定位癌面对轴承孔轴线的垂直度轴承孔的柱度
定位外四对轴承孔轴线的间轴度附加说明:
本标准电杭州制氢机研究所提出并归口,本标准由江西制氧机厂负资起草,本标准主要起草人许家销、杨玉枝。8
公差等级
标准代号
GB1184
小提示:此标准内容仅展示完整标准里的部分截取内容,若需要完整标准请到上方自行免费下载完整标准文档。
JB/T4334—92
静压空气轴承透平膨胀机
技术条件
1992-07-20发布
中华人民共和国机械电子工业部1993-01-01实施
中华人民共和国机械行业标准
静压空气轴承透平膨胀机
技术条件
1主题内容与适用范围
JB/T4334—92
代警JB4334—86
本标准规定了静压空气轴承透平膨胀机(向心式透平膨胀机)的技术要求、试验方法,检验规则、标志,包装,运输和贮存等。
本标准适用于空气分离、液化等工艺过程中膨胀作功获得冷量的进气压力不大于5.0MPa(绝压)的静医空气轴承透平膨胀机(以下简称*膨胀机\)。本标准不适用于汽,液两相的膨胀机。2引用标准
GB1095
GB 1096
GB1184
GB1801
GB1804
GB2624
GB 2888
GB6414
GB-9438
GB/T11351
GB/T11351
GB/T 13306
GB/T13384
JB2121
ZBJ76015.1
3技术要求
包装储运图示标志
平链键和键槽的剖面尺寸
普通平键型式尺寸
形状和位置公差未注公差的规定公差与配合尺寸至500mm孔、轴公差带与配合公差与配合未注公差尺寸的极限公差流量测量节流装置
风机和罗茨鼓风机噪声测量方法铸件尺寸公差
铝合金等件技术条件
铸件机械加工余量
转件重量公差
机电产品包装通用技术条件
钢合金铸件技术条件
小型空气分离设备技术条件
3.1彭账机应符合本标准规定,并按经规定程序批准的图样和技术文件制造,3.2进人膨胀机的介质应为干燥、洁净、无腐蚀的气体。3.3进人轴承内的空气应干燥、洁净、无腐蚀性,系统中应装有能清除空气中机械杂物颗粒尺寸不大于5um的过滤器。
3.4制造厂应确定膨胀机产品的设计流量及允许工作范围,在设计工况下流量偏差为土10%,3.5静压空气轴承的耗气量不大于膨张机设计点流量的5%3.6膨胀机的等效率必须满足成套空气分离设备配套要求,设计工况下的等端效率值不低于图1的规定
机械电子工业部1992-07-20批准1993-01-01实施
100350200
膨胀机等摘效率,%;
JB/T4334—92bzxZ.net
基准状态:
介质:空气
进口压力,P1.5mP
出口压力,0.SMP
进口温度,T=130K
300400 5no
图1等端效率曲线
gg—~膨胀机基准状态疏量(0℃.101.325kPa),m/h15002000
3.7膨胀机设计工况标准流量与基准状态标准流量的换算按式(1)进行。g-folp(zRTo/2R'T9)ys
(pe/pa)-(/k)/s
式电:P-
工作介质的密度(0℃,101.325kPa).kg/m;p-空气的密度(0℃,101.325kPa).kg/m;一工作介质的压缩性系数;
2°.空气基准状态的压缩性系数;R-
-工作介质的气体带数(N-m)/(kg-K)空气的气体常数.(Nm)/(kg·K)
膨胀机设计工况的进口度,K;
膨胀机基准状态的进口湿度,K;膨胀机设计工况的进口压力,MPa彪服机基准状态的进口压力,MPa;工作介质的等炼指数:
空气的等摘指数;
膨胀机设计工况的标准流量(0℃,101.325kPa).kg/m*3.8膨胀机组在工作状态下的噪声值不大于85dB(A)。350ng:m/h
3.9铸件表面应彻底清理干净,粘砂、结疤、夹砂等表面缺陷及浇口、置口应铲除或磨。(1)
3.10铸件的尺寸公差、机械加工余量及重量公差(除工作轮、风机轮外)应符合GB6414.GB/T11350GB/T11351的规定:铜合金待件的尺寸公差应符合JB2121的规定3.11精密铸铝叶轮的叶片厚度偏差为±10%,相邻两叶片间角度偏差为±10°,加工后的叶轮背面应进行低倍检验,其针孔度不低于GB9438中3级表面不允许有裂效、疏松.冷隔、气孔存在。3.12主轴应经无损探伤,要求按图样规定,3.13主轴应保留中心孔。
3.14零件加工未注公差尺寸的极限偏差按GB1804的规定.孔为H14,轴为h14.长度为Js14.2
JB/T433492
3.15蜗壳应进行水压试验和气密性试验,水压试验压力为设计压力的1.5借,且不低于0.2MPa(表压),保压时间15min,不得渗漏,管开:气密性试验,试验压力为设计压力的1.05倍,保压时间10min,不得渗漏.
3.16彪胀机转子部分须作动平衡校正,不平衡质量应按图样技术要求去重;对于刚性转子动平衡精度等级不大于G2.5级。
3.17径向轴承与止推轴承的起浮压力不大于0.1MPa(表压)3.18叶轮应在120%设计转速下微超速试验,持续3min,不得有裂纹等缺陷;试验后允许相对线变形率不大于0.025%。
3.19铜合金铸件表面作纯化处理,并在外表面涂清漆.3.20件外表面在清理,除锈干净后应涂上底漆;油漆色泽正确,光亮美观,不得起皮、脱落.能起到防锈蚀和装饰作用。
3.21:紧固件除不锈钢及银材外,一般采用镀锌和氧化,标栓外露部分整齐一致。3.22影胀机整机试验完毕后,气道进、出口须用直板封住:轴承气、密封气等进口接头应随时封严3.23试验结束后应将机内冷却水和表面冷凝水清除干净。3.24膨胀机应运行可靠,调节自如、稳定,运转周期不得低于所配套的成套设备运转周期,其要求按ZBJ76015.1的规定,
3.25账机的供货范围按产品技术文件或供需合同规定,3.26膨胀机的控制、切换、加温及安全保护等系统均由所配套的设备成套,3.27在用户遵守影胀机使用维护说明书所规定的运输、保管、安装、使用规则的条件下,从制造厂发货日期起在18个月内,且使用期不超过12个月的产品,确因制造质量不良而使产品发生损坏或不能正常工作时,制造厂应无偿为用户更换或修复(不包括易损件)4试验方法
4.1无负荷机械性能试验
4.1.1在设计转速下运行1h,并作3次息动、停机连续试验,每次启动均要达到设计转速。4.1.2超遵试验在120%设计转速运行3min.运行移定、可靠,4.2噪声
噪声测量按GB2888的规定进行
4.3流量
流量测量按GB2624的有关规定,4.4热力性能试验
4.4.1测量仪表
4.4.1.1试验用的仪表、仪器经计量部门鉴定合格,确认在有效期内,4.4.1.2压力、温度、转速和流量等测量仪表按表1规定。表1
仪表名称
压力表
温度计
转速表
疏量计
精度要求
0.1K(包括二次仅表)
不低于1%
按GB2624规定
4.4.1.3按规定的试验压力来选择压力表量程,指示的压力值应处于1/2~2/3满量程之间。测压孔应3
与管道内壁垂直,孔的边缘平滑无毛刺。4.4.2试验步骤
JB/T433492
4.4.2.1试验装置中的压力容器必须符合(压力容器安全技术监察规程》的有关规定,试验介质应洁净,试验装置各管路应畅通,不得泄漏。4.4.2.2
试验装置的操作按有关操作说明书规定。4.4.2.4测试时应在稳定工况下进行,4.4.2.5
测定每组数据(压力、温度、转速)应在同一时间内进行,每个测试点连续测5组,测试过程中运转参数的允许波动范围按表2的规定。表2
参数名称
等摘效率值绝对误差
4.4.3试验结果
4.4.3.1膨胀机等摘效率
充许波动范围
取5组测试值分别进行计算,求出膨胀机等筛效率平均值.计算公式按式(2)进行=Ah/Ah,
式中:AA…影胀机的实际熔降,J/kg;Ah,膨胀机的理论熔降,J/kg
4.4.3.2膨胀机的特性曲线
4.4.3.2.1膨胀机的特性曲线按式(3)或式(4)的函数关系绘制f(u).
n,-f(g)
式中:——速度比;
Q影胀机流量。
4.4.3.2.2膨账机的特性曲线试验点不得少于7个点,并要求分布在曲线两边的点数大致相等。4.5试验报告
影胀机试验报告应有试验人员和检验人员共同签字,并经主管部门认可后有效。5检验规则
膨账机应作出厂检验和型式检验。5.1出厂检验
5.1.1各零部件颁经检验合格;外购件须有合格证;外协件须有质保单方可进行装配。5.1.24
每台膨服机须进行无负荷力学性能试验,试验项目和结果按4.1条规定。每台影胀机须经制造厂检验部门检验合格,并附有产品合格证明书方可出厂5.1.3
5.2型式检验
JB/T433492
5.2.1有下列情况之一时,一般应进行型式试验,试验项目按第4章规定:新产品和老产品转厂生产的试制定型鉴定;a.
正常生产后,因结构、材料、工艺有较大改变,可能影响产品性能时;b.
出厂检验结果与上次型式检验有较大差异时;c
d,国家质量监督机构提出进行型式检验要求时:e
正常生产时,每年生产累计数抽查台数检验按表3规定。表3
每年生产累计数
抽样数
5.2.2型式检验在制造厂或用户现场进行。6标志,包装、运输、存
6.1标志
50~100
6.1.1影账机应在明显位置固定产品标牌,其尺寸和技术要求应符含GB/T13306的规定6.1.2标牌内容:
产品型号:
产品名称;
主要性能参数:
流量m'/h;
进/出口压力.MPa(表压);
进口温度,K;
转速,r/min;
质量,kg-
出厂编号:
制造日期;
f.制造厂名
6.2包装
膨账机包装应符合GB/T13384规定。产品零部件外露和不涂漆的加工表面(除材质为铜、铝和不锈钢外)均需作防锈处理。膨胀机包装箱外的防雨、防潮、防震的图示标志应符合GB191的规定,膨胀机出厂时均应随带下列技术文件:产品合格证明书;
产品使用说明书;
流程图;
安装图:
随机备.附件清单:
f.装箱单,
6.2.5随机技术文件应放在防潮的包装袋内,固定在箱内指定位算。6.3运输与览存
6.3.1运输应避免使产品遵受损坏。6.3.2
膨胀机应存在库房或有遮盖的场所,存放期间应定期作防锈、防潮检查,台
JB/T433492
附录A
制造技术要求
(补充件)
膨胀机主要零件推荐采用的材料牌号按表A1的规定,表A1
零件名醇
工作轮
风机轮
峻境环
轴承体
轴承衬
不锈耐酸解
铸造钢合金
造铝合金
额铝合金
超硬铝合金
造铝合金
钛合金
合金结构销
不锈耐酸钢
不锈耐酸钢
铸造合金钢
不锈耐酸钢
许造钢合金
润石墨合金
推春材料
1Cr18Ni9
ZHSi80-3
40Cr,
40CrNi
1Cr18Ni9.
ZQSn10-1.
1Cr18Ni9.
ZQPb30
ZHFe59-1-1
J106,J164
主要零件的热处理与表面处理按表A2的规定。表A2
零件名称
工作轮
风机轮
喷赚环
材料牌号
ZL101.ZL102
ZL104,ZHSi803
40CrNi
处理要求
人工时效
火并人工时效,处理后力学性能按设计图样要求流道表面作用极氧化处理,硬度>300HV.保度>0.02mm时效处理,砂型传造,处理后力学性能技设计图样要求流道表面作阳极氧化处理,硬度>300HV,保度>0.02mm整体调质27±3HRC:轴承轴颈及止推面作离子氢化,深度>0.05mm,硬度>850HV,氮化层脑性不大于2级,或链硬铬,镀层厚>0.05mm整体阅质24~32HRC.轴承轴频及止推面作降火处累,硬度48~52HRC轴承轴颈及止推面表面渗碳,深度>0.3mm,更度>57HRC;或氮化处理,深度>0.02mm,硬度>800HV
镀硬铬厚度0.02~0.04mm
JB/T433492
主要零件的主要部位表面粗精度数值R,按表A3的规定。表A3
零件名称
工作轮
风机轮
磺磺环
零件部位
与主轴配合的孔
与轴孔需直的两端面
叶片流道表面
键模两测通
叶片流道表面
叶片端面
安装中间体的定位面
安装内扩压器的定位面
与喷囊环叶片贴合的端面
安装喷嘴环的定位孔
与工作轮、风机轮配合的抽颈
轴承轴颈
止推面
键猪两侧面
轴承孔
止推面
定位外医
定位端面
主要零件结合部位的公差配合按表A4的规定,A4
零件结合部位
工作轮与主轴颈及风机轮与主轴颈配合
喷嘴环叶片喉部宽度
喷嘴环叶片高度
轴槽与链的配合
轮段槽与逃的配合
喷嘴环定位外阅与蜗壳定位孔配合轴承定位外测与定位孔配合
轴承与轴颈的间障
工作轮与内扩压器的轴向间隙
风机轮与风机端董的轴向闻欧
密封器内孔与主轴的间度
公差与配合
H6/h5或H6/g5
维度1:20(接触面>70%)
D10/h9
H7/h6戒H7/g6
表面粗糙度数值R.
标准号
GB1801
GB1801
GB1095,GB1096
GB1801
我设计围祥规定
JB/T433492
主要零件的表面形状和位置公差按表A5的规定表A5
零件名称
风机轮
工作轮
喷噬环
部位及公差名称
安装内扩压器、喷嘴环的各孔轴线对安装中间体定位孔轴线的同轴度安装内扩压器的端面和安装颈呢环的端面对安装内扩压器的定位孔整线的垂度
叶片外形母线对轴孔轴线的园跳动两端面对轴孔轴线的垂直度
整增对轴孔轴线的对称度
轴承轴颈的围性度
轴承轴颈对其公共轴线的轴度
止推面对轴承轴碳公共轴线的累跳动推面的平面度
键格对轴承轴颈公共轴线的对称度工作轮、风机轮定位轴颈对轴垂轴颈公共轴线够同轴度其余轴颈对轴承轴颈公共输线的同输度时片安装角角度偏差
两端面的平行度
叶片定位端面对定位外的垂直度止推副对轴录孔轴线的面疏动
止推面的平面度
定位碳面对止推面的平行度或定位癌面对轴承孔轴线的垂直度轴承孔的柱度
定位外四对轴承孔轴线的间轴度附加说明:
本标准电杭州制氢机研究所提出并归口,本标准由江西制氧机厂负资起草,本标准主要起草人许家销、杨玉枝。8
公差等级
标准代号
GB1184
小提示:此标准内容仅展示完整标准里的部分截取内容,若需要完整标准请到上方自行免费下载完整标准文档。
标准图片预览:





- 其它标准
- 热门标准
- 机械行业标准(JB)
- JB/T9396-1999 环块磨损试验机 技术条件
- JB/T5661-1991 器具开关 术语
- JB/T5660-1991 电器附件、家用和类似用途的控制器、保护器的包装和标志
- JB/T5441-1991 压缩机铸钢零件的超声波探伤
- JB/T6664.2-1993 自吸泵 技术条件
- JB/T7732.1-1995 地膜覆盖机 技术条件
- JB/T7273.8-1994 背面波纹手轮
- JB/T7422.2-1999 立式内圆珩磨机 精度检验
- JB/T8022.1-1999 机床夹具零件及部件 内涨器
- JB/T10319-2014 变压器用波纹油箱
- JB/T5338-1991 YB系列隔爆型(dII CT4)三相异步电动机(机座号80~315) 技术条件
- JB20009-2004 直线式柱塞灌装机
- JB/T6619.1-1999 轻型机械密封 技术条件
- JB/T7151-1993 履带式推土机 松土作业试验方法
- JB/T5166-1991 方草捆压捆机 试验方法
- 行业新闻
请牢记:“bzxz.net”即是“标准下载”四个汉字汉语拼音首字母与国际顶级域名“.net”的组合。 ©2025 标准下载网 www.bzxz.net 本站邮件:bzxznet@163.com
网站备案号:湘ICP备2025141790号-2
网站备案号:湘ICP备2025141790号-2