- 您的位置:
- 标准下载网 >>
- 标准分类 >>
- 国家标准(GB) >>
- GB/T 6900.8-1986 粘土、高铝质耐火材料化学分析方法 原子吸收分光光度法测定氧化钙、氧化镁量
【国家标准(GB)】 粘土、高铝质耐火材料化学分析方法 原子吸收分光光度法测定氧化钙、氧化镁量
本网站 发布时间:
2024-07-29 12:12:47
- GB/T6900.8-1986
- 已作废
- 点击下载此标准
标准号:
GB/T 6900.8-1986
标准名称:
粘土、高铝质耐火材料化学分析方法 原子吸收分光光度法测定氧化钙、氧化镁量
标准类别:
国家标准(GB)
标准状态:
已作废-
发布日期:
1986-09-01 -
实施日期:
1987-09-01 -
作废日期:
2007-02-01 出版语种:
简体中文下载格式:
.rar.pdf下载大小:
174.76 KB
替代情况:
被GB/T 6900-2006代替采标情况:
≈JIS M 8854-74
点击下载
标准简介:
标准下载解压密码:www.bzxz.net
GB/T 6900.8-1986 粘土、高铝质耐火材料化学分析方法 原子吸收分光光度法测定氧化钙、氧化镁量 GB/T6900.8-1986
部分标准内容:
中华人民共和国国家标准
粘土、高铝质耐火材料化学分析方法原子吸收分光光度法测定
氧化钙、氧化镁量
Fireclay and high-alumina refractories-Determination of calcium oxide andmagnesium oxlde content--Atomicabsorption spectrophotometrlc method本标准遁用于粘土原料中氧化钙、氧化镁量的测定。测定范围:氧化钙含量0.050~1.00%,氧化镁含量0.05~2.00片。UDC 666.76: 543
GB 6900.8-86
本标准遵守GB1467一78《治金产品化学分析方法标准的总则及-般规定》。其中所用水须经次处理。
方法提要
试样用高氯醛一氢氟酸分解,制成盐酸溶液,加镧作释放剂,于原「吸收分光光度计波长422.7和285.2nm处,以空气一2炔火焰分别测量钙,镁的吸光度。2试剂
2.1盐酸(p1.19g/ml):优级纯。2.2盐酸(1+1):用优级纯酸配制。2.3硝酸(p1.42g/ml):优级纯。2.4高氯酸(70%);优级纯。
2.5氢氟酸(40%)。
溶液(5%):称取58.64g氧化镧,置于400ml烧杯中,加少量水润湿,在搅拌下滴加盐酸2.6
(2.1)至溶解完(约需盐酸90ml),加热煮沸至溶液清亮,冷却,移人1000ml容量瓶中,用水稀释至刻度,混匀(La250mg/50ml:空白Ecaor0.010,EMe00.005)。2.70.5%-盐酸2,5%混合溶液:移取20.00ml刚溶液(2.6),置于200ml容量瓶中,加5.0ml盐酸(2.1),用水稀释至刻度,混勾。2.8氧化铝溶液:称取1.1908g金属铝(99.999%),置于250ml烧杯中,加26ml盐酸(2.2),加热至完全溶解,冷却,移人100ml容量瓶中,用水稀释至刻度,混勾。此溶液1ml含22.5mg氧化铝。2.9氧化钙标准贮存溶液:称取1.7848g预先在14U℃:烘2h的碳酸钙(基准试剂),胃于250ml烧杯中,加约100m1水,盖上表叫,从杯嘴滴加10㎡l盐酸(2.2)溶解,加热煮沸以驱尽一氢化碳。取下,冷却,移入1000ml容量瓶中,用水稀释至刻度,混匀。此溶液1ml含1.00mg氧化钙。2.10氧化镁标准贮存溶液:称取0.6030g金属镁(99.99%),置于250ml烧杯中,加约50ml水,盖上表Ⅲ,从杯嘴滴加盐酸(2.2)至溶解完,加热点沸,取下,冷却,移人1000ml容凰瓶,用水稀释至刻度,混。此溶液1m含1.00mg氧化镁。2.11氧化钙-氧化镁混合标准溶液;移取50.00ml氧化钙标准忙存溶液(2.9)、10.00ml氧化镁标国家标准局1986-09-16发布
1987-09·01实施
GB 6900.8—86
准购存溶液(2.10),置于1000ml容量瓶,用水稀释至刻度,混匀。此溶液1ml含50.0μg氧化钙和10.oug氧化镁。
3仪器
原子吸收分光光度计,备有0.5×100mm单缝燃烧器,钙、镁空心阴极灯。所用原子吸收分光光度计在坡佳工作条件下应达到下列指标:最低灵敏度:标准曲线中所用等差浓度标准溶液的最高浓度的吸光度应不低于0.400。标准曲线线性:六个等差浓度标准溶液中,最高与次高浓度标准溶液的吸光度之差,成不小十最低浓度标准溶液与零浓度溶液的吸光度差值的0.8倍。最低稳定性:标准曲线中所用最高浓度标准溶液和零浓度溶液多次测量所得到的吸光度,相对于最高浓度标准溶液吸光度平均值的变异系数,应分别不大下1.50%和0.60%。最低稳定性中变异系数的计算见附录A(补充件)。
WFG-Y,型原「吸收分光光度计的工作条件参数见附录B(参考件)。1试样
4.1试样应通过180目筛。
4.2试样分析前应在105~110℃烘2h,置于F燥器中冷至室温。5分析步骤
5.1测定次数
同一试样,在同一实验室,应由间一人在不同时间进行2~4次测定。5.2试样量
称取0.1g试样,精确至0.0001g。5.3空白试验
随同试样做空白试验,所用试剂须取自同一试剂瓶。5.4验证试验
随同试样分析同类型的标准试样。5.5测
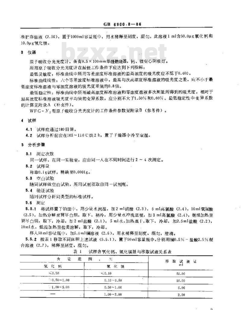
6.5.1将试样置丁铂Ⅲ[,用少量水润湿,加2m1硝酸(2.3),5ml高氯酸(2.4),10ml氢氟酸(2.5),加热分解至骨尽白烟,取下,稍冷,用少量水冲洗血壁,加3ml高氯酸(2.4),继续加热至骨尽白烟,取下,冷却,加2ml盐酸(2.1),5ml水,加热蒸1,取下,冷却,加2.5ml盐酸(2.2),10ml水,低温加热至盐类溶解,取下,冷却。移入50ml容证瓶1,加5.0ml镧溶液(2.6),用水稀释至刻度,混匀,澄清。5.5.2按表1移取不同体积上述试液(5.5.1),置于50ml容量瓶中,分别用镧0.5%一盐酸2.5%混合溶液(2.7),稀至刻度,混勾。表1
氧化钙
:-0.50~1.00
.-1.00~5.00
试样含氧化钙、氧化镁与移瑕试液关系表,围
氧化镁
0,10 - 0. 50
0.50~1.00
1.00~2.00
移取试液量
GB 6900.8—86
镁量可采用转动燃烧器光轴的位置进行测定。5.5.3将试液(5.5.1)或(5.5.2)于原子吸收分光光度计波长422.7和285.2nm处,使用空气-乙炔火焰,以水调零,分别测量钙、镁的吸光度。5.5.4标准曲线的绘制:
分取0,1.00,2.00,4.00,6.00,8.00,10.00ml氧化钙-氧化镁混合标准溶液(2.11),分别置于一组50ml容量瓶,各加2.5ml盐酸(2.2),5.0ml镧溶液(2.6),2.0ml氧化铝溶液(2.8),用水稀释至刻度,混勾。于原子吸收分光光度计波长422.7和285.2nm处,使用空气一乙炔火焰,以水调零,分别测鼠钙、镁的吸光度。绘制标准曲线。6分析结果的计算此内容来自标准下载网
6.1按下式计算氧化钙、氧化镁的百分含量:CaO (MgO) (%)
(m-mz) ×10- 6
式中:m,由标准曲线上查得的试液中氧化钙(氧化镁)量,μg:由标准曲线上变得的空白溶液中氧化钙(氧化镁)盘,μ1m2
试样最,ge
一分取试液的体积,ml,
一试液总体积,ml。
6.2分析值的验收
按6900.1-86《粘土、高铝质耐火材料化学分折方法重量法测定灼烧减量》4.2条的规定进行。6.9最终结果的计算
试样的有效分析值的算术平均值为最终分析结果,平均值按数字修约规则,修约至小数第二位(当含量小十0.100%时,修约至小数第三位)。7允许差
氧化钙、氧化镁
.0.100
>0.10~0.50
0.50 ~1. 00
>1.00~2.00
标样允许差
试样允许差
GB 8800.8--86
附录A
最低稳定性变异系数的计算
(补充件)
最高浓度标准溶液与零浓度溶液吸光度相对十最高浓度标准溶液吸光度平值的百分变异系数计算公式如下:
(C-) 2
(0-0)2
最高浓度标准溶液吸光度的百分变异系数;零浓度溶液吸光度相对于最高浓度标准溶液吸光度平均值的百分变异系数;最高浓度标准溶液的吸光度1
最高浓度标准溶液吸光度的平均值:零浓度溶液的吸光度,
零浓度溶液吸光度的平均值!
一测量次数。
-TIKAONTKACa-
GB 600.886
附录B
WFG-Y,型原子吸收分光光度计工作条件参数(参考件))
灯电流
附加说明:
本标准出中华人民共和国冶金「业部提出。本标准由治金工业部洛阳耐火材料研究所负责起草。本标准由广冶金研究所起草。
燃烧器高度
空气流
乙块流蛋
1 ~1,3
本标准主要起草人罗擎肇思、唐平安。本标准实施之日起,原冶金工业部部标准YB365--75《粘土、高铝质耐火材料化学分析方法》作废。
小提示:此标准内容仅展示完整标准里的部分截取内容,若需要完整标准请到上方自行免费下载完整标准文档。
粘土、高铝质耐火材料化学分析方法原子吸收分光光度法测定
氧化钙、氧化镁量
Fireclay and high-alumina refractories-Determination of calcium oxide andmagnesium oxlde content--Atomicabsorption spectrophotometrlc method本标准遁用于粘土原料中氧化钙、氧化镁量的测定。测定范围:氧化钙含量0.050~1.00%,氧化镁含量0.05~2.00片。UDC 666.76: 543
GB 6900.8-86
本标准遵守GB1467一78《治金产品化学分析方法标准的总则及-般规定》。其中所用水须经次处理。
方法提要
试样用高氯醛一氢氟酸分解,制成盐酸溶液,加镧作释放剂,于原「吸收分光光度计波长422.7和285.2nm处,以空气一2炔火焰分别测量钙,镁的吸光度。2试剂
2.1盐酸(p1.19g/ml):优级纯。2.2盐酸(1+1):用优级纯酸配制。2.3硝酸(p1.42g/ml):优级纯。2.4高氯酸(70%);优级纯。
2.5氢氟酸(40%)。
溶液(5%):称取58.64g氧化镧,置于400ml烧杯中,加少量水润湿,在搅拌下滴加盐酸2.6
(2.1)至溶解完(约需盐酸90ml),加热煮沸至溶液清亮,冷却,移人1000ml容量瓶中,用水稀释至刻度,混匀(La250mg/50ml:空白Ecaor0.010,EMe00.005)。2.70.5%-盐酸2,5%混合溶液:移取20.00ml刚溶液(2.6),置于200ml容量瓶中,加5.0ml盐酸(2.1),用水稀释至刻度,混勾。2.8氧化铝溶液:称取1.1908g金属铝(99.999%),置于250ml烧杯中,加26ml盐酸(2.2),加热至完全溶解,冷却,移人100ml容量瓶中,用水稀释至刻度,混勾。此溶液1ml含22.5mg氧化铝。2.9氧化钙标准贮存溶液:称取1.7848g预先在14U℃:烘2h的碳酸钙(基准试剂),胃于250ml烧杯中,加约100m1水,盖上表叫,从杯嘴滴加10㎡l盐酸(2.2)溶解,加热煮沸以驱尽一氢化碳。取下,冷却,移入1000ml容量瓶中,用水稀释至刻度,混匀。此溶液1ml含1.00mg氧化钙。2.10氧化镁标准贮存溶液:称取0.6030g金属镁(99.99%),置于250ml烧杯中,加约50ml水,盖上表Ⅲ,从杯嘴滴加盐酸(2.2)至溶解完,加热点沸,取下,冷却,移人1000ml容凰瓶,用水稀释至刻度,混。此溶液1m含1.00mg氧化镁。2.11氧化钙-氧化镁混合标准溶液;移取50.00ml氧化钙标准忙存溶液(2.9)、10.00ml氧化镁标国家标准局1986-09-16发布
1987-09·01实施
GB 6900.8—86
准购存溶液(2.10),置于1000ml容量瓶,用水稀释至刻度,混匀。此溶液1ml含50.0μg氧化钙和10.oug氧化镁。
3仪器
原子吸收分光光度计,备有0.5×100mm单缝燃烧器,钙、镁空心阴极灯。所用原子吸收分光光度计在坡佳工作条件下应达到下列指标:最低灵敏度:标准曲线中所用等差浓度标准溶液的最高浓度的吸光度应不低于0.400。标准曲线线性:六个等差浓度标准溶液中,最高与次高浓度标准溶液的吸光度之差,成不小十最低浓度标准溶液与零浓度溶液的吸光度差值的0.8倍。最低稳定性:标准曲线中所用最高浓度标准溶液和零浓度溶液多次测量所得到的吸光度,相对于最高浓度标准溶液吸光度平均值的变异系数,应分别不大下1.50%和0.60%。最低稳定性中变异系数的计算见附录A(补充件)。
WFG-Y,型原「吸收分光光度计的工作条件参数见附录B(参考件)。1试样
4.1试样应通过180目筛。
4.2试样分析前应在105~110℃烘2h,置于F燥器中冷至室温。5分析步骤
5.1测定次数
同一试样,在同一实验室,应由间一人在不同时间进行2~4次测定。5.2试样量
称取0.1g试样,精确至0.0001g。5.3空白试验
随同试样做空白试验,所用试剂须取自同一试剂瓶。5.4验证试验
随同试样分析同类型的标准试样。5.5测
6.5.1将试样置丁铂Ⅲ[,用少量水润湿,加2m1硝酸(2.3),5ml高氯酸(2.4),10ml氢氟酸(2.5),加热分解至骨尽白烟,取下,稍冷,用少量水冲洗血壁,加3ml高氯酸(2.4),继续加热至骨尽白烟,取下,冷却,加2ml盐酸(2.1),5ml水,加热蒸1,取下,冷却,加2.5ml盐酸(2.2),10ml水,低温加热至盐类溶解,取下,冷却。移入50ml容证瓶1,加5.0ml镧溶液(2.6),用水稀释至刻度,混匀,澄清。5.5.2按表1移取不同体积上述试液(5.5.1),置于50ml容量瓶中,分别用镧0.5%一盐酸2.5%混合溶液(2.7),稀至刻度,混勾。表1
氧化钙
:-0.50~1.00
.-1.00~5.00
试样含氧化钙、氧化镁与移瑕试液关系表,围
氧化镁
0,10 - 0. 50
0.50~1.00
1.00~2.00
移取试液量
GB 6900.8—86
镁量可采用转动燃烧器光轴的位置进行测定。5.5.3将试液(5.5.1)或(5.5.2)于原子吸收分光光度计波长422.7和285.2nm处,使用空气-乙炔火焰,以水调零,分别测量钙、镁的吸光度。5.5.4标准曲线的绘制:
分取0,1.00,2.00,4.00,6.00,8.00,10.00ml氧化钙-氧化镁混合标准溶液(2.11),分别置于一组50ml容量瓶,各加2.5ml盐酸(2.2),5.0ml镧溶液(2.6),2.0ml氧化铝溶液(2.8),用水稀释至刻度,混勾。于原子吸收分光光度计波长422.7和285.2nm处,使用空气一乙炔火焰,以水调零,分别测鼠钙、镁的吸光度。绘制标准曲线。6分析结果的计算此内容来自标准下载网
6.1按下式计算氧化钙、氧化镁的百分含量:CaO (MgO) (%)
(m-mz) ×10- 6
式中:m,由标准曲线上查得的试液中氧化钙(氧化镁)量,μg:由标准曲线上变得的空白溶液中氧化钙(氧化镁)盘,μ1m2
试样最,ge
一分取试液的体积,ml,
一试液总体积,ml。
6.2分析值的验收
按6900.1-86《粘土、高铝质耐火材料化学分折方法重量法测定灼烧减量》4.2条的规定进行。6.9最终结果的计算
试样的有效分析值的算术平均值为最终分析结果,平均值按数字修约规则,修约至小数第二位(当含量小十0.100%时,修约至小数第三位)。7允许差
氧化钙、氧化镁
.0.100
>0.10~0.50
0.50 ~1. 00
>1.00~2.00
标样允许差
试样允许差
GB 8800.8--86
附录A
最低稳定性变异系数的计算
(补充件)
最高浓度标准溶液与零浓度溶液吸光度相对十最高浓度标准溶液吸光度平值的百分变异系数计算公式如下:
(C-) 2
(0-0)2
最高浓度标准溶液吸光度的百分变异系数;零浓度溶液吸光度相对于最高浓度标准溶液吸光度平均值的百分变异系数;最高浓度标准溶液的吸光度1
最高浓度标准溶液吸光度的平均值:零浓度溶液的吸光度,
零浓度溶液吸光度的平均值!
一测量次数。
-TIKAONTKACa-
GB 600.886
附录B
WFG-Y,型原子吸收分光光度计工作条件参数(参考件))
灯电流
附加说明:
本标准出中华人民共和国冶金「业部提出。本标准由治金工业部洛阳耐火材料研究所负责起草。本标准由广冶金研究所起草。
燃烧器高度
空气流
乙块流蛋
1 ~1,3
本标准主要起草人罗擎肇思、唐平安。本标准实施之日起,原冶金工业部部标准YB365--75《粘土、高铝质耐火材料化学分析方法》作废。
小提示:此标准内容仅展示完整标准里的部分截取内容,若需要完整标准请到上方自行免费下载完整标准文档。
标准图片预览:





- 热门标准
- 国家标准(GB)
- GB/T2828.1-2012 计数抽样检验程序 第1部分:按接收质量限(AQL)检索的逐批检验抽样计划
- GB50367-2013 混凝土结构加固设计规范
- GB/T18204.4-2000 公共场所毛巾、床上卧具微生物检验方法细菌总数测定
- GB5009.225-2023 食品安全国家标准 酒和食用酒精中乙醇浓度的测定
- GB/T3836.1-2021 爆炸性环境 第1部分:设备 通用要求
- GB/T29863-2023 服装制图
- GB/T9145-2003 普通螺纹 中等精度、优选系列的极限尺寸
- GB/T11839-1989 二氧化铀芯块中硼的测定 姜黄素萃取光度法
- GB/T23892.3-2009 滑动轴承 稳态条件下流体动压可倾瓦块止推轴承 第3部分:可倾瓦块止推轴承计算的许用值
- GB/T18380.33-2022 电缆和光缆在火焰条件下的燃烧试验 第33部分:垂直安装的成束电线电缆火焰垂直蔓延试验 A类
- GB/T9239-1988 刚性转子平衡品质 许用不平衡的确定
- GB/T15917.3-1995 金属镝及氧化镝化学分析方法 对氯苯基荧光酮--溴化十六烷基三甲基胺分光光度法测定钽量
- GB50209-2002 建筑地面工程施工质量验收规范
- GB/T6122.1-2002 圆角铣刀 第1部分:型式和尺寸
- GB/T7433-1987 对称电缆载波通信系统抗无线电广播和通信干扰的指标
- 行业新闻
请牢记:“bzxz.net”即是“标准下载”四个汉字汉语拼音首字母与国际顶级域名“.net”的组合。 ©2025 标准下载网 www.bzxz.net 本站邮件:bzxznet@163.com
网站备案号:湘ICP备2025141790号-2
网站备案号:湘ICP备2025141790号-2