- 您的位置:
- 标准下载网 >>
- 标准分类 >>
- 机械行业标准(JB) >>
- JB/T 5086.2-1999 内燃机 水封 试验方法
标准号:
JB/T 5086.2-1999
标准名称:
内燃机 水封 试验方法
标准类别:
机械行业标准(JB)
英文名称:
Internal combustion engine water seal test method标准状态:
现行-
发布日期:
1999-09-17 -
实施日期:
2000-01-01 出版语种:
简体中文下载格式:
.rar.pdf下载大小:
191.77 KB
标准ICS号:
能源和热传导工程>>27.020内燃机中标分类号:
机械>>活塞式内燃机与其他动力设备>>J96冷却系统与加热装置
替代情况:
JB/T 5092-1991
点击下载
标准简介:
标准下载解压密码:www.bzxz.net
本标准规定了水封的试验内容、试验装置、试验条件以及结果分析和文件整理的要求。本标准适用于内燃机冷却水泵的陶瓷石墨系列水封(以下简称水封)。 JB/T 5086.2-1999 内燃机 水封 试验方法 JB/T5086.2-1999
部分标准内容:
ICS27.026
中华人民共和国机械行业标准
JB/T5086.1~5086.2-1999
内燃机
Cooling waterpump seals for internal combustion engines1999-09-17发布
国家机械工业局
2000-01-01实施
JB/r5086.2—1999
本标准是对JB/T5092—91《内燃机陶瓷石墨系列水封试验方法》的修订。本标准与JB/T5092--91相比,主要技术内容改变如下:进一步明确了总成弹力检测条件;一改变了耐久试验方法,强化了试验条件,并缩短了试验周期。本标准是JB/T5086一1999《内燃机水封》系列标准中的一部分,该系列标准包括以下两个部分:
JB/T5086.1—1999内燃机水封技术条件JB/T5086.2--1999内燃机水封试验方法本标准自实施之日起代替JB/T5092—91。本标准由全国内燃机标准化技术委员会提出并归口。本标准负责起草单位:上海内燃机研究所、联谊内燃机滤清器厂、恒泰机械密封件有限公司。本标准参加起草单位:北京汽车水泵厂、部阳市密封件厂。本标准主要起草人:金瑞康、方宪尧、夏小安,本标准于1991年首次发布。
1范围
中华人民共和国机械行业标准
内燃机水封试验方法
Test method for cooling water pump seals of enginesJB/T5086.2—1999
代替JB/T5092-—91
本标准规定了水封的试验内容、试验装置、试验条件以及结果分析和文件整理的要求。本标准适用于内燃机冷却水泵的陶瓷石墨系列水封(以下简称水封)。2引用标准
下列标准所包含的条文,通过在本标准中引用而构成为本标准的条文。本标准出版时,所示版本均为有效。所有标准都会被修订,使用本标准的各方应探讨使用下列标准最新版本的可能性。JB/T5086.1—1999内燃机水封技术条件3定义
本标准采用下列定义。
3.1气密试验
水封以空气作被密封介质而进行的密封性能试验。3.2动态密封试验
水封以内燃机冷却液为被密封介质,藉短期运转而进行的密封性能试验。3.3耐久试验
测取规定期内水封磨损和密封性能的运转试验。4试验内容
4.1出厂检验
出厂检验的试验项目包括:
a)总成弹力试验:
b)气密试验。
4.2型式检验
型式检验的试验项目包括:
a)总成弹力试验:
b)气密试验:
e)动态密封试验;
d)耐久试验。
5总成弹力试验
5.1试验装置:弹力测定仪。
国家机械工业局1999-09-17批准2000-01-01实施
5.2试验条件
JB/r5086.2-1999
5.2.1试验对象:C型及QC型为水封总成,其余型式为静止环组件。5.2.2环境温度:23℃±2℃。
5.2.3水封基本工作长度A:按产品图样规定。注
1对于水封总成,办可采用水封基本工作长度与动侧厚度之和作为测量长度。2测量时长度的极限编差规定为其基本值的±0.1mm:5.2.4读数点:加载后105。
5.3检测内容
规定条件下的总成弹力,N。
6气密试验
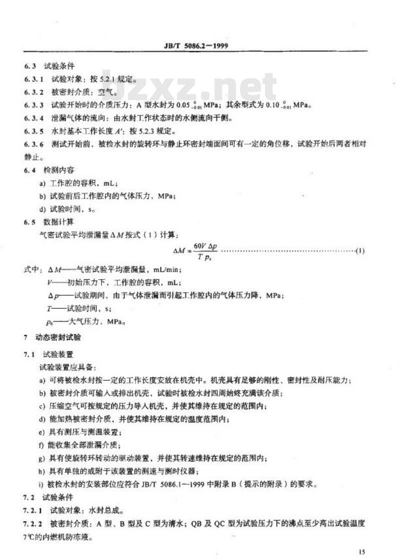
6.1方法原理概要
被检水封安放在高于环境压力,且有一定容积的工作腔内。着气体自水封的密封部位泄出,则腔内气压随之下降。根据工作腔容积、原始压力、压降及降压时间,利用气体状态方程式即可求出其单位时间的平均泄漏量。该装置的原理图见图1。()
工作腔p(Ap)
6.2、试验装置
试验装置应具备:
图·气密试验原理图
被检水料
试验空气
进入方向
a)可将被检水封按一定的工作长度安放在机壳的工.作腔内,此时泄漏气体只能自水封本身的密封部位逸出:
b)测试开始前,被检水封的旋转环与静止环的密封端面间可有一定的角位移;e)具有工作腔的压力测定装置:d)压缩空气可按规定的压力与方向导人工作腔,并使该压力维持在规定的范围内,测试开始时可切断气源;
e)具有单独的或附于该装置的计时仪器;0当试验对象为静止环组件时,应具有一个能与之组成端面密封摩擦副的陶瓷件,该件密封端面平面度为0.6-0.9μm,材质及尺寸与配对旋转环相同。14
6.3试验条件
6.3.1试验对象:按5.2.1规定。6.3.2被密封介质:空气。
JB/T5086.2—1999
6.3.3试验开始时的介质压力:A型水封为0.05.9MPa:其余型式为0.10-0。MPa。6.3.4泄漏气体的流向:由水封工作状态时的水侧流向干侧。6.3.5水封基本工作长度4:按5.2.3规定6.3.6测试开始前,被检水封的旋转环与静止环密封端面间可有一定的角位移,试验开始后两者相对静止。
6.4检测内容
a)工作腔的容积,mL;
b)试验前后工作腔内的气体压力,MPa;d)试验时间,s。
6.5数据计算
气密试验平均泄漏量AM按式(1)计算:60Vp
式中:AM--气密试验平均泄漏量,mL/min;V—初始压力下,工作腔的容积,mL;Ap一试验期间,由于气体泄漏而引起工作腔内的气体压力降,MPa:T——试验时间,S:
一大气压力,MPa。
7动态密封试验
7.1试验装置
试验装置应具备:
a)可将被检水封按一定的工作长度安放在机壳中。机壳具有足够的刚性,密封性及耐压能力;b)被密封介质可输人或排出机壳,试验时被检水封四周始终充满该介质;c)压缩空气可按规定的压力导人机壳,并使其维持在规定的范围内;d)能加热被密封介质,并使其维持在规定的温度范围内:e)具有测压与测温装置;
f)能收集全部泄漏介质;
g)具有使旋转环转动的驱动装置,并使其转速维持在规定的范围内:h)具有单独的或附于该装置的测速与测时仪器:i)被检水封的安装部位应符合JB/T5086.1一1999中附录B(提示的附录)的要求。7.2试验条件
7.2.1试验对象:水封总成。
7.2.2被密封介质:A型、B型及C型为清水:QB及QC型为试验压力下的沸点至少高出试验温度7℃的内燃机防冻液。
JB/T5086.2—1999
介质温度:A型、B型及C型为90℃±2℃;QB型及QC型为112℃±2℃。7.2.3
介质压力:按表1规定。
表!介质压力bzxZ.net
其余型式
水封基本工作长度A:按5.2.3规定。旋转环转速:按表2规定。
公称真径d
表2旋转环转速
公称直径d
A型,B型及C型
QB型及QC型
7.2.7运转方式:连续。
7.2.8试验时间:5h。
7.3检测内容
5000 ±250
6500 ±320
4800 ± 240
6200 ± 310
4500 ±220
6000 ±300
a)试验前、后泄漏介质收集器(以下简称集水器)的质量,g;b)试验时间:h。
7.4数据计算
动态密封试验的平均泄漏量4G按式(2)计算:G,-G
式中:4G,—
一动态密封试验的平均泄漏量,g/h;试验完成时,集水器的总质量,g:G,—试验开始时,集水器的质量,g:T——试验时间,此处T-5h。
8耐久试验
8.1试验装置
试验装置与动态密封试验装置相仿,其差别为a)具有转速的调控系统;
b)能同时检测的水封不少于3件。8.2试验条件
8.2.1试验对象:水封总成。每次试验不少于3件。8.2.2被密封介质:同7.2.2。
4000 ±200
5200 ±260
3500 ± 170
4500 ± 220
8.2.3介质激度:同7.2.3。
8.2.4介质压力:按表1规定。
JB/T5086.2—1999
8.2.5水封基本工作长度A:按5.2.3规定。8.2.6旋转环转速:按表2规定。8.2.7运转方式:脉动循环。即在15s内,转速由零上升至表2中的规定值,并保持60s,然后在15s内降至零,稍停再开始第二次循环。8.2.8循环次数:12×10\次。
8.3检测内容
8.3.1试验前、后应分别测取:
a)旋转环密封端面的平面度、表面粗糙度,±m。b)静止环密封端面的平面度,表面粗糙度,μm。C)静止环密封端面至基准面(线)的距离。该基准面可以是零件或组件上的平面、界面、界线,也可是人T刻痕。
d)集水器的质量,g。
8.3.2试验后尚应检查:
a)金属件的锈蚀情况;
b)粘接处的可靠性;
c)橡胶老化及变形情况;
d)失效形式。
注:试验终期水封未失效者则注明“可继续工作\。8.3.3循环时间T,(只计加速、恒速及降速时间,不计停车时间),s。8.3.4循环次数、次。
8.4数据计算
8.4.1静止环磨损量S按式(3)计算:SS-S,
式中:S静止环磨损量,mm
试验完成时静止环密封端面至基准面(线)的距离,并在沿密封端面周向均布的四点上测取,取其算术平均值,mm:
试验开始时静止环密封端面至基准面(线)的距离,并在沿密封端面周向均布的四点上测取,取其算术平均值,mm。
8.4.2静止环平均磨损量4S按式(4)计算:4S-3.6Sx10
式中:△S-—静止环平均磨损量,μm/h。8.4.3耐久试验的平均泄漏量4G按式(5)计算:AG, -36×(G;-G)×10
JB/T5086.2—1999
式中:△G—耐久试验的平均泄漏量,g/h;G,试验完成时,集水器的总质量,.;G,—一试验开始时,集水器的总质量,g。9仪器、仪表与精度要求
9.1、试验用的仪器、仪表应校验合格。其量程一般应为实测值的1.5~2借。9.2总成弹力用弹力测定仪测定。弹力测定仪的分度值不大于0.1N。9.3温度用水银温度计、酒精温度计、半导体感应温度计或其它测温仪器测定,其分度值不大于1℃,并在被检水封附近测量。
9.4介质压力用金属弹簧压力表或其它量仪测定。其精度不低于1.0级。9.5气密试验装置的T.作腔容积用量筒、滴管或针简等测定,其分度值不大于0.1mL。9.6T作长度用游标尺、高度尺、深度尺等量具测定,其分度值不大于0.02mm;磨损量用千分尺。万能工具显微镜等测定,其分度值不大于0.002mm。9.了转速用机械式转速表、闪频测速仪或其它数显转速测量仪测定,其精度不低于1级。9.8气密试验的时间用秒表测定;其它试验用钟、表测定。9.9质量用精密天平测定,其感量不大于0.01g。9.10平面度用1级光学平晶或激光于涉仪等量仪测定。9.11表面粗糙度用表面粗糙度仪测定。10结果分析和文件整理
试验结果应进行分析,并整理成文件。文件内容包括:a)试验名称;
b)被检水封的型号、数量、样品提供单位、抽样方式;e)试验内容;
d)试验装置简图及主要仪表、设备;e)检测结果:
f)数据整理:
g)分析与结论;
h)检测单位、试验地点、日期及主要试验人员;i)附:试验记录。
小提示:此标准内容仅展示完整标准里的部分截取内容,若需要完整标准请到上方自行免费下载完整标准文档。
中华人民共和国机械行业标准
JB/T5086.1~5086.2-1999
内燃机
Cooling waterpump seals for internal combustion engines1999-09-17发布
国家机械工业局
2000-01-01实施
JB/r5086.2—1999
本标准是对JB/T5092—91《内燃机陶瓷石墨系列水封试验方法》的修订。本标准与JB/T5092--91相比,主要技术内容改变如下:进一步明确了总成弹力检测条件;一改变了耐久试验方法,强化了试验条件,并缩短了试验周期。本标准是JB/T5086一1999《内燃机水封》系列标准中的一部分,该系列标准包括以下两个部分:
JB/T5086.1—1999内燃机水封技术条件JB/T5086.2--1999内燃机水封试验方法本标准自实施之日起代替JB/T5092—91。本标准由全国内燃机标准化技术委员会提出并归口。本标准负责起草单位:上海内燃机研究所、联谊内燃机滤清器厂、恒泰机械密封件有限公司。本标准参加起草单位:北京汽车水泵厂、部阳市密封件厂。本标准主要起草人:金瑞康、方宪尧、夏小安,本标准于1991年首次发布。
1范围
中华人民共和国机械行业标准
内燃机水封试验方法
Test method for cooling water pump seals of enginesJB/T5086.2—1999
代替JB/T5092-—91
本标准规定了水封的试验内容、试验装置、试验条件以及结果分析和文件整理的要求。本标准适用于内燃机冷却水泵的陶瓷石墨系列水封(以下简称水封)。2引用标准
下列标准所包含的条文,通过在本标准中引用而构成为本标准的条文。本标准出版时,所示版本均为有效。所有标准都会被修订,使用本标准的各方应探讨使用下列标准最新版本的可能性。JB/T5086.1—1999内燃机水封技术条件3定义
本标准采用下列定义。
3.1气密试验
水封以空气作被密封介质而进行的密封性能试验。3.2动态密封试验
水封以内燃机冷却液为被密封介质,藉短期运转而进行的密封性能试验。3.3耐久试验
测取规定期内水封磨损和密封性能的运转试验。4试验内容
4.1出厂检验
出厂检验的试验项目包括:
a)总成弹力试验:
b)气密试验。
4.2型式检验
型式检验的试验项目包括:
a)总成弹力试验:
b)气密试验:
e)动态密封试验;
d)耐久试验。
5总成弹力试验
5.1试验装置:弹力测定仪。
国家机械工业局1999-09-17批准2000-01-01实施
5.2试验条件
JB/r5086.2-1999
5.2.1试验对象:C型及QC型为水封总成,其余型式为静止环组件。5.2.2环境温度:23℃±2℃。
5.2.3水封基本工作长度A:按产品图样规定。注
1对于水封总成,办可采用水封基本工作长度与动侧厚度之和作为测量长度。2测量时长度的极限编差规定为其基本值的±0.1mm:5.2.4读数点:加载后105。
5.3检测内容
规定条件下的总成弹力,N。
6气密试验
6.1方法原理概要
被检水封安放在高于环境压力,且有一定容积的工作腔内。着气体自水封的密封部位泄出,则腔内气压随之下降。根据工作腔容积、原始压力、压降及降压时间,利用气体状态方程式即可求出其单位时间的平均泄漏量。该装置的原理图见图1。()
工作腔p(Ap)
6.2、试验装置
试验装置应具备:
图·气密试验原理图
被检水料
试验空气
进入方向
a)可将被检水封按一定的工作长度安放在机壳的工.作腔内,此时泄漏气体只能自水封本身的密封部位逸出:
b)测试开始前,被检水封的旋转环与静止环的密封端面间可有一定的角位移;e)具有工作腔的压力测定装置:d)压缩空气可按规定的压力与方向导人工作腔,并使该压力维持在规定的范围内,测试开始时可切断气源;
e)具有单独的或附于该装置的计时仪器;0当试验对象为静止环组件时,应具有一个能与之组成端面密封摩擦副的陶瓷件,该件密封端面平面度为0.6-0.9μm,材质及尺寸与配对旋转环相同。14
6.3试验条件
6.3.1试验对象:按5.2.1规定。6.3.2被密封介质:空气。
JB/T5086.2—1999
6.3.3试验开始时的介质压力:A型水封为0.05.9MPa:其余型式为0.10-0。MPa。6.3.4泄漏气体的流向:由水封工作状态时的水侧流向干侧。6.3.5水封基本工作长度4:按5.2.3规定6.3.6测试开始前,被检水封的旋转环与静止环密封端面间可有一定的角位移,试验开始后两者相对静止。
6.4检测内容
a)工作腔的容积,mL;
b)试验前后工作腔内的气体压力,MPa;d)试验时间,s。
6.5数据计算
气密试验平均泄漏量AM按式(1)计算:60Vp
式中:AM--气密试验平均泄漏量,mL/min;V—初始压力下,工作腔的容积,mL;Ap一试验期间,由于气体泄漏而引起工作腔内的气体压力降,MPa:T——试验时间,S:
一大气压力,MPa。
7动态密封试验
7.1试验装置
试验装置应具备:
a)可将被检水封按一定的工作长度安放在机壳中。机壳具有足够的刚性,密封性及耐压能力;b)被密封介质可输人或排出机壳,试验时被检水封四周始终充满该介质;c)压缩空气可按规定的压力导人机壳,并使其维持在规定的范围内;d)能加热被密封介质,并使其维持在规定的温度范围内:e)具有测压与测温装置;
f)能收集全部泄漏介质;
g)具有使旋转环转动的驱动装置,并使其转速维持在规定的范围内:h)具有单独的或附于该装置的测速与测时仪器:i)被检水封的安装部位应符合JB/T5086.1一1999中附录B(提示的附录)的要求。7.2试验条件
7.2.1试验对象:水封总成。
7.2.2被密封介质:A型、B型及C型为清水:QB及QC型为试验压力下的沸点至少高出试验温度7℃的内燃机防冻液。
JB/T5086.2—1999
介质温度:A型、B型及C型为90℃±2℃;QB型及QC型为112℃±2℃。7.2.3
介质压力:按表1规定。
表!介质压力bzxZ.net
其余型式
水封基本工作长度A:按5.2.3规定。旋转环转速:按表2规定。
公称真径d
表2旋转环转速
公称直径d
A型,B型及C型
QB型及QC型
7.2.7运转方式:连续。
7.2.8试验时间:5h。
7.3检测内容
5000 ±250
6500 ±320
4800 ± 240
6200 ± 310
4500 ±220
6000 ±300
a)试验前、后泄漏介质收集器(以下简称集水器)的质量,g;b)试验时间:h。
7.4数据计算
动态密封试验的平均泄漏量4G按式(2)计算:G,-G
式中:4G,—
一动态密封试验的平均泄漏量,g/h;试验完成时,集水器的总质量,g:G,—试验开始时,集水器的质量,g:T——试验时间,此处T-5h。
8耐久试验
8.1试验装置
试验装置与动态密封试验装置相仿,其差别为a)具有转速的调控系统;
b)能同时检测的水封不少于3件。8.2试验条件
8.2.1试验对象:水封总成。每次试验不少于3件。8.2.2被密封介质:同7.2.2。
4000 ±200
5200 ±260
3500 ± 170
4500 ± 220
8.2.3介质激度:同7.2.3。
8.2.4介质压力:按表1规定。
JB/T5086.2—1999
8.2.5水封基本工作长度A:按5.2.3规定。8.2.6旋转环转速:按表2规定。8.2.7运转方式:脉动循环。即在15s内,转速由零上升至表2中的规定值,并保持60s,然后在15s内降至零,稍停再开始第二次循环。8.2.8循环次数:12×10\次。
8.3检测内容
8.3.1试验前、后应分别测取:
a)旋转环密封端面的平面度、表面粗糙度,±m。b)静止环密封端面的平面度,表面粗糙度,μm。C)静止环密封端面至基准面(线)的距离。该基准面可以是零件或组件上的平面、界面、界线,也可是人T刻痕。
d)集水器的质量,g。
8.3.2试验后尚应检查:
a)金属件的锈蚀情况;
b)粘接处的可靠性;
c)橡胶老化及变形情况;
d)失效形式。
注:试验终期水封未失效者则注明“可继续工作\。8.3.3循环时间T,(只计加速、恒速及降速时间,不计停车时间),s。8.3.4循环次数、次。
8.4数据计算
8.4.1静止环磨损量S按式(3)计算:SS-S,
式中:S静止环磨损量,mm
试验完成时静止环密封端面至基准面(线)的距离,并在沿密封端面周向均布的四点上测取,取其算术平均值,mm:
试验开始时静止环密封端面至基准面(线)的距离,并在沿密封端面周向均布的四点上测取,取其算术平均值,mm。
8.4.2静止环平均磨损量4S按式(4)计算:4S-3.6Sx10
式中:△S-—静止环平均磨损量,μm/h。8.4.3耐久试验的平均泄漏量4G按式(5)计算:AG, -36×(G;-G)×10
JB/T5086.2—1999
式中:△G—耐久试验的平均泄漏量,g/h;G,试验完成时,集水器的总质量,.;G,—一试验开始时,集水器的总质量,g。9仪器、仪表与精度要求
9.1、试验用的仪器、仪表应校验合格。其量程一般应为实测值的1.5~2借。9.2总成弹力用弹力测定仪测定。弹力测定仪的分度值不大于0.1N。9.3温度用水银温度计、酒精温度计、半导体感应温度计或其它测温仪器测定,其分度值不大于1℃,并在被检水封附近测量。
9.4介质压力用金属弹簧压力表或其它量仪测定。其精度不低于1.0级。9.5气密试验装置的T.作腔容积用量筒、滴管或针简等测定,其分度值不大于0.1mL。9.6T作长度用游标尺、高度尺、深度尺等量具测定,其分度值不大于0.02mm;磨损量用千分尺。万能工具显微镜等测定,其分度值不大于0.002mm。9.了转速用机械式转速表、闪频测速仪或其它数显转速测量仪测定,其精度不低于1级。9.8气密试验的时间用秒表测定;其它试验用钟、表测定。9.9质量用精密天平测定,其感量不大于0.01g。9.10平面度用1级光学平晶或激光于涉仪等量仪测定。9.11表面粗糙度用表面粗糙度仪测定。10结果分析和文件整理
试验结果应进行分析,并整理成文件。文件内容包括:a)试验名称;
b)被检水封的型号、数量、样品提供单位、抽样方式;e)试验内容;
d)试验装置简图及主要仪表、设备;e)检测结果:
f)数据整理:
g)分析与结论;
h)检测单位、试验地点、日期及主要试验人员;i)附:试验记录。
小提示:此标准内容仅展示完整标准里的部分截取内容,若需要完整标准请到上方自行免费下载完整标准文档。
标准图片预览:





- 其它标准
- 热门标准
- 机械行业标准(JB)
- JB/T9396-1999 环块磨损试验机 技术条件
- JB/T6396-2006 大型合金结构钢锻件 技术条件
- JB/T7732.1-1995 地膜覆盖机 技术条件
- JB/T9868.1-1999 散装饲料运输车 型式与参数
- JB/T10549-2006 SF6气体密度继电器和密度表 通用技术条件
- JB/T9018-2011 自动化立体仓库 设计规范
- JB/T5761.1-1999 数控弯管机 技术条件
- JB/T6427-2001 变压吸附制氧、制氮设备
- JB/T7665-1995 通用机械噪声声功率级现场测定 声强法
- JB/T8368.1-1996 电锤钻
- JB/T10438-2004 额定电压450/750V及以下交联聚氯乙烯绝缘电线和电缆
- JB/T9159.9-1999 单轴纵切自动车床辅具 丝锥夹套 B 型尺寸
- JB/T3411.87-1999 锥柄卡口镗铰刀杆 尺寸
- JB/T4746-2002 钢制压力容器用封头
- JB/T6619.1-1999 轻型机械密封 技术条件
- 行业新闻
请牢记:“bzxz.net”即是“标准下载”四个汉字汉语拼音首字母与国际顶级域名“.net”的组合。 ©2025 标准下载网 www.bzxz.net 本站邮件:bzxznet@163.com
网站备案号:湘ICP备2025141790号-2
网站备案号:湘ICP备2025141790号-2