- 您的位置:
- 标准下载网 >>
- 标准分类 >>
- 其他行业标准 >>
- FZ/T 95031-2021气流染色机
标准号:
FZ/T 95031-2021
标准名称:
气流染色机
标准类别:
其他行业标准
英文名称:
Airflow dyeing machine标准状态:
现行-
发布日期:
2021-04-19 -
实施日期:
2021-07-01 出版语种:
简体中文下载格式:
.pdf .zip
标准ICS号:
纺织和皮革技术>>纺织机械>>59.120.50印染和整理机械设备中标分类号:
纺织>>纺织机械与器具>>W95染整机械与器具
起草人:
徐达明、杨俊贤、彭宝瑛、卓云、陈晓辉、陈红军、唐接莲、何丽清起草单位:
立信染整机械(深圳)有限公司、德意佳机械江苏有限公司、无锡纺织机械质量监督检验中心、佛山市质量和标准化研究院、高勋绿色智能装备(广州)有限公司、佛山市三技精密机械有限公司、邵阳纺织机械有限责任公司、广东职业技术学院、国家纺织机械质量监督检验中心归口单位:
全国纺织机械与附件标准化技术委员会纺纱、染整机械分技术委员会(SAC/TC 215/SC 1)提出单位:
中国纺织工业联合会发布部门:
中华人民共和国工业和信息化部相关标签:
气流
部分标准内容:
ICS59.120.50
中华人民共和国纺织行业标准
FZ/T95031-2021
气流染色机
Airflowdyeingmachine
2021-04-19发布
中华人民共和国工业和信息化部发布
2021-07-01实施
本标准按照GB/T1.1一2009给出的规则起草。本标准由中国纺织工业联合会提出。FZ/T95031-2021
本标准由全国纺织机械与附件标准化技术委员会纺纱、染整机械分技术委员会(SAC/TC215/SC 1)归口。
本标准起草单位:立信染整机械(深圳)有限公司、德意佳机械江苏有限公司、无锡纺织机械质量监督检验中心、佛山市质量和标准化研究院、高勋绿色智能装备(广州)有限公司、佛山市三技精密机械有限公司、邵阳纺织机械有限责任公司、广东职业技术学院、国家纺织机械质量监督检验中心。本标准主要起草人:徐达明、杨俊贤、彭宝瑛、卓云、陈晓辉、陈红军、唐接莲、何丽清。1范围
气流染色机
FZ/T95031—2021
本标准规定了气流染色机的术语和定义、分类与参数、要求、试验方法、检验规则、标志、包装、运输和贮存。
本标准适用于针织、机织(梭织)等织物染色用的气流染色机。2规范性引用文件
下列文件对于本文件的应用是必不可少的。凡是注日期的引用文件,仅注日期的版本适用于本文件。凡是不注日期的引用文件,其最新版本(包括所有的修改单)适用于本文件。GB/T150.1~GB/T150.4压力容器GB/T151热交换器
包装储运图示标志
GB/T191
GB/T250纺织品色牢度试验评定变色用灰色样卡GB/T251纺织品色牢度试验评定沾色用灰色样卡安全标志及其使用导则
GB2894
GB/T3921—2008纺织品色牢度试验耐皂洗色牢度
GB/T5226.1一2019机械电气安全机械电气设备第1部分:通用技术条件GB/T6687染料名词术语
GB/T7111.7纺织机械噪声测试规范第7部分:染整机械GB/T17780.7——2012
第7部分:染整机械
纺织机械安全要求
GB/T32616纺织品色牢度试验试样变色的仪器评级FZ/T90074
纺织机械产品涂装
FZ/T90089.1纺织机械铭牌第1部分:型式、尺寸及技术要求FZ/T90089.2纺织机械铭牌第2部分:内容FZ/T90112—2018染色机染色浴比试验方法JB/T4711压力容器涂敷与运输包装一般用途离心通风机技术条件
JB/T10563-—2006
NB/T47013.1~NB/T47013.14承压设备无损检测TSG21固定式压力容器安全技术监察规程3
术语和定义
GB/T6687中界定的以及下列术语和定义适用于本标准。3.1
气流染色机airflowdyeingmachine针织、机织(梭织)等织物,借助风机产生的气体驱动力在系统内循环运行,与气流混人的雾状染液接触,实现织物染色的设备。
FZ/T95031—2021
bath ratio;liquor ratio
织物染色时,织物质量与所用处理液质量之比。在实际应用中常把染液等处理液的相对密度当作1来处理。
colourdifference
定量表示的色知觉差异。用E表示。3.4
mediumcolour;mediumshade
印染工业中的一般用语,指1/1标准深度范围的颜色。4
分类与参数
分类如下:
按工艺分:
常温常压;
高温高压。
按管数分:
单管;
多管。
4.2参数
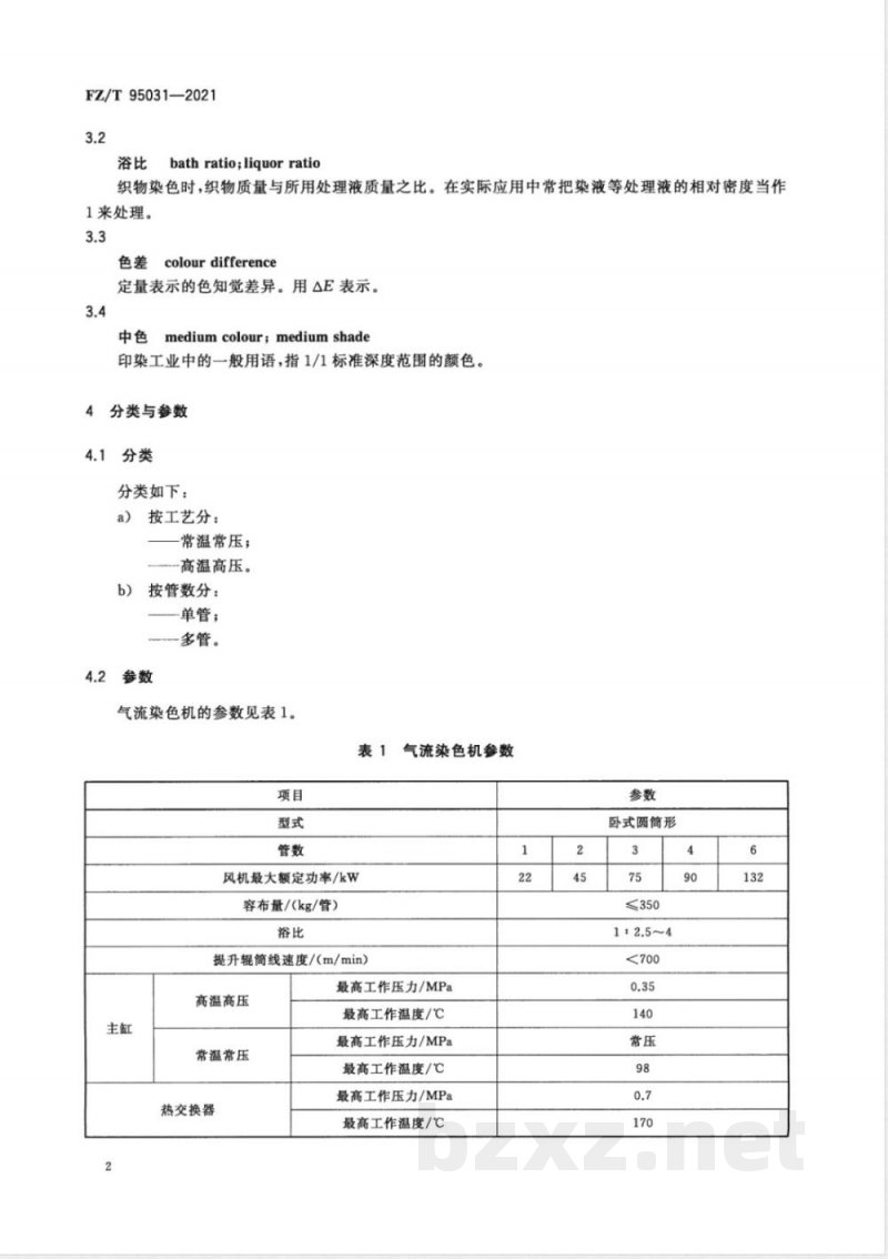
气流染色机的参数见表1。
表1气流染色机参数
风机最大额定功率/kW
容布量/(kg/管)
提升辊筒线速度/(m/min)
高温高压
常温常压
热交换器
最高工作压力/MPa
最高工作温度/℃
最高工作压力/MPa
最高工作温度/℃
最高工作压力/MPa
最高工作温度/℃
卧式圆简形
5要求
5.1安全
5.1.1受压元件材料应符合GB/T150.2和TSG21的相关要求。FZ/T95031-2021
5.1.2受压缸体及部件的设计、制造、检验和验收,应符合GB/T150.1~GB/T150.4和TSG21的相关要求。
5.1.3热交换器的设计、制造、检验和验收,应符合GB/T151和TSG21的相关要求。5.1.4整机安全防护措施和警示标志,应符合GB/T17780.7的规定。5.2外观
5.2.1产品涂装应符合FZ/T90074的规定,压力容器的涂装应符合JB/T4711的规定。5.2.2缸体表面应平整、光滑,无碰伤。5.2.3非受压部件的焊接部位应无虚焊,焊缝表面不得有残留的焊渣、飞溅物等外观缺陷,焊接部位清洗干净后,应无腐蚀性附着物。5.2.4电气控制柜外观整洁,标志清晰、完整。控制柜外壳应提供接地端子,并设有明显的接地标志。5.3噪声
整机噪声发射声压级不大于85dB(A)。5.4整机要求
5.4.1风机的机械性能,应符合JB/T10563一2006中3.2.4的要求。5.4.2与织物相接触的部位,应光滑,不允许有勾丝现象。5.4.3缸体和热交换器及各连接部位,应进行水压试验,且无渗漏、无可见的变形和异常声响。5.4.4气动执行机构启闭灵活、动作准确。5.4.5升温、保温、降温程序,应控制准确。在25℃~100℃时,平均升温速率不小于4℃/min;在100℃~130℃时,不小于3℃/min;在130℃~100℃时,平均降温速率不小于3℃/min;在100℃~80℃时,不小于2.5℃/min。
5.4.6按设计浴比,染色过程中织物应不发生缠绕打结,染色后织物颜色均匀,无色花,无起球或起毛等瑕疵,用色差变色灰色样卡比对应达4级,或用专用仪器1.25≤△E<2.10。5.4.7织物染色后耐皂洗色牢度应达3级。5.5电气、自动控制wwW.bzxz.Net
5.5.1电气设备的连接和布线,应符合GB/T5226.1一2019中13.1的规定。5.5.2电气设备的导线标识,应符合GB/T5226.1一2019中13.2的规定。5.5.3电气设备保护联结电路的连续性,应符合GB/T5226.1一2019中8.2.3的规定。5.5.4电气设备的绝缘性能,应符合GB/T5226.1一2019中18.3的规定。5.5.5电气设备的耐压试验,应符合GB/T5226.1一2019中18.4的规定。5.5.6控制器的按钮及指示灯应指示正确、对位整齐、操作灵活。3
FZ/T95031-2021
6试验方法
6.1检验方法
6.1.1受压元件材料(5.1.1),检查材料质量证明书。6.1.2受压缸体及部件的设计、制造、检验和验收(5.1.2),按GB/T150.1~GB/T150.4的规定检测,无损检测按NB/T47013.1~NB/T47013.14的规定,并接受TSG21的监督。6.1.3热交换器的设计、制造、检验和验收(5.1.3),按GB/T151的规定检测,并接受TSG21的监督。全机安全和警示(5.1.4),按GB/T17780.7一2012中5.3.3的规定检测。6.1.43
噪声(5.3),按GB/T7111.7规定的方法检测。6.1.5
风机性能测试(5.4.1),按JB/T10563—2006规定的方法检测。6.1.7月
所有与织物相接触的部位(5.4.2),用20D锦纶高弹丝白坏袜磨擦测试,以完全不勾丝为合格。6.1.8缸体(5.4.3)及各连接部位(5.4.3)的水压试验,按GB/T150.4的水压试验规定进行;热交换器的水压试验,按GB/T151的相关规定进行。6.1.9升温速率、降温速率(5.4.5),染色机按1:4浴比进水,在饱和蒸汽压为0.7MPa的条件下,染液从室温升至130℃,记录升温时间,计算升温速率。冷却水在0.3MPa、25℃C的条件下,染液从130℃降至80℃,记录降温时间,计算降温速率。6.1.10染色质量(5.4.6),按照染色机设计浴比选取与设备型号一致的载量,用染色机染色浴比试验方法FZ/T90112一2018中第6章的要求染色。取样时,同一批次中任意取出两染管进行管间色差试验,同一染管织物进行左、中、右色差试验,用GB/T250或GB/T32616方法评定,有争议时,以仪器为准。6.1.11耐皂洗色牢度(5.4.7)按GB/T3921—2008中A(1)的方法进行试验,按GB/T250或GB/T32616方法评定,贴衬织物的沾色用GB/T251的方法评定。6.1.12电气设备的连接和布线(5.5.1),检查接线是否牢固;两端子之间的导线和电缆是否有接头和拼接点;电缆和电缆束的附加长度是否满足连接和拆卸的需要。6.1.13电气设备导线的标识(5.5.2),检查导线的每个端部是否有标记;如果用颜色作导线标记时,应符合标准的相关规定。
6.1.14电气设备的保护联结电路连续性(5.5.3),按GB/T5226.1一2019中18.2.2的方法测试。6.1.15电气设备的绝缘性能(5.5.4),用兆欧表测试。6.1.16电气设备的耐压试验(5.5.5),用耐压测试仪测试。其余项目,用感官或通用量具检验。6.1.17
6.2空车运行试验
6.2.1试验条件
试验电源:额定电压(380士38)V;额定频率(50士1)Hz.6.2.1.1
6.2.1.2染色机总装后,按设计浴比进水,在常温常压下运行时间不少于30min。6.2.1.3在常温常压下运行合格后,启动温度控制器,试验压力0.35MPa,温度140℃,运行时间不少于60min。
6.2.2试验项目
试验项目:5.1.1~5.1.4、5.2、5.3、5.4.1~5.4.4、5.5。4
3工作负荷试验
试验条件
空车试验合格后进行。
FZ/T95031—2021
中色产品的染色。高温高压时用150g/m~250g/m的纯涤织物,常温常压时用150g/m~6.3.1.2
250g/m的纯棉织物。
奥氏体不锈钢容器染色用水水质,应符合表2的规定。表2染色用水水质基本要求
酸碱度/pH
浊度/FTU
总硬度(以CaCO,计)/(mg/L)总铁/(mg/L)
游离氯/(mg/L)
氯化物/(mg/L)
注:其他化工腐蚀物应符合我国相关标准规定。6.3.2
试验项目
5.4.5~5.4.7。
检验规则
型式检验
在下列情况之一时,应进行型式检验:a)
生产过程中,如结构、材料、工艺有较大改变,可能影响产品性能时;新产品鉴定或老产品转厂定型生产时;出厂检验结果与上次型式检验有较大差异时:产品停产两年以上恢复生产时;第三方进行质量检验时。
检验项目:第5章。
出厂检验
标准值
制造厂在每批产品中至少抽出一台进行全装,并按6.2.1.1、6.2.1.2进行空车运行试验。7.2.2
检验项目:6.2.2。
7.2.3每台产品需经制造厂质量检查部门检验合格后方能出厂,并应附有特种设备(压力容器)制造监督检验证书、产品质量合格证。7.3
判定规则
单项检验符合标准要求,判单项合格;全部项目检验合格,判该产品合格。5
FZ/T95031-2021
7.4其他
产品出厂1年内,使用方在进行安装、调试中发现有不符合本标准时,由制造方负责会同使用方共同处理。
3标志
包装箱上的储运图示,按GB/T191的规定进行。8.1
8.2产品铭牌及铭牌内容,按FZ/T90089.1和FZ/T90089.2的规定进行。压力容器的铭牌按GB/T150及TSG21的规定进行。
8.3产品的安全标志,按GB2894的规定进行。9
包装、运输和贮存
9.1产品运输包装按JB/T4711的规定。9.2染色机在运输的过程中应按规定位置起吊,货物不允许翻滚或歪置,运输时要遮篷9.3产品出厂后,应存放在干燥、通风,无腐蚀性气体的库房内,室内无酸、碱、盐及爆炸性气体,不受灰尘雨雪的侵蚀。
FZ/T95031-2021
码上扫一扫正版服务到
中华人民共和国纺织
行业标准
气流染色机
FZ/T95031—2021
中国标准出版社出版发行
北京市朝阳区和平里西街甲2号(100029)北京市西城区三里河北街16号(100045)网址www.spc.net.cn
总编室:(010)68533533
发行中心:(010)51780238
读者服务部:(010)68523946
中国标准出版社秦皇岛印刷厂印刷各地新华书店经销
开本880×12301/16
2021年5月第一版
印张0.75
字数14千字
2021年5月第一次印刷
书号:155066·2-35794定价
告由本社发行中心调换
如有印装差错
版权专有
侵权必究
举报电话:010)68510107
小提示:此标准内容仅展示完整标准里的部分截取内容,若需要完整标准请到上方自行免费下载完整标准文档。
中华人民共和国纺织行业标准
FZ/T95031-2021
气流染色机
Airflowdyeingmachine
2021-04-19发布
中华人民共和国工业和信息化部发布
2021-07-01实施
本标准按照GB/T1.1一2009给出的规则起草。本标准由中国纺织工业联合会提出。FZ/T95031-2021
本标准由全国纺织机械与附件标准化技术委员会纺纱、染整机械分技术委员会(SAC/TC215/SC 1)归口。
本标准起草单位:立信染整机械(深圳)有限公司、德意佳机械江苏有限公司、无锡纺织机械质量监督检验中心、佛山市质量和标准化研究院、高勋绿色智能装备(广州)有限公司、佛山市三技精密机械有限公司、邵阳纺织机械有限责任公司、广东职业技术学院、国家纺织机械质量监督检验中心。本标准主要起草人:徐达明、杨俊贤、彭宝瑛、卓云、陈晓辉、陈红军、唐接莲、何丽清。1范围
气流染色机
FZ/T95031—2021
本标准规定了气流染色机的术语和定义、分类与参数、要求、试验方法、检验规则、标志、包装、运输和贮存。
本标准适用于针织、机织(梭织)等织物染色用的气流染色机。2规范性引用文件
下列文件对于本文件的应用是必不可少的。凡是注日期的引用文件,仅注日期的版本适用于本文件。凡是不注日期的引用文件,其最新版本(包括所有的修改单)适用于本文件。GB/T150.1~GB/T150.4压力容器GB/T151热交换器
包装储运图示标志
GB/T191
GB/T250纺织品色牢度试验评定变色用灰色样卡GB/T251纺织品色牢度试验评定沾色用灰色样卡安全标志及其使用导则
GB2894
GB/T3921—2008纺织品色牢度试验耐皂洗色牢度
GB/T5226.1一2019机械电气安全机械电气设备第1部分:通用技术条件GB/T6687染料名词术语
GB/T7111.7纺织机械噪声测试规范第7部分:染整机械GB/T17780.7——2012
第7部分:染整机械
纺织机械安全要求
GB/T32616纺织品色牢度试验试样变色的仪器评级FZ/T90074
纺织机械产品涂装
FZ/T90089.1纺织机械铭牌第1部分:型式、尺寸及技术要求FZ/T90089.2纺织机械铭牌第2部分:内容FZ/T90112—2018染色机染色浴比试验方法JB/T4711压力容器涂敷与运输包装一般用途离心通风机技术条件
JB/T10563-—2006
NB/T47013.1~NB/T47013.14承压设备无损检测TSG21固定式压力容器安全技术监察规程3
术语和定义
GB/T6687中界定的以及下列术语和定义适用于本标准。3.1
气流染色机airflowdyeingmachine针织、机织(梭织)等织物,借助风机产生的气体驱动力在系统内循环运行,与气流混人的雾状染液接触,实现织物染色的设备。
FZ/T95031—2021
bath ratio;liquor ratio
织物染色时,织物质量与所用处理液质量之比。在实际应用中常把染液等处理液的相对密度当作1来处理。
colourdifference
定量表示的色知觉差异。用E表示。3.4
mediumcolour;mediumshade
印染工业中的一般用语,指1/1标准深度范围的颜色。4
分类与参数
分类如下:
按工艺分:
常温常压;
高温高压。
按管数分:
单管;
多管。
4.2参数
气流染色机的参数见表1。
表1气流染色机参数
风机最大额定功率/kW
容布量/(kg/管)
提升辊筒线速度/(m/min)
高温高压
常温常压
热交换器
最高工作压力/MPa
最高工作温度/℃
最高工作压力/MPa
最高工作温度/℃
最高工作压力/MPa
最高工作温度/℃
卧式圆简形
5要求
5.1安全
5.1.1受压元件材料应符合GB/T150.2和TSG21的相关要求。FZ/T95031-2021
5.1.2受压缸体及部件的设计、制造、检验和验收,应符合GB/T150.1~GB/T150.4和TSG21的相关要求。
5.1.3热交换器的设计、制造、检验和验收,应符合GB/T151和TSG21的相关要求。5.1.4整机安全防护措施和警示标志,应符合GB/T17780.7的规定。5.2外观
5.2.1产品涂装应符合FZ/T90074的规定,压力容器的涂装应符合JB/T4711的规定。5.2.2缸体表面应平整、光滑,无碰伤。5.2.3非受压部件的焊接部位应无虚焊,焊缝表面不得有残留的焊渣、飞溅物等外观缺陷,焊接部位清洗干净后,应无腐蚀性附着物。5.2.4电气控制柜外观整洁,标志清晰、完整。控制柜外壳应提供接地端子,并设有明显的接地标志。5.3噪声
整机噪声发射声压级不大于85dB(A)。5.4整机要求
5.4.1风机的机械性能,应符合JB/T10563一2006中3.2.4的要求。5.4.2与织物相接触的部位,应光滑,不允许有勾丝现象。5.4.3缸体和热交换器及各连接部位,应进行水压试验,且无渗漏、无可见的变形和异常声响。5.4.4气动执行机构启闭灵活、动作准确。5.4.5升温、保温、降温程序,应控制准确。在25℃~100℃时,平均升温速率不小于4℃/min;在100℃~130℃时,不小于3℃/min;在130℃~100℃时,平均降温速率不小于3℃/min;在100℃~80℃时,不小于2.5℃/min。
5.4.6按设计浴比,染色过程中织物应不发生缠绕打结,染色后织物颜色均匀,无色花,无起球或起毛等瑕疵,用色差变色灰色样卡比对应达4级,或用专用仪器1.25≤△E<2.10。5.4.7织物染色后耐皂洗色牢度应达3级。5.5电气、自动控制wwW.bzxz.Net
5.5.1电气设备的连接和布线,应符合GB/T5226.1一2019中13.1的规定。5.5.2电气设备的导线标识,应符合GB/T5226.1一2019中13.2的规定。5.5.3电气设备保护联结电路的连续性,应符合GB/T5226.1一2019中8.2.3的规定。5.5.4电气设备的绝缘性能,应符合GB/T5226.1一2019中18.3的规定。5.5.5电气设备的耐压试验,应符合GB/T5226.1一2019中18.4的规定。5.5.6控制器的按钮及指示灯应指示正确、对位整齐、操作灵活。3
FZ/T95031-2021
6试验方法
6.1检验方法
6.1.1受压元件材料(5.1.1),检查材料质量证明书。6.1.2受压缸体及部件的设计、制造、检验和验收(5.1.2),按GB/T150.1~GB/T150.4的规定检测,无损检测按NB/T47013.1~NB/T47013.14的规定,并接受TSG21的监督。6.1.3热交换器的设计、制造、检验和验收(5.1.3),按GB/T151的规定检测,并接受TSG21的监督。全机安全和警示(5.1.4),按GB/T17780.7一2012中5.3.3的规定检测。6.1.43
噪声(5.3),按GB/T7111.7规定的方法检测。6.1.5
风机性能测试(5.4.1),按JB/T10563—2006规定的方法检测。6.1.7月
所有与织物相接触的部位(5.4.2),用20D锦纶高弹丝白坏袜磨擦测试,以完全不勾丝为合格。6.1.8缸体(5.4.3)及各连接部位(5.4.3)的水压试验,按GB/T150.4的水压试验规定进行;热交换器的水压试验,按GB/T151的相关规定进行。6.1.9升温速率、降温速率(5.4.5),染色机按1:4浴比进水,在饱和蒸汽压为0.7MPa的条件下,染液从室温升至130℃,记录升温时间,计算升温速率。冷却水在0.3MPa、25℃C的条件下,染液从130℃降至80℃,记录降温时间,计算降温速率。6.1.10染色质量(5.4.6),按照染色机设计浴比选取与设备型号一致的载量,用染色机染色浴比试验方法FZ/T90112一2018中第6章的要求染色。取样时,同一批次中任意取出两染管进行管间色差试验,同一染管织物进行左、中、右色差试验,用GB/T250或GB/T32616方法评定,有争议时,以仪器为准。6.1.11耐皂洗色牢度(5.4.7)按GB/T3921—2008中A(1)的方法进行试验,按GB/T250或GB/T32616方法评定,贴衬织物的沾色用GB/T251的方法评定。6.1.12电气设备的连接和布线(5.5.1),检查接线是否牢固;两端子之间的导线和电缆是否有接头和拼接点;电缆和电缆束的附加长度是否满足连接和拆卸的需要。6.1.13电气设备导线的标识(5.5.2),检查导线的每个端部是否有标记;如果用颜色作导线标记时,应符合标准的相关规定。
6.1.14电气设备的保护联结电路连续性(5.5.3),按GB/T5226.1一2019中18.2.2的方法测试。6.1.15电气设备的绝缘性能(5.5.4),用兆欧表测试。6.1.16电气设备的耐压试验(5.5.5),用耐压测试仪测试。其余项目,用感官或通用量具检验。6.1.17
6.2空车运行试验
6.2.1试验条件
试验电源:额定电压(380士38)V;额定频率(50士1)Hz.6.2.1.1
6.2.1.2染色机总装后,按设计浴比进水,在常温常压下运行时间不少于30min。6.2.1.3在常温常压下运行合格后,启动温度控制器,试验压力0.35MPa,温度140℃,运行时间不少于60min。
6.2.2试验项目
试验项目:5.1.1~5.1.4、5.2、5.3、5.4.1~5.4.4、5.5。4
3工作负荷试验
试验条件
空车试验合格后进行。
FZ/T95031—2021
中色产品的染色。高温高压时用150g/m~250g/m的纯涤织物,常温常压时用150g/m~6.3.1.2
250g/m的纯棉织物。
奥氏体不锈钢容器染色用水水质,应符合表2的规定。表2染色用水水质基本要求
酸碱度/pH
浊度/FTU
总硬度(以CaCO,计)/(mg/L)总铁/(mg/L)
游离氯/(mg/L)
氯化物/(mg/L)
注:其他化工腐蚀物应符合我国相关标准规定。6.3.2
试验项目
5.4.5~5.4.7。
检验规则
型式检验
在下列情况之一时,应进行型式检验:a)
生产过程中,如结构、材料、工艺有较大改变,可能影响产品性能时;新产品鉴定或老产品转厂定型生产时;出厂检验结果与上次型式检验有较大差异时:产品停产两年以上恢复生产时;第三方进行质量检验时。
检验项目:第5章。
出厂检验
标准值
制造厂在每批产品中至少抽出一台进行全装,并按6.2.1.1、6.2.1.2进行空车运行试验。7.2.2
检验项目:6.2.2。
7.2.3每台产品需经制造厂质量检查部门检验合格后方能出厂,并应附有特种设备(压力容器)制造监督检验证书、产品质量合格证。7.3
判定规则
单项检验符合标准要求,判单项合格;全部项目检验合格,判该产品合格。5
FZ/T95031-2021
7.4其他
产品出厂1年内,使用方在进行安装、调试中发现有不符合本标准时,由制造方负责会同使用方共同处理。
3标志
包装箱上的储运图示,按GB/T191的规定进行。8.1
8.2产品铭牌及铭牌内容,按FZ/T90089.1和FZ/T90089.2的规定进行。压力容器的铭牌按GB/T150及TSG21的规定进行。
8.3产品的安全标志,按GB2894的规定进行。9
包装、运输和贮存
9.1产品运输包装按JB/T4711的规定。9.2染色机在运输的过程中应按规定位置起吊,货物不允许翻滚或歪置,运输时要遮篷9.3产品出厂后,应存放在干燥、通风,无腐蚀性气体的库房内,室内无酸、碱、盐及爆炸性气体,不受灰尘雨雪的侵蚀。
FZ/T95031-2021
码上扫一扫正版服务到
中华人民共和国纺织
行业标准
气流染色机
FZ/T95031—2021
中国标准出版社出版发行
北京市朝阳区和平里西街甲2号(100029)北京市西城区三里河北街16号(100045)网址www.spc.net.cn
总编室:(010)68533533
发行中心:(010)51780238
读者服务部:(010)68523946
中国标准出版社秦皇岛印刷厂印刷各地新华书店经销
开本880×12301/16
2021年5月第一版
印张0.75
字数14千字
2021年5月第一次印刷
书号:155066·2-35794定价
告由本社发行中心调换
如有印装差错
版权专有
侵权必究
举报电话:010)68510107
小提示:此标准内容仅展示完整标准里的部分截取内容,若需要完整标准请到上方自行免费下载完整标准文档。
标准图片预览:





- 其它标准
- 上一篇: FZ/T 95030-2021平网与数码印花一体机
- 下一篇: FZ/T 92012-2018布铗链条
- 热门标准
- 其他行业标准
- QB/T2289.4-2012 园艺工具 剪枝剪
- DGJ08-2117-2012 装配整体式混凝土结构施工及质量验收规范
- JB/T11313-2012 电袋复合除尘器用旁路阀
- YB/T027-2009 SY型高刚度轧钢机
- FZ/T10014-2011 纺织上浆用聚丙烯酸类浆料试验方法 pH值测定
- FZ/T14020-2020 涂料染色水洗棉布
- FZ/T72025-2019 西裤用针织面料
- QDLBG0001S-2016 吉林绿波中药药业有限公司 桦褐孔菌茶
- QJDSD0004S-2016 吉林德尚得生物科技有限公司 短梗五加鹿茸血饮液
- FZ/T73046-2020 一体成型文胸
- CECS219-2007 简易自动喷水灭火系统应用技术规程(附条文说明)
- 91SJ803 中悬钢天窗(1/2、1/4中悬)
- DGTJ08-211-2014 假山叠石工程施工规程
- NB/T34011-2012 生物质气化集中供气污水处理装置技术规范
- JB/T5332.4-2011 额定电压3.6/6kV及以下电动潜油泵电缆 第4部分:电动潜油泵圆形电力电缆
- 行业新闻
请牢记:“bzxz.net”即是“标准下载”四个汉字汉语拼音首字母与国际顶级域名“.net”的组合。 ©2025 标准下载网 www.bzxz.net 本站邮件:bzxznet@163.com
网站备案号:湘ICP备2025141790号-2
网站备案号:湘ICP备2025141790号-2