- 您的位置:
- 标准下载网 >>
- 标准分类 >>
- 其他行业标准 >>
- JB/T 4210.2-2014六角螺母冷镦模 第2部分:整形凹模
标准号:
JB/T 4210.2-2014
标准名称:
六角螺母冷镦模 第2部分:整形凹模
标准类别:
其他行业标准
标准状态:
现行-
发布日期:
2014-07-09 -
实施日期:
2014-11-01 出版语种:
简体中文下载格式:
.pdf .zip
替代情况:
替代JB/T 4210.2-1996
部分标准内容:
ICS25.120.30
备案号:47507—2014
中华人民共和国机械行业标准
JB/T4210.2—2014
代替JB/T4210.2—1996
六角螺冷墩模
第2部分:整形凹模
Cold headingdiesforhexagonnuts-Part2:Sizing dies2014-07-09发布
2014-11-01实施
中华人民共和国工业和信息化部发布前言
规范性引用文件.
结构型式与尺寸,
材料及硬度
标记。
整形凹模,
整形凹模尺寸
JB/T4210.2—2014
JB/T4210.2—2014
JB/T4210《六角螺母冷镦模》分为十一个部分:第1部分:整形冲头;
第2部分:整形凹模;
第3部分:整形顶杆;
第4部分:镦球冲头;
第5部分:镦球凹模;
第6部分:镦球推杆;
第7部分:镦六角上冲头;
第8部分:镦六角下冲头;
第9部分:镦六角凹模;
-第10部分:冲孔冲头;
第11部分:冲孔凹模。
本部分为JB/T4210的第2部分。
本部分按照GB/T1.1—2009给出的规则起草。本部分代替JB/T4210.2—1996《冷镦六角螺母模具整形凹模》,与JB/T4210.2—1996相比主要技术变化如下:
将JB/T4210.2—1996《冷六角螺母模具整形凹模》更名为《六角螺母冷镦模第2部分:
整形凹模》;
将规范性引用文件中注日期引用的文件改为现行版本;一按技术制图国家标准现行版本修改了零件表面粗糙度、倒角、形状和位置公差的标注;补充或修改了零件图缺漏或错标的尺寸,并修改了相应的图注和表格;修改了标记。
本部分由中国机械工业联合会提出。本部分由全国模具标准化技术委员会(SAC/TC33)归口。本部分起草单位:深圳中航技术检测所、桂林电子科技大学、北京机电研究所、桂林电器科学研究院有限公司。
本部分主要起草人:张旭敏、廖宏谊、蒋鹏、朱磊文、魏居锋、翁史振、宋彤、王学林。本部分所代替标准的历次版本发布情况为:JB4210.2—1986,JB/T4210.2—1996。1
莫第2部分:整形凹模
六角螺母冷镦模
JB/T4210.2—2014
JB/T4210的本部分规定了六角螺母冷镦模的整形凹模的结构型式与尺寸、材料及硬度、要求和标记。
本部分适用于螺母自动冷镦机用六角螺母冷镦模。规范性引用文件
下列文件对于本文件的应用是必不可少的。凡是注日期的引用文件,仅注日期的版本适用于本文件。凡是不注日期的引用文件,其最新版本(包括所有的修改单)适用于本文件。GB/T6170—20001型六角螺母
GB/T6171—20001型六角螺母
GB/T6175—20002型六角螺母
GB/T6176—20002型六角螺母
JB/T4213紧固件冷镦模技术条件3
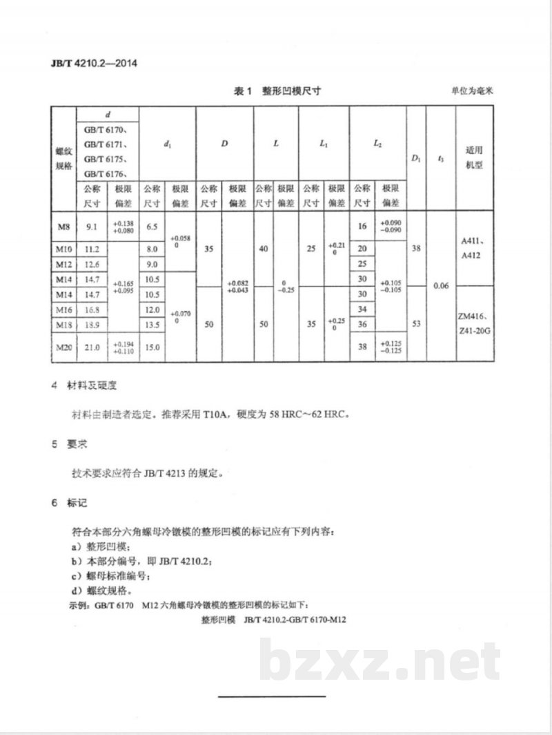
结构型式与尺寸
整形凹模的结构型式与尺寸如图1所示及见表1。L2
未注表面粗糙度为Ra6.3μm。
未注棱边倒角为co.5mm。
砂轮越程槽尺寸由制造者确定。/Ra1.6
图1整形凹模
JB/T4210.2—2014
GB/T6170、
GB/T6171、
GB/T6175、
GB/T6176、
4材料及硬度
表1整形凹模尺寸
材料由制造者选定。推荐采用T10A,硬度为58HRC~62HRC。5要求
技术要求应符合JB/T4213的规定。6标记
符合本部分六角螺母冷模的整形凹模的标记应有下列内容:a)整形凹模;
b)本部分编号,即JB/T4210.2;c)螺母标准编号;
d)螺纹规格。
示例:GB/T6170
M12六角螺母冷镦模的整形凹模的标记如下:JB/T4210.2-GB/T6170-M12
整形凹模
单位为毫米
A411、
ZM416、
Z41-20G
JB/T4210.2-2014
中华人民共和
机械行业标准
六角螺母冷镦模
第2部分:#
整形凹模
JB/T4210.2—2014
机械工业出版社出版发行
北京市百万庄大街22号
邮政编码:100037
210mm×297mm0.5印张·8千字
2014年12月第1版第1次印刷
定价:12.00元
书号:15111·12550
网址:http://www.cmpbook.com编辑部电话:
直销中心电话:
(010)88379778www.bzxz.net
(010)88379693
封面无防伪标均为盗版
版权专有
侵权必究
小提示:此标准内容仅展示完整标准里的部分截取内容,若需要完整标准请到上方自行免费下载完整标准文档。
备案号:47507—2014
中华人民共和国机械行业标准
JB/T4210.2—2014
代替JB/T4210.2—1996
六角螺冷墩模
第2部分:整形凹模
Cold headingdiesforhexagonnuts-Part2:Sizing dies2014-07-09发布
2014-11-01实施
中华人民共和国工业和信息化部发布前言
规范性引用文件.
结构型式与尺寸,
材料及硬度
标记。
整形凹模,
整形凹模尺寸
JB/T4210.2—2014
JB/T4210.2—2014
JB/T4210《六角螺母冷镦模》分为十一个部分:第1部分:整形冲头;
第2部分:整形凹模;
第3部分:整形顶杆;
第4部分:镦球冲头;
第5部分:镦球凹模;
第6部分:镦球推杆;
第7部分:镦六角上冲头;
第8部分:镦六角下冲头;
第9部分:镦六角凹模;
-第10部分:冲孔冲头;
第11部分:冲孔凹模。
本部分为JB/T4210的第2部分。
本部分按照GB/T1.1—2009给出的规则起草。本部分代替JB/T4210.2—1996《冷镦六角螺母模具整形凹模》,与JB/T4210.2—1996相比主要技术变化如下:
将JB/T4210.2—1996《冷六角螺母模具整形凹模》更名为《六角螺母冷镦模第2部分:
整形凹模》;
将规范性引用文件中注日期引用的文件改为现行版本;一按技术制图国家标准现行版本修改了零件表面粗糙度、倒角、形状和位置公差的标注;补充或修改了零件图缺漏或错标的尺寸,并修改了相应的图注和表格;修改了标记。
本部分由中国机械工业联合会提出。本部分由全国模具标准化技术委员会(SAC/TC33)归口。本部分起草单位:深圳中航技术检测所、桂林电子科技大学、北京机电研究所、桂林电器科学研究院有限公司。
本部分主要起草人:张旭敏、廖宏谊、蒋鹏、朱磊文、魏居锋、翁史振、宋彤、王学林。本部分所代替标准的历次版本发布情况为:JB4210.2—1986,JB/T4210.2—1996。1
莫第2部分:整形凹模
六角螺母冷镦模
JB/T4210.2—2014
JB/T4210的本部分规定了六角螺母冷镦模的整形凹模的结构型式与尺寸、材料及硬度、要求和标记。
本部分适用于螺母自动冷镦机用六角螺母冷镦模。规范性引用文件
下列文件对于本文件的应用是必不可少的。凡是注日期的引用文件,仅注日期的版本适用于本文件。凡是不注日期的引用文件,其最新版本(包括所有的修改单)适用于本文件。GB/T6170—20001型六角螺母
GB/T6171—20001型六角螺母
GB/T6175—20002型六角螺母
GB/T6176—20002型六角螺母
JB/T4213紧固件冷镦模技术条件3
结构型式与尺寸
整形凹模的结构型式与尺寸如图1所示及见表1。L2
未注表面粗糙度为Ra6.3μm。
未注棱边倒角为co.5mm。
砂轮越程槽尺寸由制造者确定。/Ra1.6
图1整形凹模
JB/T4210.2—2014
GB/T6170、
GB/T6171、
GB/T6175、
GB/T6176、
4材料及硬度
表1整形凹模尺寸
材料由制造者选定。推荐采用T10A,硬度为58HRC~62HRC。5要求
技术要求应符合JB/T4213的规定。6标记
符合本部分六角螺母冷模的整形凹模的标记应有下列内容:a)整形凹模;
b)本部分编号,即JB/T4210.2;c)螺母标准编号;
d)螺纹规格。
示例:GB/T6170
M12六角螺母冷镦模的整形凹模的标记如下:JB/T4210.2-GB/T6170-M12
整形凹模
单位为毫米
A411、
ZM416、
Z41-20G
JB/T4210.2-2014
中华人民共和
机械行业标准
六角螺母冷镦模
第2部分:#
整形凹模
JB/T4210.2—2014
机械工业出版社出版发行
北京市百万庄大街22号
邮政编码:100037
210mm×297mm0.5印张·8千字
2014年12月第1版第1次印刷
定价:12.00元
书号:15111·12550
网址:http://www.cmpbook.com编辑部电话:
直销中心电话:
(010)88379778www.bzxz.net
(010)88379693
封面无防伪标均为盗版
版权专有
侵权必究
小提示:此标准内容仅展示完整标准里的部分截取内容,若需要完整标准请到上方自行免费下载完整标准文档。
标准图片预览:





- 热门标准
- 其他行业标准
- CECS353-2013 生态格网结构技术规程
- HG/T3663-2014 胶鞋抗菌性能试验方法
- JB/T11313-2012 电袋复合除尘器用旁路阀
- QJLPK0001S-2016 吉林普康农业有限公司 胚芽米
- QB/T1733.5-2015 油炸花生仁
- YS/T935-2013 电子薄膜用高纯金属溅射靶材纯度等级及杂质含量分析和报告标准指南
- FZ/T14020-2020 涂料染色水洗棉布
- FZ/T64028-2021 衬纬经编针织粘合衬
- QDLBG0001S-2016 吉林绿波中药药业有限公司 桦褐孔菌茶
- JB/T5332.4-2011 额定电压3.6/6kV及以下电动潜油泵电缆 第4部分:电动潜油泵圆形电力电缆
- JB/T8337-2012 普通磨料 石榴石
- SH/T3022-2011 石油化工设备和管道涂料防腐蚀设计规范
- JB/T11122-2010 印刷机械 局部上光机
- FZ/T94009-2018 织机用铝合金综框
- YS/T807.12-2012 铝中间合金化学分析方法 第12部分:铜含量的测定 硫代硫酸钠滴定法
- 行业新闻
请牢记:“bzxz.net”即是“标准下载”四个汉字汉语拼音首字母与国际顶级域名“.net”的组合。 ©2025 标准下载网 www.bzxz.net 本站邮件:bzxznet@163.com
网站备案号:湘ICP备2025141790号-2
网站备案号:湘ICP备2025141790号-2