- 您的位置:
- 标准下载网 >>
- 标准分类 >>
- 其他行业标准 >>
- JB/T 4212.1-2014内六角圆柱头螺钉冷镦模 第1部分:A型初镦冲头及顶杆
标准号:
JB/T 4212.1-2014
标准名称:
内六角圆柱头螺钉冷镦模 第1部分:A型初镦冲头及顶杆
标准类别:
其他行业标准
标准状态:
现行-
发布日期:
2014-07-09 -
实施日期:
2014-11-01 出版语种:
简体中文下载格式:
.pdf .zip
部分标准内容:
ICS25.120.30
备案号:47519—2014
中华人民共和国机械行业标准
JB/T4212.1—2014
代替JB/4212.1—1996、JB/T4212.2—1996内六角圆柱头螺钉冷墩模
第1部分:A型初冲头及顶杆
Cold heading dies for hexagon socket head cap screws-Fart : Type A punches forprimary upsetting andkicker pins2014-07-09 发布
2014-11-01实施
中华人民共和国工业和信息化部发布前言bzxZ.net
2规范性引用文件
3结构型式与尺寸
3.1A型初镦冲头
3.2顶杆
4材料及硬度
A型初缴冲头
顶杆,
A型初蒙冲关尺寸
顶杆尺寸
JB/T 4212.1—2014
JB/T4212.1—2014
JB/T4212《内六角圆柱头螺钉冷镦模》分为六个部分:第1部分:A型初傲冲头及顶杆;第2部分:B型初镦冲头:
第3部分:成形冲头;
第4部分:内六角冲头:
第5部分:四模片;
第6部分:凹模。
本部分为B/T4212的第1部分。
本部分按照GB/T1.1—2009给出的规则起草。本部分代替B/T4212.1-—1996和JB/T4212.2-—1996,与JB/T4212.1—1996、JB/T4212.2-1996相比主要技术变化如下:
将B/T4212.1—1996《冷镦内六角圆柱头螺钉模具初镦冲头A型》和JB/T4212.2—1996《冷镦内六角圆柱头螺钉模具初锻冲头顶杆》合并为一个部分标准,更名为(内六角圆柱头螺钉冷锻模第1部分:A型初镦冲头及顶杆》;将规范性引用文件中注日期引用的文件改为现行版本;按技术制图国家标准现行版本修改了零件表面粗糙度、倒角、形状和位置公差的标注:补充或修改了零件图缺漏或错标的尺寸,并修改了相应的图注和表格:修改了标记。
本部分由中国机械工业联合会提出。本部分由全国模具标准化技术委员会(SAC/TC33)归口。本部分起草单位:苏州富元标准件有限公司、桂林电子科技大学、无锡市振华轿车附件有限公司、桂林电器科学研究院有限公司。本部分要起草人:杨方、廖宏谊、蔡华建、王冲、姚志明、翁史振、张彬、李捷。本部分所代替标准的历次版本发布情况为:JB4212.1—1986,JB/T4212.1—1996;-JB4212.2—1986,JB/T4212.2—1996。Ⅱ
1范围
内六角圆柱头螺钉冷模
第1部分:A型初镦冲头及顶杆
JB/T4212.1—2014
JB/T4212的本部分规定了内六角圆柱头螺钉冷镦模的A型初镦冲头及顶杆的结构型式与尺寸、材料及硬度、要求和标记。
本部分适用于双市整模自动冷锻机用内六角圆柱头螺钉冷镦模。2规范性引用文件
下列文件对本文件的应用是必不可少的。凡是注日期的引用文件,仅注日期的版本适用于本文件。凡是不注日期的引用文件,其最新版本(包括所有的修改单)适用于本文件。GB/T70.
JB/T4213紧固件冷模
技术条件
3结构型式与尺寸
3.1A型初冲头
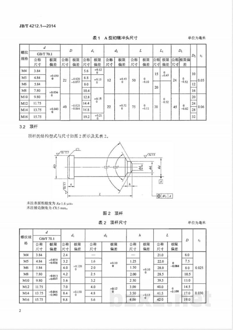
A型初锁冲头的结构型式与尺寸如图1所示及见表1。30
未注表面粗糙度为Ra6.3μm。
未注校边倒角为C0.5mm。
砂轮越程尺寸由制造者确定。
图1A型初敏冲头
JB/T4212.1--2014
A型初镦冲头尺寸
顶杆的结构型式与尺寸如图2所示及见表2。a23
未注表面粗糙度为Ra1.6μm。
未注棱边倒角为co.5mm。
螺纹规
图2顶杆
顶杆尺寸
公称极限
单位为毫米
公称极限偏
单位为毫米
4材料及硬度
JB/T4212.1—2014
材料由制造者选定。A型初冲头推荐采用T10A或60Si2Mn,硬度为54HRC~58HRC,顶杆推荐采用9CrSi或60Si2Mn,硬度为54HRC~58HRC。5要求
技术要求应符合JB/T4213的规定。标记
符合本部分内六角圆柱头螺钉冷镦模的A型初镦冲头及项杆的标记应有下列内容:a)A型初镦冲头、项杆;
b)本部分编号,即JB/I4212.1;c)螺钉标准编号,即GB/T70.1;d)螺纹规格。
示例1:
M10内六角圆柱头螺钉冷镦模的A型初镦冲头的标记如下:GB/T70.1
A型初敏冲头JB/T4212.1-GB/T70.1-M10示例2:
M10内六角圆柱头螺钉冷微模的顶杆的标记如下GB/T70.1
项杆JB/T4212.1-GB/T70.1-M10
小提示:此标准内容仅展示完整标准里的部分截取内容,若需要完整标准请到上方自行免费下载完整标准文档。
备案号:47519—2014
中华人民共和国机械行业标准
JB/T4212.1—2014
代替JB/4212.1—1996、JB/T4212.2—1996内六角圆柱头螺钉冷墩模
第1部分:A型初冲头及顶杆
Cold heading dies for hexagon socket head cap screws-Fart : Type A punches forprimary upsetting andkicker pins2014-07-09 发布
2014-11-01实施
中华人民共和国工业和信息化部发布前言bzxZ.net
2规范性引用文件
3结构型式与尺寸
3.1A型初镦冲头
3.2顶杆
4材料及硬度
A型初缴冲头
顶杆,
A型初蒙冲关尺寸
顶杆尺寸
JB/T 4212.1—2014
JB/T4212.1—2014
JB/T4212《内六角圆柱头螺钉冷镦模》分为六个部分:第1部分:A型初傲冲头及顶杆;第2部分:B型初镦冲头:
第3部分:成形冲头;
第4部分:内六角冲头:
第5部分:四模片;
第6部分:凹模。
本部分为B/T4212的第1部分。
本部分按照GB/T1.1—2009给出的规则起草。本部分代替B/T4212.1-—1996和JB/T4212.2-—1996,与JB/T4212.1—1996、JB/T4212.2-1996相比主要技术变化如下:
将B/T4212.1—1996《冷镦内六角圆柱头螺钉模具初镦冲头A型》和JB/T4212.2—1996《冷镦内六角圆柱头螺钉模具初锻冲头顶杆》合并为一个部分标准,更名为(内六角圆柱头螺钉冷锻模第1部分:A型初镦冲头及顶杆》;将规范性引用文件中注日期引用的文件改为现行版本;按技术制图国家标准现行版本修改了零件表面粗糙度、倒角、形状和位置公差的标注:补充或修改了零件图缺漏或错标的尺寸,并修改了相应的图注和表格:修改了标记。
本部分由中国机械工业联合会提出。本部分由全国模具标准化技术委员会(SAC/TC33)归口。本部分起草单位:苏州富元标准件有限公司、桂林电子科技大学、无锡市振华轿车附件有限公司、桂林电器科学研究院有限公司。本部分要起草人:杨方、廖宏谊、蔡华建、王冲、姚志明、翁史振、张彬、李捷。本部分所代替标准的历次版本发布情况为:JB4212.1—1986,JB/T4212.1—1996;-JB4212.2—1986,JB/T4212.2—1996。Ⅱ
1范围
内六角圆柱头螺钉冷模
第1部分:A型初镦冲头及顶杆
JB/T4212.1—2014
JB/T4212的本部分规定了内六角圆柱头螺钉冷镦模的A型初镦冲头及顶杆的结构型式与尺寸、材料及硬度、要求和标记。
本部分适用于双市整模自动冷锻机用内六角圆柱头螺钉冷镦模。2规范性引用文件
下列文件对本文件的应用是必不可少的。凡是注日期的引用文件,仅注日期的版本适用于本文件。凡是不注日期的引用文件,其最新版本(包括所有的修改单)适用于本文件。GB/T70.
JB/T4213紧固件冷模
技术条件
3结构型式与尺寸
3.1A型初冲头
A型初锁冲头的结构型式与尺寸如图1所示及见表1。30
未注表面粗糙度为Ra6.3μm。
未注校边倒角为C0.5mm。
砂轮越程尺寸由制造者确定。
图1A型初敏冲头
JB/T4212.1--2014
A型初镦冲头尺寸
顶杆的结构型式与尺寸如图2所示及见表2。a23
未注表面粗糙度为Ra1.6μm。
未注棱边倒角为co.5mm。
螺纹规
图2顶杆
顶杆尺寸
公称极限
单位为毫米
公称极限偏
单位为毫米
4材料及硬度
JB/T4212.1—2014
材料由制造者选定。A型初冲头推荐采用T10A或60Si2Mn,硬度为54HRC~58HRC,顶杆推荐采用9CrSi或60Si2Mn,硬度为54HRC~58HRC。5要求
技术要求应符合JB/T4213的规定。标记
符合本部分内六角圆柱头螺钉冷镦模的A型初镦冲头及项杆的标记应有下列内容:a)A型初镦冲头、项杆;
b)本部分编号,即JB/I4212.1;c)螺钉标准编号,即GB/T70.1;d)螺纹规格。
示例1:
M10内六角圆柱头螺钉冷镦模的A型初镦冲头的标记如下:GB/T70.1
A型初敏冲头JB/T4212.1-GB/T70.1-M10示例2:
M10内六角圆柱头螺钉冷微模的顶杆的标记如下GB/T70.1
项杆JB/T4212.1-GB/T70.1-M10
小提示:此标准内容仅展示完整标准里的部分截取内容,若需要完整标准请到上方自行免费下载完整标准文档。
标准图片预览:





- 其它标准
- 上一篇: JB/T 4211.2-2014螺钉冷镦模 第2部分:凹模
- 下一篇: 没有更多了
- 热门标准
- 其他行业标准
- CECS353-2013 生态格网结构技术规程
- CNCA-C11-11:2014 强制性产品认证实施规则 汽车燃油箱
- HG/T3663-2014 胶鞋抗菌性能试验方法
- JB/T11313-2012 电袋复合除尘器用旁路阀
- QJLPK0001S-2016 吉林普康农业有限公司 胚芽米
- QB/T1733.5-2015 油炸花生仁
- YS/T935-2013 电子薄膜用高纯金属溅射靶材纯度等级及杂质含量分析和报告标准指南
- FZ/T14020-2020 涂料染色水洗棉布
- FZ/T64028-2021 衬纬经编针织粘合衬
- QDLBG0001S-2016 吉林绿波中药药业有限公司 桦褐孔菌茶
- YS/T807.12-2012 铝中间合金化学分析方法 第12部分:铜含量的测定 硫代硫酸钠滴定法
- JB/T9123-2010 印刷机械 热熔胶订包封皮机
- YS/T349.4-2010 硫化钴精矿化学分析方法 第4部分:二氧化硅量的测定 氟硅酸钾容量法
- YB/T4265-2011 炼钢用预熔型铝酸钙
- FZ/T70001-2015 针织和编结绒线试验方法
- 行业新闻
请牢记:“bzxz.net”即是“标准下载”四个汉字汉语拼音首字母与国际顶级域名“.net”的组合。 ©2025 标准下载网 www.bzxz.net 本站邮件:bzxznet@163.com
网站备案号:湘ICP备2025141790号-2
网站备案号:湘ICP备2025141790号-2