- 您的位置:
- 标准下载网 >>
- 标准分类 >>
- 其他行业标准 >>
- JB/T 4211.2-2014螺钉冷镦模 第2部分:凹模
标准号:
JB/T 4211.2-2014
标准名称:
螺钉冷镦模 第2部分:凹模
标准类别:
其他行业标准
标准状态:
现行-
发布日期:
2014-07-09 -
实施日期:
2014-11-01 出版语种:
简体中文下载格式:
.pdf .zip
部分标准内容:
ICS25.120.30
备案号:47518—2014
中华人民共和国机械行业标准
JB/T4211.2—2014
代替JB/T4211.9~4211.12—1996螺钉冷模
第2部分:凹模
Coldheadingdies forscrewsPart2:Dies2014-07-09发布
2014-11-01实施
中华人民共和国工业和信息化部发布前言
1范围
2规范性引用文件
3结构型式与尺寸
3.1A型凹模,
3.2B型凹模
3.3C型凹模.
3.4D型凹模
4材料及硬度
图1A型凹模
图2B型凹模
C型凹模
D型凹模
表1A型凹模尺寸
表2B型凹模尺寸
表3C型凹模尺寸...
表4D型凹模尺寸,
JB/T4211.2—2014
JB/T4211.2—2014
JB/T4211《螺钉冷镦模》分为两个部分:第1部分:终镦冲头;
一第2部分:凹模。
本部分为JB/T4211的第2部分。
本部分按照GB/T1.1一2009给出的规则起草。本部分代替JB/T4211.9—1996《冷螺钉模具凹模A型》、JB/T4211.10—1996冷镦螺钉模具凹模B型》、JB/T4211.11-1996冷镦螺钉模具凹模C型》和JB/T4211.12—1996冷镦螺钉模具凹模D型》,与JB/T4211.9~4211.12一1996相比主要技术变化如下:一将A型、B型、C型、D型《冷镦螺钉模具凹模》合并为一个部分标准,更名为《螺钉冷镦模第2部分:凹模》;
一将规范性引用文件中注日期引用的文件改为现行版本;按技术制图国家标准现行版本修改了零件表面粗糙度、倒角、形状和位置公差的标注;一补充或修改了零件图缺漏或错标的尺寸,并修改了相应的图注和表格;修改了标记。
本部分由中国机械工业联合会提出。本部分由全国模具标准化技术委员会(SAC/TC33)归口。本部分起草单位:桂林电子科技大学、上海交通大学、桂林电器科学研究院有限公司。本部分主要起草人:翁史振、庄新村、王冲、廖宏谊、吴公明、肖艾林。本部分所代替标准的历次版本发布情况为:-JB4211.9—1986,JB/T4211.9—1996;-JB4211.10—1986,JB/T4211.10—1996;—JB4211.11—1986,JB/T4211.11—1996;—-JB4211.12—1986,JB/T4211.12—1996。1范围
螺钉冷镦模
第2部分:凹模
JB/T4211.2—2014
JB/T4211的本部分规定了螺钉冷镦模的凹模的结构型式与尺寸、材料及硬度、要求和标记。本部分适用于双击整模自动冷镦机用螺钉冷镦模。规范性引用文件
下列文件对于本文件的应用是必不可少的。凡是注日期的引用文件,仅注日期的版本适用于本文件。凡是不注日期的引用文件,其最新版本(包括所有的修改单)适用于本文件。GB/T65—2000
GB/T67—2008
GB/T68—2000
GB/T69—2000
GB/T818—2000
开槽圆柱头螺钉
开槽盘头螺钉
开槽沉头螺钉
开槽半沉头螺钉
十字槽盘头螺钉
GB/T819.1—2000
十字槽沉头螺钉
第1部分:钢4.8级
GB/T819.2—1997
GB/T820-2000
JB/T4213—2014
3结构型式与尺寸
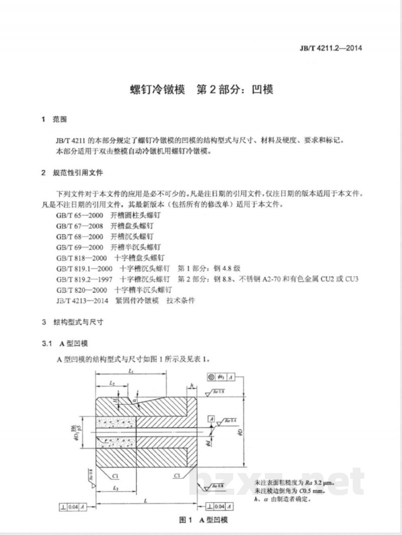
3.1A型凹模
十字槽沉头螺钉
第2部分:钢8.8、不锈钢A2-70和有色金属CU2或CU3十字槽半沉头螺钉
紧固件冷镦模技术条件
A型凹模的结构型式与尺寸如图1所示及见表1。邮团
图1A型凹模
未注表面粗糙度为Ra3.2μm。
未注棱边倒角为co.5mm。
h、α由制造者确定。wwW.bzxz.Net
JB/T4211.2—2014
GB/T65、
GB/T67、
GB/T818
3540)
50(35)
表1A型凹模尺寸
括号内尺寸根据自动冷镦机现行模腔尺寸确定,2B型凹模
B型凹模的结构型式与尺寸如图2所示及见表2。7
未注表面粗糙度为Ra3.2μm。
未注棱边倒角为C0.5mm。
h、α由制造者确定。
图2B型凹模
单位为毫米
GB/T68、
GB/T69、
GB/T819.1、
GB/T819.2、
GB/T820
35(40)
50(35)
表2B型凹模尺寸
括号内尺寸根据自动冷镦机现行模腔尺寸确定。3.3C型凹模
C型凹模的结构型式与尺寸如图3所示及见表3。/Ra0.8
表面粗糙度为Ra0.8μm。
未注棱边倒角为co.5mm。
图3C型凹模
JB/T4211.2—2014
单位为毫米
JB/T4211.2—2014
GB/T65、GB/T67、
GB/T818
公称尺寸
极限偏差
表3C型凹模尺寸
模芯和模套冷压合过盈量应符合JB/T4213—2014中3.7的规定。3.4D型凹模
D型凹模的结构型式与尺寸如图4所示及见表4。邮
表面粗糙度为Ra0.8μm。
未注棱边倒角为co.5mm。
图4D型凹模
单位为毫米
GB/T68、GB/T69、
GB/T819.1、
GB/T819.2、
GB/T820
表4D型凹模尺寸
模芯和模套冷压合过盈量应符合JB/T4213-—2014中3.7的规定
4材料及硬度
JB/T4211.2-—2014
单位为毫米
材料由制造者选定。模套推荐采用T10A,硬度为44HRC~48HRC。模芯推荐采用YG20C、YG25C。模芯垫推荐采用Cr12MoV,硬度为58HRC~62HRC。5要求
技术要求应符合JB/T4213—2014的规定。6标记
符合本部分螺钉冷镦模的凹模的标记应有下列内容:a)凹模;
b)本部分编号,即JB/T4211.2;c)螺钉标准编号;
d)类型:A、B、C、D;
e)螺纹规格。
示例:
M6螺钉冷镦模的A型凹模的标记如下:GB/T65
凹模JB/T4211.2-GB/T65-A-M6
JB/T4211.2-2014
中华人民共和国
机械行业标准
螺钉冷镦模第2部分:凹模
JB/T4211.2—2014
机械工业出版社出版发行
北京市百万庄大街22号
邮政编码:100037
210mm×297mm?0.75印张?15千字2014年12月第1版第1次印刷
定价:15.00元
书号:15111·12561
网址:http://www.cmpbook.com编辑部电话:(010)88379778
直销中心电话:(010)88379693封面无防伪标均为盗版
版权专有
侵权必究
小提示:此标准内容仅展示完整标准里的部分截取内容,若需要完整标准请到上方自行免费下载完整标准文档。
备案号:47518—2014
中华人民共和国机械行业标准
JB/T4211.2—2014
代替JB/T4211.9~4211.12—1996螺钉冷模
第2部分:凹模
Coldheadingdies forscrewsPart2:Dies2014-07-09发布
2014-11-01实施
中华人民共和国工业和信息化部发布前言
1范围
2规范性引用文件
3结构型式与尺寸
3.1A型凹模,
3.2B型凹模
3.3C型凹模.
3.4D型凹模
4材料及硬度
图1A型凹模
图2B型凹模
C型凹模
D型凹模
表1A型凹模尺寸
表2B型凹模尺寸
表3C型凹模尺寸...
表4D型凹模尺寸,
JB/T4211.2—2014
JB/T4211.2—2014
JB/T4211《螺钉冷镦模》分为两个部分:第1部分:终镦冲头;
一第2部分:凹模。
本部分为JB/T4211的第2部分。
本部分按照GB/T1.1一2009给出的规则起草。本部分代替JB/T4211.9—1996《冷螺钉模具凹模A型》、JB/T4211.10—1996冷镦螺钉模具凹模B型》、JB/T4211.11-1996冷镦螺钉模具凹模C型》和JB/T4211.12—1996冷镦螺钉模具凹模D型》,与JB/T4211.9~4211.12一1996相比主要技术变化如下:一将A型、B型、C型、D型《冷镦螺钉模具凹模》合并为一个部分标准,更名为《螺钉冷镦模第2部分:凹模》;
一将规范性引用文件中注日期引用的文件改为现行版本;按技术制图国家标准现行版本修改了零件表面粗糙度、倒角、形状和位置公差的标注;一补充或修改了零件图缺漏或错标的尺寸,并修改了相应的图注和表格;修改了标记。
本部分由中国机械工业联合会提出。本部分由全国模具标准化技术委员会(SAC/TC33)归口。本部分起草单位:桂林电子科技大学、上海交通大学、桂林电器科学研究院有限公司。本部分主要起草人:翁史振、庄新村、王冲、廖宏谊、吴公明、肖艾林。本部分所代替标准的历次版本发布情况为:-JB4211.9—1986,JB/T4211.9—1996;-JB4211.10—1986,JB/T4211.10—1996;—JB4211.11—1986,JB/T4211.11—1996;—-JB4211.12—1986,JB/T4211.12—1996。1范围
螺钉冷镦模
第2部分:凹模
JB/T4211.2—2014
JB/T4211的本部分规定了螺钉冷镦模的凹模的结构型式与尺寸、材料及硬度、要求和标记。本部分适用于双击整模自动冷镦机用螺钉冷镦模。规范性引用文件
下列文件对于本文件的应用是必不可少的。凡是注日期的引用文件,仅注日期的版本适用于本文件。凡是不注日期的引用文件,其最新版本(包括所有的修改单)适用于本文件。GB/T65—2000
GB/T67—2008
GB/T68—2000
GB/T69—2000
GB/T818—2000
开槽圆柱头螺钉
开槽盘头螺钉
开槽沉头螺钉
开槽半沉头螺钉
十字槽盘头螺钉
GB/T819.1—2000
十字槽沉头螺钉
第1部分:钢4.8级
GB/T819.2—1997
GB/T820-2000
JB/T4213—2014
3结构型式与尺寸
3.1A型凹模
十字槽沉头螺钉
第2部分:钢8.8、不锈钢A2-70和有色金属CU2或CU3十字槽半沉头螺钉
紧固件冷镦模技术条件
A型凹模的结构型式与尺寸如图1所示及见表1。邮团
图1A型凹模
未注表面粗糙度为Ra3.2μm。
未注棱边倒角为co.5mm。
h、α由制造者确定。wwW.bzxz.Net
JB/T4211.2—2014
GB/T65、
GB/T67、
GB/T818
3540)
50(35)
表1A型凹模尺寸
括号内尺寸根据自动冷镦机现行模腔尺寸确定,2B型凹模
B型凹模的结构型式与尺寸如图2所示及见表2。7
未注表面粗糙度为Ra3.2μm。
未注棱边倒角为C0.5mm。
h、α由制造者确定。
图2B型凹模
单位为毫米
GB/T68、
GB/T69、
GB/T819.1、
GB/T819.2、
GB/T820
35(40)
50(35)
表2B型凹模尺寸
括号内尺寸根据自动冷镦机现行模腔尺寸确定。3.3C型凹模
C型凹模的结构型式与尺寸如图3所示及见表3。/Ra0.8
表面粗糙度为Ra0.8μm。
未注棱边倒角为co.5mm。
图3C型凹模
JB/T4211.2—2014
单位为毫米
JB/T4211.2—2014
GB/T65、GB/T67、
GB/T818
公称尺寸
极限偏差
表3C型凹模尺寸
模芯和模套冷压合过盈量应符合JB/T4213—2014中3.7的规定。3.4D型凹模
D型凹模的结构型式与尺寸如图4所示及见表4。邮
表面粗糙度为Ra0.8μm。
未注棱边倒角为co.5mm。
图4D型凹模
单位为毫米
GB/T68、GB/T69、
GB/T819.1、
GB/T819.2、
GB/T820
表4D型凹模尺寸
模芯和模套冷压合过盈量应符合JB/T4213-—2014中3.7的规定
4材料及硬度
JB/T4211.2-—2014
单位为毫米
材料由制造者选定。模套推荐采用T10A,硬度为44HRC~48HRC。模芯推荐采用YG20C、YG25C。模芯垫推荐采用Cr12MoV,硬度为58HRC~62HRC。5要求
技术要求应符合JB/T4213—2014的规定。6标记
符合本部分螺钉冷镦模的凹模的标记应有下列内容:a)凹模;
b)本部分编号,即JB/T4211.2;c)螺钉标准编号;
d)类型:A、B、C、D;
e)螺纹规格。
示例:
M6螺钉冷镦模的A型凹模的标记如下:GB/T65
凹模JB/T4211.2-GB/T65-A-M6
JB/T4211.2-2014
中华人民共和国
机械行业标准
螺钉冷镦模第2部分:凹模
JB/T4211.2—2014
机械工业出版社出版发行
北京市百万庄大街22号
邮政编码:100037
210mm×297mm?0.75印张?15千字2014年12月第1版第1次印刷
定价:15.00元
书号:15111·12561
网址:http://www.cmpbook.com编辑部电话:(010)88379778
直销中心电话:(010)88379693封面无防伪标均为盗版
版权专有
侵权必究
小提示:此标准内容仅展示完整标准里的部分截取内容,若需要完整标准请到上方自行免费下载完整标准文档。
标准图片预览:





- 热门标准
- 其他行业标准
- CECS353-2013 生态格网结构技术规程
- CNCA-C11-11:2014 强制性产品认证实施规则 汽车燃油箱
- HG/T3663-2014 胶鞋抗菌性能试验方法
- JB/T11313-2012 电袋复合除尘器用旁路阀
- QJLPK0001S-2016 吉林普康农业有限公司 胚芽米
- QB/T1733.5-2015 油炸花生仁
- YS/T935-2013 电子薄膜用高纯金属溅射靶材纯度等级及杂质含量分析和报告标准指南
- FZ/T14020-2020 涂料染色水洗棉布
- FZ/T64028-2021 衬纬经编针织粘合衬
- QDLBG0001S-2016 吉林绿波中药药业有限公司 桦褐孔菌茶
- YS/T807.12-2012 铝中间合金化学分析方法 第12部分:铜含量的测定 硫代硫酸钠滴定法
- JB/T9123-2010 印刷机械 热熔胶订包封皮机
- YS/T349.4-2010 硫化钴精矿化学分析方法 第4部分:二氧化硅量的测定 氟硅酸钾容量法
- YB/T4265-2011 炼钢用预熔型铝酸钙
- FZ/T70001-2015 针织和编结绒线试验方法
- 行业新闻
请牢记:“bzxz.net”即是“标准下载”四个汉字汉语拼音首字母与国际顶级域名“.net”的组合。 ©2025 标准下载网 www.bzxz.net 本站邮件:bzxznet@163.com
网站备案号:湘ICP备2025141790号-2
网站备案号:湘ICP备2025141790号-2