- 您的位置:
- 标准下载网 >>
- 标准分类 >>
- 其他行业标准 >>
- FZ/T 66101-1995特种工业用原色棉布
标准号:
FZ/T 66101-1995
标准名称:
特种工业用原色棉布
标准类别:
其他行业标准
标准状态:
现行-
发布日期:
1995-12-01 -
实施日期:
1996-07-01 出版语种:
简体中文下载格式:
.pdf .zip
部分标准内容:
中华人民共和国纺织行业标准
FZ 66101-1995
特种工业用原色棉布
1995—12—01发布
中国纺织总会
圆小牛道客处理一网址转pdf
1996-07-01实施
本标准是根据GB/T1.1--1993《标准化工作导则标准编写的基本规定》和产品实际生产情况对《特种工业用原色棉布》标准进行修订的,在技术内容.上与FZ329-85基本一致,编写规则上与GB/T1.1-1993等同。
本标准进行修订时,保留了原专业标准中所有品种,符合供需双方生产实际情况。本标准中的所有计量单位都采用法定计量单位。
本标准从1996年7月1日起实施。本标准从生效之日起,同时代替FZ329-85。本标准由中国纺织总会提出,上海市纺织标准计量研究所归口。本标准起草单位:上海市纺织工业局本标准协助起草单位:陕西省纺织工业总公司本标准主要起草人:朱锦兰于
1范围
中华人民共和国纺织行业标准
特种工业用原色棉布
FZ66101-1995
代替FZ329-85
本标准规定了特种工业用原色棉布的技术要求、外观疵点检验、试验方法、检验规则、标志、包装。本标准适用于鉴定特种工业用原色棉布的品质。2引用标准
下列标准包含的条文,通过在标准中引用而构成为本标准的条文。在标准出版时,所示版本均为有效所有标准都会被修订,使用本标准的各方应探讨使用下列标准最新版本的可能性。GB3918-83
FZ65001-1995bZxz.net
FZ65006-1995
FZ65008-1995
3技术要求
织物梯形法撕破强力试验方法
特种工业用织物物理机械性能试验方法特种工业用纺织品标志和包装
特种工业用纺织品
3.1物理机械及化学性能指标见表1。3.2外观疵点
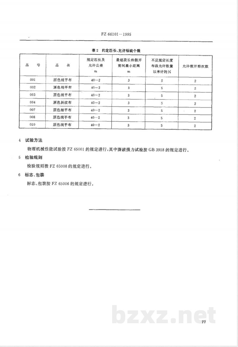
3.2.1约定匹长、允许标症个数见表2。检验规则
3.2.2布面外观疵点及棉结杂质评定,按GB/T406棉本色布规定进行,以一等品交货并补充如下。3.2.2.1断经稀纬,断疵不得留于布面。3.2.2.2汽油溃布用中性洗涤剂,要洗净烫干,不损伤布质。3.2.2.3责任者签字及一切记号只允许写在布头10cm以内。3.2.2.4凡一疵点评分满10分者为不允许疵点,特种工业用原色棉布之不允许疵点允许假开剪,并在假开剪处做上剪除记号,交货时应扣除开剪长度。中国纺织总会
1995-10—15批准
1996-0701实施
661019
·“*,
来200
52+881
试验方法
原色线乎布
源色线平布
原色线平布
原色斜纹布
原色细平布
原色线平布
原色线平布
FZ66101-1995
表2约定匹长、允许标个数
规定匹长及
允许公差
40—2
40—2
40—2
最短段长和假开
剪间最小距离
不足规定长度
布段允许数量
以米计的%
允许假开剪次数
物理机械性能试验按FZ65001的规定进行,其中撕破强力试验按GB3918的规定进行。检验规则
检验规则按FZ65008的规定进行。6标志、包装
标志、包装按FZ65006的规定进行。77
小提示:此标准内容仅展示完整标准里的部分截取内容,若需要完整标准请到上方自行免费下载完整标准文档。
FZ 66101-1995
特种工业用原色棉布
1995—12—01发布
中国纺织总会
圆小牛道客处理一网址转pdf
1996-07-01实施
本标准是根据GB/T1.1--1993《标准化工作导则标准编写的基本规定》和产品实际生产情况对《特种工业用原色棉布》标准进行修订的,在技术内容.上与FZ329-85基本一致,编写规则上与GB/T1.1-1993等同。
本标准进行修订时,保留了原专业标准中所有品种,符合供需双方生产实际情况。本标准中的所有计量单位都采用法定计量单位。
本标准从1996年7月1日起实施。本标准从生效之日起,同时代替FZ329-85。本标准由中国纺织总会提出,上海市纺织标准计量研究所归口。本标准起草单位:上海市纺织工业局本标准协助起草单位:陕西省纺织工业总公司本标准主要起草人:朱锦兰于
1范围
中华人民共和国纺织行业标准
特种工业用原色棉布
FZ66101-1995
代替FZ329-85
本标准规定了特种工业用原色棉布的技术要求、外观疵点检验、试验方法、检验规则、标志、包装。本标准适用于鉴定特种工业用原色棉布的品质。2引用标准
下列标准包含的条文,通过在标准中引用而构成为本标准的条文。在标准出版时,所示版本均为有效所有标准都会被修订,使用本标准的各方应探讨使用下列标准最新版本的可能性。GB3918-83
FZ65001-1995bZxz.net
FZ65006-1995
FZ65008-1995
3技术要求
织物梯形法撕破强力试验方法
特种工业用织物物理机械性能试验方法特种工业用纺织品标志和包装
特种工业用纺织品
3.1物理机械及化学性能指标见表1。3.2外观疵点
3.2.1约定匹长、允许标症个数见表2。检验规则
3.2.2布面外观疵点及棉结杂质评定,按GB/T406棉本色布规定进行,以一等品交货并补充如下。3.2.2.1断经稀纬,断疵不得留于布面。3.2.2.2汽油溃布用中性洗涤剂,要洗净烫干,不损伤布质。3.2.2.3责任者签字及一切记号只允许写在布头10cm以内。3.2.2.4凡一疵点评分满10分者为不允许疵点,特种工业用原色棉布之不允许疵点允许假开剪,并在假开剪处做上剪除记号,交货时应扣除开剪长度。中国纺织总会
1995-10—15批准
1996-0701实施
661019
·“*,
来200
52+881
试验方法
原色线乎布
源色线平布
原色线平布
原色斜纹布
原色细平布
原色线平布
原色线平布
FZ66101-1995
表2约定匹长、允许标个数
规定匹长及
允许公差
40—2
40—2
40—2
最短段长和假开
剪间最小距离
不足规定长度
布段允许数量
以米计的%
允许假开剪次数
物理机械性能试验按FZ65001的规定进行,其中撕破强力试验按GB3918的规定进行。检验规则
检验规则按FZ65008的规定进行。6标志、包装
标志、包装按FZ65006的规定进行。77
小提示:此标准内容仅展示完整标准里的部分截取内容,若需要完整标准请到上方自行免费下载完整标准文档。
标准图片预览:





- 其它标准
- 热门标准
- 其他行业标准
- CECS353-2013 生态格网结构技术规程
- CNCA-C11-11:2014 强制性产品认证实施规则 汽车燃油箱
- HG/T3663-2014 胶鞋抗菌性能试验方法
- JB/T11313-2012 电袋复合除尘器用旁路阀
- QJLPK0001S-2016 吉林普康农业有限公司 胚芽米
- QB/T1733.5-2015 油炸花生仁
- YS/T935-2013 电子薄膜用高纯金属溅射靶材纯度等级及杂质含量分析和报告标准指南
- FZ/T14020-2020 涂料染色水洗棉布
- FZ/T64028-2021 衬纬经编针织粘合衬
- QDLBG0001S-2016 吉林绿波中药药业有限公司 桦褐孔菌茶
- SH/T3022-2011 石油化工设备和管道涂料防腐蚀设计规范
- YS/T807.12-2012 铝中间合金化学分析方法 第12部分:铜含量的测定 硫代硫酸钠滴定法
- JB/T9123-2010 印刷机械 热熔胶订包封皮机
- YS/T349.4-2010 硫化钴精矿化学分析方法 第4部分:二氧化硅量的测定 氟硅酸钾容量法
- YB/T4265-2011 炼钢用预熔型铝酸钙
- 行业新闻
请牢记:“bzxz.net”即是“标准下载”四个汉字汉语拼音首字母与国际顶级域名“.net”的组合。 ©2025 标准下载网 www.bzxz.net 本站邮件:bzxznet@163.com
网站备案号:湘ICP备2025141790号-2
网站备案号:湘ICP备2025141790号-2