- 您的位置:
- 标准下载网 >>
- 标准分类 >>
- 其他行业标准 >>
- YS/T 1002-2014铝电解阳极效应系数和效应持续时间的计算方法
标准号:
YS/T 1002-2014
标准名称:
铝电解阳极效应系数和效应持续时间的计算方法
标准类别:
其他行业标准
英文名称:
Calculation method of anode effect frequency and anode effect duration for aluminum electrolysis标准状态:
现行-
发布日期:
2014-10-14 -
实施日期:
2015-04-01 出版语种:
简体中文下载格式:
.pdf .zip
标准ICS号:
冶金>>金属材料试验>>77.040.99金属材料的其他试验方法中标分类号:
冶金>>金属理化性能试验方法>>H21金属物理性能试验方法
点击下载
标准简介:
本标准规定了阳极效应、闪烁效应、阳极效应系数、效应持续时间的定义、判定与计算。
本标准适用于熔盐电解法生产金属铝的铝电解槽阳极效应的记录、统计与计算。
本标准按照GB/T1.1—2009给出的规则起草。
本标准由全国有色金属标准化技术委员会(SAC/TC243)归口。
本标准负责起草单位:中国铝业股份有限公司郑州研究院。
本标准参加起草单位:中国铝业股份有限公司连城分公司、中国铝业股份有限公司兰州分公司、中国铝业股份有限公司青海分公司。
本标准主要起草人:邱仕麟、吴许建、王鑫建、张保卫、侯光辉、黄海波、王俊青、罗丽芬、邱金山、曹国强、张国林。
下列文件对于本文件的应用是必不可少的。凡是注日期的引用文件,仅注日期的版本适用于本文件。凡是不注日期的引用文件,其最新版本(包括所有的修订单)适用于本文件。
YS/T481—2005 铝电解槽能量平衡测试与计算方法 五点进电和六点进电预焙阳极铝电解槽
YS/T784—2012 铝电解槽技术参数测量方法
部分标准内容:
ICS77.040.99
中华人民共和国有色金属行业标准YS/T1002—2014
铝电解阳极效应系数和
效应持续时间的计算方法
Calculation method of anode effect frequencyand anode effect duration for aluminum electrolysis2014-10-14发布
中华人民共和国工业和信息化部2015-04-01实施
中华人民共和国有色金属
行业标准
铝电解阳极效应系数和
效应持续时间的计算方法
YS/T1002—2014
中国标准出版社出版发行
北京市朝阳区和平里西街甲2号(100029)北京市西城区三里河北街16号(100045)网址www.spc.net.cn
总编室:(010)64275323发行中心:(010)51780235读者服务部:(010)68523946
中国标准出版社秦皇岛印刷厂印刷各地新华书店经销
开本880×1230
5字数10千字
印张0.5
2015年2月第一版bzxZ.net
2015年2月第一次印刷
书号:155066·2-28275
如有印装差错
由本社发行中心调换
侵权必究
版权专有
举报电话:(010)68510107
本标准按照GB/T1.1一2009给出的规则起草。本标准由全国有色金属标准化技术委员会(SAC/TC243)归口。本标准负责起草单位:中国铝业股份有限公司郑州研究院。YS/T1002—2014
本标准参加起草单位:中国铝业股份有限公司连城分公司、中国铝业股份有限公司兰州分公司、中国铝业股份有限公司青海分公司。本标准主要起草人:邱仕麟、吴许建、王鑫建、张保卫、侯光辉、黄海波、王俊青、罗丽芬、邱金山、曹国强、张国林。
1范围
铝电解阳极效应系数和
效应持续时间的计算方法
YS/T1002—2014
本标准规定了阳极效应、闪烁效应、阳极效应系数、效应持续时间的定义、判定与计算。本标准适用于熔盐电解法生产金属铝的铝电解槽阳极效应的记录、统计与计算。2规范性引用文件
下列文件对于本文件的应用是必不可少的。凡是注日期的引用文件,仅注日期的版本适用于本文件。凡是不注日期的引用文件,其最新版本(包括所有的修订单)适用于本文件。YS/T481-2005铝电解槽能量平衡测试与计算方法五点进电和六点进电预焙阳极铝电解槽YS/T784-2012铝电解槽技术参数测量方法3术语和定义
YS/T481一2005、YS/T784一2012界定的及以下术语和定义适用于本文件。3.1
阳极效应anodeeffect
铝电解生产过程中,因各种综合因素的叠加影响,突然形成较大的气膜电阻,致使槽电压突然明显升高,并在阳极周围伴有弧光放电的现象。3.2
阳极效应开始beginningof anodeeffect当铝电解槽的瞬时槽电压突然升高、大于8V的持续时间超过15s,认为阳极效应开始,以第一个槽电压大于8V的采样值作为效应开始时刻点。3.3
阳极效应结束endofanodeeffect铝电解槽进人阳极效应状态,随着对阳极效应的处理,瞬时槽电压低于8V的持续时间超过15s,且15min内不再发生效应,认为阳极效应结束。3.4
阳极效应持续时间
anodeeffectduration
铝电解槽发生阳极效应,从阳极效应开始时刻到槽电压低于8V,且时间超过15s时的持续时间为阳极效应持续时间;若结束后15min内再次发生效应,其槽电压大于8V的持续时间与前一次持续时间合并为阳极效应持续时间。
阳极效应峰值电压peakvoltageofanodeeffect铝电解槽发生阳极效应过程中,最大的瞬时槽电压称为阳极效应峰值电压。1
YS/T1C02—2C14
阳极效应平均电压averagevoltageofanodeeffect铝电解槽发生阳极效应,整个持续时间内瞬时槽电压的平均值称为阳极效应平均电压,用效应持续时间内的所有采集电压值的平均值表示。3.7
效应均摊电压
sharedvoltageofanodeeffect
铝电解槽发生阳极效应升高的电压均摊到给定的时间段(一般为24h)的电压值。3.8
averagevoltage
平均电压
一天内电解槽电压的平均值,用当日所有槽电压采样值的平均值表示。3.9
工作电压workingvoltage
在给定的时间段(一般为24h),非阳极效应期间的电压平均值为工作电压,用非效应期间的所有槽电压采样值的平均值表示。
闪烁效应flashanodeeffect
铝电解槽发生阳极效应,效应持续时间不超过20s的阳极效应称为闪烁效应。4统计与计算
4.1阳极效应记录方法
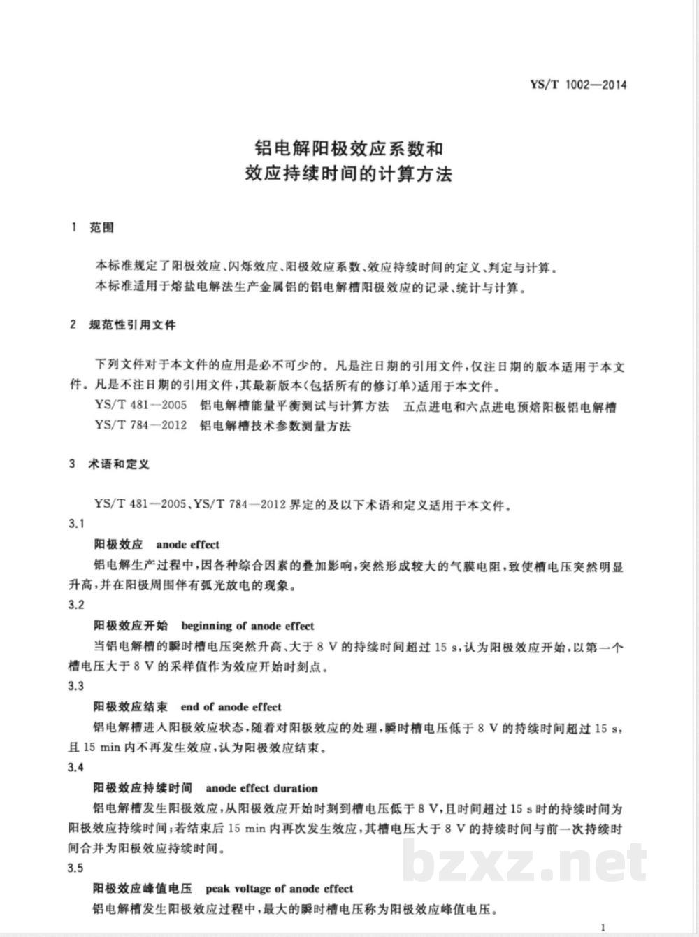
铝电解槽进入阳极效应状态,电解槽控制系统必须识别阳极效应并发出效应报警;5s后电解槽控制系统对阳极效应进行记录,记录内容包括开始时刻、结束时刻、持续时间、峰值电压。对同一台电解槽,15min内发生的多个阳极效应视为同一个阳极效应。如图1所示,A与B属于同一个阳极效应,C属于另一个新的阳极效应。第一个阳极效应(A+B)的持续时间为6min,第二个阳极效应(C)的持续时间为4min。
电压/V
4.2阳极效应系数的计算
图1阳极效应记录示意图
按式(1)计算阳极效应系数AEF:AEF=AEs/(N×D)
式中:
时间/min
·(1)
单台电解槽在每天发生阳极效应的次数,单位为次每槽日(次/槽·日);AEs
阳极效应次数,单位为次;
一电解槽数目,单位为台;
统计的时间段,单位为天(d)。4.3效应持续时间的计算
YS/T1002—2014
如果某一电解系列发生了M次阳极效应,每次阳极效应的持续时间分别为t1、t2、、t.,则该电解系列的平均阳极效应持续时间按式(2)计算:AED=(t,+t2+...+t.)/M
式中:
平均效应持续时间,单位为分(min);单个阳极效应的持续时间,单位为分(min);一阳极效应次数,单位为次。
4.4阳极效应平均电压的计算
按式(3)计算阳极效应平均电压VAEV:V
式中:
V,一一效应期间采集的瞬时槽电压,单位为伏特(V);n
效应期间采集的槽电压个数。
4.5效应均摊电压的计算
按式(4)计算效应均摊电压VAEF:VAEF
式中:
AEFX(VAEV-Vw)XAED
工作电压,单位为伏特(V);
平均效应持续时间,单位为分(min)。在实际生产过程中也可用式(5)计算效应均摊压降VAEF:VAEF=VA-Vw
式中:
V—平均电压,单位为伏特(V);Vw
-工作电压,单位为伏特(V)。
5记录报告
5.1记录内容
阳极效应记录报告至少应包括以下内容:a)
阳极效应开始时刻;
阳极效应结束时刻;
阳极效应次数;
效应持续时间;
闪烁效应次数;
...(5)
YS/T1002—2014
效应峰值电压;
效应均摊电压。
2报表记录格式
阳极效应按照表1的报表格式进行记录。表1
设定电压
YS/T1002-2014
工作电压
阳极效应报表
平均电压
效应次数
持续时间
峰值电压
闪烁效应
版权专有
侵权必究
书号:155066·2-28275
定价:
VIUG-GUL/SA
小提示:此标准内容仅展示完整标准里的部分截取内容,若需要完整标准请到上方自行免费下载完整标准文档。
中华人民共和国有色金属行业标准YS/T1002—2014
铝电解阳极效应系数和
效应持续时间的计算方法
Calculation method of anode effect frequencyand anode effect duration for aluminum electrolysis2014-10-14发布
中华人民共和国工业和信息化部2015-04-01实施
中华人民共和国有色金属
行业标准
铝电解阳极效应系数和
效应持续时间的计算方法
YS/T1002—2014
中国标准出版社出版发行
北京市朝阳区和平里西街甲2号(100029)北京市西城区三里河北街16号(100045)网址www.spc.net.cn
总编室:(010)64275323发行中心:(010)51780235读者服务部:(010)68523946
中国标准出版社秦皇岛印刷厂印刷各地新华书店经销
开本880×1230
5字数10千字
印张0.5
2015年2月第一版bzxZ.net
2015年2月第一次印刷
书号:155066·2-28275
如有印装差错
由本社发行中心调换
侵权必究
版权专有
举报电话:(010)68510107
本标准按照GB/T1.1一2009给出的规则起草。本标准由全国有色金属标准化技术委员会(SAC/TC243)归口。本标准负责起草单位:中国铝业股份有限公司郑州研究院。YS/T1002—2014
本标准参加起草单位:中国铝业股份有限公司连城分公司、中国铝业股份有限公司兰州分公司、中国铝业股份有限公司青海分公司。本标准主要起草人:邱仕麟、吴许建、王鑫建、张保卫、侯光辉、黄海波、王俊青、罗丽芬、邱金山、曹国强、张国林。
1范围
铝电解阳极效应系数和
效应持续时间的计算方法
YS/T1002—2014
本标准规定了阳极效应、闪烁效应、阳极效应系数、效应持续时间的定义、判定与计算。本标准适用于熔盐电解法生产金属铝的铝电解槽阳极效应的记录、统计与计算。2规范性引用文件
下列文件对于本文件的应用是必不可少的。凡是注日期的引用文件,仅注日期的版本适用于本文件。凡是不注日期的引用文件,其最新版本(包括所有的修订单)适用于本文件。YS/T481-2005铝电解槽能量平衡测试与计算方法五点进电和六点进电预焙阳极铝电解槽YS/T784-2012铝电解槽技术参数测量方法3术语和定义
YS/T481一2005、YS/T784一2012界定的及以下术语和定义适用于本文件。3.1
阳极效应anodeeffect
铝电解生产过程中,因各种综合因素的叠加影响,突然形成较大的气膜电阻,致使槽电压突然明显升高,并在阳极周围伴有弧光放电的现象。3.2
阳极效应开始beginningof anodeeffect当铝电解槽的瞬时槽电压突然升高、大于8V的持续时间超过15s,认为阳极效应开始,以第一个槽电压大于8V的采样值作为效应开始时刻点。3.3
阳极效应结束endofanodeeffect铝电解槽进人阳极效应状态,随着对阳极效应的处理,瞬时槽电压低于8V的持续时间超过15s,且15min内不再发生效应,认为阳极效应结束。3.4
阳极效应持续时间
anodeeffectduration
铝电解槽发生阳极效应,从阳极效应开始时刻到槽电压低于8V,且时间超过15s时的持续时间为阳极效应持续时间;若结束后15min内再次发生效应,其槽电压大于8V的持续时间与前一次持续时间合并为阳极效应持续时间。
阳极效应峰值电压peakvoltageofanodeeffect铝电解槽发生阳极效应过程中,最大的瞬时槽电压称为阳极效应峰值电压。1
YS/T1C02—2C14
阳极效应平均电压averagevoltageofanodeeffect铝电解槽发生阳极效应,整个持续时间内瞬时槽电压的平均值称为阳极效应平均电压,用效应持续时间内的所有采集电压值的平均值表示。3.7
效应均摊电压
sharedvoltageofanodeeffect
铝电解槽发生阳极效应升高的电压均摊到给定的时间段(一般为24h)的电压值。3.8
averagevoltage
平均电压
一天内电解槽电压的平均值,用当日所有槽电压采样值的平均值表示。3.9
工作电压workingvoltage
在给定的时间段(一般为24h),非阳极效应期间的电压平均值为工作电压,用非效应期间的所有槽电压采样值的平均值表示。
闪烁效应flashanodeeffect
铝电解槽发生阳极效应,效应持续时间不超过20s的阳极效应称为闪烁效应。4统计与计算
4.1阳极效应记录方法
铝电解槽进入阳极效应状态,电解槽控制系统必须识别阳极效应并发出效应报警;5s后电解槽控制系统对阳极效应进行记录,记录内容包括开始时刻、结束时刻、持续时间、峰值电压。对同一台电解槽,15min内发生的多个阳极效应视为同一个阳极效应。如图1所示,A与B属于同一个阳极效应,C属于另一个新的阳极效应。第一个阳极效应(A+B)的持续时间为6min,第二个阳极效应(C)的持续时间为4min。
电压/V
4.2阳极效应系数的计算
图1阳极效应记录示意图
按式(1)计算阳极效应系数AEF:AEF=AEs/(N×D)
式中:
时间/min
·(1)
单台电解槽在每天发生阳极效应的次数,单位为次每槽日(次/槽·日);AEs
阳极效应次数,单位为次;
一电解槽数目,单位为台;
统计的时间段,单位为天(d)。4.3效应持续时间的计算
YS/T1002—2014
如果某一电解系列发生了M次阳极效应,每次阳极效应的持续时间分别为t1、t2、、t.,则该电解系列的平均阳极效应持续时间按式(2)计算:AED=(t,+t2+...+t.)/M
式中:
平均效应持续时间,单位为分(min);单个阳极效应的持续时间,单位为分(min);一阳极效应次数,单位为次。
4.4阳极效应平均电压的计算
按式(3)计算阳极效应平均电压VAEV:V
式中:
V,一一效应期间采集的瞬时槽电压,单位为伏特(V);n
效应期间采集的槽电压个数。
4.5效应均摊电压的计算
按式(4)计算效应均摊电压VAEF:VAEF
式中:
AEFX(VAEV-Vw)XAED
工作电压,单位为伏特(V);
平均效应持续时间,单位为分(min)。在实际生产过程中也可用式(5)计算效应均摊压降VAEF:VAEF=VA-Vw
式中:
V—平均电压,单位为伏特(V);Vw
-工作电压,单位为伏特(V)。
5记录报告
5.1记录内容
阳极效应记录报告至少应包括以下内容:a)
阳极效应开始时刻;
阳极效应结束时刻;
阳极效应次数;
效应持续时间;
闪烁效应次数;
...(5)
YS/T1002—2014
效应峰值电压;
效应均摊电压。
2报表记录格式
阳极效应按照表1的报表格式进行记录。表1
设定电压
YS/T1002-2014
工作电压
阳极效应报表
平均电压
效应次数
持续时间
峰值电压
闪烁效应
版权专有
侵权必究
书号:155066·2-28275
定价:
VIUG-GUL/SA
小提示:此标准内容仅展示完整标准里的部分截取内容,若需要完整标准请到上方自行免费下载完整标准文档。
标准图片预览:





- 热门标准
- 其他行业标准
- QJMS0005S-2016 焦作市米奇食品饮料有限公司 果汁饮料
- FZ/T64060-2016 双轴向经编针织粘合衬
- FZ/T12057-2017 腈纶羊毛混纺本色纱
- HG/T3773-2012 分散黑EX-SF300%
- HDB/HJ002-2005 铂金首饰、铂金镶嵌首饰加工贸易单耗标准
- NB/T20009.5-2013 压水堆核电厂用焊接材料 第5部分:1、2、3级设备用碳钢气体保护电弧焊药芯焊丝
- QZLS0032S-2016 郑州林诺实业有限公司 压片糖果
- YS/T254.7-2011 铍精矿、绿柱石化学分析方法 第7部分:水分量的测定 重量法
- YS/T358.1-2011 钽铁、铌铁精矿化学分析方法 第1部分:钽、铌量的测定 纸上色层重量法
- YS/T1168-2016 饰品用锗合金
- TB/T3523.3-2018 交流传动电力机车试验方法 第3部分:温升、电气保护及辅助机组试验
- QB/T1151-2011 订书钉
- JB/T7673-2011 真空技术 真空设备型号编制方法
- YS/T940-2013 柠檬酸金钾
- FZ/T64041-2014 熔喷纤网非织造粘合衬
- 行业新闻
请牢记:“bzxz.net”即是“标准下载”四个汉字汉语拼音首字母与国际顶级域名“.net”的组合。 ©2025 标准下载网 www.bzxz.net 本站邮件:bzxznet@163.com
网站备案号:湘ICP备2025141790号-2
网站备案号:湘ICP备2025141790号-2