- 您的位置:
- 标准下载网 >>
- 标准分类 >>
- 其他行业标准 >>
- YS/T 806-2012铝及铝合金中稀土分析方法 X-射线荧光光谱法测定镧、铈、镨、钕、钐含量
标准号:
YS/T 806-2012
标准名称:
铝及铝合金中稀土分析方法 X-射线荧光光谱法测定镧、铈、镨、钕、钐含量
标准类别:
其他行业标准
英文名称:
Chemical analysis method for rare earth in aluminium and aluminium alloys—Determination of La,Ce,Pr,Nd,Sm contents X-ray fluorescence spectrometric method标准状态:
已作废-
发布日期:
2012-11-07 -
实施日期:
2013-03-01 -
作废日期:
2020-10-01 出版语种:
简体中文下载格式:
.pdf .zip
标准ICS号:
冶金>>有色金属>>77.120.10铝和铝合金中标分类号:
冶金>>金属化学分析方法>>H12轻金属及其合金分析方法
替代情况:
被YS/T 806-2020代替
点击下载
标准简介:
本标准规定了铝及铝合金中镧、铈、镨、钕、钐元素的测定方法。
本标准适用于铝及铝合金中镧、铈、镨、钕、钐元素的测定。测定范围:La:0.020%~0.250%、Ce:0.050%~0.600%、Pr:0.005%~0.065%、Nd:0.020%~0.250%、Sm:0.001%~0.015%。
本标准按照GB/T1.1—2009给出的规则起草。
本标准由全国有色金属标准化技术委员会(SAC/TC243)归口。
本标准负责起草单位:包头铝业有限公司。
本标准参加起草单位:中国铝业股份有限公司郑州研究院、中国铝业股份有限公司河南分公司。
本标准主要起草人:赵洪生、金建华、张晓平、邢戈斌、沈清华、郭艳萍、张树朝、文静、张爱芬、马慧侠、艾蓁、白鹏程、孙洪斌、聂艾红、罗梅。
部分标准内容:
ICS77.120.10
中华人民共和国有色金属行业标准YS/T806—2012
铝及铝合金中稀土分析方法
X-射线荧光光谱法测定
镧、铈、错、、含量
Chemical analysis method for rare earth in aluminium and aluminium alloys-DeterminationofLa,Ce,Pr,Nd,SmcontentsX-ray fluorescence spectrometric method2012-11-07发布
中华人民共和国工业和信息化部2013-03-01实施
本标准按照GB/T1.1一2009给出的规则起草。本标准由全国有色金属标准化技术委员会(SAC/TC243)归口。本标准负贵起草单位:包头铝业有限公司。YS/T806—2012
本标准参加起草单位:中国铝业股份有限公司郑州研究院、中国铝业股份有限公司河南分公司。本标主要起草人:赵洪生、金建华、张晓平、邢戈斌、沈清华、郭艳萍、张树朝、文静、张爱芬、马慧侠、艾葉、白鹏程、孙洪斌、聂艾红、罗梅。1范围
铝及铝合金中稀土分析方法
X-射线荧光光谱法测定
镧、、错、钕、含量
本标准规定了铝及铝合金中镧、铈、错、钕、元索的测定方法。YS/T806—2012
本标准适用于铝及铝合金中镧、铺、错、钕、元素的测定。测定范围为La:0.020%~0.250%、Ce:0.050%~0.600%、Pr:0.005%~0.065%、Nd:0.020%~0.250%.Sm:0.001%~0.015%。2方法原理
在包含某种待测元素的样品中,照射一次X射线,就会产生待测元素的荧光X射线。荧光X射线的强度会随着待测元素含量的变化而改变,待测元素含量高,荧光X射线的强度就会变强。根据此原理,如果预先知道已知浓度样品的荧光X射线强度,就可以计算出样品中待测元素的含量。3仪器和材料
3.1波长色散X射线荧光光谱仪:端口靶X射线管。3.2试样加工设备:车床或铣床。4环境
4.1不应受阳光照射及其他辐射源的辐射。4.2不应受大的震动及气体腐蚀。4.3分析室应洁净无尘,温度、湿度按仪器要求控制。5试样
5.1试样尺寸
使用X射线荧光光谱仪分析试样时,应保证试样能将样品杯孔径完全覆盖,试样的厚度应保证不被X射线击穿。
5.2试样加工
试样分析面用车床或铣床加工成光洁的平面。试样车削时可用无水乙醇冷却、润滑,不应用其他润滑剂。
6分析步骤
6.1测定次数
独立进行两次测定,取其平均值。1
YS/T806—2012
6.2校正试验
随同试样分析同类型的标准试样。6.3校正
6.3.1标准曲线的绘制:选择国家级或公认的权威标准样品绘制工作曲线,每个元素都应有一个具有足够的含量范围又有一定梯度的标准系列。如上述标样不能满足时,应加配相近的样品补充。6.3.2背景校正:对于常量元素可选择测量一个或两个背景。6.3.3仪器漂移校正:通过监控样测量校正仪器漂移。6.3.4校准:对有谱线重叠干扰的元素,应进行谱线重叠干扰校正。6.4X射线荧光光谱测量
6.4.1将X射线荧光光谱仪(3.1)预热使其稳定。根据X射线管型号调节管电压和管电流。根据X射线荧光光谱仪的型号选定工作参数。6.4.2测量监控样品:设置监控样品名,测量监控样品中分析元素的X射线强度。监控样品中分析元素的参考强度应与标准样品在同一次开机中测量,以保证仪器漂移校正的有效性。6.4.3测量标准样品:输人标准样品名,测量标准样品中分析元素的X射线强度。6.4.4测量未知样品:启动定量分析程序,测量监控样品,进行仪器漂移校正。测量与未知样品同批制备的标准样品。标准样品中元素的分析结果要满足表1规定的重复性要求。输人未知样品名,测量未知样品。
分析结果的计算
测量标准样品的X射线强度,得到强度与浓度的一次或二次方程。二次方程可通过最小二乘法计算。求出校准曲线常数a、b、c,并保存在计算机的定量分析软件中。根据未知样品的X射线强度,由计算机分析软件计算含量并自动打印出测量结果。8精密度
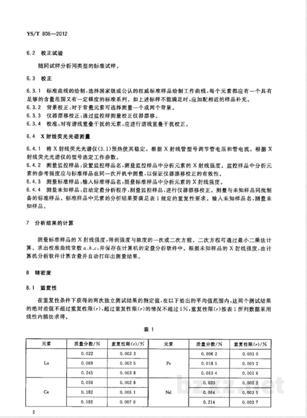
8.1重复性
在重复性条件下获得的两次独立测试结果的测定值,在以下给出的平均值范围内,这两个测试结果的绝对差值不超过重复性限(r),超过重复性限(r)的情况不超过5%,重复性限(r)按表1所列数据采用线性内插法求得。
质盘分数/%
重复性限(T)/%
质盘分数/%
重复性限()/%
允许差
质盘分数/%
表1(续)
重复性限(r)/%
0,00027
实验室之间分析结果的差值应不大于表2所列允许差9
质量保证与控制
质量分数/%
YS/T806—2012
重复性限(r)/%
应用标准样品,使用时至少每半年校核一次本标准方法的有效性。当过程失控时,应找出原因。纠正错误后,重新进行校核。
质盘分数/%
0.020~0.025
>0.025~0.050
>0.050~0.075
>0.075~0.100
>0.100~0.25
0.050~0.075
>0.075~0.100
>0.100~0.25
>0.25~0.50
0.0010~0.0025
>0.025~0.050
>0.050~0.075
>0.075~0.100
>0.100~0.15
允许差/%
0, 012
质量分数/%
0.0050~0.0075免费标准bzxz.net
>0.075~0.010
>0.010~0.025
>0.025~0.050
>0.050~0.065
0.020~0.050
>0.050~0.075
>0.075~0.100
>0.100~0.25
允许差/%
YS/T806-2012
中华人民共和国有色金属
行业标准
铝及铝合金中稀土分析方法
X-射线荧光光谱法测定
镧、铈、错、钕、含量
YS/T806~-2012
中国标准出版社出版发行
北京市朝阳区和平里西街甲2号(100013)北京市西城区三里河北街16号(100045)网址www.spc.net.cn
发行中心:(010)51780235
总编室:(010)64275323
读者服务部:(010)68523946
中国标准出版社皇岛印刷厂印刷各地新华书店经销
开本880×12301/16
2013年1月第一版
印张0.5
字数7千字
2013年1月第一次印刷
书号:155066·2-24277
告由本社发行中心调换
如有印装差错
侵权必究
版权专有
举报电话:(010)68510107
小提示:此标准内容仅展示完整标准里的部分截取内容,若需要完整标准请到上方自行免费下载完整标准文档。
中华人民共和国有色金属行业标准YS/T806—2012
铝及铝合金中稀土分析方法
X-射线荧光光谱法测定
镧、铈、错、、含量
Chemical analysis method for rare earth in aluminium and aluminium alloys-DeterminationofLa,Ce,Pr,Nd,SmcontentsX-ray fluorescence spectrometric method2012-11-07发布
中华人民共和国工业和信息化部2013-03-01实施
本标准按照GB/T1.1一2009给出的规则起草。本标准由全国有色金属标准化技术委员会(SAC/TC243)归口。本标准负贵起草单位:包头铝业有限公司。YS/T806—2012
本标准参加起草单位:中国铝业股份有限公司郑州研究院、中国铝业股份有限公司河南分公司。本标主要起草人:赵洪生、金建华、张晓平、邢戈斌、沈清华、郭艳萍、张树朝、文静、张爱芬、马慧侠、艾葉、白鹏程、孙洪斌、聂艾红、罗梅。1范围
铝及铝合金中稀土分析方法
X-射线荧光光谱法测定
镧、、错、钕、含量
本标准规定了铝及铝合金中镧、铈、错、钕、元索的测定方法。YS/T806—2012
本标准适用于铝及铝合金中镧、铺、错、钕、元素的测定。测定范围为La:0.020%~0.250%、Ce:0.050%~0.600%、Pr:0.005%~0.065%、Nd:0.020%~0.250%.Sm:0.001%~0.015%。2方法原理
在包含某种待测元素的样品中,照射一次X射线,就会产生待测元素的荧光X射线。荧光X射线的强度会随着待测元素含量的变化而改变,待测元素含量高,荧光X射线的强度就会变强。根据此原理,如果预先知道已知浓度样品的荧光X射线强度,就可以计算出样品中待测元素的含量。3仪器和材料
3.1波长色散X射线荧光光谱仪:端口靶X射线管。3.2试样加工设备:车床或铣床。4环境
4.1不应受阳光照射及其他辐射源的辐射。4.2不应受大的震动及气体腐蚀。4.3分析室应洁净无尘,温度、湿度按仪器要求控制。5试样
5.1试样尺寸
使用X射线荧光光谱仪分析试样时,应保证试样能将样品杯孔径完全覆盖,试样的厚度应保证不被X射线击穿。
5.2试样加工
试样分析面用车床或铣床加工成光洁的平面。试样车削时可用无水乙醇冷却、润滑,不应用其他润滑剂。
6分析步骤
6.1测定次数
独立进行两次测定,取其平均值。1
YS/T806—2012
6.2校正试验
随同试样分析同类型的标准试样。6.3校正
6.3.1标准曲线的绘制:选择国家级或公认的权威标准样品绘制工作曲线,每个元素都应有一个具有足够的含量范围又有一定梯度的标准系列。如上述标样不能满足时,应加配相近的样品补充。6.3.2背景校正:对于常量元素可选择测量一个或两个背景。6.3.3仪器漂移校正:通过监控样测量校正仪器漂移。6.3.4校准:对有谱线重叠干扰的元素,应进行谱线重叠干扰校正。6.4X射线荧光光谱测量
6.4.1将X射线荧光光谱仪(3.1)预热使其稳定。根据X射线管型号调节管电压和管电流。根据X射线荧光光谱仪的型号选定工作参数。6.4.2测量监控样品:设置监控样品名,测量监控样品中分析元素的X射线强度。监控样品中分析元素的参考强度应与标准样品在同一次开机中测量,以保证仪器漂移校正的有效性。6.4.3测量标准样品:输人标准样品名,测量标准样品中分析元素的X射线强度。6.4.4测量未知样品:启动定量分析程序,测量监控样品,进行仪器漂移校正。测量与未知样品同批制备的标准样品。标准样品中元素的分析结果要满足表1规定的重复性要求。输人未知样品名,测量未知样品。
分析结果的计算
测量标准样品的X射线强度,得到强度与浓度的一次或二次方程。二次方程可通过最小二乘法计算。求出校准曲线常数a、b、c,并保存在计算机的定量分析软件中。根据未知样品的X射线强度,由计算机分析软件计算含量并自动打印出测量结果。8精密度
8.1重复性
在重复性条件下获得的两次独立测试结果的测定值,在以下给出的平均值范围内,这两个测试结果的绝对差值不超过重复性限(r),超过重复性限(r)的情况不超过5%,重复性限(r)按表1所列数据采用线性内插法求得。
质盘分数/%
重复性限(T)/%
质盘分数/%
重复性限()/%
允许差
质盘分数/%
表1(续)
重复性限(r)/%
0,00027
实验室之间分析结果的差值应不大于表2所列允许差9
质量保证与控制
质量分数/%
YS/T806—2012
重复性限(r)/%
应用标准样品,使用时至少每半年校核一次本标准方法的有效性。当过程失控时,应找出原因。纠正错误后,重新进行校核。
质盘分数/%
0.020~0.025
>0.025~0.050
>0.050~0.075
>0.075~0.100
>0.100~0.25
0.050~0.075
>0.075~0.100
>0.100~0.25
>0.25~0.50
0.0010~0.0025
>0.025~0.050
>0.050~0.075
>0.075~0.100
>0.100~0.15
允许差/%
0, 012
质量分数/%
0.0050~0.0075免费标准bzxz.net
>0.075~0.010
>0.010~0.025
>0.025~0.050
>0.050~0.065
0.020~0.050
>0.050~0.075
>0.075~0.100
>0.100~0.25
允许差/%
YS/T806-2012
中华人民共和国有色金属
行业标准
铝及铝合金中稀土分析方法
X-射线荧光光谱法测定
镧、铈、错、钕、含量
YS/T806~-2012
中国标准出版社出版发行
北京市朝阳区和平里西街甲2号(100013)北京市西城区三里河北街16号(100045)网址www.spc.net.cn
发行中心:(010)51780235
总编室:(010)64275323
读者服务部:(010)68523946
中国标准出版社皇岛印刷厂印刷各地新华书店经销
开本880×12301/16
2013年1月第一版
印张0.5
字数7千字
2013年1月第一次印刷
书号:155066·2-24277
告由本社发行中心调换
如有印装差错
侵权必究
版权专有
举报电话:(010)68510107
小提示:此标准内容仅展示完整标准里的部分截取内容,若需要完整标准请到上方自行免费下载完整标准文档。
标准图片预览:





- 热门标准
- 其他行业标准
- YS/T227.7-2010 碲化学分析方法 第7部分:硫量的测定 电感耦合等离子体原子发射光谱法
- YS/T1049-2015 异丁基黄原酸甲酸乙酯
- QB/T4845-2015 手动切纸机
- QB/T4645-2014 大茴香醛
- FZ/T73018-2021 毛针织品
- YS/T961-2014 空调与制冷设备用内螺纹铝包铜管
- YS/T990.17-2015 冰铜化学分析方法 第17部分:钴量的测定 原子吸收光谱法
- YS/T1149.8-2016 锌精矿焙砂化学分析方法 第8部分:酸溶二氧化硅量的测定 钼蓝分光光度法
- JB/T11120-2010 印刷机械 网版印刷紫外线光固机
- FZ/T01125-2014 纺织品 定量化学分析 壳聚糖纤维与某些其他纤维的混合物(胶体滴定法)
- QB/T4762-2014 铅酸蓄电池护板用纸
- FZ/T72020-2014 针织横机领
- YS/T990.18-2014 冰铜化学分析方法 第18部分:铅、锌、镍、砷、铋、锑、钙、镁、镉、钴量的测定 电感耦合等离子体原子发射光谱法
- JB/T9738-2015 汽车起重机
- CNCA-C11-11:2014 强制性产品认证实施规则 汽车燃油箱
- 行业新闻
请牢记:“bzxz.net”即是“标准下载”四个汉字汉语拼音首字母与国际顶级域名“.net”的组合。 ©2025 标准下载网 www.bzxz.net 本站邮件:bzxznet@163.com
网站备案号:湘ICP备2025141790号-2
网站备案号:湘ICP备2025141790号-2