- 您的位置:
- 标准下载网 >>
- 标准分类 >>
- 其他行业标准 >>
- JB/T 1308.8-2011PN2500超高压阀门和管件 第8部分:内外螺母
标准号:
JB/T 1308.8-2011
标准名称:
PN2500超高压阀门和管件 第8部分:内外螺母
标准类别:
其他行业标准
英文名称:
PN 2500 ultrahigh pressure valves and fittings —Part 8:Inner and outer nuts标准状态:
现行-
发布日期:
2011-05-18 -
实施日期:
2011-08-01 出版语种:
简体中文下载格式:
.pdf .zip下载大小:
970.92 KB
替代情况:
替代JB/T 1308.8-1999
点击下载
标准简介:
本标准规定了超高压阀门用内外螺母型式、尺寸和技术要求。
本标准适用于公称压力PN 2500、公称尺寸为DN3~DN15的乙烯、聚乙烯等非腐蚀性介质的锻造钢制阀门的内外螺母。
部分标准内容:
ICS23.060.01
备案号:32081—2011
中华人民共和国机械行业标准
JB/T1308.8—2011
代替JB/T1308.8—1999bzxZ.net
PN2500超高压阀门和管件
第8部分:内外螺母
PN2500 ultrahigh pressure valves and fittings-Part 8:Inner and outer nuts2011-05-18发布
2011-08-01实施
中华人民共和国工业和信息化部发布前言
范围。
规范性引用文件
3结构形式及尺寸..
4技术要求..
5标记示例..
图.内外螺母的形式.
表1内外螺母的尺寸,
JB/T1308.8—2011
JB/T1308.8—2011
本部分按照GB/T1.1—2009给出的规则起草。JB/T1308《PN2500超高压阀门和管件》分为21个部分:第1部分:阀门型式和基本参数;第2部分:阀门、管件和紧固件;第3部分:管子端部;
第4部分:带颈接头;
第5部分:凹穴接头;
第6部分:锥面垫、锥面盲垫;
第7部分:螺套;
-第8部分:内外螺母;
第9部分:接头螺母;
第10部分:外螺母;
第11部分:内外螺套;
第12部分:定位环;
第13部分:法兰;
第14部分:双头螺柱;
第15部分:阶端双头螺柱;
第16部分:螺母;
第17部分:异径管;
第18部分:异径接头;
第19部分:等径三通、等径四通;-第20部分:异径三通、异径四通;第21部分:弯管。
本部分为JB/T1308的第8部分。
本部分代替JB/T1308.8一1999《PN250MPa内外螺母型式、尺寸和技术条件》。本部分与JB/T1308.8—1999相比主要技术变化如下:修改了标准名称;
将公称压力PN250MPa,改为公称压力PN2500;在范围中增加了公称尺寸的要求,并指明了是锻造钢制的阀门。本部分由中国机械工业联合会提出。本部分由全国阀门标准化技术委员会(SAC/TC188)归口。本部分负责起草单位:兰州高压阀门有限公司、合肥通用机械研究院、大连大高阀门有限公司。本部分主要起草人:陈清流、刘晓春、于国良、肖箭。本部分所代替标准的历次版本发布情况为:-JB 13151973;
—JB/T1308.8-—1999。
1范围
PN2500超高压阀门和管件
第8部分:内外螺母
JB/T1308的本部分规定了超高压阀门用内外螺母的形式、尺寸和技术要求。JB/T1308.8--2011
本部分适用于公称压力PN2500,公称尺寸为DN3~DN15,介质为乙烯、聚乙烯等非腐蚀性介质的锻造钢制阀门的内外螺母。
2规范性引用文件
下列文件对于本文件的应用是必不可少的。凡是注日期的引用文件,仅所注日期的版本适用于本文件。凡是不注日期的引用文件,其最新版本(包括所有的修改单)适用于本文件。GB/T196普通螺纹基本尺寸
GB/T197—2003普通螺纹公差
GB/T1804一般公差未注公差的线性和角度尺寸的公差GB/T3077合金结构钢
JB/T1308.2PN2500超高压阀门和管件第2部分:阀门、管件和紧固件结构形式及尺寸
3.1内外螺母的形式如图1所示。O8级4
3.2内外螺母的尺寸按表1的规定。Cx,
图1内外螺母的形式
JB/T1308.8—2011
螺纹代号
M20×1.5-6g
M24×2-6g
M33×2-6g
M48×2-6g
技术要求
螺纹代号
M10X1-6H-LH
M14X1.5-6H-LH
M20×1.5-6H-LH
M33×2-6H-LH
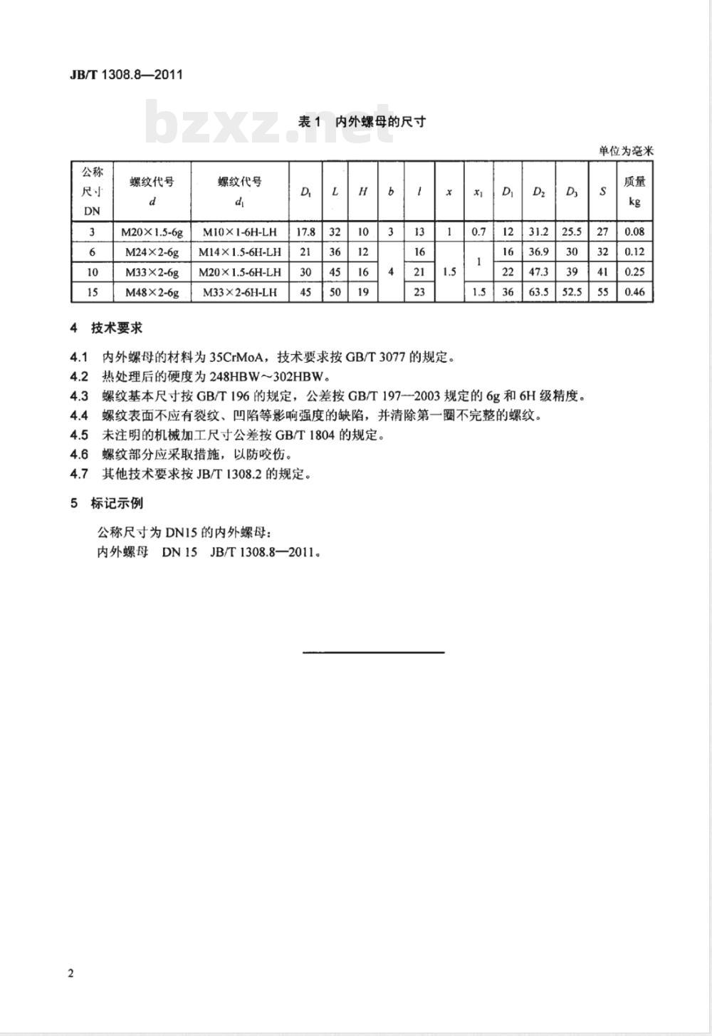
表1内外螺母的尺寸
内外螺母的材料为35CrMoA,技术要求按GB/T3077的规定。热处理后的硬度为248HBW~302HBW。x1
螺纹基本尺寸按GB/T196的规定,公差按GB/T197-2003规定的6g和6H级精度。螺纹表面不应有裂纹、凹陷等影响强度的缺陷,并清除第一圈不完整的螺纹。未注明的机械加工尺寸公差按GB/T1804的规定。螺纹部分应采取措施,以防咬伤。其他技术要求按JB/T1308.2的规定。5标记示例
公称尺寸为DN15的内外螺母:
内外螺母DN15
5JB/T1308.8—2011。
单位为毫米
小提示:此标准内容仅展示完整标准里的部分截取内容,若需要完整标准请到上方自行免费下载完整标准文档。
备案号:32081—2011
中华人民共和国机械行业标准
JB/T1308.8—2011
代替JB/T1308.8—1999bzxZ.net
PN2500超高压阀门和管件
第8部分:内外螺母
PN2500 ultrahigh pressure valves and fittings-Part 8:Inner and outer nuts2011-05-18发布
2011-08-01实施
中华人民共和国工业和信息化部发布前言
范围。
规范性引用文件
3结构形式及尺寸..
4技术要求..
5标记示例..
图.内外螺母的形式.
表1内外螺母的尺寸,
JB/T1308.8—2011
JB/T1308.8—2011
本部分按照GB/T1.1—2009给出的规则起草。JB/T1308《PN2500超高压阀门和管件》分为21个部分:第1部分:阀门型式和基本参数;第2部分:阀门、管件和紧固件;第3部分:管子端部;
第4部分:带颈接头;
第5部分:凹穴接头;
第6部分:锥面垫、锥面盲垫;
第7部分:螺套;
-第8部分:内外螺母;
第9部分:接头螺母;
第10部分:外螺母;
第11部分:内外螺套;
第12部分:定位环;
第13部分:法兰;
第14部分:双头螺柱;
第15部分:阶端双头螺柱;
第16部分:螺母;
第17部分:异径管;
第18部分:异径接头;
第19部分:等径三通、等径四通;-第20部分:异径三通、异径四通;第21部分:弯管。
本部分为JB/T1308的第8部分。
本部分代替JB/T1308.8一1999《PN250MPa内外螺母型式、尺寸和技术条件》。本部分与JB/T1308.8—1999相比主要技术变化如下:修改了标准名称;
将公称压力PN250MPa,改为公称压力PN2500;在范围中增加了公称尺寸的要求,并指明了是锻造钢制的阀门。本部分由中国机械工业联合会提出。本部分由全国阀门标准化技术委员会(SAC/TC188)归口。本部分负责起草单位:兰州高压阀门有限公司、合肥通用机械研究院、大连大高阀门有限公司。本部分主要起草人:陈清流、刘晓春、于国良、肖箭。本部分所代替标准的历次版本发布情况为:-JB 13151973;
—JB/T1308.8-—1999。
1范围
PN2500超高压阀门和管件
第8部分:内外螺母
JB/T1308的本部分规定了超高压阀门用内外螺母的形式、尺寸和技术要求。JB/T1308.8--2011
本部分适用于公称压力PN2500,公称尺寸为DN3~DN15,介质为乙烯、聚乙烯等非腐蚀性介质的锻造钢制阀门的内外螺母。
2规范性引用文件
下列文件对于本文件的应用是必不可少的。凡是注日期的引用文件,仅所注日期的版本适用于本文件。凡是不注日期的引用文件,其最新版本(包括所有的修改单)适用于本文件。GB/T196普通螺纹基本尺寸
GB/T197—2003普通螺纹公差
GB/T1804一般公差未注公差的线性和角度尺寸的公差GB/T3077合金结构钢
JB/T1308.2PN2500超高压阀门和管件第2部分:阀门、管件和紧固件结构形式及尺寸
3.1内外螺母的形式如图1所示。O8级4
3.2内外螺母的尺寸按表1的规定。Cx,
图1内外螺母的形式
JB/T1308.8—2011
螺纹代号
M20×1.5-6g
M24×2-6g
M33×2-6g
M48×2-6g
技术要求
螺纹代号
M10X1-6H-LH
M14X1.5-6H-LH
M20×1.5-6H-LH
M33×2-6H-LH
表1内外螺母的尺寸
内外螺母的材料为35CrMoA,技术要求按GB/T3077的规定。热处理后的硬度为248HBW~302HBW。x1
螺纹基本尺寸按GB/T196的规定,公差按GB/T197-2003规定的6g和6H级精度。螺纹表面不应有裂纹、凹陷等影响强度的缺陷,并清除第一圈不完整的螺纹。未注明的机械加工尺寸公差按GB/T1804的规定。螺纹部分应采取措施,以防咬伤。其他技术要求按JB/T1308.2的规定。5标记示例
公称尺寸为DN15的内外螺母:
内外螺母DN15
5JB/T1308.8—2011。
单位为毫米
小提示:此标准内容仅展示完整标准里的部分截取内容,若需要完整标准请到上方自行免费下载完整标准文档。
标准图片预览:





- 热门标准
- 其他行业标准
- FZ/T54089-2016 有色锦纶6弹力丝
- FZ/T54087-2016 粘合活化型涤纶工业长丝
- FZ/T54088-2016 锦纶6全牵伸单丝
- FZ/T92036-2017 弹簧加压摇架
- YS/T433-2016 银精矿
- FZ/T54082-2015 锦纶6膨体长丝(BCF)
- FZ/T62036-2017 乳胶枕、垫
- QB/T4698-2014 家用和类似用途软水机
- QB/T4207-2011 一字槽螺钉旋具头
- FZ/T61002-2019 化纤仿毛毛毯
- JB/T4212.6-2014 内六角圆柱头螺钉冷镦模 第6部分:凹模
- NB/T31048.1-2014 风力发电机用绕组线 第1部分 一般规定
- T/CMAJY047-2021 加油机在线监督管理规范
- FZ/T73022-2019 针织保暖内衣
- QB/T1999-1994 密胺塑料餐具
- 行业新闻
请牢记:“bzxz.net”即是“标准下载”四个汉字汉语拼音首字母与国际顶级域名“.net”的组合。 ©2025 标准下载网 www.bzxz.net 本站邮件:bzxznet@163.com
网站备案号:湘ICP备2025141790号-2
网站备案号:湘ICP备2025141790号-2