- 您的位置:
- 标准下载网 >>
- 标准分类 >>
- 其他行业标准 >>
- JB/T 1308.7-2011PN2500超高压阀门和管件 第7部分:螺套
标准号:
JB/T 1308.7-2011
标准名称:
PN2500超高压阀门和管件 第7部分:螺套
标准类别:
其他行业标准
英文名称:
PN 2500 ultrahigh pressure valves and fittings —Part 7:Threaded collars标准状态:
现行-
发布日期:
2011-05-18 -
实施日期:
2011-08-01 出版语种:
简体中文下载格式:
.pdf .zip
替代情况:
替代JB/T 1308.7-1999
点击下载
标准简介:
本标准规定了超高压阀门用螺套型式、尺寸和技术要求。
本标准适用于公称压力PN2500、公称尺寸为DN3~DN15的乙烯、聚乙烯等非腐蚀性介质的锻造钢制阀门的螺套。
部分标准内容:
ICS23.060.01
备案号:32080—2011
中华人民共和国机械行业标准
JB/T1308.7—2011
代替JB/T1308.7—1999
PN2500超高压阀门和管件
第7部分:螺套
PN2500 ultrahigh pressure valves and fittingsPart 7: Threaded collars
2011-05-18发布
2011-08-01实施
中华人民共和国工业和信息化部发布前言,
规范性引用文件.
3结构形式及尺寸...
4技术要求
5标记示例..
图1螺套的形式
螺套的尺寸..
JB/T1308.7—2011
JB/T1308.7—2011
本部分按照GB/T1.1一2009给出的规则起草。JB/T1308《PN2500超高压阀门和管件》分为21个部分:-第1部分:阀门型式和基本参数;第2部分:阀门、管件和紧固件:第3部分:管子端部;此内容来自标准下载网
-第4部分:带颈接头;
第5部分:凹穴接头;
第6部分:锥面垫、锥面盲垫:
第7部分:螺套;
第8部分:内外螺母:
第9部分:接头螺母;
第10部分:外螺母;
-第11部分:内外螺套;
-第12部分:定位环:
第13部分:法兰;
第14部分:双头螺柱;
第15部分:阶端双头螺柱;
第16部分:螺母;
第17部分:异径管;
一第18部分:异径接头;
第19部分:等径三通、等径四通;第20部分:异径三通、异径四通;第21部分:弯管。
本部分为JB/T1308的第7部分。
本部分代替JB/T1308.7—1999《PN250MPa螺套型式、尺寸和技术条件》。本部分与JB/T1308.7-1999相比主要技术变化如下:
修改了标准名称;
将公称压力PN250MPa,改为公称压力PN2500;在范围中增加了公称尺寸的要求,并指明了是锻造钢制的阀门;M10×1左-6H改为M10×1.5-6H-LH;增加了“也可使用力学性能不低于35CrMoA的材料”。本部分由中国机械工业联合会提出。本部分由全国阀门标准化技术委员会(SAC/TC188)归口。本部分负责起草单位:兰州高压阀门有限公司、合肥通用机械研究院、大连大高阀门有限公司。本标准主要起草人:陈清流、刘晓春、于国良、肖箭。本部分所代替标准的历次版本发布情况为:JB1314—1973;
-JB/T1308.7—1999。
PN2500超高压阀门和管件
第7部分:螺套
JB/T1308的本部分规定了超高压阀门用螺套的形式、尺寸和技术要求。JB/T1308.7—2011
本部分适用于公称压力PN2500,公称尺寸为DN3~DN15,介质为乙烯、聚乙烯等非腐蚀性介质的锻造钢制阀门的螺套。
规范性引用文件
下列文件对于本文件的应用是必不可少的。凡是注日期的引用文件,仅所注日期的版本适用于本文件。凡是不注日期的引用文件,其最新版本(包括所有的修改单)适用于本文件。GB/T196普通螺纹基本尺寸
GB/T197—2003普通螺纹公差
GB/T1804一般公差未注公差的线性和角度尺寸的公差GB/T3077合金结构钢
JB/T1308.2PN2500超高压阀门和管件第2部分:阀门、管件和紧固件结构形式及尺寸
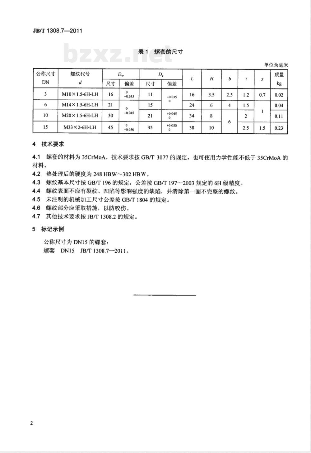
3.1螺套的形式如图1所示。
图1螺套的形式
3.2螺套的尺寸按表1的规定。
JB/T1308.7—2011
公称尺寸
螺纹代号
M10×1.5-6H-LH
M14X1.5-6H-LH
M20×1.5-6H-LH
M33X 2-6H-LH
技术要求
表1螺套的尺寸
单位为毫米
螺套的材料为35CrMoA,技术要求按GB/T3077的规定。也可使用力学性能不低于35CrMoA的材料。
热处理后的硬度为248HBW~302HBW。4.2
螺纹基本尺寸按GB/T196的规定,公差按GB/T197—2003规定的6H级精度。螺纹表面不应有裂纹、凹陷等影响强度的缺陷,并清除第一圈不完整的螺纹。4.4
4.5未注明的机械加工尺寸公差按GB/T1804的规定。螺纹部分应采取措施,以防咬伤。4.6
其他技术要求按JB/T1308.2的规定。5标记示例
公称尺寸为DN15的螺套:
螺套DN15JB/T1308.7—2011。
小提示:此标准内容仅展示完整标准里的部分截取内容,若需要完整标准请到上方自行免费下载完整标准文档。
备案号:32080—2011
中华人民共和国机械行业标准
JB/T1308.7—2011
代替JB/T1308.7—1999
PN2500超高压阀门和管件
第7部分:螺套
PN2500 ultrahigh pressure valves and fittingsPart 7: Threaded collars
2011-05-18发布
2011-08-01实施
中华人民共和国工业和信息化部发布前言,
规范性引用文件.
3结构形式及尺寸...
4技术要求
5标记示例..
图1螺套的形式
螺套的尺寸..
JB/T1308.7—2011
JB/T1308.7—2011
本部分按照GB/T1.1一2009给出的规则起草。JB/T1308《PN2500超高压阀门和管件》分为21个部分:-第1部分:阀门型式和基本参数;第2部分:阀门、管件和紧固件:第3部分:管子端部;此内容来自标准下载网
-第4部分:带颈接头;
第5部分:凹穴接头;
第6部分:锥面垫、锥面盲垫:
第7部分:螺套;
第8部分:内外螺母:
第9部分:接头螺母;
第10部分:外螺母;
-第11部分:内外螺套;
-第12部分:定位环:
第13部分:法兰;
第14部分:双头螺柱;
第15部分:阶端双头螺柱;
第16部分:螺母;
第17部分:异径管;
一第18部分:异径接头;
第19部分:等径三通、等径四通;第20部分:异径三通、异径四通;第21部分:弯管。
本部分为JB/T1308的第7部分。
本部分代替JB/T1308.7—1999《PN250MPa螺套型式、尺寸和技术条件》。本部分与JB/T1308.7-1999相比主要技术变化如下:
修改了标准名称;
将公称压力PN250MPa,改为公称压力PN2500;在范围中增加了公称尺寸的要求,并指明了是锻造钢制的阀门;M10×1左-6H改为M10×1.5-6H-LH;增加了“也可使用力学性能不低于35CrMoA的材料”。本部分由中国机械工业联合会提出。本部分由全国阀门标准化技术委员会(SAC/TC188)归口。本部分负责起草单位:兰州高压阀门有限公司、合肥通用机械研究院、大连大高阀门有限公司。本标准主要起草人:陈清流、刘晓春、于国良、肖箭。本部分所代替标准的历次版本发布情况为:JB1314—1973;
-JB/T1308.7—1999。
PN2500超高压阀门和管件
第7部分:螺套
JB/T1308的本部分规定了超高压阀门用螺套的形式、尺寸和技术要求。JB/T1308.7—2011
本部分适用于公称压力PN2500,公称尺寸为DN3~DN15,介质为乙烯、聚乙烯等非腐蚀性介质的锻造钢制阀门的螺套。
规范性引用文件
下列文件对于本文件的应用是必不可少的。凡是注日期的引用文件,仅所注日期的版本适用于本文件。凡是不注日期的引用文件,其最新版本(包括所有的修改单)适用于本文件。GB/T196普通螺纹基本尺寸
GB/T197—2003普通螺纹公差
GB/T1804一般公差未注公差的线性和角度尺寸的公差GB/T3077合金结构钢
JB/T1308.2PN2500超高压阀门和管件第2部分:阀门、管件和紧固件结构形式及尺寸
3.1螺套的形式如图1所示。
图1螺套的形式
3.2螺套的尺寸按表1的规定。
JB/T1308.7—2011
公称尺寸
螺纹代号
M10×1.5-6H-LH
M14X1.5-6H-LH
M20×1.5-6H-LH
M33X 2-6H-LH
技术要求
表1螺套的尺寸
单位为毫米
螺套的材料为35CrMoA,技术要求按GB/T3077的规定。也可使用力学性能不低于35CrMoA的材料。
热处理后的硬度为248HBW~302HBW。4.2
螺纹基本尺寸按GB/T196的规定,公差按GB/T197—2003规定的6H级精度。螺纹表面不应有裂纹、凹陷等影响强度的缺陷,并清除第一圈不完整的螺纹。4.4
4.5未注明的机械加工尺寸公差按GB/T1804的规定。螺纹部分应采取措施,以防咬伤。4.6
其他技术要求按JB/T1308.2的规定。5标记示例
公称尺寸为DN15的螺套:
螺套DN15JB/T1308.7—2011。
小提示:此标准内容仅展示完整标准里的部分截取内容,若需要完整标准请到上方自行免费下载完整标准文档。
标准图片预览:





- 热门标准
- 其他行业标准
- FZ/T54089-2016 有色锦纶6弹力丝
- FZ/T54087-2016 粘合活化型涤纶工业长丝
- FZ/T54088-2016 锦纶6全牵伸单丝
- YS/T433-2016 银精矿
- FZ/T54082-2015 锦纶6膨体长丝(BCF)
- FZ/T62036-2017 乳胶枕、垫
- QB/T4698-2014 家用和类似用途软水机
- QB/T4207-2011 一字槽螺钉旋具头
- FZ/T61002-2019 化纤仿毛毛毯
- JB/T4212.6-2014 内六角圆柱头螺钉冷镦模 第6部分:凹模
- NB/T31048.1-2014 风力发电机用绕组线 第1部分 一般规定
- T/CMAJY047-2021 加油机在线监督管理规范
- FZ/T73022-2019 针织保暖内衣
- QB/T1999-1994 密胺塑料餐具
- FZ/T52039-2014 再生聚苯硫醚短纤维
- 行业新闻
请牢记:“bzxz.net”即是“标准下载”四个汉字汉语拼音首字母与国际顶级域名“.net”的组合。 ©2025 标准下载网 www.bzxz.net 本站邮件:bzxznet@163.com
网站备案号:湘ICP备2025141790号-2
网站备案号:湘ICP备2025141790号-2