- 您的位置:
- 标准下载网 >>
- 标准分类 >>
- 机械行业标准(JB) >>
- JB/T 7052-1993 高压电器设备用橡胶密封件 六氟化硫电器设备用橡胶密封件技术条件
标准号:
JB/T 7052-1993
标准名称:
高压电器设备用橡胶密封件 六氟化硫电器设备用橡胶密封件技术条件
标准类别:
机械行业标准(JB)
英文名称:
Rubber seals for high voltage electrical equipment Technical requirements for rubber seals for sulfur hexafluoride electrical equipment标准状态:
现行-
发布日期:
1993-09-23 -
实施日期:
1994-07-01 出版语种:
简体中文下载格式:
.rar.pdf下载大小:
1.11 MB
点击下载
标准简介:
标准下载解压密码:www.bzxz.net
本标准规定了六氟化硫高压电器设备用橡胶密封件的技术要求、试验方法、检验规则及包装、标志、运输、贮存方法。 本标准适用于六氟化硫高压电器设备用橡胶密封件,也适用于其附属设备用橡胶密封件。 JB/T 7052-1993 高压电器设备用橡胶密封件 六氟化硫电器设备用橡胶密封件技术条件 JB/T7052-1993
部分标准内容:
中华人民共和国机械行业标准
JB/T7052-1993免费标准bzxz.net
高压电器设备用橡胶密封件
六氟化硫电器设备用橡胶密封件技术条件
1993-09-23发布
中华人民共和国机械工业部
1994-07-01实施
中华人民共和国机械行业标准
高压电器设备用橡胶密封件
六氟化硫电器设备用橡胶密封件技术条件
1主题内容与适用范围
JB/T7052-1993
本标准规定了六氟化硫高压电器设备用橡胶密封件的技术要求、试验方法、检验规则及包装、标志、运输、贮存方法。
本标准适用于六氟化硫高压电器设备用橡胶密封件,也适用于其附属设备用橡胶密封件。2引用标准
GB1682
GB1690
GB3512
GB5721
GB5722
GB5723
GB6034
GB7759
GB7762
GB10708.1
3技术要求
硫化橡胶拉伸性能的测定
橡胶邵尔A型硬度试验方法
硫化橡胶脆性温度试验方法
硫化橡胶耐液体试验方法
液压气动用O型橡胶密封圈尺寸系列及公差橡胶热空气老化试验方法
橡胶密封制品标志、包装、运输的一般规定橡胶密封制品贮存的一般规定
硫化橡胶试验用试片和制品尺寸测量的一般规定硫化橡胶压缩耐寒系数的测定
硫化橡胶在常温和高温下恒定形变压缩永久变形的测定硫化橡胶耐臭氧老化试验静态拉伸试验法旋转轴唇形密封圈结构尺寸系列第一部分:内包骨架旋转轴唇形密封圈往复运动橡胶密封圈结构尺寸系列第一部分:单向密封橡胶密封圈3.1密封件工作介质为六氟化硫气体、水及空气,工作温度范围为-45~+120℃。3.2密封件材料分为A组(三元乙丙橡胶)、B组(氯丁或丁晴橡胶)两组。A组工作温度范围为-45~+120C,B组工作温度范围为-25~+120℃。3.30型橡胶密封圈尺寸及公差采用GB3452.1尺寸系列及公差;旋转轴唇形密封圈结构尺寸系列采用GB9877.1;往复运动橡胶密封圈结构尺寸系列采用GB10708.1;其他结构形式及特殊要求密封件尺寸及公差由供需双方协商确定。3.4材料物理性能指标应符合表1、表2规定,对于特殊要求可由供需双方协商确定表1A组硫化橡胶物理性能
机械工业部1993-09-23批准
1994-07-01实施
扯断强度
扯断伸长率
压缩耐寒系数
压缩20%
热空气老化
(120℃×24h)
硬度变化
扯断强度变化
扯断伸长率变化
脆性温度
压缩永久变形
(120℃×22h)
耐臭氧老化温度40℃
JB/T7052—1993
(邵尔A型)
-45℃
不高于
压缩量25%
拉伸50%
臭氧浓度体积分数1×10(10ppm)耐真空硅脂(7501)试验
(120℃×24h)
扯断强度
扯断伸长率
压缩耐寒系数
压缩20%(-25℃)
体积变化
表2B组硫化橡胶物理性能
热空气老化
(120℃×24h)
硬度变化
扯断强度变化
扯断伸长率变化
脆性温度
压缩永久变形
(120℃×22h)
耐臭氧老化
温度40℃
臭氧浓度体积分数0.5×10-*(0.5ppm)耐25号变压器试验
(120C×24h)
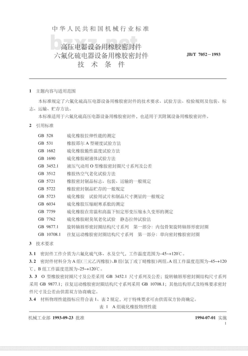
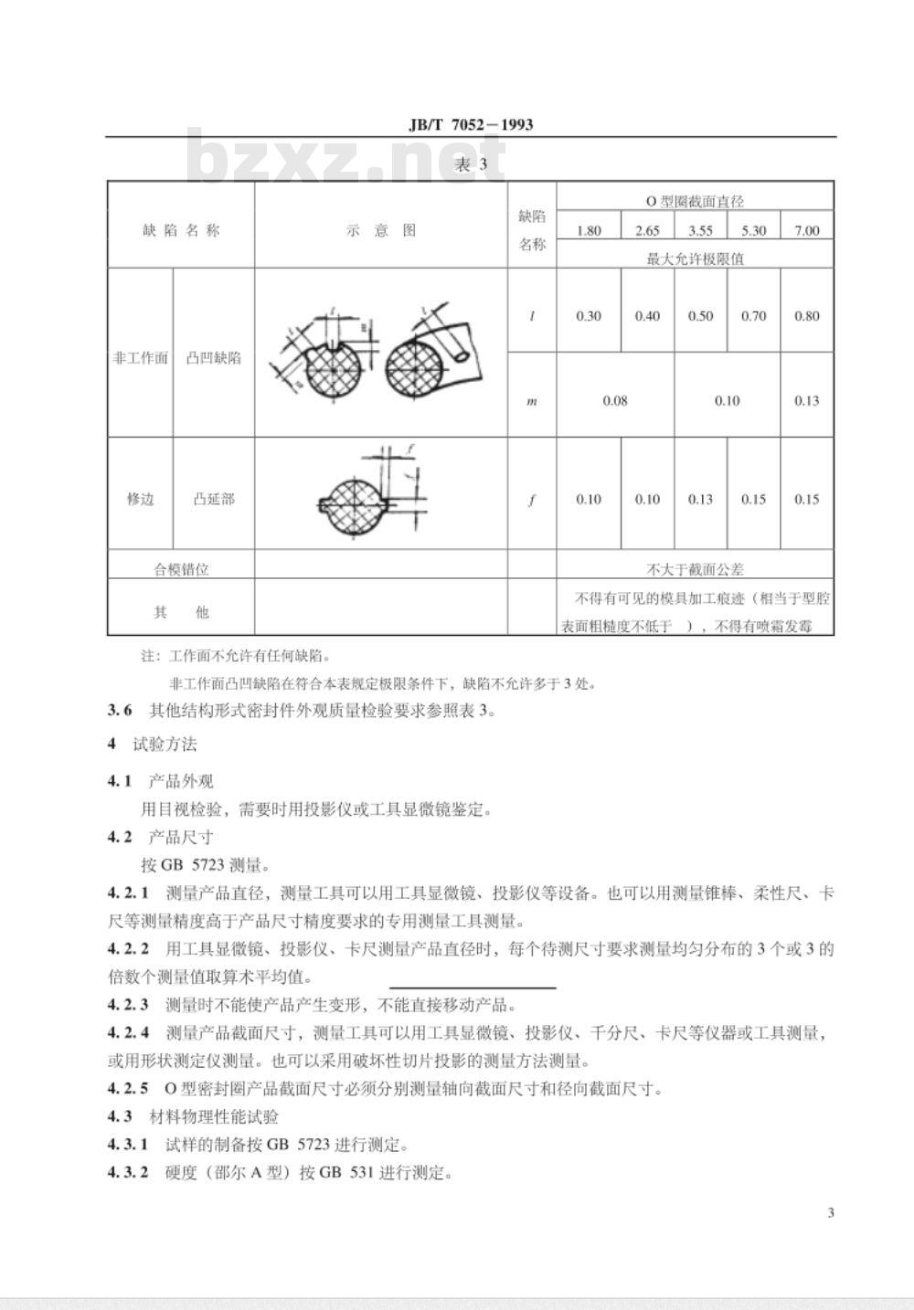
0型圈外观质量检验要求列于表3。能
(邵尔A型)
不高于
压缩量25%
拉伸20%
体积变化
能指标
10h不裂
能指标
5h不裂
缺陷名称
非工作面
凸凹缺陷
凸延部
合模错位
注:工作面不允许有任何缺陷。JB/T7052-1993
示意图
O型圈截面直径
最大允许极限值
不大于截面公差
不得有可见的模具加工痕迹(相当于型腔表面粗糙度不低于
),不得有喷霜发霉
非工作面凸凹缺陷在符合本表规定极限条件下,缺陷不允许多于3处。3.6其他结构形式密封件外观质量检验要求参照表3。4试验方法
4.1产品外观
用目视检验,需要时用投影仪或工具显微镜鉴定。4.2产品尺寸
按GB5723测量。
4.2.1测量产品直径,测量工具可以用工具显微镜、投影仪等设备。也可以用测量锥棒、柔性尺、卡尺等测量精度高于产品尺寸精度要求的专用测量工具测量。4.2.2用工具显微镜、投影仪、卡尺测量产品直径时,每个待测尺寸要求测量均匀分布的3个或3的倍数个测量值取算术平均值。
4.2.3测量时不能使产品产生变形,不能直接移动产品。4.2.4测量产品截面尺寸,测量工具可以用工具显微镜、投影仪、千分尺、卡尺等仪器或工具测量,或用形状测定仪测量。也可以采用破坏性切片投影的测量方法测量。4.2.50型密封圈产品截面尺寸必须分别测量轴向截面尺寸和径向截面尺寸。4.3材料物理性能试验
4.3.1试样的制备按GB5723进行测定。4.3.2
硬度(邵尔A型)按GB531进行测定。3
JB/T7052—1993
扯断强度、扯断伸长率按GB528采用1型哑铃状试样进行测定。脆性温度按GB1682进行测定。
耐液体试验按GB1690进行测定。耐老化试验按GB3512进行测定。压缩耐寒系数按GB6034进行测定。压缩永久变形按GB7759进行测定。耐臭氧老化按GB7762进行测定。5检验规则
5.1密封件材料由制造厂按本标准表1及表2规定项目检验,不合格不得投产。表1、表2中第1、2、3、5、7项为常规检验项目,要求逐批(即每一个混炼单位)进行检验,表1、表2中第4、6、9项按要求每季度至少检验一次,表1、表2中第8项按要求每年至少检验一次,5.2当有下列情况之一时,应对本标准规定的检验项目全部进行检验。a.新产品定型试生产鉴定时;
b,正式生产后,如材料、结构、工艺有较大改变,可能影响产品性能时;c.正常生产时,定期积累一定产量后,应周期性进行一次检验;d,经长期停产后,恢复生产时;e.国家质量监督部门提出要求时。6
包装、标志、运输、贮存
包装、标志、运输应符合GB5721的规定。制造厂应在密封件非工作面上的明显位置用对产品6.1
无损坏、不影响使用的色点标志材料特征。a.三元乙丙橡胶用白色色点;
b.丁晴橡胶用蓝色色点;
c.氯丁橡胶用黄色色点。
6.2贮存应符合GB5722的规定。
6.3制造厂必须在出厂的密封件每个包装内附上合格证,合格证上必须注明产品规格、数量、出厂日期、检验员印章。
附加说明:
本标准由机械工业部广州机床研究所提出并归口。本标准由兴平密封件厂负责起草。本标准主要起草人孔文、候慧娥、王文龙、袁芳霞、王建荣。4
中华人民共和国
机械行业标准
高压电器设备用橡胶密封件
六氟化硫电器设备用橡胶密封件技术条
JB/T7052-1993
机械科学研究院出版发行
机械科学研究院印刷
(北京首体南路2号
邮编100044)
开本880×12301/16
印张1/2
字数8000
1994年5月第一版
1994年5月第一次印刷
印数1-500
定价3.00元
机械工业标准服务网:http://www.JB.ac.cn66_
小提示:此标准内容仅展示完整标准里的部分截取内容,若需要完整标准请到上方自行免费下载完整标准文档。
JB/T7052-1993免费标准bzxz.net
高压电器设备用橡胶密封件
六氟化硫电器设备用橡胶密封件技术条件
1993-09-23发布
中华人民共和国机械工业部
1994-07-01实施
中华人民共和国机械行业标准
高压电器设备用橡胶密封件
六氟化硫电器设备用橡胶密封件技术条件
1主题内容与适用范围
JB/T7052-1993
本标准规定了六氟化硫高压电器设备用橡胶密封件的技术要求、试验方法、检验规则及包装、标志、运输、贮存方法。
本标准适用于六氟化硫高压电器设备用橡胶密封件,也适用于其附属设备用橡胶密封件。2引用标准
GB1682
GB1690
GB3512
GB5721
GB5722
GB5723
GB6034
GB7759
GB7762
GB10708.1
3技术要求
硫化橡胶拉伸性能的测定
橡胶邵尔A型硬度试验方法
硫化橡胶脆性温度试验方法
硫化橡胶耐液体试验方法
液压气动用O型橡胶密封圈尺寸系列及公差橡胶热空气老化试验方法
橡胶密封制品标志、包装、运输的一般规定橡胶密封制品贮存的一般规定
硫化橡胶试验用试片和制品尺寸测量的一般规定硫化橡胶压缩耐寒系数的测定
硫化橡胶在常温和高温下恒定形变压缩永久变形的测定硫化橡胶耐臭氧老化试验静态拉伸试验法旋转轴唇形密封圈结构尺寸系列第一部分:内包骨架旋转轴唇形密封圈往复运动橡胶密封圈结构尺寸系列第一部分:单向密封橡胶密封圈3.1密封件工作介质为六氟化硫气体、水及空气,工作温度范围为-45~+120℃。3.2密封件材料分为A组(三元乙丙橡胶)、B组(氯丁或丁晴橡胶)两组。A组工作温度范围为-45~+120C,B组工作温度范围为-25~+120℃。3.30型橡胶密封圈尺寸及公差采用GB3452.1尺寸系列及公差;旋转轴唇形密封圈结构尺寸系列采用GB9877.1;往复运动橡胶密封圈结构尺寸系列采用GB10708.1;其他结构形式及特殊要求密封件尺寸及公差由供需双方协商确定。3.4材料物理性能指标应符合表1、表2规定,对于特殊要求可由供需双方协商确定表1A组硫化橡胶物理性能
机械工业部1993-09-23批准
1994-07-01实施
扯断强度
扯断伸长率
压缩耐寒系数
压缩20%
热空气老化
(120℃×24h)
硬度变化
扯断强度变化
扯断伸长率变化
脆性温度
压缩永久变形
(120℃×22h)
耐臭氧老化温度40℃
JB/T7052—1993
(邵尔A型)
-45℃
不高于
压缩量25%
拉伸50%
臭氧浓度体积分数1×10(10ppm)耐真空硅脂(7501)试验
(120℃×24h)
扯断强度
扯断伸长率
压缩耐寒系数
压缩20%(-25℃)
体积变化
表2B组硫化橡胶物理性能
热空气老化
(120℃×24h)
硬度变化
扯断强度变化
扯断伸长率变化
脆性温度
压缩永久变形
(120℃×22h)
耐臭氧老化
温度40℃
臭氧浓度体积分数0.5×10-*(0.5ppm)耐25号变压器试验
(120C×24h)
0型圈外观质量检验要求列于表3。能
(邵尔A型)
不高于
压缩量25%
拉伸20%
体积变化
能指标
10h不裂
能指标
5h不裂
缺陷名称
非工作面
凸凹缺陷
凸延部
合模错位
注:工作面不允许有任何缺陷。JB/T7052-1993
示意图
O型圈截面直径
最大允许极限值
不大于截面公差
不得有可见的模具加工痕迹(相当于型腔表面粗糙度不低于
),不得有喷霜发霉
非工作面凸凹缺陷在符合本表规定极限条件下,缺陷不允许多于3处。3.6其他结构形式密封件外观质量检验要求参照表3。4试验方法
4.1产品外观
用目视检验,需要时用投影仪或工具显微镜鉴定。4.2产品尺寸
按GB5723测量。
4.2.1测量产品直径,测量工具可以用工具显微镜、投影仪等设备。也可以用测量锥棒、柔性尺、卡尺等测量精度高于产品尺寸精度要求的专用测量工具测量。4.2.2用工具显微镜、投影仪、卡尺测量产品直径时,每个待测尺寸要求测量均匀分布的3个或3的倍数个测量值取算术平均值。
4.2.3测量时不能使产品产生变形,不能直接移动产品。4.2.4测量产品截面尺寸,测量工具可以用工具显微镜、投影仪、千分尺、卡尺等仪器或工具测量,或用形状测定仪测量。也可以采用破坏性切片投影的测量方法测量。4.2.50型密封圈产品截面尺寸必须分别测量轴向截面尺寸和径向截面尺寸。4.3材料物理性能试验
4.3.1试样的制备按GB5723进行测定。4.3.2
硬度(邵尔A型)按GB531进行测定。3
JB/T7052—1993
扯断强度、扯断伸长率按GB528采用1型哑铃状试样进行测定。脆性温度按GB1682进行测定。
耐液体试验按GB1690进行测定。耐老化试验按GB3512进行测定。压缩耐寒系数按GB6034进行测定。压缩永久变形按GB7759进行测定。耐臭氧老化按GB7762进行测定。5检验规则
5.1密封件材料由制造厂按本标准表1及表2规定项目检验,不合格不得投产。表1、表2中第1、2、3、5、7项为常规检验项目,要求逐批(即每一个混炼单位)进行检验,表1、表2中第4、6、9项按要求每季度至少检验一次,表1、表2中第8项按要求每年至少检验一次,5.2当有下列情况之一时,应对本标准规定的检验项目全部进行检验。a.新产品定型试生产鉴定时;
b,正式生产后,如材料、结构、工艺有较大改变,可能影响产品性能时;c.正常生产时,定期积累一定产量后,应周期性进行一次检验;d,经长期停产后,恢复生产时;e.国家质量监督部门提出要求时。6
包装、标志、运输、贮存
包装、标志、运输应符合GB5721的规定。制造厂应在密封件非工作面上的明显位置用对产品6.1
无损坏、不影响使用的色点标志材料特征。a.三元乙丙橡胶用白色色点;
b.丁晴橡胶用蓝色色点;
c.氯丁橡胶用黄色色点。
6.2贮存应符合GB5722的规定。
6.3制造厂必须在出厂的密封件每个包装内附上合格证,合格证上必须注明产品规格、数量、出厂日期、检验员印章。
附加说明:
本标准由机械工业部广州机床研究所提出并归口。本标准由兴平密封件厂负责起草。本标准主要起草人孔文、候慧娥、王文龙、袁芳霞、王建荣。4
中华人民共和国
机械行业标准
高压电器设备用橡胶密封件
六氟化硫电器设备用橡胶密封件技术条
JB/T7052-1993
机械科学研究院出版发行
机械科学研究院印刷
(北京首体南路2号
邮编100044)
开本880×12301/16
印张1/2
字数8000
1994年5月第一版
1994年5月第一次印刷
印数1-500
定价3.00元
机械工业标准服务网:http://www.JB.ac.cn66_
小提示:此标准内容仅展示完整标准里的部分截取内容,若需要完整标准请到上方自行免费下载完整标准文档。
标准图片预览:





- 其它标准
- 热门标准
- 机械行业标准(JB)
- JB/T7893.1-1999 立式振动离心机
- JB/T7899-1999 填充聚四氟乙烯软带导轨 技术条件
- JB/T7938-1999 液压泵站油箱公称容量系列
- JB/T1625-2002 工业锅炉焊接管孔
- JB/T7850-1995 手夹快换接头
- JB/T8009.4-1999 机床夹具零件及部件 弧形压块
- JB/T7936-1999 直廓环面蜗杆减速器
- JB/T7939-1999 单活塞杆液压缸两腔面积比
- JB/T7941.2-1995 旋入式圆形油杯
- JB/T7946.2-1999 铸造铝硅合金过烧
- JB/T7925.2-1995 滑动轴承 多层轴承减摩合金硬度检验方法
- JB/T6375-1992 气动阀用橡胶密封圈 尺寸系列和公差
- JB/T7828-1995 继电器及其装置包装贮运技术条件
- JB/T7945-1999 灰铸铁机械性能试验方法
- JB/T7966.3-1999 模具铣刀 第 3 部分:莫氏锥柄圆柱形球头立铣刀
- 行业新闻
请牢记:“bzxz.net”即是“标准下载”四个汉字汉语拼音首字母与国际顶级域名“.net”的组合。 ©2025 标准下载网 www.bzxz.net 本站邮件:bzxznet@163.com
网站备案号:湘ICP备2025141790号-2
网站备案号:湘ICP备2025141790号-2