- 您的位置:
- 标准下载网 >>
- 标准分类 >>
- 通信行业标准(YD) >>
- YD/T 2339.2-2011 射频同轴电缆敷设用附件 第2部分:接地卡
标准号:
YD/T 2339.2-2011
标准名称:
射频同轴电缆敷设用附件 第2部分:接地卡
标准类别:
通信行业标准(YD)
标准状态:
现行出版语种:
简体中文下载格式:
.zip .pdf下载大小:
366.40 KB
点击下载
标准简介:
YD/T 2339.2-2011.Accessories for installation of radio-frequency coaxial cable part 2:grounding kits.
1范围
YD/T 2339.2规定了射频同轴电缆用接地卡(以下简称接地卡)的产品分类、要求、试验方法、检验规则、标志、包装、运输和贮存。
YD/T 2339.2适用于射频同轴电缆用接地卡。
2规范性引用文件
下列文件对于本文件的应用是必不可少的。凡是注日期的引用文件,仅所注日期的版本适用于本文件。凡是不注日期的引用文件,其最新版本(包括所有的修改单)适用于本文件。
GB/T 2040铜及铜合金板材
GB/T 2059纯铜带
GB/T 2423.1-2008电工电子产品环境试验第2部分:试验方法 试验A:低温(IEC 60068-2-1 :2007,IDT)
GB/T 2423.2-2008电工电子产品环境试验第2部分:试验方法 试验B:高温(IEC 60068-2-2:2007,IDT)
GB/T 2951.11电缆和光缆绝缘和护套材料通用试验方法 第11部分:通用试验方法一厚度和外形尺寸测量一机械性能试验(IEC 60811-1-1:2001, IDT)
GB/T 3190变形铝及铝合金化学成分
GB/T 3956电缆的导体
GB/T 4910镀锡圆铜线
GB/T 5095.2-1997电子设备用机电元件基本试验规程及测量方法第2部分:一般检查、电连续性和接触电阻测试、绝缘试验和电压应力试验(IEC512-2: 1994 ,IDT)
GB/T 20878不锈钢和耐热钢牌号及化学成分
YD/T 1092-2004通信电缆无线通信用50Q泡沫聚乙烯绝缘皱纹铜管外导体射频同轴电缆
YD/T 1120-2007通信电缆——物理发泡聚乙烯绝缘皱纹铜管外导体漏泄同轴电缆
YD/T 1319-2004通信电缆——无线通信用500泡沫聚乙烯绝缘编织外导体射频同轴电缆
部分标准内容:
中华人民共和国通信行业标准
YD/T2339.2-2011
射频同轴电缆敷设用附件
第2部分:接地卡
Accessories for installation of radio-frequency coaxial cablepart 2:grounding kits
2011-12-20发布
2012-02-01实施
中华人民共和国工业和信息化部发布前言·
1范围…
2规范性引用文件
3术语和定义
4产品分类
4.1接地卡型号..
4.2产品标记与示例
5要求·
5.2结构尺寸
5.3材料·
5.4电气性能·
5.5机械物理性能-
5.6环境性能·
6试验方法·
6.1外观
6.2结构尺寸…
6.3电气性能·
6.4机械物理性能
6.5环境性能·
7检验规则
7.1总则·
7.2出厂检验
7.3型式检验
8标志、包装、运输和贮存…
8.1标志·
8.2包装
8.3运输
8.4贮存
附录A(资料性附录)接地卡示意图·目
附录B(资料性附录)电缆规格代号及其外层体直径次
YD/T 2339.2-2011
YD/T2339.2-2011
YD/T2339射频同轴电缆设用附件》分为2个部分:第1部分:馈线卡具:
第2部分:接地卡。
本部分为YD/T2339的第2部分。
本部分按照GB/T1.1—2009给出的规则起草。请注意本文件的某些内容可能涉及专利。本文件的发布机构不承担误别这些专利的责任。本部分由中国通信标准化协会提出并归口。本部分起草单位:工业和信息化部电信研究院、江苏亨鑫科技有限公司、深圳日海通讯技术股份有限公司、江苏华灿电讯股份有限公司。本部分主要起草人:廖运发、扈炳孝、丁伟林、王冰,熊一鸣、余斌、王晨、潘照红、刘中华、王世全、沈海军,司晓勇。
1范围
射频同轴电缆敷设用附件
第2部分:接地卡
YD/T2339.2-2011
本部分规定了射频同轴电缆用接地卡(以下简称接地卡)的产品分类、要求、试验方法、检验规则、标志、包装、运输和贮存。
本部分适用于射频同轴电缆用接地卡。2规范性引用文件
下列文件对于本文件的应用是必不可少的。凡是注且期的引用文件,仅所注日期的叛本适用于本文件。凡是不注日期的引用文件,其最新版本(包括所有的修改单)适用于木文件。GB/T2040铜及铜合金板材
GB/T2059纯铜带
GB/T 2423.1-2008
60068-2-1:2007, IDT)
GB/T 2423.2-2008
60068-2-2:2007,IDT)
电工电子产品环境试验第2部分:试验方法试验A:低温(IEC电工电子产品环境试验第2部分:试验方法试验B:高(ECGB/T2951.11电缆和光缆绝缘和护套材料通用试验方法第11部分:通用试验方法一厚度和外形尺寸测量——机械性能试验(IEC60811-1-1:2001,IDT)GB/T3190变形铝及铝合金化学成分GB/T3956电缆的导体
GB/T4910镀锡圆铜线
GB/T5095.2-1997电子设备用机电元件基本试验规程及测量方法第2部分:一般检查、电连续性和接触电阻测试、绝缘试验和电压应力试验(IEC512-2:1994,IDT)GB/T20878不锈钢和耐热钢牌号及化学成分YD/T1092-2004通信电缆—无线通信用502泡沫聚乙烯绝缘皱纹铜管外导体射频同轴电缆YD/T1120-2007通信电缆—物理发泡聚乙烯绝缘皱纹铜管外导体漏泄同轴电缆YD/T1319-2004通信电缆—无线通信用S0Q泡沫聚乙烯绝缘编织外导体射频同轴电缆YD1667-2007通信电缆一无线通信用502泡沫乙烯绝缘光滑铜(铝)管外导体射频同轴电缆B/T2436.2导线用铜压接端头第二部分:10~30mm2导线用铜压接端头SJ/T11363电子信息产品中有毒有害物质的限量要求SJ/T11365电子信息产品中有毒有害物质的检测方法3术语和定义
下列术语和定义适用于本文件。3.1
TiTKADNiKAca
YD/T 2339.2-2011
接地卡GroundingKits
连接在射频同轴电缆(即馈线)外导体上,用于把雷电电流导入大地的接地装暨,又名防雷接地卡。4产品分类
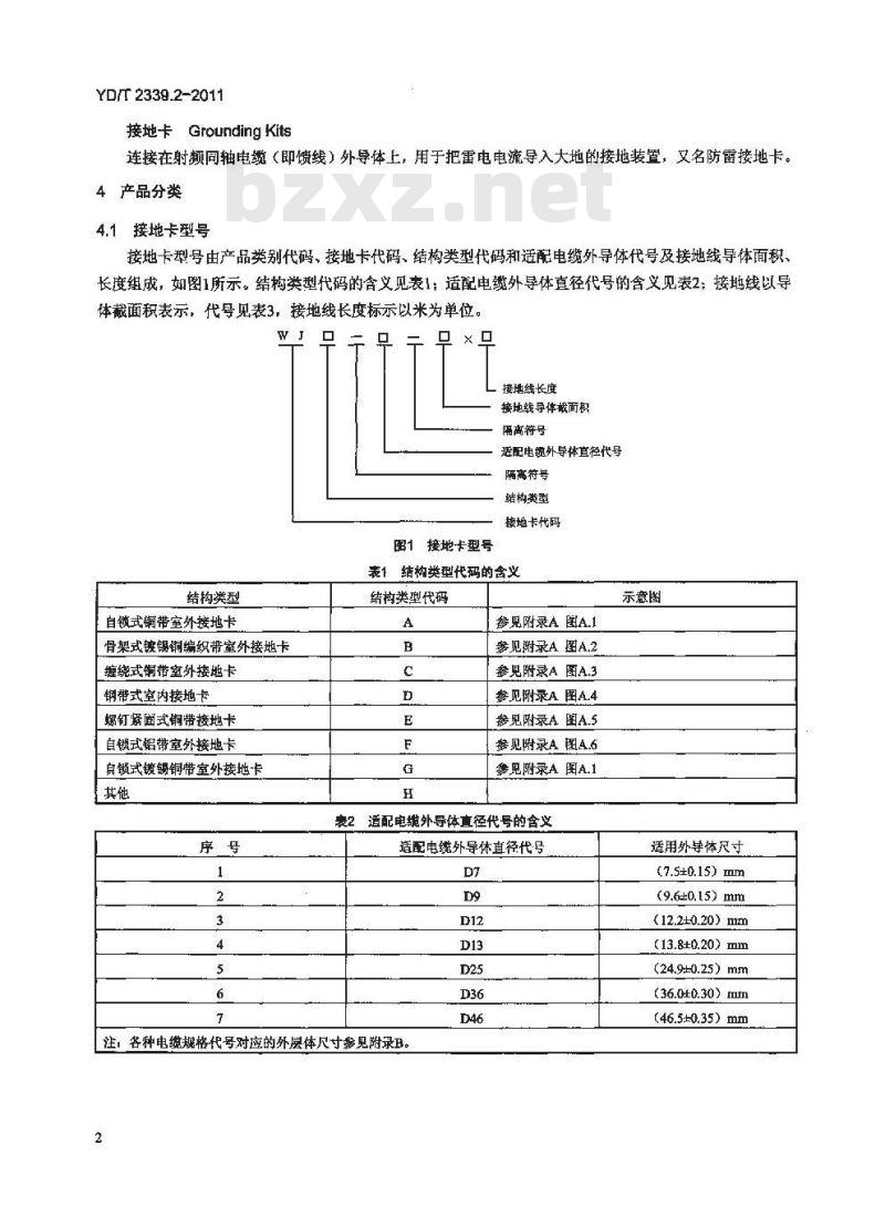
4.1接地卡型号
接地卡型号由产品类别代码、接地卡代码、结构类型代码和适配电缆外导体代号及接地线导体面积长度组成,如图1所示。结构类型代码的含义见表1:适配电缆外导体直径代号的含义见表2:接地线以导体截面积表示,代号见表3,接地线长度标示以米为单位。WJ
结构类型
自锁式铜带室外接地卡
骨架式镀锡铜编织带室外接地卡缠绕式铜带室外接地卡
钢带式室内接地卡
螺钉紧面式铜带接地卡
自锁式铝带室外接地卡
自锁式镀辑铜带室外接地卡
厂接地线长度
接地线导体截面积
隔离符号
适配电缆外导体直径代号
隔高符号
结构类型
接地卡代码
图1接地卡型号
表1结构类型代码的含义
结构类型代码
参见附录A图A.1
参见附录A图A,2
参见附录A图A.3
参见附录A图A.4
参见附录A图A.5
参见附录A图A.6
参见附录A图A.1
表2适配电缆外导体直径代号的含义适配电缆外导体直径代号
注;各种电缆规格代号对应的外层体尺寸参见附录B2
示意图
适用外导体尺寸
(7.5±0.15) mm
(9.6±0.15) mm
(12.2±0.20)mm
(13.8±0.20) mm
(24.9±0.25)mm
(36.0±0.30)tmm
(46.5±0.35)mm
4.2产品标记与示例
表3接地线导体截面积代号的含义接地线导体面积代号
本产品标记由接地卡型号和本部分标准号组成。YD/T2339.2-2011
接地线导体截面积(m)
示例:配接同轴电缆外层体直径为24.90mm射赖间辅电缆、接地线导休截面积为16mm2、接地线长度为1.5米的钢带室内接地卡标记为:WJA-D25-16×1.5 YD/T ××××,2-××××。5要求
5.1外观
接地卡应表面平整,无毛刺、开裂、划痕及其它机械损伤,电缆与铜压接端子间结合牢固。5.2结构尺对
5.2.1接地线长度
接地线长度L规定如图2所示,公差为土1%L,接电缴处
5.2.2铜带
一带胶热缩管
图2接地线长度L
铜带厚度应满足表4规定的要求。表4铜带厚度
接地卡结构类型代码
注:输带厚度包括镀锡层厚度
5.2.3铝带
铝带厚度应不小于0.5mm。
5.2.4钢带
钢带厚度应不小于0.3mm
5.3材料
5.3.1铜带
HiKAONrKAca
带胶热缩变管
一接地处
单位为毫来
铜带厚度
YD/T 2339.2-2011
铜带应符合GB/T2059中T2铜规定的要求,铜表面应经过酸洗钝化处理。5.3.2铝带
铝带应符合GB/T3190中1050牌号规定的要求,铝表面应经钝化处理。5.3.3钢带
钢带应符合GB/T20878中06Cr19Ni10牌号规定的要求,06Cr19Ni10表面应经钝化处理,5.3.4编织丝
接地卡用镀锡铜编织丝应符合GB/T4910规定的要求。5.3.5铜压接端子
压接端子宜采用T2铜,应符合GB/T2040规定的要求,表面应经电镀锡处理。5.3.6接地线
接地线应满足GB/T3956规定的要求。5.3.7铆钉
铆钉宜采用T2铜,应符合GB/T2040规定的要求,表面应酸洗钝化处理。5.4电气性能
5.4.1接触电阻bZxz.net
自锁式接地卡与适配电缆外导体之间的接触电阻在工作状态下应不大于5m。5.4.2耐独击电流
接地长经受峰值不小于20kA,雷击波形为8/20s的冲击电流试验后,接地卡应无可见损坏。5.5机械物理性能
5.5.1耐拉力
接地卡安装后应牢固可靠。非自锁式接地卡经受300N拉力试验后,铜压接端子与导线间的应不产生滑动,导线在压接部位应无断裂或拔出,端子应无明显可见变形。白锁式铜带室外接地卡经受20N拉力试验后,接地卡与电缆之间结合紧密,无松脱、滑落。5.5.2密封性
对于骨架式镀锡铜编织带室外接地卡安装同轴电缆后浸入1m深水中24h,试验后,接地卡编织带及电缆外导体间应无进水。
5.6环境性能
5.6.1低温试验
试验温度为一40℃士3℃,试验时间为24h。试验后接地卡外观应无异常,耐拉力应符合本部分5.5.1节的要求。
5.6.2高温试验
试验温度为+70℃土2℃,试验时间为24h。试验后接地卡外观应无异常,耐拉力应符合本部分5.5.节的要求。
5.6.3有毒有害物质含量
对有毒有害物质含量有要求时,接地卡组成材料应符合SJ/T11363规定的均匀材料(EIP-A类)有毒有害物质含量的要求。
6试验方法
6.1外观
采用自视检查。
6.2结构尺寸
结构尺寸的测量应按GB/T2951.11的规定进行。6.3电气性能
6.3.1接触电阻
YD/T 2339.2-2011
接触电阻应按GB/T5095.2-1997中“试验2a:接触电阻一毫伏法”进行,接触电阻R=UII6.3.2耐冲击电流
将试验电流一端施加在同轴缆外导体上,另一端施加在接地卡的接地端上,施加5.4.2节规定的电流波形,正负极各冲击5次,试验间隔60s。6.4机械物理性能
6.4.1耐拉力试验
非自锁式接地卡的耐拉力的试验应按B/T2436.2-1994中6.7的规定进行。自锁式制带室外接地卡,接地卡与电缆之间施加不小于20N的垂直拉力,拉伸速度为25mrn/min,并保持10s6.4.2密封性试验
骨架式镀锡铜编织带室外接地卡安装适配电缆后,置于1m深水内,保持24h,取出试样目视接地卡编织带与电缆外导体间是否进水。6.5环境性能
6.5.1低温试验
将样品按未封装状态置于试验箱内,试验条件按5.6.1节的要求,试验程序按GB/T2423,1-2008中试验Ab”方法进行试验,试验结束后在常温下进行测试。6.5.2高温试验
将样品按未封装状态置于试验箱内,试验条件按5.6.2节的要求,试验程序按GB/T2423.2-2008中“试验Bb”方法进行试验,试验结束后在常温下进行测试。6.5.3有毒有害物质含量的试验
有毒有害物质含量的试验方法按 SJ/T11365 的规定。7检验规则
7.1总则
接地卡应经质量检验部门检验,检验合格后方可出厂,出厂产品应附有质量检验合格证。检验分出厂检验和型式检验。
7.2出厂检验
产品出厂检验可分为100%检验和抽样检验7.2.1单位产品和检验批
单位产品一单个接地卡:
TiiKAoNrKAca
YD/T 2339.2-2011
检验批一一在同一段时间内,采用相同原材料和相同工艺连续生产的同型号的单位产品作为一个检验批。
7.2.2100%检验
所有产品出厂应对外观按本部分6.1节规定的试验方法进行100%的检验,并满足本部分5.1节的规定。7.2.3抽样检验
出厂检验中结构尺寸和接触电阻应进行抽样检验。抽样检验应在一个检验批中随机抽取3个单位产品,并按表5的规定进行。
7.2.4检验批的合格判定
按照本部分7.2.2节和7.2.3节的规定,如有不合格项自时,应双倍抽样,对不合格项目进行检验。如仍有不合格,则该检验批应判为不合格产品,7.2.5不合格样本的处理
不合格品经返工后,可重新单独提交检验。重新检验时应和新的检验批分开,重新检验项目应包含原不合格项目和其他有关项目。7.3型式检验
7.3.1抽样方案
型式试验样本在出厂检验合格的产品中随机抽取,不管批量大小,必须抽取7个样本单位。7.3.2型式检验项目
型式检验的项目按表5的规定进行。7.3.3型式检验周期
有下列情况之~时,进行型式试验:a)产品试制、定型时,
b)正式生产后,如结构、材料、工艺有较大改变,可能影响产品性能时:c)正式生产时,每一年应进行一次d)停产半年以上,恢复生产时,e)出厂检验结果与上次型式检验有较大差异时。7.3.4型式检验后的判定
如果被抽取检验的样本分别通过相应项目的检验,则判定型式检验合格:如果有任意一个样本检验不合格时,则判定型式检验不合格。7.3.5型式检验后的处理
如果型式检验不合格,制造厂应停止生产,制造应根据不合格原因进行改正处理后,应重新生产进行型式检验,检验合格后才能恢复生产。表5出厂检验和型式检验项目、要求、试验方法序号
检验项目
结构尺寸
接触电阻
耐冲击电流
耐拉力
出厂检验项目
型式检验项目
试验方法
检验项目
密封性
低温试验
高温试验
注表示应检测项目
8标志、包装、运输和贮存
8.1标志
表5(续)
出厂检验项目
型式检验项目
YD/T2339.2-2011
试验方法
接地卡外包装箱上应标明:制造厂名称(或其代号)、商标、接地卡型号、数量、生产批号。8.2包装
包装箱内除产品外,还应装入以下物品:a)产品使用说明书:
6)产品合格证。
8.3运输
接地卡包装后,可用汽车、火车、轮船、飞机等运输,在运输中应避免碰撞、跌落、雨需的直接淋袭和日光暴晒。
8.4贮存
接地卡应贮存在通风良好、干燥的仓库中,其周围不应有腐蚀性气体存在,此存温度为一40℃~+70℃。YD/T2339.2-2011
附录A
(资料性附录)
接地卡示意图
接地卡示意图见图A.1、图A.2、图A.3、图A.4、图A.5、图A.6.典票
图A.1自锁式(镀锡)铜带室外接地卡骨架式镀锡铜编织带室外接地卡图A.2
图A.3绩绕式铜带型室外接地卡
图A,4钢带式室内接地卡
图A.5螺钉紧固式钢带接地卡
图A.6自锁式铝带室外接地卡
YD/T 2339.2-2011
小提示:此标准内容仅展示完整标准里的部分截取内容,若需要完整标准请到上方自行免费下载完整标准文档。
标准图片预览:





- 热门标准
- YD通讯标准
- YD/T2505.2-2013 2GHz TD-SCDMA数字蜂窝移动通信网 增强型高速分组接入(HSPA+)Uu接口层2技术要求 第2部分:RLC协议
- YD/T2573-2017 代替 YD/T 2573-2013 LTE FDD 数字蜂窝移动通信网基站设备技术要求(第一阶段)
- YD/T2786.1-2014 支持多业务承载的 IP/MPLS 网络管理技术要求 第1部分:基本原则
- YD/T723.1-2007 通信电缆光缆用金属塑料复合带 第1部分:总则
- YD/T2578.4-2013 LTE FDD数字蜂窝移动通信网 终端设备测试方法(第一阶段) 第4部分:协议一致性测试
- YD/T2890-2015 基于 LTE 技术的宽带集群通信(B-TrunC)系统接口测试方法(第一阶段)集群核心网到调度台接口
- YD2007-1993 公用移动电话工程设计规范
- YD/T837.3-1996 铜芯聚烯烃绝缘铝塑综合护套市内通信电缆试验方法 第3部分:机械物理性能试验方法
- YD/T1272.1-2003 光纤活动连接器 第一部分:LC型
- YD/T1656-2007 采用边界网关协议多协议扩展(BGP-MP)的基于IPv6骨干网的IPv4网络互联(4 over 6)技术要求
- YD/T502-2007 通信用柴油发电机组
- YD/T1745-2008 传送网安全防护检测要求
- YD/T1419.2-2005 接入网用单纤双向三端口光组件技术条件 第2部分:用于基于以太网方式的无源光网络(EPON)光网络单(ONU)的单纤双向三端口光组件
- YDB026-2008 基于ParLayX应用程序接口的企业应用业务的技术要求
- YD/T1803-2008 基于IP多媒体子系统(IMS)的呈现(Presence)业务测试方法(第一阶段)
- 行业新闻
网站备案号:湘ICP备2025141790号-2