- 您的位置:
 - 标准下载网 >>
 - 标准分类 >>
 - 机械行业标准(JB) >>
 - JB/T 6639-2004 滚动轴承零件骨架式丁腈橡胶密封圈技术条件
 
标准号:
JB/T 6639-2004
标准名称:
滚动轴承零件骨架式丁腈橡胶密封圈技术条件
标准类别:
机械行业标准(JB)
英文名称:
Technical conditions for skeleton nitrile rubber sealing rings of rolling bearing parts标准状态:
现行- 
          	
发布日期:
2004-02-10 - 
		 
实施日期:
2004-06-01 出版语种:
简体中文下载格式:
.rar.pdf下载大小:
284.80 KB
替代情况:
替代JB/T 6639-1993
点击下载
标准简介:
										 标准下载解压密码:www.bzxz.net
					 					 
						 
	        
	      本标准规定了深沟球轴承用骨架工橡胶密封圈用胶料、骨架、成品的技术要求、检验与评定方法、检验规则以及标志、包装和运输。本标准适用于JB/T 7752-1995规定的密封深沟球轴承用硫化丁腈橡胶密封圈。 JB/T 6639-2004 滚动轴承零件骨架式丁腈橡胶密封圈技术条件 JB/T6639-2004
部分标准内容:
					
					ICS21.100.20
中华人民共和国机械行业标准
JB/T6639—2004
代替JB/T6639—1993
滚动轴承零件
骨架式丁橡胶密封圈
技术条件
Rolling bearing parts-Skeleton acrylonitrile-buta-diene copolymersseal-Specifications
2004-02-10发布
2004-06-01实施
中华人民共和国国家发展和改革委员会发布前言
规范性引用文件
技术要求
3.1密封菌用胶料
密封圈骨架材料
密封圈成品
检验与评定方法
检验规删
成品,
标志、包装、和运输
附录A(规范性附录)密封圈丙酮漫泡试验方法A.1
导言。
仅器、材料和试剂
准备工作
试验步骤
脱胶判别
附录B(规范性附录)密封圈在润滑脂或防锈油中尺寸稳定性的试验方法,B.1
仪器、设备和材料
准备工作
试验步骤
结果说明
JB/T6639-2004
本标准代替JB/T6639-1993《深沟球轴承骨架式橡胶密封圈技术条件》。本标准与JB/T6639-1993相比,主要变化如下:按GB/T1.1—2000规定.调整了编排格式:对“范国”中的内容进行了修改(1993年版和本版的第1章);JB/T6639--2004
-对引用标准进行了重新编排,并按最新标准修改了标准名称,增添了GB/T3522,删除了GB/T5722(1993年版和本版的第2章):依据“胶料、骨架、成品”的主线,对原标准进行了编辑性修改。其中;第3章~第5章的内容做了全面修改,第6章做了部分修改(1993年版和本版的第3章~第6章)-对表1部分项目名称及参数进行了修改:“压缩永久变形(压缩率20%)”改为“压缩率30%\“橡胶与金属扯离强度”改为“橡胶与金属粘合强度”(1993年版和本版的表1);一对附录A、附录B进行了修改、增添了部分条款(1993年版和本版的附录A、附录B)。本标准的附录A和附录B为规范性附录。本标准由中国机械工业联合会提出。本标准由全国滚动轴承标准化技术委员会(CSBTS/TC98)归口。本标准起草单位:洛阳轴承研究所、万向集团公司。本标准主要起草人:张自健、郭增均、戴晓洛、王子君、郑晓敏。本标准所代替标准的历次版本发布情况为:JB/T6639—1993。
1范围
滚动轴承零件
JB/T6639—2004
骨架式丁睛橡胶密封圈技术条件本标准规定了深沟球轴承用骨架式橡胶密封圈(以下简称密封圈)用胶料、骨架、成品的技术要求检验与评定方法、检验规则以及标志、包装和运输。本标准适用于JB/T7752一1995规定的密封深沟球轴承用硫化丁橡胶(NBR)密封圈。2规范性引用文件
下列文件中的条款通过本标准的引用而成为本标准的条款。凡是注日期的引用文件,其随后所有的修改单(不包括勘误的内容)或修订版均不适用于本标准,然而,鼓励根据本标准达成协议的各方研究是否可使用这些文件的最新版本。凡是不注日期的引用文件,其最新版本适用于本标准。GB/T528—1998硫化橡胶或热塑性橡胶拉伸应力应变性能的测定(eqv1SO37:1994)GB/T 53I—1999
GB/T1682—1994
GB/T1689—1998
GB/T 1690—1992
GB/T2361—1992
GB/T 2828—1987
GB/T3512—2001
GB/T3522—1983
GB/T5721—1993
GB/T 7759—1996
815:1991)
橡胶袖珍硬度计压人硬度试验方法(idtISO7619:1986)硫化橡胶低温脆性的测定单试样法(eqvISO812:1991)硫化橡胶耐磨性能的测定(用阿克降磨耗机)(neqBS903:PartA9:1988)硫化橡胶耐液体试验方法(negiSO1817:1985)防锈油脂湿热试验法(negJISK2246:1989)逐批检查计数抽样程序及抽样表(适用于连续批的检查)硫化橡胶或热塑性橡胶热空气加速老化和耐热试验(eqvISO188:1998)优质碳素结构钢冷轧钢带
橡胶密封制品标志、包装、运输、贮存的一般规定硫化橡胶、热塑性橡胶常温、高温和低温下压缩水久变形测定(eqvISOGB/T 11211—1989
硫化橡胶与金属粘合强度的测定拉伸法(egvTSO814:1986)密封深沟球轴承技术条件
JB/T7752—1995
3技术要求
3.1密封圈用胶料
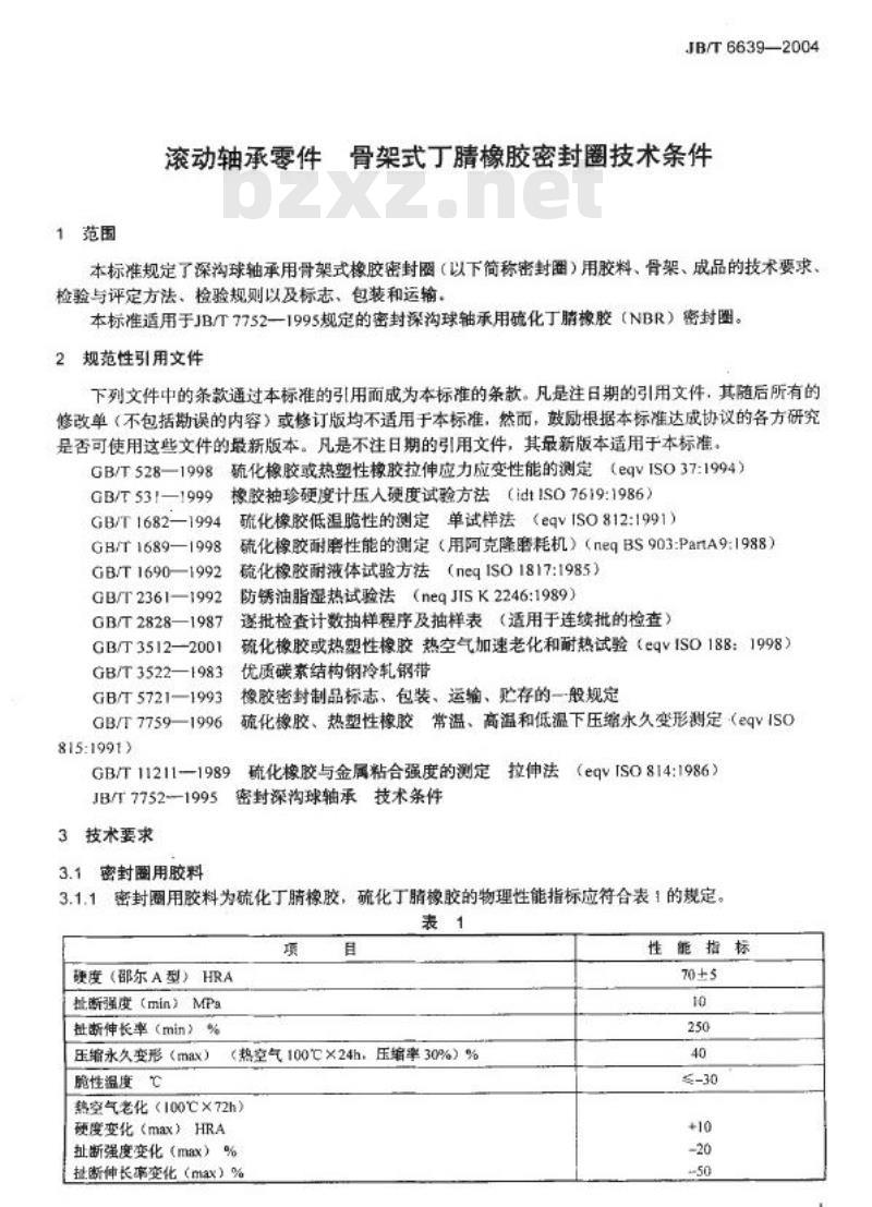
密封圈用胶料为硫化丁睛橡胶,硫化丁睛橡胶的物理性能指标应符合表!的规定。3.1.1
硬度(邵尔A型)HRA
扯断强度(min)MPa
扯断伸长率(min)%
压缩永久变形(max)
脆性湿度℃
(势空气100℃×24h,压缩率30%)%热空气老化(100℃×72h)
硬度变化(max)HRA
扯断强度变化(max)%
扯断伸长率变化(max)%
性能指标
JB/T6639—2004
耐液体试验(100℃×24h)
1号标准油
体积变化
3号标准油
体积变化
磨耗减量*(max)cm/1.61km
橡胶与金属粘合强度(min)MPa目
表1(续)
:非接触式密封深沟球轴承用密封可不要求此项。3.1.2
密封圈用胶料应混炼均勾,不应有胶团及大于0.15mm的杂质。3.2密封圈骨架材料
性能指标
3.2.1密封圈骨架材料一般应采用08、08F、10或性能相近的优质冷轧钢板,其物理性能应符合GB/T3522一1983要求,如有特殊要求可由供需双方共尚商定。3.2.2骨架的结构和尺寸公差按产品图样的规定,3.2.3冲压骨架件应进行去毛刺工艺处理。3.2.4冲压骨架件应进行提高防锈蚀能力的表面处理。密封圈成品
密封圈的结构形状和尺寸公差按产品图样的规定。密封圈的形位公差不应超过表2的规定,表2
密封图骨架内径对密封图外径的同轴度密封图骨架外径对密封外径的同轴度密封圈平面度
密封画外径
密封圈分模面的澄胶应除净,工作唇口的毛刺高度和宽度不应超过0.05mm。除工作唇口以外的其他表面外观质量应符合表3的规定表3
缺陷名称
表面气泡直径mm
表面气泡数量个
表面杂质面积mm2
表面杂质数量个
表面凸凹高度mm
表面凸凹面积mm
表面凸凹数量个
橡胶表面划衰长度mm
合模错缝mm
骨架外露部分划痕
不大于
不多于
不题过
不多于
不高于
不超过
不多于
不大于
不大于
密封围外径
不允许
不允许
3.3.5密封圈在丙酮中没泡1h不应脱胶。JB/T6639—2004
3.3.6密封圈骨架应无锈迹,粘合剂涂层应均匀、完整,按4.2.2检查其不锈蚀时间应超过72h(三个周期)。
3.3.7密封圈的橡胶层和轴承采用的润滑脂、防锈油应相互匹配,按4.3.4进行试验后,润滑脂和防锈油的外观均无异常变化,密封圈结构形状和尺寸不应超出产品图样的规定。3.3.8密封圈在环境温度-30℃~+100℃内应能正常使用。3.3.9生产厂应保证密封圈成品自出厂之日起,在一年的贮存期内,其性能应符合表1的规定。4检验与评定方法
4.1胶料
4.1.1扯断强度、伸长率按GB/528规定的方法检查。4.1.2压缩永久变形按GB/7759规定的方法检查。4.1.3脆性温度按GB/T1682规定方法检查。4.1.4热空气老化按GB/T3512的规定方法检查。4.1.5耐液体试验接GB/T1690的规定方法检查,4.1.6磨耗减量按GB/T1689的规定方法检查。4.2骨架
4.2.1密封圈骨架由生产厂按GB/T3522规定的检验方法进行出厂前检查。4.2.2密封圈骨架的锈蚀试验按GB/T2361中的规定进行。其中试样改用密封圈直接进行试验。密封圈试样不作任何加工处理,只进行清洗,清洗的方法是用锯子夹取浸渍有溶剂汽油的脱脂棉擦洗二至三次,进行去污脱脂,不应擦伤骨架和粘合剂涂层。锈蚀试验结果不评级,只要在密封圈骨架部分用目测观察到一个(包括一个)以上锈点则判为锈蚀。4.3成品
4.3.1密封圈的外观,用目测方法或仪器进行检查。4.3.2密封圈的主要尺寸(外径、内径、高度)和结构形状用工具显微镜和投影仪以及专用仪器检查。4.3.3
密封圈在丙酮中的浸泡试验按附录A检查,4.3.4密封圈在润滑脂和防锈油中的尺寸稳定性按附录B检查。4.3.5密封圈硬度按GB/T531规定的方法检查。4.3.6密封圈胶料与金属粘合强度按GB/T11211规定的方法检查。5检验规则
5.1胶料
5.1.1同班、同机台生产的胶料为一批,每批取一辑,进行其物理性能检验5.1.2胶料外观应逐辊进行检验。5.1.3胶料的热老化、耐液体试验每月抽检一次,脆性温度、磨耗量每度抽检一次。当原材料、工艺改变及密封圈脱层时应进行胶料与金属的粘合强度试验。5.1.4当5.1.3出现不合格时,应取双倍试样,对不合格项目进行复检。若复检不合格时,应允许胶料修炼一次,修炼后必须进行全项性能检查,若其中仍有一项不合格者,则该辊胶料为不合格品,同时应对该批胶料逐辑进行检验。
5.2成品
5.2.1密封圈的外观检查按表3规定的项目100%检查。5.2.2密封圈主要尺寸(外径、内径、高度)及表2中规定的形位公差的检验,按GB/T2828的规定取可接收质量水平AQL为4、特殊检查水平S-4进行抽样检查。3
JB/T6639—2004
5.2.3密封圈的结构形状、密封圈在丙酮中的浸泡试验、密封圈外露骨架的防锈试验、密封圈在润滑脂和防锈油中的尺寸稳定性试验等的抽检数量按表4的规定。在抽样样本中若所检项目有一个不合格则加倍取样,对不合格项进行复检,若还有一个不合格,则整批为不合格产品。表4
≤5000
5001~10000
>10000
推样数
5.2.4密封圈应由制造厂质量检查部门进行检查,对检验合格产品,出厂前应附带合格证。6标志、包装、和运输wwW.bzxz.Net
密封图的标志、包装、和运输按GB/T5721的规定。6.1
6.2对密封圈的包装有特殊要求时,可由供需双方商定。A.1导言
附录A
(规范性附录)
密封围丙酮漫泡试验方法
JB/T6639—2004
本方法是把密封圈放入丙酮中浸泡,按一定时间观察并记录密封圈表面是否起泡、皱折或脱层,以评定密封圈的橡胶与金属骨架的粘合程度。A.2仪器、材料和试剂
A.2.1试验用设备、仪器和材料:a)车床:
培养血或称样瓶(比所测密封圈直径稍大即可):b)
镊子:
180\砂纸或砂布;
剪刀:
牵型锋利小刀:
时钟:
待测密封圈。
A.2.2试验用试剂:
丙酮(分析纯)。
A.3准备工作
A.3.1用剪刀剪去密封圈外套,再在180\砂纸或砂布上磨去未剪干净的橡胶.露出骨架外圈.再用窄型刀具切去密封圈内唇,露出骨架内圈。切割时刀具要锋利,沿胶层至骨架方向切割,不应来回用力切割,以免损伤胶层和骨架的粘接。
A.3.2把切去内、外唇的密封圈装在车床上用锋利尖刀切断密封圈胶层,切口要求如下:切口的深度为胶层的厚度,只切开胶层即可;a)
切口形成的闭合圆环应与密封圈外圈同心,其同轴度误差应小于0.5mm:b)
骨架环形宽度小于4mm则可不切口:4mm5mm沿胶层环形面中心圆切一圆环切口:大于c)
5mm每增加2.5mm增加一圆环切口;d)圆环切口离内圈或外圈距离不应小于2mm。A.3.3洗净培养血烘干待用。
A.4试验步骤
A.4.1将经上述处理后的密封圈在每一个培养皿中放人一片,胶层朝上。A.4.2在放好密封圈的培养Ⅲ中加人丙酮直至浸没密封圈并高出5mm10mm,可用锻子夹住密封圈在丙酮溶剂中左右晃动数次,驱除气泡,同时记下时间。A.4.3每隔10min观察并记录一次密封圈表面状况记录在1h内脱胶的密封圈数。5
JB/T6639-2004
脱胶判别
密封圈表面起泡面积超过1mm2为脱胶密封圈表面起泡面积小于1mm,但可以用肉眼观察到的起泡个数多于三个亦为脱胶无以上情况,判定为合格。
小提示:此标准内容仅展示完整标准里的部分截取内容,若需要完整标准请到上方自行免费下载完整标准文档。
	 
	        
	      中华人民共和国机械行业标准
JB/T6639—2004
代替JB/T6639—1993
滚动轴承零件
骨架式丁橡胶密封圈
技术条件
Rolling bearing parts-Skeleton acrylonitrile-buta-diene copolymersseal-Specifications
2004-02-10发布
2004-06-01实施
中华人民共和国国家发展和改革委员会发布前言
规范性引用文件
技术要求
3.1密封菌用胶料
密封圈骨架材料
密封圈成品
检验与评定方法
检验规删
成品,
标志、包装、和运输
附录A(规范性附录)密封圈丙酮漫泡试验方法A.1
导言。
仅器、材料和试剂
准备工作
试验步骤
脱胶判别
附录B(规范性附录)密封圈在润滑脂或防锈油中尺寸稳定性的试验方法,B.1
仪器、设备和材料
准备工作
试验步骤
结果说明
JB/T6639-2004
本标准代替JB/T6639-1993《深沟球轴承骨架式橡胶密封圈技术条件》。本标准与JB/T6639-1993相比,主要变化如下:按GB/T1.1—2000规定.调整了编排格式:对“范国”中的内容进行了修改(1993年版和本版的第1章);JB/T6639--2004
-对引用标准进行了重新编排,并按最新标准修改了标准名称,增添了GB/T3522,删除了GB/T5722(1993年版和本版的第2章):依据“胶料、骨架、成品”的主线,对原标准进行了编辑性修改。其中;第3章~第5章的内容做了全面修改,第6章做了部分修改(1993年版和本版的第3章~第6章)-对表1部分项目名称及参数进行了修改:“压缩永久变形(压缩率20%)”改为“压缩率30%\“橡胶与金属扯离强度”改为“橡胶与金属粘合强度”(1993年版和本版的表1);一对附录A、附录B进行了修改、增添了部分条款(1993年版和本版的附录A、附录B)。本标准的附录A和附录B为规范性附录。本标准由中国机械工业联合会提出。本标准由全国滚动轴承标准化技术委员会(CSBTS/TC98)归口。本标准起草单位:洛阳轴承研究所、万向集团公司。本标准主要起草人:张自健、郭增均、戴晓洛、王子君、郑晓敏。本标准所代替标准的历次版本发布情况为:JB/T6639—1993。
1范围
滚动轴承零件
JB/T6639—2004
骨架式丁睛橡胶密封圈技术条件本标准规定了深沟球轴承用骨架式橡胶密封圈(以下简称密封圈)用胶料、骨架、成品的技术要求检验与评定方法、检验规则以及标志、包装和运输。本标准适用于JB/T7752一1995规定的密封深沟球轴承用硫化丁橡胶(NBR)密封圈。2规范性引用文件
下列文件中的条款通过本标准的引用而成为本标准的条款。凡是注日期的引用文件,其随后所有的修改单(不包括勘误的内容)或修订版均不适用于本标准,然而,鼓励根据本标准达成协议的各方研究是否可使用这些文件的最新版本。凡是不注日期的引用文件,其最新版本适用于本标准。GB/T528—1998硫化橡胶或热塑性橡胶拉伸应力应变性能的测定(eqv1SO37:1994)GB/T 53I—1999
GB/T1682—1994
GB/T1689—1998
GB/T 1690—1992
GB/T2361—1992
GB/T 2828—1987
GB/T3512—2001
GB/T3522—1983
GB/T5721—1993
GB/T 7759—1996
815:1991)
橡胶袖珍硬度计压人硬度试验方法(idtISO7619:1986)硫化橡胶低温脆性的测定单试样法(eqvISO812:1991)硫化橡胶耐磨性能的测定(用阿克降磨耗机)(neqBS903:PartA9:1988)硫化橡胶耐液体试验方法(negiSO1817:1985)防锈油脂湿热试验法(negJISK2246:1989)逐批检查计数抽样程序及抽样表(适用于连续批的检查)硫化橡胶或热塑性橡胶热空气加速老化和耐热试验(eqvISO188:1998)优质碳素结构钢冷轧钢带
橡胶密封制品标志、包装、运输、贮存的一般规定硫化橡胶、热塑性橡胶常温、高温和低温下压缩水久变形测定(eqvISOGB/T 11211—1989
硫化橡胶与金属粘合强度的测定拉伸法(egvTSO814:1986)密封深沟球轴承技术条件
JB/T7752—1995
3技术要求
3.1密封圈用胶料
密封圈用胶料为硫化丁睛橡胶,硫化丁睛橡胶的物理性能指标应符合表!的规定。3.1.1
硬度(邵尔A型)HRA
扯断强度(min)MPa
扯断伸长率(min)%
压缩永久变形(max)
脆性湿度℃
(势空气100℃×24h,压缩率30%)%热空气老化(100℃×72h)
硬度变化(max)HRA
扯断强度变化(max)%
扯断伸长率变化(max)%
性能指标
JB/T6639—2004
耐液体试验(100℃×24h)
1号标准油
体积变化
3号标准油
体积变化
磨耗减量*(max)cm/1.61km
橡胶与金属粘合强度(min)MPa目
表1(续)
:非接触式密封深沟球轴承用密封可不要求此项。3.1.2
密封圈用胶料应混炼均勾,不应有胶团及大于0.15mm的杂质。3.2密封圈骨架材料
性能指标
3.2.1密封圈骨架材料一般应采用08、08F、10或性能相近的优质冷轧钢板,其物理性能应符合GB/T3522一1983要求,如有特殊要求可由供需双方共尚商定。3.2.2骨架的结构和尺寸公差按产品图样的规定,3.2.3冲压骨架件应进行去毛刺工艺处理。3.2.4冲压骨架件应进行提高防锈蚀能力的表面处理。密封圈成品
密封圈的结构形状和尺寸公差按产品图样的规定。密封圈的形位公差不应超过表2的规定,表2
密封图骨架内径对密封图外径的同轴度密封图骨架外径对密封外径的同轴度密封圈平面度
密封画外径
密封圈分模面的澄胶应除净,工作唇口的毛刺高度和宽度不应超过0.05mm。除工作唇口以外的其他表面外观质量应符合表3的规定表3
缺陷名称
表面气泡直径mm
表面气泡数量个
表面杂质面积mm2
表面杂质数量个
表面凸凹高度mm
表面凸凹面积mm
表面凸凹数量个
橡胶表面划衰长度mm
合模错缝mm
骨架外露部分划痕
不大于
不多于
不题过
不多于
不高于
不超过
不多于
不大于
不大于
密封围外径
不允许
不允许
3.3.5密封圈在丙酮中没泡1h不应脱胶。JB/T6639—2004
3.3.6密封圈骨架应无锈迹,粘合剂涂层应均匀、完整,按4.2.2检查其不锈蚀时间应超过72h(三个周期)。
3.3.7密封圈的橡胶层和轴承采用的润滑脂、防锈油应相互匹配,按4.3.4进行试验后,润滑脂和防锈油的外观均无异常变化,密封圈结构形状和尺寸不应超出产品图样的规定。3.3.8密封圈在环境温度-30℃~+100℃内应能正常使用。3.3.9生产厂应保证密封圈成品自出厂之日起,在一年的贮存期内,其性能应符合表1的规定。4检验与评定方法
4.1胶料
4.1.1扯断强度、伸长率按GB/528规定的方法检查。4.1.2压缩永久变形按GB/7759规定的方法检查。4.1.3脆性温度按GB/T1682规定方法检查。4.1.4热空气老化按GB/T3512的规定方法检查。4.1.5耐液体试验接GB/T1690的规定方法检查,4.1.6磨耗减量按GB/T1689的规定方法检查。4.2骨架
4.2.1密封圈骨架由生产厂按GB/T3522规定的检验方法进行出厂前检查。4.2.2密封圈骨架的锈蚀试验按GB/T2361中的规定进行。其中试样改用密封圈直接进行试验。密封圈试样不作任何加工处理,只进行清洗,清洗的方法是用锯子夹取浸渍有溶剂汽油的脱脂棉擦洗二至三次,进行去污脱脂,不应擦伤骨架和粘合剂涂层。锈蚀试验结果不评级,只要在密封圈骨架部分用目测观察到一个(包括一个)以上锈点则判为锈蚀。4.3成品
4.3.1密封圈的外观,用目测方法或仪器进行检查。4.3.2密封圈的主要尺寸(外径、内径、高度)和结构形状用工具显微镜和投影仪以及专用仪器检查。4.3.3
密封圈在丙酮中的浸泡试验按附录A检查,4.3.4密封圈在润滑脂和防锈油中的尺寸稳定性按附录B检查。4.3.5密封圈硬度按GB/T531规定的方法检查。4.3.6密封圈胶料与金属粘合强度按GB/T11211规定的方法检查。5检验规则
5.1胶料
5.1.1同班、同机台生产的胶料为一批,每批取一辑,进行其物理性能检验5.1.2胶料外观应逐辊进行检验。5.1.3胶料的热老化、耐液体试验每月抽检一次,脆性温度、磨耗量每度抽检一次。当原材料、工艺改变及密封圈脱层时应进行胶料与金属的粘合强度试验。5.1.4当5.1.3出现不合格时,应取双倍试样,对不合格项目进行复检。若复检不合格时,应允许胶料修炼一次,修炼后必须进行全项性能检查,若其中仍有一项不合格者,则该辊胶料为不合格品,同时应对该批胶料逐辑进行检验。
5.2成品
5.2.1密封圈的外观检查按表3规定的项目100%检查。5.2.2密封圈主要尺寸(外径、内径、高度)及表2中规定的形位公差的检验,按GB/T2828的规定取可接收质量水平AQL为4、特殊检查水平S-4进行抽样检查。3
JB/T6639—2004
5.2.3密封圈的结构形状、密封圈在丙酮中的浸泡试验、密封圈外露骨架的防锈试验、密封圈在润滑脂和防锈油中的尺寸稳定性试验等的抽检数量按表4的规定。在抽样样本中若所检项目有一个不合格则加倍取样,对不合格项进行复检,若还有一个不合格,则整批为不合格产品。表4
≤5000
5001~10000
>10000
推样数
5.2.4密封圈应由制造厂质量检查部门进行检查,对检验合格产品,出厂前应附带合格证。6标志、包装、和运输wwW.bzxz.Net
密封图的标志、包装、和运输按GB/T5721的规定。6.1
6.2对密封圈的包装有特殊要求时,可由供需双方商定。A.1导言
附录A
(规范性附录)
密封围丙酮漫泡试验方法
JB/T6639—2004
本方法是把密封圈放入丙酮中浸泡,按一定时间观察并记录密封圈表面是否起泡、皱折或脱层,以评定密封圈的橡胶与金属骨架的粘合程度。A.2仪器、材料和试剂
A.2.1试验用设备、仪器和材料:a)车床:
培养血或称样瓶(比所测密封圈直径稍大即可):b)
镊子:
180\砂纸或砂布;
剪刀:
牵型锋利小刀:
时钟:
待测密封圈。
A.2.2试验用试剂:
丙酮(分析纯)。
A.3准备工作
A.3.1用剪刀剪去密封圈外套,再在180\砂纸或砂布上磨去未剪干净的橡胶.露出骨架外圈.再用窄型刀具切去密封圈内唇,露出骨架内圈。切割时刀具要锋利,沿胶层至骨架方向切割,不应来回用力切割,以免损伤胶层和骨架的粘接。
A.3.2把切去内、外唇的密封圈装在车床上用锋利尖刀切断密封圈胶层,切口要求如下:切口的深度为胶层的厚度,只切开胶层即可;a)
切口形成的闭合圆环应与密封圈外圈同心,其同轴度误差应小于0.5mm:b)
骨架环形宽度小于4mm则可不切口:4mm5mm沿胶层环形面中心圆切一圆环切口:大于c)
5mm每增加2.5mm增加一圆环切口;d)圆环切口离内圈或外圈距离不应小于2mm。A.3.3洗净培养血烘干待用。
A.4试验步骤
A.4.1将经上述处理后的密封圈在每一个培养皿中放人一片,胶层朝上。A.4.2在放好密封圈的培养Ⅲ中加人丙酮直至浸没密封圈并高出5mm10mm,可用锻子夹住密封圈在丙酮溶剂中左右晃动数次,驱除气泡,同时记下时间。A.4.3每隔10min观察并记录一次密封圈表面状况记录在1h内脱胶的密封圈数。5
JB/T6639-2004
脱胶判别
密封圈表面起泡面积超过1mm2为脱胶密封圈表面起泡面积小于1mm,但可以用肉眼观察到的起泡个数多于三个亦为脱胶无以上情况,判定为合格。
小提示:此标准内容仅展示完整标准里的部分截取内容,若需要完整标准请到上方自行免费下载完整标准文档。
标准图片预览:





- 热门标准
 - 机械行业标准(JB)
 
- JB/T10288-2001 连栋温室结构
 - JB/T10056-1999 直流电流互感器 技术条件
 - JB/T7895-2008 永磁筒式磁选机
 - JB/T8679-2008 炭弧气刨炭棒 物理及使用性能试验方法
 - JB/T2756-2006 无轨电车用炭滑块
 - JB/T8082-2010 护指键式和护罩式木工平刨床 安全
 - JB/T9580-2008 炭石墨 产品分类及型号编制方法
 - JB/T9713-1999 工程机械 湿式铜基摩擦件 技术条件
 - JB/T3411.50-1999 两爪顶拔器 尺寸
 - JB/T8840-2013 电热器具用电源开关
 - JB/T11340.3-2012 阀控式铅酸蓄电池安全阀 第3部分:橡胶帽、阀芯
 - JB3704-1984 特种调压器用碳电阻片柱电气机械性能试验方法
 - JB/T7140.1-1993 牲畜药浴机械 型式与基本参数
 - JB/T20086-2006 药用容器 料斗
 - JB2664-1980 自动电压调整器用碳电阻片柱
 
- 行业新闻
 
请牢记:“bzxz.net”即是“标准下载”四个汉字汉语拼音首字母与国际顶级域名“.net”的组合。 ©2025 标准下载网 www.bzxz.net 本站邮件:bzxznet@163.com
网站备案号:湘ICP备2025141790号-2
网站备案号:湘ICP备2025141790号-2