- 您的位置:
- 标准下载网 >>
- 标准分类 >>
- 电子行业标准(SJ) >>
- SJ 51508.3-1994 LSP10.7M(1~3)型石英晶体单片滤波器详细规范
标准号:
SJ 51508.3-1994
标准名称:
LSP10.7M(1~3)型石英晶体单片滤波器详细规范
标准类别:
电子行业标准(SJ)
标准状态:
现行出版语种:
简体中文下载格式:
.rar .pdf下载大小:
141.78 KB
部分标准内容:
中华人民共和国电子行业军用标准FL5915
SJ51508/3-94
LSP10.7M(1~3)型石英晶体单片
滤波器详细规范
Filter, quartz crystal, Type LSP10.7M(1~3),detail specification for
1994-09-30发布
1994-12-01实施
中华人民共和国电子工业部批准中华人民共和国电子行业军用标准LSP10.7M(13)型石英晶体单片滤波器详细规范
Filter,quartz crystal, TypeLSP10.7M(1~3),detail specirication for
S5150/3--94
本规范所规定的滤波器,其全部要求由本规范和GJB1508-92《石英晶体滤波器总规范》作出规定。
1.1主题内容
本规范规定了LSP10.7M(1~3)型石英晶体单片滤波器的详细要求。1.2适用范围
本规范适用于军用电子设备或其它电子设备中使用的LSP10.7M(1~3)型石英晶体单片滤波器。
引用文件
GJB1508-92石英晶体滤波器总规范3要求
3.1设计和结构
滤波器的设计、结构和外形尺寸应符合图1的规定。3.2工作温度范围:-55~85℃。
3.3预期寿命:2500h。
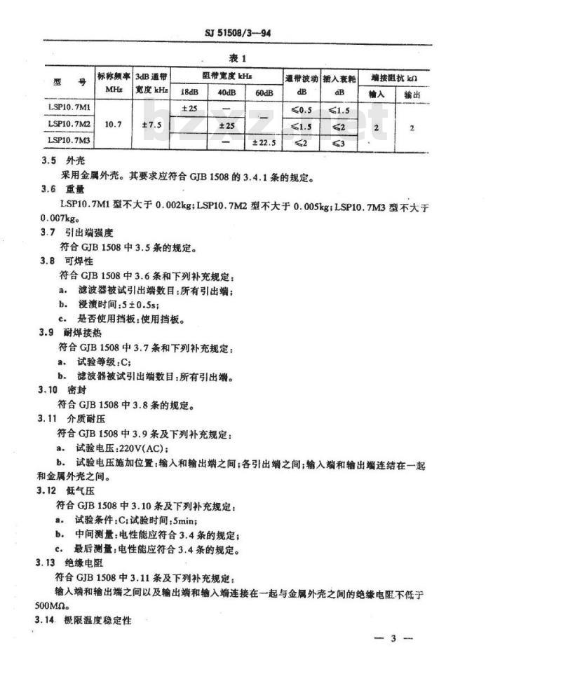
3.4电性能
见表1。
中华人民共和国电子工业部
1994-09-30发布
1994-12-01实施
4.88±0.24.88±0.2
a.LSP10.7M1型
b.LSP10.7M2型
4.88±0.20
c.LSP10.7M3型
SJ51508/3—94此内容来自标准下载网
LSP10.7M1
LSP10.7M2
LSP10.7M3
3.5外壳
标称频率
3dB通带
宽度kHz
SJ51508/3--94
阻带宽度kHz
通带波动
插入衰
采用金属外壳。其要求应符合GJB1508的3.4.1条的规定。3.6重量
端接阻抗kn
LSP10.7M1型不大于0.002kg;LSP10.7M2型不大于0.005kg:LSP10.7M3型不大于0.007kg。
3.7引出端强度
符合GJB1508中3.5条的规定。
3.8可焊性
符合GJB1508中3.6条和下列补充规定:滤波器被试引出端数目:所有引出端;a.
没溃时间:5±0.5s;
c。是否使用板:使用挡板。
3.9耐焊接热
符合GJB1508中3.7条和下列补充规定:试验等级:C;
b。滤波器被试引出端数目所有引出端。3.10密封
符合GJB1508中3.8条的规定。
3.11介质耐压
符合GJB1508中3.9条及下列补充规定:a.试验电压:220V(AC):
b试验电压施加位置:输入和输出端之间;各引出端之间;输入端和输出端连结在一起和金属外壳之间。
3.12低气压
符合GJB1508中3.10条及下列补充规定:a.试验条件:C:试验时间:5min;b。中间测量:电性能应符合3.4条的规定;c最后测量:电性能应符合3.4条的规定。3.13绝缘电阻
符合GJB1508中3.11条及下列补充规定:输入端和输出端之间以及输出端和输入端连接在一起与金属外壳之间的绝缘电阻不低于500MQ
3.14.极限温度稳定性
符合GJB1508中3.13条的规定。
3.15寿命
SJ51508/3—94
符合GJB1508中3.14条及下列补充规定:试验条件:D。
3.16高频振动
符合GJB1508中3.5条及下列补充规定:8,试验条件:A;
b电负载:不如电负载。
3.17冲击(规定脉冲)
符合GJB1508中3.16条的规定。
3.18温度冲击
符合GJB1508中3.17条的规定。
3.19浸溃
符合GJB1508中3,18条规定。
3.20耐湿
符合GJB1508中3.19条的规定。
3.21盐雾
符合GJB1508中3.20条及下列补充规定:试验等级:B。
3.22加速度
符合GJB1508中3.21条及下列补充规定::电负载:不加电负载;
b.试验条件:A;
c。最后测量:应符合3.4条的规定。3.23耐溶剂
符合GJB1508中3.22条的规定。
3.24标志
标志型号规格:LSP10.7M-Q-Y,并符合GJB1508中3.24条规定。3.25外观和机械检验(外部的)符合GJB1508中3.3、3.4、3.24和3.25条规定。3.26外观和机械检验(内部的)符合GJB1508中3.3、3.4.4和3.25条规定。附加说明:
本规范由中国电子技术标准化研究所归口。本规范由国营七九五厂起草。
本规范主要起草人:闪明光、马建设。计划项目代号:B22028。
小提示:此标准内容仅展示完整标准里的部分截取内容,若需要完整标准请到上方自行免费下载完整标准文档。
SJ51508/3-94
LSP10.7M(1~3)型石英晶体单片
滤波器详细规范
Filter, quartz crystal, Type LSP10.7M(1~3),detail specification for
1994-09-30发布
1994-12-01实施
中华人民共和国电子工业部批准中华人民共和国电子行业军用标准LSP10.7M(13)型石英晶体单片滤波器详细规范
Filter,quartz crystal, TypeLSP10.7M(1~3),detail specirication for
S5150/3--94
本规范所规定的滤波器,其全部要求由本规范和GJB1508-92《石英晶体滤波器总规范》作出规定。
1.1主题内容
本规范规定了LSP10.7M(1~3)型石英晶体单片滤波器的详细要求。1.2适用范围
本规范适用于军用电子设备或其它电子设备中使用的LSP10.7M(1~3)型石英晶体单片滤波器。
引用文件
GJB1508-92石英晶体滤波器总规范3要求
3.1设计和结构
滤波器的设计、结构和外形尺寸应符合图1的规定。3.2工作温度范围:-55~85℃。
3.3预期寿命:2500h。
3.4电性能
见表1。
中华人民共和国电子工业部
1994-09-30发布
1994-12-01实施
4.88±0.24.88±0.2
a.LSP10.7M1型
b.LSP10.7M2型
4.88±0.20
c.LSP10.7M3型
SJ51508/3—94此内容来自标准下载网
LSP10.7M1
LSP10.7M2
LSP10.7M3
3.5外壳
标称频率
3dB通带
宽度kHz
SJ51508/3--94
阻带宽度kHz
通带波动
插入衰
采用金属外壳。其要求应符合GJB1508的3.4.1条的规定。3.6重量
端接阻抗kn
LSP10.7M1型不大于0.002kg;LSP10.7M2型不大于0.005kg:LSP10.7M3型不大于0.007kg。
3.7引出端强度
符合GJB1508中3.5条的规定。
3.8可焊性
符合GJB1508中3.6条和下列补充规定:滤波器被试引出端数目:所有引出端;a.
没溃时间:5±0.5s;
c。是否使用板:使用挡板。
3.9耐焊接热
符合GJB1508中3.7条和下列补充规定:试验等级:C;
b。滤波器被试引出端数目所有引出端。3.10密封
符合GJB1508中3.8条的规定。
3.11介质耐压
符合GJB1508中3.9条及下列补充规定:a.试验电压:220V(AC):
b试验电压施加位置:输入和输出端之间;各引出端之间;输入端和输出端连结在一起和金属外壳之间。
3.12低气压
符合GJB1508中3.10条及下列补充规定:a.试验条件:C:试验时间:5min;b。中间测量:电性能应符合3.4条的规定;c最后测量:电性能应符合3.4条的规定。3.13绝缘电阻
符合GJB1508中3.11条及下列补充规定:输入端和输出端之间以及输出端和输入端连接在一起与金属外壳之间的绝缘电阻不低于500MQ
3.14.极限温度稳定性
符合GJB1508中3.13条的规定。
3.15寿命
SJ51508/3—94
符合GJB1508中3.14条及下列补充规定:试验条件:D。
3.16高频振动
符合GJB1508中3.5条及下列补充规定:8,试验条件:A;
b电负载:不如电负载。
3.17冲击(规定脉冲)
符合GJB1508中3.16条的规定。
3.18温度冲击
符合GJB1508中3.17条的规定。
3.19浸溃
符合GJB1508中3,18条规定。
3.20耐湿
符合GJB1508中3.19条的规定。
3.21盐雾
符合GJB1508中3.20条及下列补充规定:试验等级:B。
3.22加速度
符合GJB1508中3.21条及下列补充规定::电负载:不加电负载;
b.试验条件:A;
c。最后测量:应符合3.4条的规定。3.23耐溶剂
符合GJB1508中3.22条的规定。
3.24标志
标志型号规格:LSP10.7M-Q-Y,并符合GJB1508中3.24条规定。3.25外观和机械检验(外部的)符合GJB1508中3.3、3.4、3.24和3.25条规定。3.26外观和机械检验(内部的)符合GJB1508中3.3、3.4.4和3.25条规定。附加说明:
本规范由中国电子技术标准化研究所归口。本规范由国营七九五厂起草。
本规范主要起草人:闪明光、马建设。计划项目代号:B22028。
小提示:此标准内容仅展示完整标准里的部分截取内容,若需要完整标准请到上方自行免费下载完整标准文档。
标准图片预览:





- 热门标准
- 行业标准
- SJ675-1983 DM-346电真空玻璃主要技术数据
- SJ50681.76-1994 SMC系列(不接电缆)插针接触件印制电路板用2级射频同轴插座连接器详细规范
- SJ/T31439-1994 除湿机完好要求和检查评定方法
- SJ/T10588.12-1994 DB-438型电子玻璃技术数据
- SJ1805-1981 2CC126型硅调频变容二极管
- SJ20646-1997 混合集成电路DC/DC变换器测试方法
- SJ/T31344-1994 GP3.5kW高频感应加热机完好要求和检查评定方法
- SJ/T31445-1994 热力管道完好要求和检查评定方法
- SJ/T10586.3-1994 DW-217型电子玻璃技术数据
- SJ/T10783-1996 电子器件详细规范 半导体集成电路CD7176CP伴音中频放大电路(可供认证用)
- SJ1553-1980 测温型负温度系数热敏电阻器总技术条件
- SJ2241.7-1982 CWT9J型同心型微调电容器
- SJ2674-1986 电子器件详细规范 低功率非线绕固定电阻器RJ16型金属膜固定电阻器 评定水平E
- SJ3006.3-1988 组合冲模 下圆角刃口
- SJ3003.5-1988 组合冲模 圆形刃口
- 行业新闻
请牢记:“bzxz.net”即是“标准下载”四个汉字汉语拼音首字母与国际顶级域名“.net”的组合。 ©2025 标准下载网 www.bzxz.net 本站邮件:bzxznet@163.com
网站备案号:湘ICP备2025141790号-2
网站备案号:湘ICP备2025141790号-2