- 您的位置:
 - 标准下载网 >>
 - 标准分类 >>
 - 机械行业标准(JB) >>
 - JB/T 9688-2007 电除尘用晶闸管控制高压电源
 
标准号:
JB/T 9688-2007
标准名称:
电除尘用晶闸管控制高压电源
标准类别:
机械行业标准(JB)
标准状态:
现行- 
          	
发布日期:
2007-03-06 - 
		 
实施日期:
2007-09-01 出版语种:
简体中文下载格式:
.rar.pdf下载大小:
1.38 MB
替代情况:
替代JB/T 9688-1999
点击下载
标准简介:
										 标准下载解压密码:www.bzxz.net
					 					 
						 
	        
	      本标准规定了电除尘用工频、晶闸管移相调压控制高压电源的型谱、技术要求。本标准适用于电除尘用工频、晶闸管移相调压控制高压电源,不适用于其他半导体电力变流器。 JB/T 9688-2007 电除尘用晶闸管控制高压电源 JB/T9688-2007
部分标准内容:
					
					ICS 13.030.40
备案号:20361—2007
中华人民共和国机械行业标准
IR/T 9688--2007
代禁B/9688--1999
电除尘用晶闸管控制高压电源
Crystal brake pipe contrnicd higi-voitage sourcefor electric dlust collectar2007-03-06发布
2007-09-01实施
中华人民共和国国家发展和改革委员会发布范爵
2、规范性可用文件
3翌谱
3.1产品型号
3.2型谱
4技术要求.
模用察件
调乐方式
负裁等级
寇定宜流输出电压,
除尘用晶闸管控制高压电源的电气绝缴强度4.5
4.6设蚤各部分的温升…
设备稳定运行条件
4.8开路试验,
4.9短路及短路保护试验
4.10闪络试验
4.11柜体检验.
4.12蝶声
4.13防扩等级
成验方法,
检验规划.
武验分类
出厂试验.
型式试验
试验项目,
标志、包装、运输和贮存
包装,
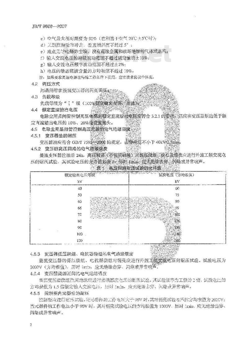
高乐问路耐压试验的允许值
设备各部分的允许温…
电除尘用高闻管控制高压电源的试验项目次
JB/F 9688--2007
JB/T96882007
本标准代替B/T9688—1999《高压静自除尘用整流设备》本标推与JB/T9688—1999相比,主要变化如下:“对标推的客称送行了修改;
…对标谁的部分条款进行了规范和统一取消了对标准中效率、功率因数及异通角的要求;增加了对闪络电压科考您时问的要求:对标准的文部分进行广必要的补充说明和勘误本标准中中国机被工业联合会提出。本标能由机械工业环境保护机械标准化技术委员会口口本标准起草单位:人连电子研究所。本标准主要起草人:轻知初、张海峰,点标准委托机被工业环境保护机械标准化技术变员会负查解释。本标准所代替标摊的房次版本发布情况:-ZBK 46008.1-1988,JB/T 9688--1593.流
电除公用星闸管控制高生电源
本标雅规定了电除尘用工频,晶间管移相调压控制高压电源的恐谱、技术要求J8T 9688--2007
本标准适用工电除生用频、品闸管移捐调压控制商电源,不证用其他半导体出力变流器。2颊猫性引照文件
下列文件中的条款通过本标准的引用而成为本标准的条款。凡是注日期的引用文件,其随后所有的修改单(不包括勘误的内容)战修订版均不适用于本标准,然面:鼓励根据本标准达成协议的各方研究是否而使用这些义件的最新版本,凡是不注口期的引用文件,其最新版本适了!本标准。G131—200包装籍运图承标志(aGV150780:7997)GE/I3797—2005电气控制设备
0B下3859.1-1993半5体变流器基本要求的规定(eVEC60146-1-1:1991)GBT3859.2--1993举等变流器应用导则(e1C60146-1-2:1991))14208—1993外完防护等级(代码)(9JC60529:1989)QB/T6388-1986运输包装收发货标志CB斤7595—2000运行4变压器油质量标准JB/T1509半导体电力变流器型号编制办法JBT4276变流露产品包装技术条件JB/T5845高压静电除尘用整流设备试验方法3
3产品号
产品型号应热行BT1505的规定。2型谱
3.2.1巅定输出直流市压等级
电院尘用品阅管控制高压电源的额定输出高流电压(买的值)在个列数值中选取(单位为V):50. 60, 66- 72、80, 90. 100.120.客户有特殊要求时,应在技术协设中体现:9.2.2额定输出直流电流等级
电除尘用晶闸管控制高压电源的额定输出直流电流(平均值)应在下刻数值中选取(单位为A):0.05、0.1.0.2、04、0.5、0.7、08、10、1.2、1.4、1.5、1.8, 2.3.客户有特殊要求时,应在技术协设中体现,技术斑来
6.1便润缘件
电除空用品阅管控制高服电源的使用务科为:)海拔不超过2000m,格海拔高1000m时,按GR3853.2一1993中附录B做相应修正:5)对了控制柜,环境激度为.0℃~十40℃,对于高压避整流变床器,环境温度不高于十40℃,不低于变压器所规定的激点温度337F 9688--2007
c)空气最大柜对滤度为0%(查村当1空气2℃+5℃时))剧烈振动跑冲,直斜度不超过5°)地点无绿爆炸小埃,没省离蚀金属和破坏绝缘的气体惑葵汽力)输人交流电压的持续波动范围不超过额定值的土10%:g)输人交流电玉频率波动范围不超过主2%:)思压稳波含的渐不超过的
注:如果要求高压中源在殊工作条件下使用,啦在技术协议中你现。42调压方式
用晶阅管在整流变器控网侧调压双.3食等级
在我算级:1级(00%
4.4额定直流输出电压
电除尘用鼎闸管控制高压
教定直流输蹈封连牌符合3.2.1用定宵流输出电压的10%20%设营热头。45南除尘用晶润管控制高压额
电气纶缘强膜
4.5.1变压器油的耐压
够的规定,
变压器油应符合GB/759
4.6.2变压器高压回路的虹气绳缘强度燃不小下40k
还应在变压器原边低于额
整流变压器注油后241,高压回路(不们群雅过质貌款心及耀壳应进行外施工频交流电乐的耐压试验,其试验电压的我谊如装历的装家
国主试验的托售
额定输出心下等级
4.5.3变压器低压组、电抗器绕组的电气范练强离露戒异常碗声。
锐骏电压(方均板值)
就电压的耐压试验,试验电压为整流变压器的低康绕组、电筑器绕纽对充放避行外慈2000V(均根值):历时1m的,应无绝缘击穿、闪络或常响箐4.64变器缘组通询的电绝缘强度格流变服器缔组间绝缘版避行危频感虚也压的压我验。其试验颜家为工频的倍,试验电的均混惯为15错额笑输交流电,财1,应方绝缘出穿,内成异常响声。4.5.5腔制柜肉光馨件的耐品
控制柜成进有谢压验。整光器件的工作电用大m时,其对柜充验适尺的方必限值为配V当元器件的工作电压小于0V时,其对柜壳试验电的克均报值为100、历时动i、应无绝缴击综闪络或录常响产。
4苗盈套分理
IE/T 0688--2007
股客在额售流招电定痛,直流输出中压为100%和70%额定值的款件下,漫升应不超过靠2所班值。
表2设备各部分的免许温升
器件或部位
变压器、电抗器绕织
限察流路
快速熔断器与导线螺钉闹定处
问管外壳
导线螺针国定处
电附元件
塑料绝缘导线
橡胶绝缘导线
漆布绝缘学线
被限温升
主层滴璃
鼎捷修
锦镀层
有银镀层:
(装面)
30mm处的室
測方法
电阻漆
偶法,溢度计法
疆方法
注:变压游、电抗器统组为A级绝缘:其级别的可相应改查4.7设备稳定运行条件
设备应在额定直流输出电质额定盘镜输出电获的情祝下稳求整定)。
4.8开路试验
高压整流变压游和高压碟整流
元停组成·体所,其被限温升应以富压整流尽路为销
行(各种过电流保护器件按设要高压硅整流变压器或设各在用调压器输大变流电压的,使提输审压不小于额定直流电压1.5倍下路运行1m运:设备应无异带现象。4.9短路及短路保护试验
允诈负载完金短路,而设餐任何元件不应损坏,日应能跳闸并40闲缩试验
在小低于额定是压60%的前提下,设备充许在每分钟150深果收尘器负戴发生危狐时应能迅速灭弧,而设备不应发生任爆影4.11柜体检验
运行,考核时间为10mn,
设备柜身制造质量、零部件外表加工、同路联结,二次证续与电器元件的安装等要求、成等合已33797的有类技不要求。
4.12躁案
设备的原声应会C/T3797--200#21的规进。4.18磁护等装
应符合G4208南规定,户内气设备的防护等级不低了P30,就地安装的电气设备(包插变压器)防护等级不低于至54
产对防护等级有特殊要求,应在技不协议中体现。3
1/r 9688-207
联说验方法
按JB/5845的规定。
6检验规则
6.1试验分类
设备的试验分出厂试验和型式试验,原则!两种试验均在制造广内用模拟电场进行,但如能保证出厂产品的性能满足使要求,也可以用电阻负载或在现场选行,62出试验
产品出厂必须愈避行出)试验:山厂试验合格后应给学产品合格证3.3型式试验
器,3.1型式试验范畴
a)试制的新产品:
b)当产品的设计,工艺或所门材料的改变会影响产鼎的保证性能时:c)不经常生的产品再次生产时;6)批景生产的产品,每隔直年成进行次抽试。6.3.2试品装冠
每次进行型式试验的试品不少了两台,试验如有一台一项不会格者,允许返修复试,复试仍不合储,测该批产品为不合格品,必领在除缺陷并通过试验后方能继续牛产3.4.减验预息
电除尘用晶闹管控制高乐电源的出厂试验和型式试验项列于表3。愛3电除尘用晶闻管控制高床电源的试验项图序号
耐医试验
格频对服试验
开路武验
贫裁就验
温引试验
融发装罩性能俭弯
闪络试验
冲击。短路及保护试验
a)负裁补击试验:
试验项目
6)整流变压器一次侧分、合闹的开路冲击、短路御击试验:)操作直流刚高压离开关的开露冲出及短路冲试验:1)过藏保护的微验
e)短路及冠路假铲试验;
就电试验:
一验查
?禄离,包装、运输和贮存
7.1标忘
式试验
出厂试验
在设备的控制柜、整流变压器利1电抗器的明显位置应装有铭牌,对铭牌应标明下列名项内容!a)产品型号:
5)出)编号:wwW.bzxz.Net
)额宠交流电压,单位为V:
d)额定交流电流,单位为A:
e)额定频率和相数:
)额定输出出尺,单位为V:
店)额庭输出电流,单位为A:
)重度,单位为k名:
1制意口期:
)制造厂名:
了2.1随同产品供版的文件瓷料
a)产品合格证明书:
)产最使用说明书:
)产品成套及签件-览表。
7.22产显包装
J/T 968a2007
产品包装必须符合3/个4276的规定,应保证产品在运翰许放过程中不受机械损伤,有防雨、就尘能,并应在包装箱外部琪鸠标恶,标志格式及内答应符合BT6388和BT191的规定,标志内容如下:
a)产品号、名称及出厂编号:
0)产品净童及毛重:
c)收货单位名称及地址;
a)制造厂名及地址:
e)位置标志“”和写在箭头正面的“向上”字样及起品位置标志;包装外形尺寸:
)包装口期
7.3遥输
产品在运输过程中,不应有慰烈振动、控和倒置。7.4跑存
产品不得暴晒、丽游,应存放在究气流通、周围介质温度不低于-10℃、空气最大相对湿度为90%(相当于空气温度20℃土5℃)及无腐蚀性气体存在的仓库用5
华人儿共和家
灿城行业标准
电除尘用晶闸管控龄高压串源
JB/19583-2007
邦设工市版社出版发示
北京市中街22
编码:100037
210mm297mm*0.5E-15T7
20079月路1版第1次印
:15111·8440
网止:hit:/cmpowx.com
(010: 88379779
编性带电话:
直销中心电话:
010)88379693
无防为盗
版权专有
侵权必究
小提示:此标准内容仅展示完整标准里的部分截取内容,若需要完整标准请到上方自行免费下载完整标准文档。
	 
	        
	      备案号:20361—2007
中华人民共和国机械行业标准
IR/T 9688--2007
代禁B/9688--1999
电除尘用晶闸管控制高压电源
Crystal brake pipe contrnicd higi-voitage sourcefor electric dlust collectar2007-03-06发布
2007-09-01实施
中华人民共和国国家发展和改革委员会发布范爵
2、规范性可用文件
3翌谱
3.1产品型号
3.2型谱
4技术要求.
模用察件
调乐方式
负裁等级
寇定宜流输出电压,
除尘用晶闸管控制高压电源的电气绝缴强度4.5
4.6设蚤各部分的温升…
设备稳定运行条件
4.8开路试验,
4.9短路及短路保护试验
4.10闪络试验
4.11柜体检验.
4.12蝶声
4.13防扩等级
成验方法,
检验规划.
武验分类
出厂试验.
型式试验
试验项目,
标志、包装、运输和贮存
包装,
高乐问路耐压试验的允许值
设备各部分的允许温…
电除尘用高闻管控制高压电源的试验项目次
JB/F 9688--2007
JB/T96882007
本标准代替B/T9688—1999《高压静自除尘用整流设备》本标推与JB/T9688—1999相比,主要变化如下:“对标推的客称送行了修改;
…对标谁的部分条款进行了规范和统一取消了对标准中效率、功率因数及异通角的要求;增加了对闪络电压科考您时问的要求:对标准的文部分进行广必要的补充说明和勘误本标准中中国机被工业联合会提出。本标能由机械工业环境保护机械标准化技术委员会口口本标准起草单位:人连电子研究所。本标准主要起草人:轻知初、张海峰,点标准委托机被工业环境保护机械标准化技术变员会负查解释。本标准所代替标摊的房次版本发布情况:-ZBK 46008.1-1988,JB/T 9688--1593.流
电除公用星闸管控制高生电源
本标雅规定了电除尘用工频,晶间管移相调压控制高压电源的恐谱、技术要求J8T 9688--2007
本标准适用工电除生用频、品闸管移捐调压控制商电源,不证用其他半导体出力变流器。2颊猫性引照文件
下列文件中的条款通过本标准的引用而成为本标准的条款。凡是注日期的引用文件,其随后所有的修改单(不包括勘误的内容)战修订版均不适用于本标准,然面:鼓励根据本标准达成协议的各方研究是否而使用这些义件的最新版本,凡是不注口期的引用文件,其最新版本适了!本标准。G131—200包装籍运图承标志(aGV150780:7997)GE/I3797—2005电气控制设备
0B下3859.1-1993半5体变流器基本要求的规定(eVEC60146-1-1:1991)GBT3859.2--1993举等变流器应用导则(e1C60146-1-2:1991))14208—1993外完防护等级(代码)(9JC60529:1989)QB/T6388-1986运输包装收发货标志CB斤7595—2000运行4变压器油质量标准JB/T1509半导体电力变流器型号编制办法JBT4276变流露产品包装技术条件JB/T5845高压静电除尘用整流设备试验方法3
3产品号
产品型号应热行BT1505的规定。2型谱
3.2.1巅定输出直流市压等级
电院尘用品阅管控制高压电源的额定输出高流电压(买的值)在个列数值中选取(单位为V):50. 60, 66- 72、80, 90. 100.120.客户有特殊要求时,应在技术协设中体现:9.2.2额定输出直流电流等级
电除尘用晶闸管控制高压电源的额定输出直流电流(平均值)应在下刻数值中选取(单位为A):0.05、0.1.0.2、04、0.5、0.7、08、10、1.2、1.4、1.5、1.8, 2.3.客户有特殊要求时,应在技术协设中体现,技术斑来
6.1便润缘件
电除空用品阅管控制高服电源的使用务科为:)海拔不超过2000m,格海拔高1000m时,按GR3853.2一1993中附录B做相应修正:5)对了控制柜,环境激度为.0℃~十40℃,对于高压避整流变床器,环境温度不高于十40℃,不低于变压器所规定的激点温度337F 9688--2007
c)空气最大柜对滤度为0%(查村当1空气2℃+5℃时))剧烈振动跑冲,直斜度不超过5°)地点无绿爆炸小埃,没省离蚀金属和破坏绝缘的气体惑葵汽力)输人交流电压的持续波动范围不超过额定值的土10%:g)输人交流电玉频率波动范围不超过主2%:)思压稳波含的渐不超过的
注:如果要求高压中源在殊工作条件下使用,啦在技术协议中你现。42调压方式
用晶阅管在整流变器控网侧调压双.3食等级
在我算级:1级(00%
4.4额定直流输出电压
电除尘用鼎闸管控制高压
教定直流输蹈封连牌符合3.2.1用定宵流输出电压的10%20%设营热头。45南除尘用晶润管控制高压额
电气纶缘强膜
4.5.1变压器油的耐压
够的规定,
变压器油应符合GB/759
4.6.2变压器高压回路的虹气绳缘强度燃不小下40k
还应在变压器原边低于额
整流变压器注油后241,高压回路(不们群雅过质貌款心及耀壳应进行外施工频交流电乐的耐压试验,其试验电压的我谊如装历的装家
国主试验的托售
额定输出心下等级
4.5.3变压器低压组、电抗器绕组的电气范练强离露戒异常碗声。
锐骏电压(方均板值)
就电压的耐压试验,试验电压为整流变压器的低康绕组、电筑器绕纽对充放避行外慈2000V(均根值):历时1m的,应无绝缘击穿、闪络或常响箐4.64变器缘组通询的电绝缘强度格流变服器缔组间绝缘版避行危频感虚也压的压我验。其试验颜家为工频的倍,试验电的均混惯为15错额笑输交流电,财1,应方绝缘出穿,内成异常响声。4.5.5腔制柜肉光馨件的耐品
控制柜成进有谢压验。整光器件的工作电用大m时,其对柜充验适尺的方必限值为配V当元器件的工作电压小于0V时,其对柜壳试验电的克均报值为100、历时动i、应无绝缴击综闪络或录常响产。
4苗盈套分理
IE/T 0688--2007
股客在额售流招电定痛,直流输出中压为100%和70%额定值的款件下,漫升应不超过靠2所班值。
表2设备各部分的免许温升
器件或部位
变压器、电抗器绕织
限察流路
快速熔断器与导线螺钉闹定处
问管外壳
导线螺针国定处
电附元件
塑料绝缘导线
橡胶绝缘导线
漆布绝缘学线
被限温升
主层滴璃
鼎捷修
锦镀层
有银镀层:
(装面)
30mm处的室
測方法
电阻漆
偶法,溢度计法
疆方法
注:变压游、电抗器统组为A级绝缘:其级别的可相应改查4.7设备稳定运行条件
设备应在额定直流输出电质额定盘镜输出电获的情祝下稳求整定)。
4.8开路试验
高压整流变压游和高压碟整流
元停组成·体所,其被限温升应以富压整流尽路为销
行(各种过电流保护器件按设要高压硅整流变压器或设各在用调压器输大变流电压的,使提输审压不小于额定直流电压1.5倍下路运行1m运:设备应无异带现象。4.9短路及短路保护试验
允诈负载完金短路,而设餐任何元件不应损坏,日应能跳闸并40闲缩试验
在小低于额定是压60%的前提下,设备充许在每分钟150深果收尘器负戴发生危狐时应能迅速灭弧,而设备不应发生任爆影4.11柜体检验
运行,考核时间为10mn,
设备柜身制造质量、零部件外表加工、同路联结,二次证续与电器元件的安装等要求、成等合已33797的有类技不要求。
4.12躁案
设备的原声应会C/T3797--200#21的规进。4.18磁护等装
应符合G4208南规定,户内气设备的防护等级不低了P30,就地安装的电气设备(包插变压器)防护等级不低于至54
产对防护等级有特殊要求,应在技不协议中体现。3
1/r 9688-207
联说验方法
按JB/5845的规定。
6检验规则
6.1试验分类
设备的试验分出厂试验和型式试验,原则!两种试验均在制造广内用模拟电场进行,但如能保证出厂产品的性能满足使要求,也可以用电阻负载或在现场选行,62出试验
产品出厂必须愈避行出)试验:山厂试验合格后应给学产品合格证3.3型式试验
器,3.1型式试验范畴
a)试制的新产品:
b)当产品的设计,工艺或所门材料的改变会影响产鼎的保证性能时:c)不经常生的产品再次生产时;6)批景生产的产品,每隔直年成进行次抽试。6.3.2试品装冠
每次进行型式试验的试品不少了两台,试验如有一台一项不会格者,允许返修复试,复试仍不合储,测该批产品为不合格品,必领在除缺陷并通过试验后方能继续牛产3.4.减验预息
电除尘用晶闹管控制高乐电源的出厂试验和型式试验项列于表3。愛3电除尘用晶闻管控制高床电源的试验项图序号
耐医试验
格频对服试验
开路武验
贫裁就验
温引试验
融发装罩性能俭弯
闪络试验
冲击。短路及保护试验
a)负裁补击试验:
试验项目
6)整流变压器一次侧分、合闹的开路冲击、短路御击试验:)操作直流刚高压离开关的开露冲出及短路冲试验:1)过藏保护的微验
e)短路及冠路假铲试验;
就电试验:
一验查
?禄离,包装、运输和贮存
7.1标忘
式试验
出厂试验
在设备的控制柜、整流变压器利1电抗器的明显位置应装有铭牌,对铭牌应标明下列名项内容!a)产品型号:
5)出)编号:wwW.bzxz.Net
)额宠交流电压,单位为V:
d)额定交流电流,单位为A:
e)额定频率和相数:
)额定输出出尺,单位为V:
店)额庭输出电流,单位为A:
)重度,单位为k名:
1制意口期:
)制造厂名:
了2.1随同产品供版的文件瓷料
a)产品合格证明书:
)产最使用说明书:
)产品成套及签件-览表。
7.22产显包装
J/T 968a2007
产品包装必须符合3/个4276的规定,应保证产品在运翰许放过程中不受机械损伤,有防雨、就尘能,并应在包装箱外部琪鸠标恶,标志格式及内答应符合BT6388和BT191的规定,标志内容如下:
a)产品号、名称及出厂编号:
0)产品净童及毛重:
c)收货单位名称及地址;
a)制造厂名及地址:
e)位置标志“”和写在箭头正面的“向上”字样及起品位置标志;包装外形尺寸:
)包装口期
7.3遥输
产品在运输过程中,不应有慰烈振动、控和倒置。7.4跑存
产品不得暴晒、丽游,应存放在究气流通、周围介质温度不低于-10℃、空气最大相对湿度为90%(相当于空气温度20℃土5℃)及无腐蚀性气体存在的仓库用5
华人儿共和家
灿城行业标准
电除尘用晶闸管控龄高压串源
JB/19583-2007
邦设工市版社出版发示
北京市中街22
编码:100037
210mm297mm*0.5E-15T7
20079月路1版第1次印
:15111·8440
网止:hit:/cmpowx.com
(010: 88379779
编性带电话:
直销中心电话:
010)88379693
无防为盗
版权专有
侵权必究
小提示:此标准内容仅展示完整标准里的部分截取内容,若需要完整标准请到上方自行免费下载完整标准文档。
标准图片预览:





- 其它标准
 
- 热门标准
 - 机械行业标准(JB)
 
- JB/T10288-2001 连栋温室结构
 - JB/T10056-1999 直流电流互感器 技术条件
 - JB/T7895-2008 永磁筒式磁选机
 - JB/T8679-2008 炭弧气刨炭棒 物理及使用性能试验方法
 - JB/T2756-2006 无轨电车用炭滑块
 - JB/T8082-2010 护指键式和护罩式木工平刨床 安全
 - JB/T9580-2008 炭石墨 产品分类及型号编制方法
 - JB/T9713-1999 工程机械 湿式铜基摩擦件 技术条件
 - JB/T8840-2013 电热器具用电源开关
 - JB/T11340.3-2012 阀控式铅酸蓄电池安全阀 第3部分:橡胶帽、阀芯
 - JB/T3411.50-1999 两爪顶拔器 尺寸
 - JB3704-1984 特种调压器用碳电阻片柱电气机械性能试验方法
 - JB/T10677-2006 投影机 光源
 - JB/T10573-2006 工具显微镜
 - JB∕T12675-2016 拖拉机液压系统清洁度限值及测量方法
 
- 行业新闻
 
请牢记:“bzxz.net”即是“标准下载”四个汉字汉语拼音首字母与国际顶级域名“.net”的组合。 ©2025 标准下载网 www.bzxz.net 本站邮件:bzxznet@163.com
网站备案号:湘ICP备2025141790号-2
网站备案号:湘ICP备2025141790号-2