- 您的位置:
- 标准下载网 >>
- 标准分类 >>
- 国家标准(GB) >>
- GB 20697-2006 13%2甲4氯钠水剂
标准号:
GB 20697-2006
标准名称:
13%2甲4氯钠水剂
标准类别:
国家标准(GB)
标准状态:
现行-
发布日期:
2006-08-24 -
实施日期:
2007-04-01 出版语种:
简体中文下载格式:
.rar.pdf下载大小:
156.71 KB
首发日期:
2006-08-24起草人:
姜敏怡、李秀杰、董霞起草单位:
佳木斯黑龙农药化工股份有限公司归口单位:
全国农药标准化技术委员会(CSBTS/TC 133)提出单位:
中国石油和化学工业发布部门:
中华人民共和国国家质量监督检验检疫总局 中国国家标准化管理委员会主管部门:
中国石油和化学工业协会相关标签:
水剂

点击下载
标准简介:
标准下载解压密码:www.bzxz.net
标准规定了13%2甲4氯钠水剂的要求、试验方法以及标志、标签、包装和储运,适用于由2甲4氯钠及生产中产生的杂质和水组成的13%2甲4氯钠水剂。 GB 20697-2006 13%2甲4氯钠水剂 GB20697-2006

部分标准内容:
ICS 65. 100. 20
中华人民共和国国家标准
GB20697—2006
13%2甲4氯钠水剂
13%MCPA-Na aquenus solutiun
2006-08-24发布
中华人民共和国国家质量监督检验检疫总局w
故码防伪
中国国家标准化管理委员会
2007-04-01实施
本标准的第3章、第5章为强制性的.其余为推荐性的本标准的附录A足规范性阴录。
本标排山小石汕和化学业协会提出本标雅由个国农药标雅化技术委员会SBTS/TC133)归门本标准负责起草单位:泌附化「研究院本标准参加起草单位:代木期黑龙农药化工股份有限公司。称雅主妥起草人;妾嫩怡、李秀杰、革霞。CB20697—2006
13%2甲4氯钠水剂
该产品有效成分2中氯钢的其他名称结构式和基木物化参数如下:ISU 通用名称MCPA Na
GIPAC 数字代码:2-1
花学名称:4氮-2-甲基苯氧乙酸纳,结构式:
实验式:C.H.O.CINa
-OCH COONa
相对分子质量:222.6(按20)。围际相对原子质量计),生物活性:察草。
点:118℃--119℃
热气<20℃):0.2mPa。
溶解度:易溶十水。
您范性,易吸潮,但2巾4氯钠不降解,本品具有良好的忙存艳定性。1范围
本标准规定广13※?甲4氯钝水剂的要求,试验方法以及标志、标签、包装、忙送。GK 20697—2006
标社洒用十由2巾氯钠及尘产中产生的杂质和水成的1%2巾4氯钠水剂。2规范性引用文件
下刻义件中的条款迪过本标雅的引用而为和标准的条款:凡是注日期的引用文件·其随后所有的修收单(不包括勘识的内容)或修订叛均不适用于本标准,然而,鼓励根提本标准达战协议的各方研究是可使用这些文的最新版本,凡尼不注Ⅱ别的引用文件,H最新版本川于木标推,GB/.S01装药PH值的测定方
t3/T140南品农药验收现则
(:B/T16C5—2091商品衣药彩样方法G3379农药包装通则
G3/T1913F2003农约热贮跑定性测定方法(1/T【9372003农药低温稳定性测定力法3要求
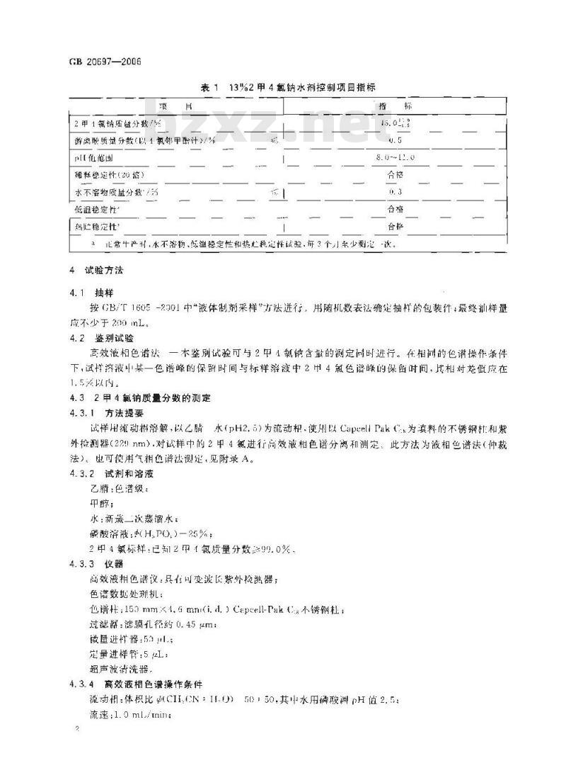
3.1组成和外观
本品为2甲1氯纳于小制成的13炎2甲1氧纳水剂:外观为均相泌体,无明显的悬浮物和沉淀。3.2、技术指标
132氯钠水剂成符合表1要求。
GB 206972006
2甲1钢质量分数/%
13%2甲4氟钠水剂控制项目指标
避离酸质量分数(以1氯邻甲配计)/%征范围
稀释稳性(20瘩)
水不溶质量分数离
低温稳定性
贮稳定性
8.0-~11.0
a正带牛产射,水不溶物、低温稳定性和热些稳定性试验,每3 个小至少测定-次。4试验方法
4.1抽样
按GB/T1605-2201中\液体制剂采样\方法进行:用随机数表泌确延抽样的包装件:最终扯样量应不少于200 mL。
4. 2鉴别试验
高效泌相色谱法一本鉴别试验可与2中4氯纳含量的测定间时进行。在相叫的色谱操作茶件下,试样济获中某一色谱峰的保留时间与标样落波中2中4氧色谱峰的保留时问,其相对老低应在1.5%以码。
4.32甲4氯钠质量分数的测定
4.3.1方法提要
战样用流动样溶解,以乙脂水(pH2.)为流动相.使用以CapeellPak(为滇料的不锈钢托和素外检测器(22nm),对试样中的2中4氯进行高效液相色谱分离和测定:此方法为液相色谱法(仲裁法)。也可使用气负谱法测定,见附录A。4.3.2试剂和溶液
乙睛:色谱级:
甲醇:
水:新蒸二次蒸馏水:
磷酸液:或H,P0,)一25%;
2中4氯标样:已知12甲1氯质量分数93.0%4.3.3仪器
高效液相色谱议:吴在川变波区紫外检逊器;色谱数抛处理机:
色谱;15mmx4.Gmni(i.l.Carell-Pak(不锈钢杜;过谜器:滤膜孔径药0.45μm:
微量进样格:53叫;
定量进样管;5 (21.;
超声波消洗器,
4.3.4高效液相色谱操作条件
流动相:体积比班CI,CN:I1.0)5:50.其中水用磷酸调pH值2. 5流速:1.0ml./nin:
性温:宰温(湿差变化应不大于2%);检测波长,229n;
进样体积:5可L:
保留时间:2中4氯约F.8tnin;4-氯邻中酚约6.8min,GB20697—2006
上述操作参数是典型的,可根据不问仪器特点,对给定的操作参数作适当调整,以期获得最佳效果典型的13%2甲4氯钠水剂高效液相色谱图见图11
2甲4氧;
1-氮邻三酚。
图113%2甲4氯钠水剂的高效液相色谱图4. 3. 5测定步骤
a)标样溶液的制备
称收0.1g2中4氯标样(精确至0.0302)置于Cm1.容量瓶中,用流动相烯释半刻度,超声波振荡5trLin使成样溶解,冷印举室温.播匀:用移液管移取上述溶液5ml.了50rmL容量瓶中.用流动相稀释至刻度,摇勾。
h)试样澈的制备
称取(.7g试样(精确至0.0002g),置于50mI.量瓶中,用流动相稀释牟刻度,趋声波振荡5min使试样落解,冷却至室温,播勾。用移液管移取上述溶5ml.F:50ml.容量瓶巾,流动相稀释至刻度,据匀。
)测定
在上述揉作条件下,待仪器稳定后,连续注人数针标落液,直牟相邻两针2甲1氧峰面积相对变化小于三.5坏后,按照标样游液、试样落皱、试溶液、标样溶液的顺序进行测定。4. 3. 6计算
将测得的两针试样溶被以及试样前后两针标样辫被中2中1氯峰面积分别进行平均。试样中2币氯钠的质量分数m:(治),按式(1)计算:A?+ : +
式中:
标样落液中,2甲 4氯峰面积的平与值:试样溶液中,2甲 4氯峰面积的平乎均值:标样的质革,单位为克():
试样的质量,单位为克():
GB 20697—2006
u一—”2甲4氯标样的质分数.%;1.11——2甲1氮纳与2中4氯相对分了质量的比值。4.3.7充许差
2中1氯销质量分数两次平行测定结果之差,应不大十0.5%,取其算术平均值作为测定结果,4.4游离酚
4.4.1方法提要
将试样溶醇氛济液中,加人4-氮基非那和六战络铁酸溶液色,于被长:20nm处测定其吸光度·巾标准曲线查出相问吸光度下标样的体积,求算游离醛质量分数4.4.2试剂和溶液bzxz.net
4氯邻中酚标样知质量分数密.0天;2甲1氯标样:已知质量分数99.0路:氢溶液:c(NII. - HO)=C. 05 11ul/[.乙醇;
溶液 A;将 100 mg 1-氯邻申酚溶1::0 ml. 内酮中,用水稀释至 1 000 mLip游离酸)=J. 1 g/ml二:溶被3:将.5 2巾1氯标样溶于50ml.乙婷中,加人9 mL ,0元ol/L氮落液,用水稀释至J (000 ml.;
1-氮基非那宗溶激;2g1水游液,由20/1.贴备波配制。该忙备羧在暗处可以贴存3个月。六氰络铁酸钾溶液:1g/I.水溶波用时现配4.4,3仪器和设备
紫外分光光度计;
微量滴定管:2 mLF
其辈比色管: m.7个:
4. 4. 4测定步骤
a)校正
用微量滴定管依次吸取 0. 2,0,4,0. :、0, 60.8、1. 0、1. 2 mI. 液 A.放人 7个其塞比色管中,用溶液分别稀释至1 ml.,加入mI,4-氨基非那素波,混合后,再加人ml六氢络铁酸钾溶液,剧烈振摇1in,放胃510 min后,「cm比色而,以水作参比,测定该溶液在520nm下的吸光逻.吸取10mI.济液3按上述操止骤依次加人各率液,测定试剂空白的吸光度酚溶液测得的吸光度减去空白值的吸光度,对相应的嵌辫液的体积作图,得校正曲线,h)测定
称取2币4氯钢试样1.5g%精确至(.0002g)置于1000mL咨量瓶巾,50mL乙障溶解,加90 ml.氨溶波,用水稀释至「(ii ml用移渡管移取lU mL 该溶液至具案比也管中,依次血人5 ml.氢溶液、5ml.1氨非邯崇游渡和5ml六氙络铁峻钾溶液:每加一次都需游勾,最后一次激烈掘动1min.静置5mir。使用1cm比色m,以水为参比.于523rm下测定其吸光度减去牢白值的吸光度后·校正出线查出该吸光度对应于浒被A的体积(tL)试样中游岗龄的质量分数w()按式(2计算:.-.-t 2 )
式中:
V-测得试样吸光度对应的本积,单位为室片(ml.):-诚群的质量,单位为克()。
4.4.5充许差
两饮平行测定结果之相对差,应不大于20别,取其算术平均值作为谢定结果:1
4.5pH值的测定
样品不经称释,按GI3/T1601进行。4.6稀释稳定性的试验
4.6.1试剂和仪器
$准硬水:tMg!+ta*)-342mg/t.:量街:100 mL:
恒温水浴:2%
移没管:5ml.,
4.6.2试验步骤
GH 206972006
用移获管假收5mI试样.置于1mL品简中,川标准硬水稀释举刻度·混匀:将此量筒放人30°:·2的恒温水裕中,静置1h。稀释液均一、九析物为格4.7水不溶物的测定
4.7.1方法提要
试样用水济群,将所有不游物滤山,下燥并称亚,4.7.2仪器
称量瓶:
玻离秒忠排坛:3=;
吸法凝:ot
烘箱:105℃12。
4.7.3测定步骤
于105将玻璃砂法蜗十燥至恒革(精碗至,200),称取20试样精确至.0302g).放人锥形中川20 ml.小深洗·盖瓶塞,猛烈派摇:min,同州重的世娲过滤轿波,巾用75 m.水分3茨洗涤键形瓶,并抽滤,将埚罩丁10丫烘箱中}燥至恒再,取山冷垒室湿,弥量试中本不溶物()安式3计算:
=axIco
m恒后闪与不济物的质量,单位为克(g):恒再后职的质量,中位为克();读样的遗量,单位为克(R)。
4.8低温稳定性试验
...03 3
按GBT1[37—203中\乳剂和均相没体制剂\进行:析固依或汕状物的体积不题过0.3m对合格
4.9热贮稳定性试验
按(H/T191362003中\共他制剂进行。热广脂、2中1氛纳质分数减不低于前2甲:氛部质量分数的点:H余各项措标仍应符个3,2的案求。4.10产品的检验与验收
成符合(3/T16的账定:极限数估处,采川修约值比较泌5标志,标签.包装,贮运
5. 1352 甲4氮钠水剂的标志、所签,包装-应符合(:B 3796的现定。5.23%2中怎钢水剂采用清活、十燥的棕色肢离瓶或塑料瓶包衰.前瓶净含最为0.5k.1.0 kg.外套克套成发范气举·紧密排列于纸箱,木笔或钙理箱每箱疗含量不超过25k。也川以根据川GE 20697-2006
求或订货协议,采川H他形式的包装-但应符合(33796的规定5.313%2甲4氯钠水剂位装件应贮在在通风、燥的库房中。5.4贮运时,严防潮湿利口晒,不得与食物,种了、例料混改,避免与皮肤、限睛接触,防止由鼻吸人,安全:13%2中1氯钠水剂属低每除草剂,如皮肤和眼接触约报时,要用大量清水冲洗。冲洗5. 5
时间不小于15min,诈请医生诊治;如有误服,成即俄叫5.6保证期:在规定的延运条件下.13坚2甲1氯钠水剂的保证期从牛产日期算起为2年A.1方法提要
附录A
(规范性附录)
2甲4氯钠含量的测定
GB 20697—2006
试样用耳氮甲烷进行衍士化处理,以邻苯一中酸二甲酯为内标物,使用5汽阿皮松1./101山色链烷化载体(180-~250m)为填充物的不锈钢柱和氢火焰离于化检测器,对2甲4氯甲酯进行气相色谱分离和测定。
A.2试剂和溶液
盐酸溶液11;
α 业,硝基-α 甲基脉;
氢氧化钾:50%水溶液;
饱和蛋氮中烷溶液:取10mL50%氛氧化钾水溶液与5mL乙醚于20mL试管中,在通风橱内,加人 . 5--1 的 α 业硝基-α-甲基脲,所释放出的重氮甲烷气体,用盛有 100 ml. Z醚的磨口瓶吸收至游液呈黄色(以上试验,要求在冰水浴中进行)。制得的重氮中烷溶液,应密封低温保存;2甲1氯标样:已知质量分数含99.0%;内标物:苯一甲酸二甲酯,不应含有干扰分析的杂质。A.3仅器和试剂
气相色谱仪:具氢火焰离子化检测器;色谱数据处理机:
色谱柱:2 m×1 mml.d.)不锈钢柱;柱填充物阿皮L涂渍在10l白色硅烷化载体(180~250μm)上-固定液:(固定液一载体)5:100.
A. 4色谱操作条件
温度:托温180℃,气化室240℃、捡测器250℃流速:载气(Ng)30 mL/min,氛气30 mL/mm.空气300 mL/inin:进样体积:1.0 μL.:
保留时间:邻苯二甲酸一中酯(内标物>约 2. 4 min;2 甲 4氯苯氧乙酸甲约1. 2 min,A.,5 测定步骤
a)标样溶液的制备
称取 0.1 g 2 中 4 氯标洋和0. 06 g内标物(精确至0. 000 2 g).置于 2:ml.烧杯中,加10 m㎡l.乙:混匀。取2L该溶液于:·具塞小玻鸠瓶中加人过量的重氮甲烷溶液(6ml.)进行酯化后,浓缩至. ml..
b)试样溶濑的制备
称取G.7g试样(精确至0.000 2g),置10 mL烧杯中,加人 10ml.蒸馏水使之全,边摇边如人盐酸溶液(111),使2中 4氯钠变成甲 4氯酸沉淀出来。将烧杯内容物全部移人分液漏斗中,匝7
GB 20697—2006
20m1乙醚2~-3次冲洗烧杯,洗液也并人分液溺斗中.充分振离分波漏斗-静置~1G 1t:i11,使其分层.将下部水分人第二个分液溺斗中,加人1α工乙醒币复「述操作.进行第二次萃攻,静置分层后,再将水层分人第三个分腋漏斗中,用10 m[,乙醚逊行第次举娘。弃去水层后将第一、:个分澈漏斗小乙醚层合并于第一个分液漏斗中,用5㎡1.之醚神冲洗第二,二个分液漏斗,流液也严人第个分液漏斗中。称取内标物0.0g(粘确至.000 2 g),血人第一个分液溺斗,摇勾,取4 rml试液 -具塞小坡璃瓶中,花通风弱内,边边滴加重氮印烷饱和窃液6~8ml使试样酯化完全:与标样相同的处理方法,将标溶液浓缩至,5
)测定
在[述操作条件下,待仪器稳定后-连续江人数钊标样溶液·点至和邻两针2中4氯中酯与内标物的峰面积比的变化小于2.0归后,按照标样淬液,试样溶液、战样溶液,标样溶液的顺序进行测定:典型图谱见A,1:
2甲基萃氧乙酸甲靖;
内标物:
4-G氯-2·甲基苯氧乙酸甲酯
5 —2 甲 4甲酯:
6 —-4,6- :氯 2 甲基苯氧7,酸酯图A.113%2甲4氯钠水剂衍生化后的气相色谱图A.6计算
将测得的两针试样溶液以及试样前后啊计际样溶液中艺中1氯中酯与内标物峰面积之比,分别进行平均,试样小24氯钠的质量分数(系)按止(A算:Ywxx1.11
一一标详济液中,2巾氮甲骼与内标物峰闻积比的均值:点详溶波.2甲氯甲酯→内标物怪面积比的平均值;a,-2中4纵5样的质量.单位为范(g):就的质量,单你为克);
—--2甲 4 氯标样的质量分数,统:1.112甲4鼠钠2甲 4氯州对分子质量的比CB 20697--2006
GB 20697-2006
中华民儿
医家称汇
13%2甲4氟钠水剂
(3 20n92006
中国标连出版计出版发行
北京复兴门外三牛河北行号
政续码:10031:
网址www,spc,net.en
电话:0872344658317518
中国标:版社秦卓岛印制厂印
各地新华书店丝销
半本×123:「即张1数1学
2007年1月第一版2007个1第改印刷书号:13505,126083定价16.00元出本社发行中心调换
如有印装差错
版权专有侵权必究
举报电话:(010)68533533
小提示:此标准内容仅展示完整标准里的部分截取内容,若需要完整标准请到上方自行免费下载完整标准文档。
中华人民共和国国家标准
GB20697—2006
13%2甲4氯钠水剂
13%MCPA-Na aquenus solutiun
2006-08-24发布
中华人民共和国国家质量监督检验检疫总局w
故码防伪
中国国家标准化管理委员会
2007-04-01实施
本标准的第3章、第5章为强制性的.其余为推荐性的本标准的附录A足规范性阴录。
本标排山小石汕和化学业协会提出本标雅由个国农药标雅化技术委员会SBTS/TC133)归门本标准负责起草单位:泌附化「研究院本标准参加起草单位:代木期黑龙农药化工股份有限公司。称雅主妥起草人;妾嫩怡、李秀杰、革霞。CB20697—2006
13%2甲4氯钠水剂
该产品有效成分2中氯钢的其他名称结构式和基木物化参数如下:ISU 通用名称MCPA Na
GIPAC 数字代码:2-1
花学名称:4氮-2-甲基苯氧乙酸纳,结构式:
实验式:C.H.O.CINa
-OCH COONa
相对分子质量:222.6(按20)。围际相对原子质量计),生物活性:察草。
点:118℃--119℃
热气<20℃):0.2mPa。
溶解度:易溶十水。
您范性,易吸潮,但2巾4氯钠不降解,本品具有良好的忙存艳定性。1范围
本标准规定广13※?甲4氯钝水剂的要求,试验方法以及标志、标签、包装、忙送。GK 20697—2006
标社洒用十由2巾氯钠及尘产中产生的杂质和水成的1%2巾4氯钠水剂。2规范性引用文件
下刻义件中的条款迪过本标雅的引用而为和标准的条款:凡是注日期的引用文件·其随后所有的修收单(不包括勘识的内容)或修订叛均不适用于本标准,然而,鼓励根提本标准达战协议的各方研究是可使用这些文的最新版本,凡尼不注Ⅱ别的引用文件,H最新版本川于木标推,GB/.S01装药PH值的测定方
t3/T140南品农药验收现则
(:B/T16C5—2091商品衣药彩样方法G3379农药包装通则
G3/T1913F2003农约热贮跑定性测定方法(1/T【9372003农药低温稳定性测定力法3要求
3.1组成和外观
本品为2甲1氯纳于小制成的13炎2甲1氧纳水剂:外观为均相泌体,无明显的悬浮物和沉淀。3.2、技术指标
132氯钠水剂成符合表1要求。
GB 206972006
2甲1钢质量分数/%
13%2甲4氟钠水剂控制项目指标
避离酸质量分数(以1氯邻甲配计)/%征范围
稀释稳性(20瘩)
水不溶质量分数离
低温稳定性
贮稳定性
8.0-~11.0
a正带牛产射,水不溶物、低温稳定性和热些稳定性试验,每3 个小至少测定-次。4试验方法
4.1抽样
按GB/T1605-2201中\液体制剂采样\方法进行:用随机数表泌确延抽样的包装件:最终扯样量应不少于200 mL。
4. 2鉴别试验
高效泌相色谱法一本鉴别试验可与2中4氯纳含量的测定间时进行。在相叫的色谱操作茶件下,试样济获中某一色谱峰的保留时间与标样落波中2中4氧色谱峰的保留时问,其相对老低应在1.5%以码。
4.32甲4氯钠质量分数的测定
4.3.1方法提要
战样用流动样溶解,以乙脂水(pH2.)为流动相.使用以CapeellPak(为滇料的不锈钢托和素外检测器(22nm),对试样中的2中4氯进行高效液相色谱分离和测定:此方法为液相色谱法(仲裁法)。也可使用气负谱法测定,见附录A。4.3.2试剂和溶液
乙睛:色谱级:
甲醇:
水:新蒸二次蒸馏水:
磷酸液:或H,P0,)一25%;
2中4氯标样:已知12甲1氯质量分数93.0%4.3.3仪器
高效液相色谱议:吴在川变波区紫外检逊器;色谱数抛处理机:
色谱;15mmx4.Gmni(i.l.Carell-Pak(不锈钢杜;过谜器:滤膜孔径药0.45μm:
微量进样格:53叫;
定量进样管;5 (21.;
超声波消洗器,
4.3.4高效液相色谱操作条件
流动相:体积比班CI,CN:I1.0)5:50.其中水用磷酸调pH值2. 5流速:1.0ml./nin:
性温:宰温(湿差变化应不大于2%);检测波长,229n;
进样体积:5可L:
保留时间:2中4氯约F.8tnin;4-氯邻中酚约6.8min,GB20697—2006
上述操作参数是典型的,可根据不问仪器特点,对给定的操作参数作适当调整,以期获得最佳效果典型的13%2甲4氯钠水剂高效液相色谱图见图11
2甲4氧;
1-氮邻三酚。
图113%2甲4氯钠水剂的高效液相色谱图4. 3. 5测定步骤
a)标样溶液的制备
称收0.1g2中4氯标样(精确至0.0302)置于Cm1.容量瓶中,用流动相烯释半刻度,超声波振荡5trLin使成样溶解,冷印举室温.播匀:用移液管移取上述溶液5ml.了50rmL容量瓶中.用流动相稀释至刻度,摇勾。
h)试样澈的制备
称取(.7g试样(精确至0.0002g),置于50mI.量瓶中,用流动相稀释牟刻度,趋声波振荡5min使试样落解,冷却至室温,播勾。用移液管移取上述溶5ml.F:50ml.容量瓶巾,流动相稀释至刻度,据匀。
)测定
在上述揉作条件下,待仪器稳定后,连续注人数针标落液,直牟相邻两针2甲1氧峰面积相对变化小于三.5坏后,按照标样游液、试样落皱、试溶液、标样溶液的顺序进行测定。4. 3. 6计算
将测得的两针试样溶被以及试样前后两针标样辫被中2中1氯峰面积分别进行平均。试样中2币氯钠的质量分数m:(治),按式(1)计算:A?+ : +
式中:
标样落液中,2甲 4氯峰面积的平与值:试样溶液中,2甲 4氯峰面积的平乎均值:标样的质革,单位为克():
试样的质量,单位为克():
GB 20697—2006
u一—”2甲4氯标样的质分数.%;1.11——2甲1氮纳与2中4氯相对分了质量的比值。4.3.7充许差
2中1氯销质量分数两次平行测定结果之差,应不大十0.5%,取其算术平均值作为测定结果,4.4游离酚
4.4.1方法提要
将试样溶醇氛济液中,加人4-氮基非那和六战络铁酸溶液色,于被长:20nm处测定其吸光度·巾标准曲线查出相问吸光度下标样的体积,求算游离醛质量分数4.4.2试剂和溶液bzxz.net
4氯邻中酚标样知质量分数密.0天;2甲1氯标样:已知质量分数99.0路:氢溶液:c(NII. - HO)=C. 05 11ul/[.乙醇;
溶液 A;将 100 mg 1-氯邻申酚溶1::0 ml. 内酮中,用水稀释至 1 000 mLip游离酸)=J. 1 g/ml二:溶被3:将.5 2巾1氯标样溶于50ml.乙婷中,加人9 mL ,0元ol/L氮落液,用水稀释至J (000 ml.;
1-氮基非那宗溶激;2g1水游液,由20/1.贴备波配制。该忙备羧在暗处可以贴存3个月。六氰络铁酸钾溶液:1g/I.水溶波用时现配4.4,3仪器和设备
紫外分光光度计;
微量滴定管:2 mLF
其辈比色管: m.7个:
4. 4. 4测定步骤
a)校正
用微量滴定管依次吸取 0. 2,0,4,0. :、0, 60.8、1. 0、1. 2 mI. 液 A.放人 7个其塞比色管中,用溶液分别稀释至1 ml.,加入mI,4-氨基非那素波,混合后,再加人ml六氢络铁酸钾溶液,剧烈振摇1in,放胃510 min后,「cm比色而,以水作参比,测定该溶液在520nm下的吸光逻.吸取10mI.济液3按上述操止骤依次加人各率液,测定试剂空白的吸光度酚溶液测得的吸光度减去空白值的吸光度,对相应的嵌辫液的体积作图,得校正曲线,h)测定
称取2币4氯钢试样1.5g%精确至(.0002g)置于1000mL咨量瓶巾,50mL乙障溶解,加90 ml.氨溶波,用水稀释至「(ii ml用移渡管移取lU mL 该溶液至具案比也管中,依次血人5 ml.氢溶液、5ml.1氨非邯崇游渡和5ml六氙络铁峻钾溶液:每加一次都需游勾,最后一次激烈掘动1min.静置5mir。使用1cm比色m,以水为参比.于523rm下测定其吸光度减去牢白值的吸光度后·校正出线查出该吸光度对应于浒被A的体积(tL)试样中游岗龄的质量分数w()按式(2计算:.-.-t 2 )
式中:
V-测得试样吸光度对应的本积,单位为室片(ml.):-诚群的质量,单位为克()。
4.4.5充许差
两饮平行测定结果之相对差,应不大于20别,取其算术平均值作为谢定结果:1
4.5pH值的测定
样品不经称释,按GI3/T1601进行。4.6稀释稳定性的试验
4.6.1试剂和仪器
$准硬水:tMg!+ta*)-342mg/t.:量街:100 mL:
恒温水浴:2%
移没管:5ml.,
4.6.2试验步骤
GH 206972006
用移获管假收5mI试样.置于1mL品简中,川标准硬水稀释举刻度·混匀:将此量筒放人30°:·2的恒温水裕中,静置1h。稀释液均一、九析物为格4.7水不溶物的测定
4.7.1方法提要
试样用水济群,将所有不游物滤山,下燥并称亚,4.7.2仪器
称量瓶:
玻离秒忠排坛:3=;
吸法凝:ot
烘箱:105℃12。
4.7.3测定步骤
于105将玻璃砂法蜗十燥至恒革(精碗至,200),称取20试样精确至.0302g).放人锥形中川20 ml.小深洗·盖瓶塞,猛烈派摇:min,同州重的世娲过滤轿波,巾用75 m.水分3茨洗涤键形瓶,并抽滤,将埚罩丁10丫烘箱中}燥至恒再,取山冷垒室湿,弥量试中本不溶物()安式3计算:
=axIco
m恒后闪与不济物的质量,单位为克(g):恒再后职的质量,中位为克();读样的遗量,单位为克(R)。
4.8低温稳定性试验
...03 3
按GBT1[37—203中\乳剂和均相没体制剂\进行:析固依或汕状物的体积不题过0.3m对合格
4.9热贮稳定性试验
按(H/T191362003中\共他制剂进行。热广脂、2中1氛纳质分数减不低于前2甲:氛部质量分数的点:H余各项措标仍应符个3,2的案求。4.10产品的检验与验收
成符合(3/T16的账定:极限数估处,采川修约值比较泌5标志,标签.包装,贮运
5. 1352 甲4氮钠水剂的标志、所签,包装-应符合(:B 3796的现定。5.23%2中怎钢水剂采用清活、十燥的棕色肢离瓶或塑料瓶包衰.前瓶净含最为0.5k.1.0 kg.外套克套成发范气举·紧密排列于纸箱,木笔或钙理箱每箱疗含量不超过25k。也川以根据川GE 20697-2006
求或订货协议,采川H他形式的包装-但应符合(33796的规定5.313%2甲4氯钠水剂位装件应贮在在通风、燥的库房中。5.4贮运时,严防潮湿利口晒,不得与食物,种了、例料混改,避免与皮肤、限睛接触,防止由鼻吸人,安全:13%2中1氯钠水剂属低每除草剂,如皮肤和眼接触约报时,要用大量清水冲洗。冲洗5. 5
时间不小于15min,诈请医生诊治;如有误服,成即俄叫5.6保证期:在规定的延运条件下.13坚2甲1氯钠水剂的保证期从牛产日期算起为2年A.1方法提要
附录A
(规范性附录)
2甲4氯钠含量的测定
GB 20697—2006
试样用耳氮甲烷进行衍士化处理,以邻苯一中酸二甲酯为内标物,使用5汽阿皮松1./101山色链烷化载体(180-~250m)为填充物的不锈钢柱和氢火焰离于化检测器,对2甲4氯甲酯进行气相色谱分离和测定。
A.2试剂和溶液
盐酸溶液11;
α 业,硝基-α 甲基脉;
氢氧化钾:50%水溶液;
饱和蛋氮中烷溶液:取10mL50%氛氧化钾水溶液与5mL乙醚于20mL试管中,在通风橱内,加人 . 5--1 的 α 业硝基-α-甲基脲,所释放出的重氮甲烷气体,用盛有 100 ml. Z醚的磨口瓶吸收至游液呈黄色(以上试验,要求在冰水浴中进行)。制得的重氮中烷溶液,应密封低温保存;2甲1氯标样:已知质量分数含99.0%;内标物:苯一甲酸二甲酯,不应含有干扰分析的杂质。A.3仅器和试剂
气相色谱仪:具氢火焰离子化检测器;色谱数据处理机:
色谱柱:2 m×1 mml.d.)不锈钢柱;柱填充物阿皮L涂渍在10l白色硅烷化载体(180~250μm)上-固定液:(固定液一载体)5:100.
A. 4色谱操作条件
温度:托温180℃,气化室240℃、捡测器250℃流速:载气(Ng)30 mL/min,氛气30 mL/mm.空气300 mL/inin:进样体积:1.0 μL.:
保留时间:邻苯二甲酸一中酯(内标物>约 2. 4 min;2 甲 4氯苯氧乙酸甲约1. 2 min,A.,5 测定步骤
a)标样溶液的制备
称取 0.1 g 2 中 4 氯标洋和0. 06 g内标物(精确至0. 000 2 g).置于 2:ml.烧杯中,加10 m㎡l.乙:混匀。取2L该溶液于:·具塞小玻鸠瓶中加人过量的重氮甲烷溶液(6ml.)进行酯化后,浓缩至. ml..
b)试样溶濑的制备
称取G.7g试样(精确至0.000 2g),置10 mL烧杯中,加人 10ml.蒸馏水使之全,边摇边如人盐酸溶液(111),使2中 4氯钠变成甲 4氯酸沉淀出来。将烧杯内容物全部移人分液漏斗中,匝7
GB 20697—2006
20m1乙醚2~-3次冲洗烧杯,洗液也并人分液溺斗中.充分振离分波漏斗-静置~1G 1t:i11,使其分层.将下部水分人第二个分液溺斗中,加人1α工乙醒币复「述操作.进行第二次萃攻,静置分层后,再将水层分人第三个分腋漏斗中,用10 m[,乙醚逊行第次举娘。弃去水层后将第一、:个分澈漏斗小乙醚层合并于第一个分液漏斗中,用5㎡1.之醚神冲洗第二,二个分液漏斗,流液也严人第个分液漏斗中。称取内标物0.0g(粘确至.000 2 g),血人第一个分液溺斗,摇勾,取4 rml试液 -具塞小坡璃瓶中,花通风弱内,边边滴加重氮印烷饱和窃液6~8ml使试样酯化完全:与标样相同的处理方法,将标溶液浓缩至,5
)测定
在[述操作条件下,待仪器稳定后-连续江人数钊标样溶液·点至和邻两针2中4氯中酯与内标物的峰面积比的变化小于2.0归后,按照标样淬液,试样溶液、战样溶液,标样溶液的顺序进行测定:典型图谱见A,1:
2甲基萃氧乙酸甲靖;
内标物:
4-G氯-2·甲基苯氧乙酸甲酯
5 —2 甲 4甲酯:
6 —-4,6- :氯 2 甲基苯氧7,酸酯图A.113%2甲4氯钠水剂衍生化后的气相色谱图A.6计算
将测得的两针试样溶液以及试样前后啊计际样溶液中艺中1氯中酯与内标物峰面积之比,分别进行平均,试样小24氯钠的质量分数(系)按止(A算:Ywxx1.11
一一标详济液中,2巾氮甲骼与内标物峰闻积比的均值:点详溶波.2甲氯甲酯→内标物怪面积比的平均值;a,-2中4纵5样的质量.单位为范(g):就的质量,单你为克);
—--2甲 4 氯标样的质量分数,统:1.112甲4鼠钠2甲 4氯州对分子质量的比CB 20697--2006
GB 20697-2006
中华民儿
医家称汇
13%2甲4氟钠水剂
(3 20n92006
中国标连出版计出版发行
北京复兴门外三牛河北行号
政续码:10031:
网址www,spc,net.en
电话:0872344658317518
中国标:版社秦卓岛印制厂印
各地新华书店丝销
半本×123:「即张1数1学
2007年1月第一版2007个1第改印刷书号:13505,126083定价16.00元出本社发行中心调换
如有印装差错
版权专有侵权必究
举报电话:(010)68533533
小提示:此标准内容仅展示完整标准里的部分截取内容,若需要完整标准请到上方自行免费下载完整标准文档。

标准图片预览:





- 其它标准
- 热门标准
- 国家标准(GB)
- GB/T38249-2019 信息安全技术 政府网站云计算服务安全指南
- GB/T1599-2002 锑锭
- GB/T43598-2023 纳米技术 石墨烯粉体氧含量和碳氧比的测定 X射线光电子能谱法
- GB/T15549-2022 感官分析 方法学 检测和识别气味方面评价员的入门和培训
- GB/T23344-2009 纺织品 4-氨基偶氮苯的测定
- GB/T1357-1987 渐开线圆柱齿轮模数
- GB/T38949-2020 多孔膜孔径的测定 标准粒子法
- GB/T7932-2003 气动系统通用技术条件
- GB/T18235.1-2000 信息技术 高性能并行接口 第1部分:机械、电气及信号协议规范(HIPPI-PH)
- GB3404-1982 硅质玻璃原料化学分析方法
- GB/T13182-2007 碘化钠(铊)闪烁体和碘化钠(铊)闪烁探测器
- GB/T22089-2008 电水壶性能要求及试验方法
- GB/T231.4-2009 金属材料 布氏硬度试验 第4部分:硬度值表
- GB/T27888.3-2011 船舶与海上技术 船舶与海上结构物的排水系统 第3部分:真空系统的卫生水排放及排放管道
- GB/T40114-2021 首饰贵金属含量的测定ICP差减法
- 行业新闻
请牢记:“bzxz.net”即是“标准下载”四个汉字汉语拼音首字母与国际顶级域名“.net”的组合。 ©2009 标准下载网 www.bzxz.net 本站邮件:bzxznet@163.com
网站备案号:湘ICP备2023016450号-1
网站备案号:湘ICP备2023016450号-1