- 您的位置:
- 标准下载网 >>
- 标准分类 >>
- 农业行业标准(NY) >>
- NY/T 1006-2006 动力喷雾机质量评价技术规范
标准号:
NY/T 1006-2006
标准名称:
动力喷雾机质量评价技术规范
标准类别:
农业行业标准(NY)
标准状态:
现行-
发布日期:
2006-01-26 -
实施日期:
2006-04-01 出版语种:
简体中文下载格式:
.rar.pdf下载大小:
675.78 KB
点击下载
标准简介:
标准下载解压密码:www.bzxz.net
本标准规定了动力喷雾机的质量评价指标、检测方法和检验规则。本标准适用于由动力驱动的农用液力喷雾机(以下简称为喷雾机)。电动液力喷雾机可参照执行。 NY/T 1006-2006 动力喷雾机质量评价技术规范 NY/T1006-2006
部分标准内容:
ICS65.060.40
中华人民共和国农业行业标准
NY/T1006-—2006
动力喷雾机质量评价技术规范
Technical requirements for power sprayer2006-01-26发布
2006-04-01实施
中华人民共和国农业部发布
http://foodmate.net司。
本标准由中华人民共和国农业部提出。前言
本标准由全国农业机械标准化技术委员会农业机械化分技术委员会归口。NY/T1006—2006
本标准起草单位:国家植保机械质量监督检验中心、苏州黑猫集团有限公司、温州源良机电有限公本标准主要起草人:金仁根、李晔、李维国、李乐平、王忠群、周云舞、佟。I
http://foodmate.net1范围
动力喷雾机质量评价技术规范
本标准规定了动力喷雾机质量评价指标,检测方法和检验规则。NY/T10062006
本标准适用于由动力驱动的农用液力喷雾机(以下简称为喷雾机)。电动液力喷雾机可参照执行。2规范性引用文件
下列文件中的条款通过本标准的引用而成为本标准的条款。凡是注日期的引用文件,其随后所有的修改单(不包括勘误的内容)或修订版均不适用于本标准,然而,鼓励根据本标准达成协议的各方研究是否可使用这些文件的最新版本。凡是不注日期的引用文件,其最新版本适用于本标准。GB/T9480-2001农林拖拉机和机械草坪和园艺动力机械使用说明书编写规则GB10395.1农林拖拉机和机械安全技术要求第1部分:总则GB10395.6农林拖拉机和机械安全技术要求第6部分:植物保护机械GB10396农林拖拉机和机械、草坪和园艺动力机械安全标志和危险图形总则
JB/T9782—1999植保机械通用试验方法JB/T9802一1999喷务机清洗机用三缸柱,活塞泵JB/T9806—1999
喷雾机用隔膜泵
3质量评价指标
3.1喷雾机应按经规定程序批准的图样和技术文件制造,并符合本标准的要求。3.2铭牌
喷雾机的铭牌内容应清晰可见,并牢固地固定在机具的明显位置上,至少应包括下列内容:a)商标、型号、名称;
b)主要技术参数(配套功率、额定转速、工作压力、泵排液量);c)制造厂名称;
d)生产日期或出厂编号。
3.3动力装置
喷穿机配用的汽油机、柴油机应符合相应标准的要求,并附有制造厂提供的产品合格证。3.4安全防护装置
3.4.1对操作者有危险的部位(起动轮、传动装置及高温部件)应设置防护罩,防护罩应符合GB10395.1的规定。
3.4.2应固定永久性的安全警告标志。安全警告标志应符合GB10396的规定。液泵的旋转方向应在防护罩或附近位置明晰标示。3.5液泵免费标准下载网bzxz
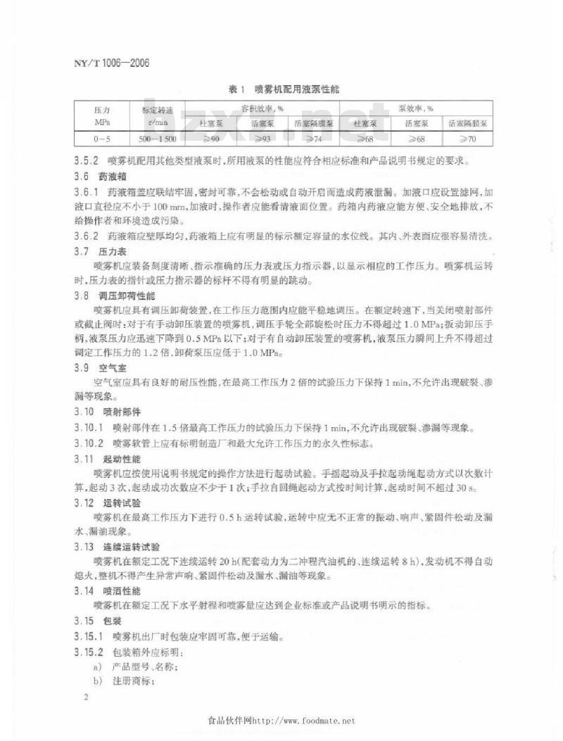
3.5.1三缸柱、活塞泵、活塞隔膜泵应符合JB/T9802或JB/T9806的要求运转试验后,泵内机油温度不得大于75℃,温升不得大于35℃。泵的容积效率、泵效率应符合表1的规定。
http://foodmate.netNY/T1006—2006
标定转球
500-1500
柱塞泵
表1喷雾机配用液泵性能
容积效率,%
活寒泵
活塞隔膜泵
柱赛泵
泵效率,%
活寒泵
活塞隔膜泵
3.5.2喷雾机配用其他类型液泵时,所用液泵的性能应符合相应标准和产品说明书规定的要求。3.6药液箱
3.6.1药液箱盖应联结牢固,密封可靠,不会松动或自动开启而造成药液泄漏。加液口应设置滤网,加液口直径应不小于100mm.加液时,操作者应能看清液面位置。药箱内药液应能方使便安全地能放,不给操作者和环境造成污染。
3.6.2药液箱应壁厚均匀,药液箱上应有明显的标示额定容量的水位线。其内外表面应很容易清洗。3.7压力表
喷雾机应装备刻度清晰、指示准确的压力表或压力指示器,以显示相应的工作压力。喷雾机运转时,压力表的指针或压力指示器的标杆不得有明显的跳动。3.8调压卸荷性能
喷雾机应具有调压卸荷装置,在工作压力范围内应能平稳地调压。在额定转速下,当关闭喷射部件或截止阀时:对于有手动卸压装置的喷雾机,调压手轮全部旋松时压力不得超过1.0MPa;扳动卸压手柄,液泵压力应迅速下降到05MPa以下:对于有自动卸压装置的喷雾机,液泵压力瞬间上升不得超过调定工作压力的1.2倍,卸荷泵压应低于1.0MPa。3.9空气室
空气室应具有良好的耐压性能,在最高工作压力2倍的试验压力下保持1min,不允许出现破裂、渗漏等现象。
3.10喷射部件
3.10.1喷射部件在1.5倍最高工作压力的试验压力下保持1min,不允许出现破裂,渗漏等现象。3.10.2喷雾软管上应有标明制造厂和最大充许工作压力的永久性标志。3.11起动性能
喷客机应按使用说明书规定的操作方法进行起动试验,手握起动及手拉起动绳起动方式以次数计算,起动3次,起动成功次数应不少于1次;手拉自回绳起动方式按时间计算,起动时间不超过30s3.12运转试验
喷雾机在最高工作压力下进行0.5h运转试验,运转中应无不正常的振动、响声、紧固件松动及漏水、漏油现象。
3.13连续运转试验
喷务机在额定工况下连续运转20h配套动力为二冲程汽油机的,连续运转8h),发动机不得自动熄火,整机不得产生异常声响、紧固件松动及漏水、漏油等现象。3.14喷洒性能
喷雾机在额定工况下水平射程和喷雾量应达到企业标准或产品说明书明示的指标。3.15包装
3.15.1喷雾机出厂时包装应牢固可靠,便于运输。3.15.2包装箱外应标明:
a)产品型号、名称:
b)注册商标;
http://foodmate.netc)制造厂名称;
d)生产日期或出厂编号;
产品标准号:
D毛重,kg
g)包装箱体积:长×宽×高,mm。NY/T1006-2006
3.15.3喷雾机出厂时,包装箱内应备有产品合格证、产品使用说明书、装箱清单及备件(易损件),附件及随机工具。
3.16使用说明书
使用说明书应符合GB/T9480的要求,至少应包括以下内容:a):主要技术参数(发动机功率、额定转速,工作压力范围、吸水量、在额定工况下的水平射程和喷雾量):
机具的安装与调试;
使用方法与操作程序;
故障分析与排除:
维护与保养;
安全使用注意事项;
在处理药液时,应当遵守农药生产厂所提供的安全指示:g)
运输与贮存:
制造厂或供应商的名称、地址、邮编及电话。)
4检测方法
4.1检测条件
4.1.1喷雾机的性能试验在常温下进行;试验介质为不含固体悬浮物的清水。4.1.2试验用仪器仪表应经计量部门检定合格,并能保证测量准确度符合以下要求:a)时间测量应至少持续60s:测量准确度为±1s;b)液体体积测量准确度为0.5%;c)压力测量准确度为试验压力的2.5%;d)温度测量准确度为±0.5℃。4.2检测方法
4.2.1喷雾机起动试验应在带泵卸压状态下进行。4.2.1.1汽油机配套的喷雾机在不低于一5C环境温度下测定起动性能,起动前允许对汽油机进行一次检查和调整。
4.2.1.2柴油机配套的喷雾机在不低于5℃环境温度下测定起动性能,起动中不允许附加任何辅助措施。
4.2.2喷雾机运转试验应装上喷雾软管,用喷枪喷雾,在额定转速、最高工作压力下运转0.5h,运转完毕后待机油温度趋于稳定,测量泵内机油温度。4.2.3喷雾机连续运转试验应装上喷雾软管,用喷枪喷雾,在额定转速、额定工作压力下连续运转至规定的运转时间,试验中允许对机具进行调整,但不得停机和更换零件。4.2.4喷雾机液泵的容积效率和总效率的测定按JB/T9782—1999的4.1.5条的规定执行。4.2.5喷雾机的水平射程和喷雾量测定按JB/T9782一1999的4.1条.4.3条的规定执行。5质量评价规则
5.1抽样
http://foodmate.netNY/T1006—2006
样品抽取采用随机抽样方法。每批产品抽检2台。在工厂抽样时,库存量不得少于15台:在销售部门抽样时,库存量不受此限制。5.2项目分类
检测项目按其对产品质量的影响程度分为A类和B类。项目分类见表2。表2检测项目分类表
项目分类
5.3合格判定
检测项目
安全防护装置
安全警示标志
调压卸荷性能
空气室耐压
连续运转试验
药液箱
喷射部件
压力表
配套动力
泵容积效率
泵总效率
泵内机油温升
起动性能
运转试验
喷酒性能
使用说明书
5.3.1按项目逐项次考核,B类项目中铭牌、使用说明书和包装均按一个项次计算。综合判定表见表3。表中AQL为合格质量水平,Ac为合格判定数,Re为不合格判定数5.3.2
表3综合判定表
项目分类
项目数
样本数
合格品
http://foodmate.net3
小提示:此标准内容仅展示完整标准里的部分截取内容,若需要完整标准请到上方自行免费下载完整标准文档。
中华人民共和国农业行业标准
NY/T1006-—2006
动力喷雾机质量评价技术规范
Technical requirements for power sprayer2006-01-26发布
2006-04-01实施
中华人民共和国农业部发布
http://foodmate.net司。
本标准由中华人民共和国农业部提出。前言
本标准由全国农业机械标准化技术委员会农业机械化分技术委员会归口。NY/T1006—2006
本标准起草单位:国家植保机械质量监督检验中心、苏州黑猫集团有限公司、温州源良机电有限公本标准主要起草人:金仁根、李晔、李维国、李乐平、王忠群、周云舞、佟。I
http://foodmate.net1范围
动力喷雾机质量评价技术规范
本标准规定了动力喷雾机质量评价指标,检测方法和检验规则。NY/T10062006
本标准适用于由动力驱动的农用液力喷雾机(以下简称为喷雾机)。电动液力喷雾机可参照执行。2规范性引用文件
下列文件中的条款通过本标准的引用而成为本标准的条款。凡是注日期的引用文件,其随后所有的修改单(不包括勘误的内容)或修订版均不适用于本标准,然而,鼓励根据本标准达成协议的各方研究是否可使用这些文件的最新版本。凡是不注日期的引用文件,其最新版本适用于本标准。GB/T9480-2001农林拖拉机和机械草坪和园艺动力机械使用说明书编写规则GB10395.1农林拖拉机和机械安全技术要求第1部分:总则GB10395.6农林拖拉机和机械安全技术要求第6部分:植物保护机械GB10396农林拖拉机和机械、草坪和园艺动力机械安全标志和危险图形总则
JB/T9782—1999植保机械通用试验方法JB/T9802一1999喷务机清洗机用三缸柱,活塞泵JB/T9806—1999
喷雾机用隔膜泵
3质量评价指标
3.1喷雾机应按经规定程序批准的图样和技术文件制造,并符合本标准的要求。3.2铭牌
喷雾机的铭牌内容应清晰可见,并牢固地固定在机具的明显位置上,至少应包括下列内容:a)商标、型号、名称;
b)主要技术参数(配套功率、额定转速、工作压力、泵排液量);c)制造厂名称;
d)生产日期或出厂编号。
3.3动力装置
喷穿机配用的汽油机、柴油机应符合相应标准的要求,并附有制造厂提供的产品合格证。3.4安全防护装置
3.4.1对操作者有危险的部位(起动轮、传动装置及高温部件)应设置防护罩,防护罩应符合GB10395.1的规定。
3.4.2应固定永久性的安全警告标志。安全警告标志应符合GB10396的规定。液泵的旋转方向应在防护罩或附近位置明晰标示。3.5液泵免费标准下载网bzxz
3.5.1三缸柱、活塞泵、活塞隔膜泵应符合JB/T9802或JB/T9806的要求运转试验后,泵内机油温度不得大于75℃,温升不得大于35℃。泵的容积效率、泵效率应符合表1的规定。
http://foodmate.netNY/T1006—2006
标定转球
500-1500
柱塞泵
表1喷雾机配用液泵性能
容积效率,%
活寒泵
活塞隔膜泵
柱赛泵
泵效率,%
活寒泵
活塞隔膜泵
3.5.2喷雾机配用其他类型液泵时,所用液泵的性能应符合相应标准和产品说明书规定的要求。3.6药液箱
3.6.1药液箱盖应联结牢固,密封可靠,不会松动或自动开启而造成药液泄漏。加液口应设置滤网,加液口直径应不小于100mm.加液时,操作者应能看清液面位置。药箱内药液应能方使便安全地能放,不给操作者和环境造成污染。
3.6.2药液箱应壁厚均匀,药液箱上应有明显的标示额定容量的水位线。其内外表面应很容易清洗。3.7压力表
喷雾机应装备刻度清晰、指示准确的压力表或压力指示器,以显示相应的工作压力。喷雾机运转时,压力表的指针或压力指示器的标杆不得有明显的跳动。3.8调压卸荷性能
喷雾机应具有调压卸荷装置,在工作压力范围内应能平稳地调压。在额定转速下,当关闭喷射部件或截止阀时:对于有手动卸压装置的喷雾机,调压手轮全部旋松时压力不得超过1.0MPa;扳动卸压手柄,液泵压力应迅速下降到05MPa以下:对于有自动卸压装置的喷雾机,液泵压力瞬间上升不得超过调定工作压力的1.2倍,卸荷泵压应低于1.0MPa。3.9空气室
空气室应具有良好的耐压性能,在最高工作压力2倍的试验压力下保持1min,不允许出现破裂、渗漏等现象。
3.10喷射部件
3.10.1喷射部件在1.5倍最高工作压力的试验压力下保持1min,不允许出现破裂,渗漏等现象。3.10.2喷雾软管上应有标明制造厂和最大充许工作压力的永久性标志。3.11起动性能
喷客机应按使用说明书规定的操作方法进行起动试验,手握起动及手拉起动绳起动方式以次数计算,起动3次,起动成功次数应不少于1次;手拉自回绳起动方式按时间计算,起动时间不超过30s3.12运转试验
喷雾机在最高工作压力下进行0.5h运转试验,运转中应无不正常的振动、响声、紧固件松动及漏水、漏油现象。
3.13连续运转试验
喷务机在额定工况下连续运转20h配套动力为二冲程汽油机的,连续运转8h),发动机不得自动熄火,整机不得产生异常声响、紧固件松动及漏水、漏油等现象。3.14喷洒性能
喷雾机在额定工况下水平射程和喷雾量应达到企业标准或产品说明书明示的指标。3.15包装
3.15.1喷雾机出厂时包装应牢固可靠,便于运输。3.15.2包装箱外应标明:
a)产品型号、名称:
b)注册商标;
http://foodmate.netc)制造厂名称;
d)生产日期或出厂编号;
产品标准号:
D毛重,kg
g)包装箱体积:长×宽×高,mm。NY/T1006-2006
3.15.3喷雾机出厂时,包装箱内应备有产品合格证、产品使用说明书、装箱清单及备件(易损件),附件及随机工具。
3.16使用说明书
使用说明书应符合GB/T9480的要求,至少应包括以下内容:a):主要技术参数(发动机功率、额定转速,工作压力范围、吸水量、在额定工况下的水平射程和喷雾量):
机具的安装与调试;
使用方法与操作程序;
故障分析与排除:
维护与保养;
安全使用注意事项;
在处理药液时,应当遵守农药生产厂所提供的安全指示:g)
运输与贮存:
制造厂或供应商的名称、地址、邮编及电话。)
4检测方法
4.1检测条件
4.1.1喷雾机的性能试验在常温下进行;试验介质为不含固体悬浮物的清水。4.1.2试验用仪器仪表应经计量部门检定合格,并能保证测量准确度符合以下要求:a)时间测量应至少持续60s:测量准确度为±1s;b)液体体积测量准确度为0.5%;c)压力测量准确度为试验压力的2.5%;d)温度测量准确度为±0.5℃。4.2检测方法
4.2.1喷雾机起动试验应在带泵卸压状态下进行。4.2.1.1汽油机配套的喷雾机在不低于一5C环境温度下测定起动性能,起动前允许对汽油机进行一次检查和调整。
4.2.1.2柴油机配套的喷雾机在不低于5℃环境温度下测定起动性能,起动中不允许附加任何辅助措施。
4.2.2喷雾机运转试验应装上喷雾软管,用喷枪喷雾,在额定转速、最高工作压力下运转0.5h,运转完毕后待机油温度趋于稳定,测量泵内机油温度。4.2.3喷雾机连续运转试验应装上喷雾软管,用喷枪喷雾,在额定转速、额定工作压力下连续运转至规定的运转时间,试验中允许对机具进行调整,但不得停机和更换零件。4.2.4喷雾机液泵的容积效率和总效率的测定按JB/T9782—1999的4.1.5条的规定执行。4.2.5喷雾机的水平射程和喷雾量测定按JB/T9782一1999的4.1条.4.3条的规定执行。5质量评价规则
5.1抽样
http://foodmate.netNY/T1006—2006
样品抽取采用随机抽样方法。每批产品抽检2台。在工厂抽样时,库存量不得少于15台:在销售部门抽样时,库存量不受此限制。5.2项目分类
检测项目按其对产品质量的影响程度分为A类和B类。项目分类见表2。表2检测项目分类表
项目分类
5.3合格判定
检测项目
安全防护装置
安全警示标志
调压卸荷性能
空气室耐压
连续运转试验
药液箱
喷射部件
压力表
配套动力
泵容积效率
泵总效率
泵内机油温升
起动性能
运转试验
喷酒性能
使用说明书
5.3.1按项目逐项次考核,B类项目中铭牌、使用说明书和包装均按一个项次计算。综合判定表见表3。表中AQL为合格质量水平,Ac为合格判定数,Re为不合格判定数5.3.2
表3综合判定表
项目分类
项目数
样本数
合格品
http://foodmate.net3
小提示:此标准内容仅展示完整标准里的部分截取内容,若需要完整标准请到上方自行免费下载完整标准文档。
标准图片预览:





- 其它标准
- 上一篇: NY 5329-2006 无公害食品海捕鱼
- 下一篇: NY/T 993-2006 花生摘果机作业质量
- 热门标准
- 农业行业标准(NY)
- NY/T889-2004 土壤速效钾和缓效钾含量的测定
- NY/T5295-2004 无公害食品 产地环境评价准则
- NY/T1153.4-2013 农药登记用白蚁防治剂药效试验方法及评价 第4部分农药木材处理预防白蚁
- NY/T598-2002 食用绿豆
- NY/T456-2001 茉莉花茶
- NY5086-2002 无公害食品 鲜食葡萄
- NY/T797-2004 硅肥
- NY/T1378-2007 土壤氯离子含量的测定
- NY/T1597-2008 动植物油脂 紫外吸光值的测定
- NY/T1858.2-2010 番茄主要病害抗病性鉴定技术规程 第2部分:番茄抗叶霉病鉴定技术规程
- NY/T2669-2014 热带作物品种审定规范 木薯
- NY/T2695-2015 牛遗传缺陷基因检测技术规程
- NY/T5161-2002 无公害食品 虹鳟养殖技术规范
- NY/T423-2000 绿色食品 鲜梨
- NY5187-2002 无公害食品 罐装金针菇
- 行业新闻
请牢记:“bzxz.net”即是“标准下载”四个汉字汉语拼音首字母与国际顶级域名“.net”的组合。 ©2025 标准下载网 www.bzxz.net 本站邮件:bzxznet@163.com
网站备案号:湘ICP备2025141790号-2
网站备案号:湘ICP备2025141790号-2