- 您的位置:
- 标准下载网 >>
- 标准分类 >>
- 国家标准(GB) >>
- GB/T 9469.9-1988 分散型过程控制系统用工业过程数据公路 单信道同轴电缆总线媒体层技术
 
			【国家标准(GB)】 分散型过程控制系统用工业过程数据公路 单信道同轴电缆总线媒体层技术
本网站 发布时间:
				2024-07-15 14:16:49
				
				
			- GB/T9469.9-1988
- 已作废
- 点击下载此标准
- 标准号: - GB/T 9469.9-1988
- 标准名称: - 分散型过程控制系统用工业过程数据公路 单信道同轴电缆总线媒体层技术
- 标准类别: - 国家标准(GB)
- 标准状态: 已作废
- 
          	发布日期: 1988-06-27
- 
		 实施日期: 1989-01-01
- 
          	作废日期: 2005-10-14
- 出版语种: 简体中文
- 下载格式: .rar.pdf
- 下载大小: 635.67 KB
 标准简介/下载
标准简介/下载点击下载
标准简介:
										 标准下载解压密码:www.bzxz.net
					 					 
						 
	        
	      GB/T 9469.9-1988 分散型过程控制系统用工业过程数据公路 单信道同轴电缆总线媒体层技术 GB/T9469.9-1988
 标准内容
标准内容部分标准内容:
					
					中华人民共和国国家标准
分散型过程控制系统用工业过程数据公路单信道同轴电缆总线媒体“层”技术规范Process dala highway:type C (PROWAY C) .for distributed procoss control systemsSiagle-channel coaxial-cabie-busmediumlayer\specificationUDC681.32
:621-503
GB 9469.9 -88
本标准等效采用国际电工委员会标准IEC955分散型过程控制系统用工业过程数据公路”。1生题内容与适用范谣
本标准规定广工业过程数据公路标准的媒体“层”(单信道同轴电缆总线2的功能,电气和机械特性。本规范给出单信道轴电缆总线局域网媒体“层”的实施准则。本部分与GB9469其他各部分以及与LAN规范的关系示T图1。
本标准仅按需署的程度去规定媒体“层\的技术规范,以便保证在连接到遵循本规范的媒体时,物理层实体的相互可操作性符合本标准:a.
b.对局域网自身及其用户提供保护。第2层
数据链略公略息
第1层
揭合层
第U层
谦体层
PROWAY路控制r层
媒体送敢控制子层
物理层
分接头
支摄缆
第1心部分
图 与 I.AN模型的系
国家机械工业委员会1988-05-12批准-
第日帮分
第3部分
第1部分
第5部分
第6椰分
第7部分
第8部分
第部分
1989-01-01实施
1.1目的
本标的目的是:
GB 9469. 988
:为符合本标准的局域网的站间通信提供必须的物理媒体:b。提供高的网络可用性;
C:在宽的工作环境中,为安装和服务提供方便条件。1.2兼容性
符合本标准的媒体层实体的所有实现都应在支线电缆至站的接口处兼容。只要在实际支线电缆至站的接口处保持兼容,基于本标准的具体实现用不同的方式去完成。制造厂家应标明本标准第6条规定的具体数值。
本标准适用于分散型过程控制系统用工业过程数据公路。2术语
单信道FSK系统:是一个对倍息进行编码,在载波上逆行频率调制,并送入同轴传输媒体的系统。在某一时刻,在媒体的任一点都只能有一种信号出现在该信道上而不致破坏。支线电缆:用以连接某一个站的、属于单信道同轴电缆总线媒体的一种柔性同轴电缆。N接播件:特性阻抗758的N系列同轴电缆接插件。FSK:频移键控,频移键控是一种调制技术,它把被传送信号的频率移至一组频率中的某一频率,从而实现将信息加在载波上进行传送。阻抗匹配功率分离器:用以在一根很粗的干线电缆和另·-很粗的干线电缆之间实现电气和机械糖合的一种组件,以便为单信道同轴电缆于线提供一个分支拓扑。功率分离器将它从各个端口接收的信号能量汇总,并能将由任一下线电缆收到的信号能盘对称地分配给其它干线电缆。它仅含有无源电气元件(R,L,C).
阻抗匹配分离器:功率分离器的一种类型,常用于将支线电缆对称地耦合在一起。站:连至局域网的设备。
阻抗匹配分接头:旧以在下线电缆和支线电缆之间实现电气和机械耦合的一种组件。分接头非常不对称地分配从每根干线电缆接收的信号能量,将其中大部分信受能求传送给其它的干线电缆,只将百分比很小的能量传送给支线电缆。分接头把从各茶支线电缆上接收的信号能量汇总,将其中的·小部分能量均匀地分配给各下线电缆,而其余的大部分信号能量仍送向支线电缆。分接头仅含有无源电气元件(R.L,C)。
干线电缆:单信道同轴电缆总线系统的(大直径的)半刚性主电缆。3同轴电缆总线媒体“层”概述
3.1功能的一般描述
本条非形式地描述单信道同轴电缆总线媒体“层\所完成的各种功能.所有这些功能提供一种手段,以便将出现在站至支线电缆接口处的信号汇总,并传送到与任一支线电缆相联的所有各站。从而连接到这些媒体的所有各站都能进行通信。3.1-1单信道轴电继总线媒体概述站是通过较细的支线电缆和阻抗匹配分接头连接到单信道同轴电继总线系统的粗干线电缆1的。这些分接头是无源装置,它们对于信号传播是无方向的(即全方间的)。分接头的这种无方向性特征允许站的信号沿者干线电缆问两个方向传播。分接头也使得于线电缆或支线电缆的任何阻抗不匹配前造成的反射影响减至最小。
单信道同轴电缆总线系统的拓扑是:种无根多分支树型结构,工作站象树叶连接到树枝上。干线电自通过出率穿塑现以需出现止于密中能GB 9469. 9-88
似于刚才叙述过的分接头。功率分离器象分接头一样,只采用无源电气元件(R,L,C)。支线电缆的分支电支线电缆分器提供,这种分离器也只采用无源电气元件3.2功能规范使用的模型(参见GB9469.1附录A的参考文献24)3.3基本的利可选的特性
在所有媒体实现中,所有特性都是必须具备和需要的,并要求这些实现遵循本标准。因而制造厂家应标明适用于本标准第6 竞规定的具体数值。4单信道同轴电缆总线媒体“层”的功能、电气和机械规范单信道同轴电缆总线媒体“层”是一个实体,它的(与本标准有关的)唯一功能是在单信道同轴电缆总线媒体连接的局域网的各个站间传送信号因此,本标准只规定那些与站间的信号传送或与人们及设备安今密切相关的媒休“层”特性。如果媒体层能为单信道同轴电缆总线型局域网中的各个站提供指定的信号传送服务和特性,并能满足有关的安全和环境准则,那末媒体层的实现就应认为符合本标准。下面各条所指明的所有测都是在站连接到媒体的那一点上(即支线电缆)进行的。如不另作声明所有指定的电压和功率均分别以有效值(rsm)和dB(1mV,752)[dImV来表示,并!l.都是基十随机数据模式进行传输的。
4.1与站的耦合
单信道同轴电缆总线媒体应该通过·端带有N系列750阳播头的特性阻抗为75Q的柔性支线电缆连接到站。
阳插头应与安装在站上的75QN系列阴插座相匹配。N系列阴插座的中心导体应通过变压器耦合到站。通过卸去接地片使N系列阴插座的外壳和站电气绝缘,4.2特性脏抗和阻抗匹配
单信道同轴电总线媒体的特性阻抗应为75土32。在N系列接件端接75Q的电阻负载时.在媒体的V系列接插件的每一连接点处所测得的最大电压驻波比VSWR应为1.5:1或者更小。VSWR应在3~7MHz的懒谱范围内进行测量。4.3信号电平
当接收某个单独站发出的,传送电平符合GB9469.8第5.3.4条规定的信号时,单信道同轴电缆总线媒体应将信号传送给与媒体相连的每一个站,且信号幅值介于十4~十50dBmV之间。4.4失翼
在 3 MHz~~7 MHz频谱范围内,最人的组延退失真应为 25 ns 。4.5噪声低限和信噪比S/N
在频带3~8MHz内,建议噪声低限为一15dB(1mV752)EdBmV或更低。在所有情况下,最小的接收信号值应比实际噪声低限值至少要大20dBmV。4.6电缆屏蔽
所有十线电缆和支线电缆屏蔽层上的有效屏蔽系数至少应为%。4.7站接口的兼容性
个具体化的单信道同轴电缆总线\媒体”,只要满足本标准第4.1条至第4.7条的要求,就被认为支持一个特定的单信道同轴电缆总线局部风域网,以上要求应在每个站到媒体的连接点处测量,与选择哪一个站连接点来发出测试信号无关。4.8元余考虑
正如GB9469.8第5.11条隐含地说明:样,本标准鼓励采用亢余单信道同辅电缆媒体。凡使用元金媒体的场合,本标准第4.1条至第1.7条所列的各项要求应能分别地和独立地用于每个单个非兀余-4.9罚靠性
GB 9469. 9--88
接插件、分接头以及具他将站连接到同轴电缆媒体工的无源部件或媒体部分应设计成使得整个网络失效的概率减至最小。
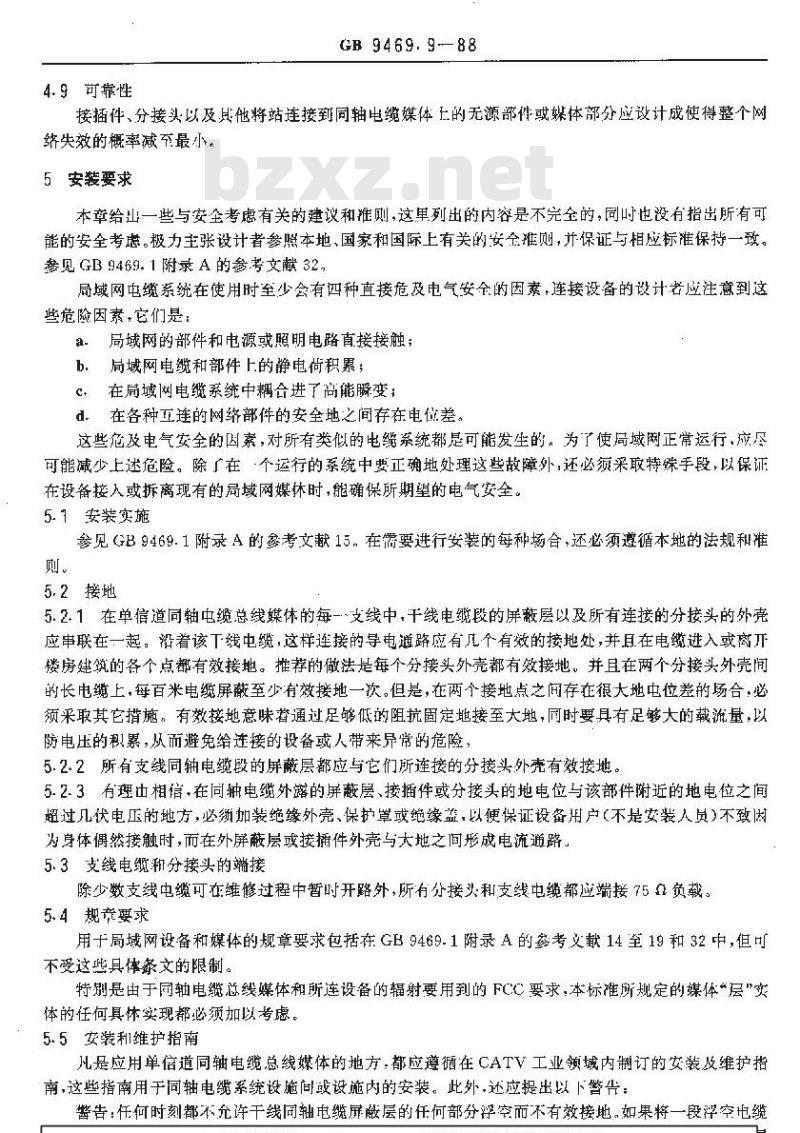
5安装要求
本章给出一些与安全考虑有关的建议和推则,这单列出的内容是不完全的,同时也没有指出所有可能的安全考虑。极力主张设计者参照本地、国家和国际上有关的安全推则,并保证与相应标准保持一致。参见GB9469.1附录A的参考文献32,局域网电缆系统在使用时至少会有四种直接危电气安全的因素,连接设备的设计者应注意到这些危险因素,它们是:
a:局域网的部件和电源或照明电路直接接触:b.局域网电缆和部件上的静电荷积累:在域网电缆系统中耦合进了高能瞬变c
d。在各种互连的网络部件的安全地之间存在电低差。这些危及电气安全的国素,对所有类似的电继系统都是可能发生的。为了使局域网正常运行,应尽可能减少上述危险。除广在·个运行的系统中要正确地处理这些故障外,还必须采取特殊手段,以保证在设备接人或拆离现有的局域网媒休时,能确保所期望的电气安全。5.1安装实施
参见GB9469.1附录A的参考文献15,在要进行安装的每种场合,还必须遵循本地的法规和准。
5.2接地
5.2.1在单信道同轴电缆总线媒体的每一支线中,千线电缆段的屏蔽层以及所有连接的分接头的外壳应串联在一起,沿着该下线电缆,这样连接的导电路应有几个有效的接地处,并且在电缆进人或离开楼房建筑的各个点都有效接地。推荐的做法是每个分接头外壳都有效接地,并且在两个分接头外壳间的长电缆上,每百米电缆屏蔽至少有效接地一次。但是,在两个接地点之间存在很大地电位差的场合,必须采取其它措施。有效接地意味着通过足够低的阻抗固定地接至大地,同时要具有足够大的载流量,以防电压的积累,从而避免给连接的设备或人带来异常的危险,5.2.2所有支线同轴电缆段的屏蔽层都应与它们所连接的分接头外壳有效接地。5.2.3有理出相信·在同轴电缆外露的屏蔽层、接播件或分接头的地电位与该部件附近的地电位之间超过几伏电压的地方,必须加装绝缘外壳、保护罩或绝缘盖,以保证设备用户(不是安装人员)不致因为身体偶然接触时,而在外屏蔽层或接播件外壳与大地之间形成电流通路。5.3支线电缆分接头的端接
除少数支线电缆可在维修过程中暂时开路外,所有分接头和支线电缆都应端接75负载。5.4规竞要求
用于局域网设备和媒体的规章要求包括在GB9469.1附录A的参考,支献14至19和2中,但可不受这些具体象文的限制。
特别是由于同轴电缆总线媒体和所连设备的辐射要用到的FCC要求,本标准所规定的媒体“层\实体的任何具体实现都巡须加以考愿。5.5安装和维护指南
凡是应用单信道同轴电缆总线媒体的地方,都应遵循在CATV工业领域内制订的安装及维护指南,这些指南用于同轴电虢系统设施间或设施内的安装。此外还应提出以下營光:警告:任何时刻都不允许干线同轴电缆屏殿层的任何部分浮空而不有效接地。如果将一段浮空电缆:commS
间形成通路。
5. 6注意事项
GB9469.9-88
单信道同轴电缆总线网络的安装指导应该使用能使安装者对上述第5章提及的警告和指南更加熟悉的语言。
6环境规范
6.1电磁和电气环境
外界干扰源包括电磁场、静电放电、接地点间的瞬变电压等。这几种干扰源将引起同轴电缆和站的接地点(如巢有的话)间的电压积累,在工业环境中运行时,媒体层实体的具体实现应符合其规范。6.1.1电场
工业环境存在着下列两种外界平面波电磁场:a.在10kHz至30MHz范围内,2V/m的电磁场;b.从30MHz至1GHz范围内,5V/m的电磁场。6.1.2地电差
工业环境中存在的几种典型的地电位差是,-当传输媒体整个处于保护区时.在频率低于400Hz的情况下,地电位差的典型值小于10V(峰-蜂值):
b.当传缔媒体外露于T广环境时,在频率低于400Hz的情况下,地电位差的典型值小于5V峰-蜂值):
心,当传辙媒体外露于恶劣的工厂环境(例如电站)时,在癫率低于10MH么的情况下,地电位差的典型值可升至1000V(峰-峰值)。6. 2温度和湿度
要求符合本标推的任何具体实现在规定环境条件的合理范围内都能正常工作,这些条件与温度、度以及如冲击和振动之类的物理数有关。这些参数的具体要求和数值的考虑已超出了本标推的范围:要求制造厂家在与系统部件和设备有关的文件中(可能的活,在部件上)标明其工作环境规范,以便于对这些部件的选择,安装和维护。7传输通路延迟的考虑
在提出符合术标准的具体媒体层的技术规范时,制造厂家必须说明作为最大单向延时的传输通路延迟(见GB9169.6第3.1条)。传输通路延退是单信道同轴电缆总线媒体从所连接的任何一个站至任何其它站传输信息时所可能引起的延退。发送站和接收站本身所引起的延退不应包括在传输通路延退丙。
应该对通过媒体的最坏情况的通路来计算传输通路的延退,这种延退是信号从个站传摊到另个站时,由媒体引起的传输延退之和。用来决定网络时间片的传输通路延退应该是电缆系统中这些通路延迟中的最大延迟。
在开算这些通路延迟时,该考虑在所有媒体“层分离器或其他部件的所有电路上所起的延遇还要考虑由电缆段本身所引起的所有倍号的传播延:传输通路延迟应以网络在媒体1.的符号发信率求表示。当发信符号数不是整数时,应该近位到数。当延退的精确值不确定时,制造」家应说明该值的工限。8文件
明性文件:
GB 9469.988
a、该具体实现遵循标准的哪些章节;b.本标准第6章和GB9469.6第3.1条所规定的传输通路延迟。9网络配量
网络媒体必须提供从一个站到所有其他各站的传输通路,其衰减量应在16dB至60dB之间。具体做法是使用支线电缆和分接头将各个站接到主干线电缆,同时计算两种最坏情况下的衰减值:第一,最小衰减值通常发生在靠得最近的站之间;第二,最大衰减值通常发生在两个离得最远的站之间,合理的设计是将两个衰减值设置在上述指定的范围内。使衰减值波动范围最小的设计方案会获得最佳的媒体性能(即获得较强的抗噪声和抗干扰能力)。因为媒体衰减取决于电缆长度、电缆炎型和所选用的分接头,对任何指定的应用场合,有必要选用专旧的媒体,以获得满意的效果。对网络配置,附录A将作进一步讨论。GB 9469. 9
附录A
单信道同轴电缆总线局域网媒体配置指南(参考件)
对于使用同轴电缆传输媒体的局域网的设计和安装,下述建议是总结实践经验的结果,同时它符台所避到的典型现场条件,
网络配置
网络媒体必须提供从一个站到所有其他各站的传输通路,其衰减应在16dB到60dB之间。具体做法是使用支线电缆和分接头,将各个站接到主干线电缆,问时计算两种最坏情况下的衰减值:第一,最小衰减值通常发生在两个靠得最近的站之间;第二,最大衰减值通常发生在两个离得最远的站之间。合理的设计是将两个衰减值设置在上述指定的范围内。使衰减值波动范围最小的设计方案将获得最佳的媒体性能(即荻得较强的抗噪声和抗干扰能力)。因为媒体衰减取决于电缆长度、电缆类型和所选用的分接头,对任何指定的应用场合,有必要选用专用的媒体部件,以获得满意的效果。A2媒体部件Www.bzxZ.net
A2.1同轴电缆
为广满足物理和电气环境方面的要求以满足对电缆系统衰减量的客观要求,必须选择主下线电缆和支线电缆。所有屯缆必须保证要有以上中心导体面积被屏蔽层所覆盖。某些噪声环境需要考虑使用专用电缆和屏蔽。
A2.1.1干线电缆
表1给出了CATV工业领域普遍使用的T线电缆的儿种型号示例,大直径下线电缆表减一般较小,低安装不便,也可使用媒体损耗较低的电缆,但其中某些电缆易受严重的白然和外界环境的影响。具有钢丝支撑的(悬缆线)电缆,钢带铠装电缆、漫有绝缘化台物的电缆以及附加绝缘套的电缆适用于特殊的应用场合:
表A1同轴电缆型号举例
电巍型号
SYV-75-5-1
SYV-75-7
SYV-?5-17
SYV-75-28
典型衰减
dB/100m.10MHz
注:1)此处SYV系列型号不包括帮有金属全屏蔽链盖层的电缆A2.1.2支线电缆
最大电压
kV(rms)
典型应用
支线电缆
十线电缆
千线电缆
主下线电缆
本条指定的支线电缆是不同长度的750的柔性电缆,典型长度不超过30,所有在支线电缆上的损耗小于1dB。这种长度的文线电缆允许十线电缆的走线和站的安放位置,1.有相对的自由度。由于支线电缆长度不能忽略不比,因此支线电缆必须端接75的特性阻抗.以在分接头处保持阻抗必配,典型的支线电缆型号列在表A1中。
A2.2分离器
-GB 9469. 9-88
通过抗匹配的无方向的分离器来实现,分离器是三端口的无源网络,它将在一个端口接收的信号等分为两部分并传送到另外两个端口,对于市场上买得到的典型的无方向分离器,任何两个端口间的插入摄耗为6.1dB。当用这种分离器实现分支时,对每个前能的端对端通路,都要分别让算通路损耗,然后根据最大的通路损耗来选择十线电缆。A2.3干线连接(变换器分接头)支线电缆通过个在所有端口处阻抗都能匹配的,无方向的无源合网络耦合到干线电缆在沿着下线电缆两个方向上传送的信号中,只有固定的一小部分信号传送到支线电缆,面支线电缆送出的信引先经衰减,然后在干线电缆两个方向均句地传播出去,图A1给出了标有实际衰减值的分接头:分接头的外壳能有效地连接几个支线电缆,分接头也能支持不同的干线电缆以降低电缆衰减值:图中所标出的插入损耗表示了注入能量在两个端口间分配的方式,插入损耗并不消耗在网络中。典型的衰减值在表A2 中列出:
主干规电峰
连接到站的变期电
图A1无方向的变换器分接头
表A2单支线无方向的变换器分接头规范举例支线电继衰减
经过变换器分接头衰藏
在任何情说下,为了正确地工作,所有端口都必须匹配。这就意味着,对于任何不使加的端口必须端接75Q电阻.同时接到任何端口的电缆都必须正确地端接。耦合网络只由无源R、L、C器件组成,无需接入电源。耦合网络装在一个密的盒子望,以便提供对环境的保护和电气屏蔽。分接头盒子适用于室内、室外和地下。盒子是典型的金铸件,它包括完整的用于干线电继和支线电缆的接摇件用于半刚性电缆的盒子设计成使得耦合网络可以从盒子单取出而不会妨碍十线电缆的连接,A3网络配置举例
43.1控制室简单应用
图A2给出了在 100 m 距离内只支持10个PROWAY站的一种简单的应用场合。通过对最人衰减值的计算,证实了采用衰减13dB的单分支分接头和SYV-75-7型同轴电继的设计是合理的。其中:分接头1处衰减
RG-11主干线电继衰减(100m)
8个中间转接分接头衰减
分接头10处我减
支线电缆衰减(2×40m)
总衰减
A3.2工厂区域综合应用
GB 9469. 988
1. 5(O7MHz)
13(O7MHz)
这里考虑一个在2km距离内需要支持100个PROWAY站的综合应用的例子。正确的设计将取决于应时现场的物理拓扑,然而对于本例米说,假定有半数站,其站间距离在1km范围内,其余的站设置在2k界限的任何位置,衔个站都需要分接头,和一根介于分接头和站之间的长至40 m的支线电缆。当按下列各项计算出的最大衰减值为104.1dB时,就得放弃原先采用的13dB分接头和SYV.75-17型同轴电缆的设计方案。
第…·个分接头的衰减
SYV-75-17型主干线电缆获减(2km)98·个分接头的衰减
最后一个分接头的袋减
支线电缆(2×40m)衰减
总衰藏
通过使用低衰藏值的同轴电缆,并且把分接头按衰减值大小递减的顺序分级,便可获得满意的设让方案,如图A3所乐,整个网络最坏的衰减情况发生在1km的中心区域。最大衰减发生在中心段的两个最远站之间(即图A3的第26站和第75站之间),其衰减值为58.9lB:其中:第25分接头处的衰减
1km5YV-75-28型主干线电缆的衰减48个转接分接头,每个衰减为0.2,总衰减第 75分接头的衰减
支线电缆(2X40m)衰减
总良藏
考虑到本网络为2km,当其余约1km王干线电缆任意放置在站25和26之间或者站75和76之间时,那么外围的50个站将会发生最坏的情况。假设这种最坏情况发生在站1和站76之间,衰减慎为57. 3 dB:
分接头 1处的忘减
74个转换分接头的衰减
2 km 主干线电缆衰减
分接头76处的衰减
支线电继(2×40m)衰减
总衰减
在第一个站和第100个站之间从头到尾的衰减为56.1dB:分接头 1 和 100 的衰减
98个转接分接头衰减
2km主T线电缆衰减
支线电缆(2×40m)衰减
A4安指南
A4.1接地
支线电莞担耗
GE 9469.9-88
总共10个A型分接头
每个损耗门.6dB
图A2电缆配置示例
共3个份接买
每个损耗1 dB
共5个分换头
每个报耗0.6dB
共10个
1kM范感内50个站,
222222
控制室的简单应用
共7个分接头
每个疯艳0.4d日
共5U个分接头
端对将
每个报艳0.2dB
10站号
图A3电缆配置示例—工厂综合应用22
就信号而言,卡线电继的屏蔽可以浮空,也可以单点接地或多点接地。接地可按照EMI有关安全法规以及其他适用于特定装罩的规则进衍安装,这通常意味着在电缆进入和离开楼房处接地,并且在大楼内部不超过大约100m的间隔处接地。接地线应采用不致把电缆压坏和损伤的线夹,因为损恢电缆会产生严重的反射影响。合适的线夹可以从CATV系统硬件的供应厂商那里得到。A4.2浪涌保护
实践证明,必须对电缆加以保护使之不受雷电造成的浪涌电压的冲击。在电缆的每端应使用符合EEE一472要求的适合的电冲击保护器。保护器的容性负载必须较小,以避免影响物理层实体(调制解调器>的性能,同时必须不超过标准分接头所允许的值。为了实现最大限度的浪保护,需要-一个低阻抗,重负载的接地连接。
A4.3端接
下线电缆套其两端都必须正确地端接。所有的支线电继在站端都必须正确地端接。所有不使用的分接头端口都必领端接。对于大多数同轴电缆,具有宽带特性的75Q屏蔽问轴端接器均能在市场上买到。由于干线电继上传送的电平大约为60dB(1mV75Q)[dBmV,所以1/4W的额定功率就足够了。GB9469.988
通常,干线电缆是由许多分开的同轴电缆段组成。某些段通过分接头外充连接,而另一些段则通过绞接的接插件(对平刚性电缆而言)或者通过直通方式连接器(对柔性电缆而言)实现连接。在柔性中缆的每一端将装备匹配接插件,而半刚性电缆只在其端头处正确地配接相应的接插件。为了在电缆段间保持恒定的阻抗,良好的工程做法是,对于所有干线电缆使用同一厂家制造的同一型号电缆。这种做法将避免在电缆连接处产生明显的反射。当必须连接不同型号的电缆段时,建议采用个有损耗的衰减的阻抗匹配接插件,例如分接头,以碱少转发的反射。A4.5电缆的预先测试
良好的做法是在安装前预测所有的干线电缆,日的是为了保证在要求的频率处干线电继的衰减不超过期望的值,并保证电缆不会有可能引起反射的隐蔽的(即内部的)不连续性,大多数电缆供应商在发货前按额定负荷预检或检验所有的电缆。由于任何损伤将会降低操作的安全系数或者导致彻底的失败,不推荐在安装后进行现场测试。测试安装好的电缆是否摄伤,错误端接、短路或不连续性的方法是,推荐采用时间域反射测试仪。
小提示:此标准内容仅展示完整标准里的部分截取内容,若需要完整标准请到上方自行免费下载完整标准文档。
	 
	        
	      分散型过程控制系统用工业过程数据公路单信道同轴电缆总线媒体“层”技术规范Process dala highway:type C (PROWAY C) .for distributed procoss control systemsSiagle-channel coaxial-cabie-busmediumlayer\specificationUDC681.32
:621-503
GB 9469.9 -88
本标准等效采用国际电工委员会标准IEC955分散型过程控制系统用工业过程数据公路”。1生题内容与适用范谣
本标准规定广工业过程数据公路标准的媒体“层”(单信道同轴电缆总线2的功能,电气和机械特性。本规范给出单信道轴电缆总线局域网媒体“层”的实施准则。本部分与GB9469其他各部分以及与LAN规范的关系示T图1。
本标准仅按需署的程度去规定媒体“层\的技术规范,以便保证在连接到遵循本规范的媒体时,物理层实体的相互可操作性符合本标准:a.
b.对局域网自身及其用户提供保护。第2层
数据链略公略息
第1层
揭合层
第U层
谦体层
PROWAY路控制r层
媒体送敢控制子层
物理层
分接头
支摄缆
第1心部分
图 与 I.AN模型的系
国家机械工业委员会1988-05-12批准-
第日帮分
第3部分
第1部分
第5部分
第6椰分
第7部分
第8部分
第部分
1989-01-01实施
1.1目的
本标的目的是:
GB 9469. 988
:为符合本标准的局域网的站间通信提供必须的物理媒体:b。提供高的网络可用性;
C:在宽的工作环境中,为安装和服务提供方便条件。1.2兼容性
符合本标准的媒体层实体的所有实现都应在支线电缆至站的接口处兼容。只要在实际支线电缆至站的接口处保持兼容,基于本标准的具体实现用不同的方式去完成。制造厂家应标明本标准第6条规定的具体数值。
本标准适用于分散型过程控制系统用工业过程数据公路。2术语
单信道FSK系统:是一个对倍息进行编码,在载波上逆行频率调制,并送入同轴传输媒体的系统。在某一时刻,在媒体的任一点都只能有一种信号出现在该信道上而不致破坏。支线电缆:用以连接某一个站的、属于单信道同轴电缆总线媒体的一种柔性同轴电缆。N接播件:特性阻抗758的N系列同轴电缆接插件。FSK:频移键控,频移键控是一种调制技术,它把被传送信号的频率移至一组频率中的某一频率,从而实现将信息加在载波上进行传送。阻抗匹配功率分离器:用以在一根很粗的干线电缆和另·-很粗的干线电缆之间实现电气和机械糖合的一种组件,以便为单信道同轴电缆于线提供一个分支拓扑。功率分离器将它从各个端口接收的信号能量汇总,并能将由任一下线电缆收到的信号能盘对称地分配给其它干线电缆。它仅含有无源电气元件(R,L,C).
阻抗匹配分离器:功率分离器的一种类型,常用于将支线电缆对称地耦合在一起。站:连至局域网的设备。
阻抗匹配分接头:旧以在下线电缆和支线电缆之间实现电气和机械耦合的一种组件。分接头非常不对称地分配从每根干线电缆接收的信号能量,将其中大部分信受能求传送给其它的干线电缆,只将百分比很小的能量传送给支线电缆。分接头把从各茶支线电缆上接收的信号能量汇总,将其中的·小部分能量均匀地分配给各下线电缆,而其余的大部分信号能量仍送向支线电缆。分接头仅含有无源电气元件(R.L,C)。
干线电缆:单信道同轴电缆总线系统的(大直径的)半刚性主电缆。3同轴电缆总线媒体“层”概述
3.1功能的一般描述
本条非形式地描述单信道同轴电缆总线媒体“层\所完成的各种功能.所有这些功能提供一种手段,以便将出现在站至支线电缆接口处的信号汇总,并传送到与任一支线电缆相联的所有各站。从而连接到这些媒体的所有各站都能进行通信。3.1-1单信道轴电继总线媒体概述站是通过较细的支线电缆和阻抗匹配分接头连接到单信道同轴电继总线系统的粗干线电缆1的。这些分接头是无源装置,它们对于信号传播是无方向的(即全方间的)。分接头的这种无方向性特征允许站的信号沿者干线电缆问两个方向传播。分接头也使得于线电缆或支线电缆的任何阻抗不匹配前造成的反射影响减至最小。
单信道同轴电缆总线系统的拓扑是:种无根多分支树型结构,工作站象树叶连接到树枝上。干线电自通过出率穿塑现以需出现止于密中能GB 9469. 9-88
似于刚才叙述过的分接头。功率分离器象分接头一样,只采用无源电气元件(R,L,C)。支线电缆的分支电支线电缆分器提供,这种分离器也只采用无源电气元件3.2功能规范使用的模型(参见GB9469.1附录A的参考文献24)3.3基本的利可选的特性
在所有媒体实现中,所有特性都是必须具备和需要的,并要求这些实现遵循本标准。因而制造厂家应标明适用于本标准第6 竞规定的具体数值。4单信道同轴电缆总线媒体“层”的功能、电气和机械规范单信道同轴电缆总线媒体“层”是一个实体,它的(与本标准有关的)唯一功能是在单信道同轴电缆总线媒体连接的局域网的各个站间传送信号因此,本标准只规定那些与站间的信号传送或与人们及设备安今密切相关的媒休“层”特性。如果媒体层能为单信道同轴电缆总线型局域网中的各个站提供指定的信号传送服务和特性,并能满足有关的安全和环境准则,那末媒体层的实现就应认为符合本标准。下面各条所指明的所有测都是在站连接到媒体的那一点上(即支线电缆)进行的。如不另作声明所有指定的电压和功率均分别以有效值(rsm)和dB(1mV,752)[dImV来表示,并!l.都是基十随机数据模式进行传输的。
4.1与站的耦合
单信道同轴电缆总线媒体应该通过·端带有N系列750阳播头的特性阻抗为75Q的柔性支线电缆连接到站。
阳插头应与安装在站上的75QN系列阴插座相匹配。N系列阴插座的中心导体应通过变压器耦合到站。通过卸去接地片使N系列阴插座的外壳和站电气绝缘,4.2特性脏抗和阻抗匹配
单信道同轴电总线媒体的特性阻抗应为75土32。在N系列接件端接75Q的电阻负载时.在媒体的V系列接插件的每一连接点处所测得的最大电压驻波比VSWR应为1.5:1或者更小。VSWR应在3~7MHz的懒谱范围内进行测量。4.3信号电平
当接收某个单独站发出的,传送电平符合GB9469.8第5.3.4条规定的信号时,单信道同轴电缆总线媒体应将信号传送给与媒体相连的每一个站,且信号幅值介于十4~十50dBmV之间。4.4失翼
在 3 MHz~~7 MHz频谱范围内,最人的组延退失真应为 25 ns 。4.5噪声低限和信噪比S/N
在频带3~8MHz内,建议噪声低限为一15dB(1mV752)EdBmV或更低。在所有情况下,最小的接收信号值应比实际噪声低限值至少要大20dBmV。4.6电缆屏蔽
所有十线电缆和支线电缆屏蔽层上的有效屏蔽系数至少应为%。4.7站接口的兼容性
个具体化的单信道同轴电缆总线\媒体”,只要满足本标准第4.1条至第4.7条的要求,就被认为支持一个特定的单信道同轴电缆总线局部风域网,以上要求应在每个站到媒体的连接点处测量,与选择哪一个站连接点来发出测试信号无关。4.8元余考虑
正如GB9469.8第5.11条隐含地说明:样,本标准鼓励采用亢余单信道同辅电缆媒体。凡使用元金媒体的场合,本标准第4.1条至第1.7条所列的各项要求应能分别地和独立地用于每个单个非兀余-4.9罚靠性
GB 9469. 9--88
接插件、分接头以及具他将站连接到同轴电缆媒体工的无源部件或媒体部分应设计成使得整个网络失效的概率减至最小。
5安装要求
本章给出一些与安全考虑有关的建议和推则,这单列出的内容是不完全的,同时也没有指出所有可能的安全考虑。极力主张设计者参照本地、国家和国际上有关的安全推则,并保证与相应标准保持一致。参见GB9469.1附录A的参考文献32,局域网电缆系统在使用时至少会有四种直接危电气安全的因素,连接设备的设计者应注意到这些危险因素,它们是:
a:局域网的部件和电源或照明电路直接接触:b.局域网电缆和部件上的静电荷积累:在域网电缆系统中耦合进了高能瞬变c
d。在各种互连的网络部件的安全地之间存在电低差。这些危及电气安全的国素,对所有类似的电继系统都是可能发生的。为了使局域网正常运行,应尽可能减少上述危险。除广在·个运行的系统中要正确地处理这些故障外,还必须采取特殊手段,以保证在设备接人或拆离现有的局域网媒休时,能确保所期望的电气安全。5.1安装实施
参见GB9469.1附录A的参考文献15,在要进行安装的每种场合,还必须遵循本地的法规和准。
5.2接地
5.2.1在单信道同轴电缆总线媒体的每一支线中,千线电缆段的屏蔽层以及所有连接的分接头的外壳应串联在一起,沿着该下线电缆,这样连接的导电路应有几个有效的接地处,并且在电缆进人或离开楼房建筑的各个点都有效接地。推荐的做法是每个分接头外壳都有效接地,并且在两个分接头外壳间的长电缆上,每百米电缆屏蔽至少有效接地一次。但是,在两个接地点之间存在很大地电位差的场合,必须采取其它措施。有效接地意味着通过足够低的阻抗固定地接至大地,同时要具有足够大的载流量,以防电压的积累,从而避免给连接的设备或人带来异常的危险,5.2.2所有支线同轴电缆段的屏蔽层都应与它们所连接的分接头外壳有效接地。5.2.3有理出相信·在同轴电缆外露的屏蔽层、接播件或分接头的地电位与该部件附近的地电位之间超过几伏电压的地方,必须加装绝缘外壳、保护罩或绝缘盖,以保证设备用户(不是安装人员)不致因为身体偶然接触时,而在外屏蔽层或接播件外壳与大地之间形成电流通路。5.3支线电缆分接头的端接
除少数支线电缆可在维修过程中暂时开路外,所有分接头和支线电缆都应端接75负载。5.4规竞要求
用于局域网设备和媒体的规章要求包括在GB9469.1附录A的参考,支献14至19和2中,但可不受这些具体象文的限制。
特别是由于同轴电缆总线媒体和所连设备的辐射要用到的FCC要求,本标准所规定的媒体“层\实体的任何具体实现都巡须加以考愿。5.5安装和维护指南
凡是应用单信道同轴电缆总线媒体的地方,都应遵循在CATV工业领域内制订的安装及维护指南,这些指南用于同轴电虢系统设施间或设施内的安装。此外还应提出以下營光:警告:任何时刻都不允许干线同轴电缆屏殿层的任何部分浮空而不有效接地。如果将一段浮空电缆:commS
间形成通路。
5. 6注意事项
GB9469.9-88
单信道同轴电缆总线网络的安装指导应该使用能使安装者对上述第5章提及的警告和指南更加熟悉的语言。
6环境规范
6.1电磁和电气环境
外界干扰源包括电磁场、静电放电、接地点间的瞬变电压等。这几种干扰源将引起同轴电缆和站的接地点(如巢有的话)间的电压积累,在工业环境中运行时,媒体层实体的具体实现应符合其规范。6.1.1电场
工业环境存在着下列两种外界平面波电磁场:a.在10kHz至30MHz范围内,2V/m的电磁场;b.从30MHz至1GHz范围内,5V/m的电磁场。6.1.2地电差
工业环境中存在的几种典型的地电位差是,-当传输媒体整个处于保护区时.在频率低于400Hz的情况下,地电位差的典型值小于10V(峰-蜂值):
b.当传缔媒体外露于T广环境时,在频率低于400Hz的情况下,地电位差的典型值小于5V峰-蜂值):
心,当传辙媒体外露于恶劣的工厂环境(例如电站)时,在癫率低于10MH么的情况下,地电位差的典型值可升至1000V(峰-峰值)。6. 2温度和湿度
要求符合本标推的任何具体实现在规定环境条件的合理范围内都能正常工作,这些条件与温度、度以及如冲击和振动之类的物理数有关。这些参数的具体要求和数值的考虑已超出了本标推的范围:要求制造厂家在与系统部件和设备有关的文件中(可能的活,在部件上)标明其工作环境规范,以便于对这些部件的选择,安装和维护。7传输通路延迟的考虑
在提出符合术标准的具体媒体层的技术规范时,制造厂家必须说明作为最大单向延时的传输通路延迟(见GB9169.6第3.1条)。传输通路延退是单信道同轴电缆总线媒体从所连接的任何一个站至任何其它站传输信息时所可能引起的延退。发送站和接收站本身所引起的延退不应包括在传输通路延退丙。
应该对通过媒体的最坏情况的通路来计算传输通路的延退,这种延退是信号从个站传摊到另个站时,由媒体引起的传输延退之和。用来决定网络时间片的传输通路延退应该是电缆系统中这些通路延迟中的最大延迟。
在开算这些通路延迟时,该考虑在所有媒体“层分离器或其他部件的所有电路上所起的延遇还要考虑由电缆段本身所引起的所有倍号的传播延:传输通路延迟应以网络在媒体1.的符号发信率求表示。当发信符号数不是整数时,应该近位到数。当延退的精确值不确定时,制造」家应说明该值的工限。8文件
明性文件:
GB 9469.988
a、该具体实现遵循标准的哪些章节;b.本标准第6章和GB9469.6第3.1条所规定的传输通路延迟。9网络配量
网络媒体必须提供从一个站到所有其他各站的传输通路,其衰减量应在16dB至60dB之间。具体做法是使用支线电缆和分接头将各个站接到主干线电缆,同时计算两种最坏情况下的衰减值:第一,最小衰减值通常发生在靠得最近的站之间;第二,最大衰减值通常发生在两个离得最远的站之间,合理的设计是将两个衰减值设置在上述指定的范围内。使衰减值波动范围最小的设计方案会获得最佳的媒体性能(即获得较强的抗噪声和抗干扰能力)。因为媒体衰减取决于电缆长度、电缆炎型和所选用的分接头,对任何指定的应用场合,有必要选用专旧的媒体,以获得满意的效果。对网络配置,附录A将作进一步讨论。GB 9469. 9
附录A
单信道同轴电缆总线局域网媒体配置指南(参考件)
对于使用同轴电缆传输媒体的局域网的设计和安装,下述建议是总结实践经验的结果,同时它符台所避到的典型现场条件,
网络配置
网络媒体必须提供从一个站到所有其他各站的传输通路,其衰减应在16dB到60dB之间。具体做法是使用支线电缆和分接头,将各个站接到主干线电缆,问时计算两种最坏情况下的衰减值:第一,最小衰减值通常发生在两个靠得最近的站之间;第二,最大衰减值通常发生在两个离得最远的站之间。合理的设计是将两个衰减值设置在上述指定的范围内。使衰减值波动范围最小的设计方案将获得最佳的媒体性能(即荻得较强的抗噪声和抗干扰能力)。因为媒体衰减取决于电缆长度、电缆类型和所选用的分接头,对任何指定的应用场合,有必要选用专用的媒体部件,以获得满意的效果。A2媒体部件Www.bzxZ.net
A2.1同轴电缆
为广满足物理和电气环境方面的要求以满足对电缆系统衰减量的客观要求,必须选择主下线电缆和支线电缆。所有屯缆必须保证要有以上中心导体面积被屏蔽层所覆盖。某些噪声环境需要考虑使用专用电缆和屏蔽。
A2.1.1干线电缆
表1给出了CATV工业领域普遍使用的T线电缆的儿种型号示例,大直径下线电缆表减一般较小,低安装不便,也可使用媒体损耗较低的电缆,但其中某些电缆易受严重的白然和外界环境的影响。具有钢丝支撑的(悬缆线)电缆,钢带铠装电缆、漫有绝缘化台物的电缆以及附加绝缘套的电缆适用于特殊的应用场合:
表A1同轴电缆型号举例
电巍型号
SYV-75-5-1
SYV-75-7
SYV-?5-17
SYV-75-28
典型衰减
dB/100m.10MHz
注:1)此处SYV系列型号不包括帮有金属全屏蔽链盖层的电缆A2.1.2支线电缆
最大电压
kV(rms)
典型应用
支线电缆
十线电缆
千线电缆
主下线电缆
本条指定的支线电缆是不同长度的750的柔性电缆,典型长度不超过30,所有在支线电缆上的损耗小于1dB。这种长度的文线电缆允许十线电缆的走线和站的安放位置,1.有相对的自由度。由于支线电缆长度不能忽略不比,因此支线电缆必须端接75的特性阻抗.以在分接头处保持阻抗必配,典型的支线电缆型号列在表A1中。
A2.2分离器
-GB 9469. 9-88
通过抗匹配的无方向的分离器来实现,分离器是三端口的无源网络,它将在一个端口接收的信号等分为两部分并传送到另外两个端口,对于市场上买得到的典型的无方向分离器,任何两个端口间的插入摄耗为6.1dB。当用这种分离器实现分支时,对每个前能的端对端通路,都要分别让算通路损耗,然后根据最大的通路损耗来选择十线电缆。A2.3干线连接(变换器分接头)支线电缆通过个在所有端口处阻抗都能匹配的,无方向的无源合网络耦合到干线电缆在沿着下线电缆两个方向上传送的信号中,只有固定的一小部分信号传送到支线电缆,面支线电缆送出的信引先经衰减,然后在干线电缆两个方向均句地传播出去,图A1给出了标有实际衰减值的分接头:分接头的外壳能有效地连接几个支线电缆,分接头也能支持不同的干线电缆以降低电缆衰减值:图中所标出的插入损耗表示了注入能量在两个端口间分配的方式,插入损耗并不消耗在网络中。典型的衰减值在表A2 中列出:
主干规电峰
连接到站的变期电
图A1无方向的变换器分接头
表A2单支线无方向的变换器分接头规范举例支线电继衰减
经过变换器分接头衰藏
在任何情说下,为了正确地工作,所有端口都必须匹配。这就意味着,对于任何不使加的端口必须端接75Q电阻.同时接到任何端口的电缆都必须正确地端接。耦合网络只由无源R、L、C器件组成,无需接入电源。耦合网络装在一个密的盒子望,以便提供对环境的保护和电气屏蔽。分接头盒子适用于室内、室外和地下。盒子是典型的金铸件,它包括完整的用于干线电继和支线电缆的接摇件用于半刚性电缆的盒子设计成使得耦合网络可以从盒子单取出而不会妨碍十线电缆的连接,A3网络配置举例
43.1控制室简单应用
图A2给出了在 100 m 距离内只支持10个PROWAY站的一种简单的应用场合。通过对最人衰减值的计算,证实了采用衰减13dB的单分支分接头和SYV-75-7型同轴电继的设计是合理的。其中:分接头1处衰减
RG-11主干线电继衰减(100m)
8个中间转接分接头衰减
分接头10处我减
支线电缆衰减(2×40m)
总衰减
A3.2工厂区域综合应用
GB 9469. 988
1. 5(O7MHz)
13(O7MHz)
这里考虑一个在2km距离内需要支持100个PROWAY站的综合应用的例子。正确的设计将取决于应时现场的物理拓扑,然而对于本例米说,假定有半数站,其站间距离在1km范围内,其余的站设置在2k界限的任何位置,衔个站都需要分接头,和一根介于分接头和站之间的长至40 m的支线电缆。当按下列各项计算出的最大衰减值为104.1dB时,就得放弃原先采用的13dB分接头和SYV.75-17型同轴电缆的设计方案。
第…·个分接头的衰减
SYV-75-17型主干线电缆获减(2km)98·个分接头的衰减
最后一个分接头的袋减
支线电缆(2×40m)衰减
总衰藏
通过使用低衰藏值的同轴电缆,并且把分接头按衰减值大小递减的顺序分级,便可获得满意的设让方案,如图A3所乐,整个网络最坏的衰减情况发生在1km的中心区域。最大衰减发生在中心段的两个最远站之间(即图A3的第26站和第75站之间),其衰减值为58.9lB:其中:第25分接头处的衰减
1km5YV-75-28型主干线电缆的衰减48个转接分接头,每个衰减为0.2,总衰减第 75分接头的衰减
支线电缆(2X40m)衰减
总良藏
考虑到本网络为2km,当其余约1km王干线电缆任意放置在站25和26之间或者站75和76之间时,那么外围的50个站将会发生最坏的情况。假设这种最坏情况发生在站1和站76之间,衰减慎为57. 3 dB:
分接头 1处的忘减
74个转换分接头的衰减
2 km 主干线电缆衰减
分接头76处的衰减
支线电继(2×40m)衰减
总衰减
在第一个站和第100个站之间从头到尾的衰减为56.1dB:分接头 1 和 100 的衰减
98个转接分接头衰减
2km主T线电缆衰减
支线电缆(2×40m)衰减
A4安指南
A4.1接地
支线电莞担耗
GE 9469.9-88
总共10个A型分接头
每个损耗门.6dB
图A2电缆配置示例
共3个份接买
每个损耗1 dB
共5个分换头
每个报耗0.6dB
共10个
1kM范感内50个站,
222222
控制室的简单应用
共7个分接头
每个疯艳0.4d日
共5U个分接头
端对将
每个报艳0.2dB
10站号
图A3电缆配置示例—工厂综合应用22
就信号而言,卡线电继的屏蔽可以浮空,也可以单点接地或多点接地。接地可按照EMI有关安全法规以及其他适用于特定装罩的规则进衍安装,这通常意味着在电缆进入和离开楼房处接地,并且在大楼内部不超过大约100m的间隔处接地。接地线应采用不致把电缆压坏和损伤的线夹,因为损恢电缆会产生严重的反射影响。合适的线夹可以从CATV系统硬件的供应厂商那里得到。A4.2浪涌保护
实践证明,必须对电缆加以保护使之不受雷电造成的浪涌电压的冲击。在电缆的每端应使用符合EEE一472要求的适合的电冲击保护器。保护器的容性负载必须较小,以避免影响物理层实体(调制解调器>的性能,同时必须不超过标准分接头所允许的值。为了实现最大限度的浪保护,需要-一个低阻抗,重负载的接地连接。
A4.3端接
下线电缆套其两端都必须正确地端接。所有的支线电继在站端都必须正确地端接。所有不使用的分接头端口都必领端接。对于大多数同轴电缆,具有宽带特性的75Q屏蔽问轴端接器均能在市场上买到。由于干线电继上传送的电平大约为60dB(1mV75Q)[dBmV,所以1/4W的额定功率就足够了。GB9469.988
通常,干线电缆是由许多分开的同轴电缆段组成。某些段通过分接头外充连接,而另一些段则通过绞接的接插件(对平刚性电缆而言)或者通过直通方式连接器(对柔性电缆而言)实现连接。在柔性中缆的每一端将装备匹配接插件,而半刚性电缆只在其端头处正确地配接相应的接插件。为了在电缆段间保持恒定的阻抗,良好的工程做法是,对于所有干线电缆使用同一厂家制造的同一型号电缆。这种做法将避免在电缆连接处产生明显的反射。当必须连接不同型号的电缆段时,建议采用个有损耗的衰减的阻抗匹配接插件,例如分接头,以碱少转发的反射。A4.5电缆的预先测试
良好的做法是在安装前预测所有的干线电缆,日的是为了保证在要求的频率处干线电继的衰减不超过期望的值,并保证电缆不会有可能引起反射的隐蔽的(即内部的)不连续性,大多数电缆供应商在发货前按额定负荷预检或检验所有的电缆。由于任何损伤将会降低操作的安全系数或者导致彻底的失败,不推荐在安装后进行现场测试。测试安装好的电缆是否摄伤,错误端接、短路或不连续性的方法是,推荐采用时间域反射测试仪。
小提示:此标准内容仅展示完整标准里的部分截取内容,若需要完整标准请到上方自行免费下载完整标准文档。
 标准图片预览
标准图片预览 标准图片预览:





- 其它标准
- 上一篇: GB 9468-1988 道路照明灯具光度测试
- 下一篇: GB/T 9559-1988 林丹
- 热门标准
- 国家标准(GB)
- GB/T21666-2008 尿吸收辅助器具 评价的一般指南
- GB/T2828.1-2012 计数抽样检验程序 第1部分:按接收质量限(AQL)检索的逐批检验抽样计划
- GB/T32999-2016 表面化学分析 深度剖析 用机械轮廓仪栅网复型法测量溅射速率
- GB/T39454-2020 国际贸易业务数据规范货物跟踪与追溯
- GB/T13589-2007 锌及锌合金废料
- GB28355-2012 食品添加剂 水杨酸甲酯(柳酸甲酯)
- GB/T38948-2020 沥青混合料低温抗裂性能评价方法
- GB/T13070-1991 铀矿石中铀的测定 电位滴定法
- GB14880-2012 食品营养强化剂使用标准
- GB/T38604.4-2020 公共信息导向系统 评价要求 第4部分:公共汽电车车站
- GB/T43912-2024 铸造机械 再制造 通用技术规范
- GB/T9003-1988 调音台基本特性测量方法
- GB5585.3-1985 电工用铜、铝及其合金母线 第3部分:铝母线
- GB/T19561-2004 寒地节能日光温室建造规程
- GB/T7574-1987 信息处理交换用磁带标号和文卷结构
- 行业新闻
请牢记:“bzxz.net”即是“标准下载”四个汉字汉语拼音首字母与国际顶级域名“.net”的组合。 ©2025 标准下载网 www.bzxz.net 本站邮件:bzxznet@163.com
网站备案号:湘ICP备2025141790号-2
网站备案号:湘ICP备2025141790号-2