- 您的位置:
- 标准下载网 >>
- 标准分类 >>
- 国家标准(GB) >>
- GB 6819-1996 溶解乙炔
标准号:
GB 6819-1996
标准名称:
溶解乙炔
标准类别:
国家标准(GB)
英文名称:
Dissolved acetylene标准状态:
已作废-
发布日期:
1996-10-28 -
实施日期:
1997-06-01 -
作废日期:
2005-05-01 出版语种:
简体中文下载格式:
.rar.pdf下载大小:
196.98 KB
替代情况:
GB 6819-1986;被GB 6819-2004代替采标情况:
JIS K 1902-1980(1992) MOD

点击下载
标准简介:
标准下载解压密码:www.bzxz.net
本标准规定了溶解乙炔的技术要求、试验方法、检验规则、标志、标签、包装、运输、贮存、安全等。本标准适用于碳化钙与水作用或天然气裂解制得的粗乙炔气,经净化、压缩、干燥、溶解于丙酮中,贮存在充满多孔填料气瓶内的乙炔气。本产品主要作为金属焊接、切割、加热的燃料气。 GB 6819-1996 溶解乙炔 GB6819-1996

部分标准内容:
GB 6819-1996
本标准等效采用日本工业标准JISK1902一80(92年确认)《溶解乙炔》。在试验方法上,对磷、硫杂质检测时,本标准规定了吹扫距离与气流大小。取样前的释放量,本标准增加了气温高于28℃的地区,可释放乙炔充装量的15%。
本标准根据JISK1902一80(92年确认),对GB6819-86做了一定的修改,其中在乙炔纯度的试验方法中,增加了发烟硫酸法;对磷、硫杂质的指标规定10%AgNO:试纸吹扫10s不变色,并在操作方法上明确了调节乙炔气流及吹扫距离,这样可以统一操作,提高检测结果的可比性。本标准自生效之日起,同时代替GB6819--86。本标准由中华人民共和国化学工业部提出。本标准由化工部北京化工研究院技术归口。本标准负责起草单位:上海吴淞化工总厂。本标准参加起草单位:三明化工总厂电石厂、广州化工厂、吉林化学工业公司联合化工厂本标准主要起草人:王家敏、何祖楹、徐娟。176
1范围
中华人民共和国国家标准
Dissolved acetylene
GB 68191996
代 GB 6819 --86
本标准规定了溶解乙炔的技术要求、试验方法、检验规则、标志、标签、包装、运输、贮存、安全等。本标准适用于碳化钙与水作用或天然气裂解制得的粗乙炔气,经净化、压缩、干燥、溶解于丙酮中,贮存在充满多孔填料气瓶内的乙炔气。本产品主要作为金属焊接、切割、加热的燃料气。分子式:CH,
相对分子质量:26.04(按1993年国际相对原子质量)2引用标准
下列标准所包含的条文,通过在本标准中引用而构成为本标准的条文。本标准出版时,所示版本均为有效。所有标准都会被修订,使用本标准的各方应探讨使用下列标准最新版本的可能性。GB/T1250--89极限数值的表示方法和判定方法GB7144-86气瓶颜色标志
GB13591—92溶解乙炔充装规定
劳动部劳锅字(1993)4号文《溶解乙炔气瓶安全监察规程》3要求
3.1溶解乙炔的质量应符合表1要求。表1泸
溶解乙炔的质量要求
乙炔纯度,%(V/V)
磷化氢、硫化氢
试验方法
10%硝酸银试纸不变色
本标准所用试剂和水,在没有注明其他要求时,均使用符合现行标准的分析纯试剂和实验室用蒸馏水或相应纯度的水。
4.1采样条件
气瓶充气后,静置8h以上,各地区根据气温,在取样前放出乙炔气充装量的5%,在气温高于28℃以上地区,取样前可放出乙炔气充装量的15%1。深用说明:
1FJISK1902:·80(92年确认)规定应在供试容器放出其乙快充装量的5%之后取样”国家技术监督局1996-10-28批准1997-06-01实施wwW.bzxz.Net
4.2采样方法
GB 6819—1996
用乳胶管联接气瓶嘴与吸收管,用溶解乙炔充分置换吸收管内的空气后取样。4.3乙炔纯度的测定
溴素法或发烟硫酸法可任选其中一种方法。4.3.1溴素法
4.3.1.1方法提要
乙炔与溴化钾的溴饱和溶液发生化学反应生成四溴乙烷,溴饱和溶液取代的体积,即为乙炔纯度。4.3.1.2试剂和材料
a)溴化钾溶液:300g/L;
b)溴化钾的溴饱和溶液:取溴化钾溶液置于具塞磨口玻璃瓶中,缓缓加入溴素,并充分振摇,使之成饱和状态,静置一天后待用。4.3.1.3仪器和设备
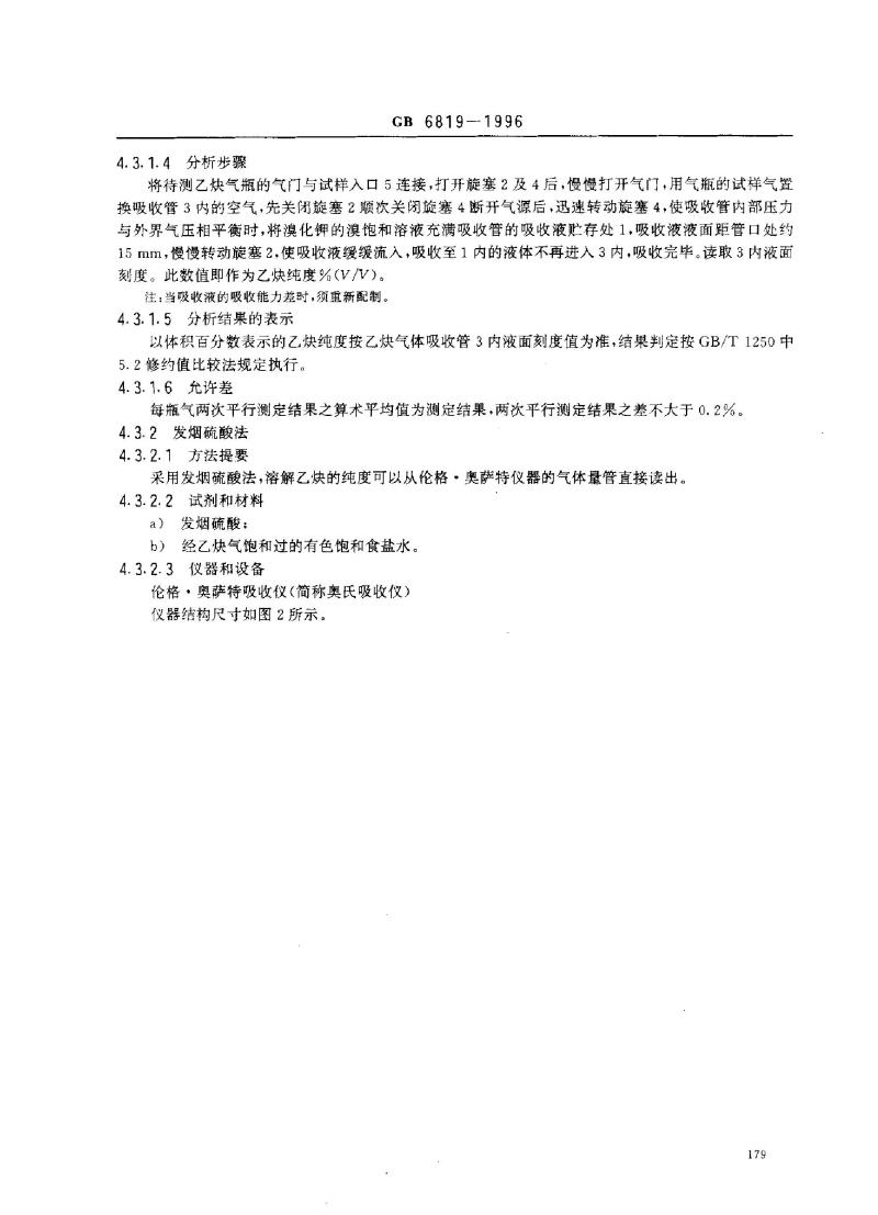
乙炔气体吸收管:玻璃制,带刻度,容量50mL,刻度为100,分刻度为0.1。结构尺寸如图1所示。
外径28
内径425
外径48.5
内径费5.5
外径费8.5
内径邮5.5
外径24
内径21
单位mm
1—吸收液储存处(溴化钾的溴饱和溶液);2—旋塞;3—气体吸收管(容量50mL):a一刻度100;a~b—分刻度0.1;b~d--分刻度1;d—刻度0;4—旋塞;5—试样人口图1
乙炔气体吸收管
4.3.1.4分析步骤
GB 6819-1996
将待测乙炔气瓶的气门与试样入口5连接,打开旋塞2及4后,慢慢打开气门,用气瓶的试样气置换吸收管3内的空气,先关闭旋塞2顺次关闭旋塞4断开气源后,迅速转动旋塞4,使吸收管内部压力与外界气压相平衡时,将溴化钾的溴饱和溶液充满吸收管的吸收液贮存处1,吸收液液面距管口处约15mm,慢慢转动旋塞2,使吸收液缓缓流入,吸收至1内的液体不再进入3内,吸收完毕。读取3内液面刻度。此数值即作为乙炔纯度%(V/V)。注:当吸收液的吸收能力差时,须重新配制。4.3.1.5分析结果的表示
以体积百分数表示的乙炔纯度按乙炔气体吸收管3内液面刻度值为准,结果判定按GB/T1250中5.2修约值比较法规定执行。
4.3.1.6允许差
每瓶气两次平行测定结果之算术平均值为测定结果,两次平行测定结果之差不大于0.2%。4.3.2发烟硫酸法
4.3.2.1方法提要
采用发烟硫酸法,溶解乙炔的纯度可以从伦格·奥萨特仪器的气体量管直接读出。4.3.2.2试剂和材料
a)发烟硫酸;
b)经乙炔气饱和过的有色饱和食盐水、4.3.2.3仪器和设备
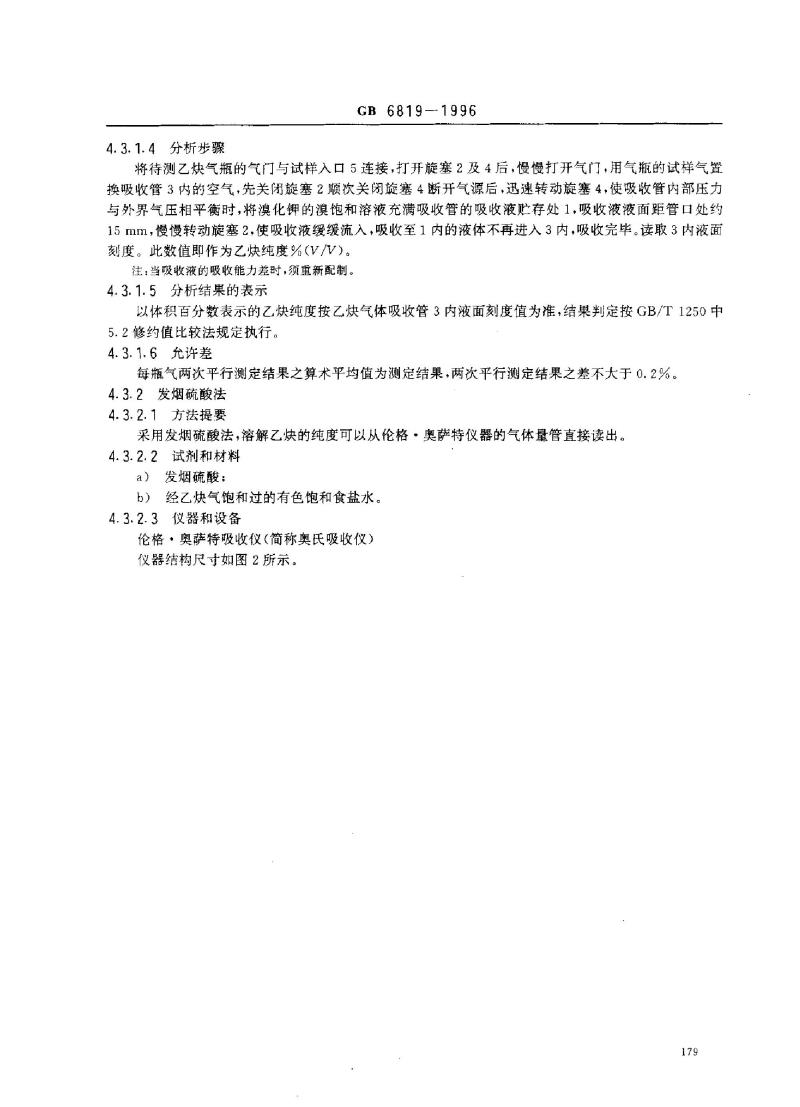
伦格·奥萨特吸收仪(简称奥氏吸收仪)仪器结构尺寸如图2所示。
外径35
内径32
外径7.5
内径1.2
外径20.5
内径17.5
GB6819—1996
外径8.0
内径中1.2
外径8.0
内径5.5
外径18.0
内径虹16.0
外径441.5
、内径39.0
单位mm
1-气体量管(容量100mL):a--刻度100za~b—分刻度0.1;b~c—分刻度0.2;c~d分刻度1.0;d~e分刻度0.1:e—刻度0;2—水位瓶(饱和食盐水):3--试样人口;4-三通;5—旋塞;6—气体吸收管(容量250mL)(三氧化硫硫酸溶液);7--促进气体吸收的玻璃细管(135只外径5.5mm,内径4.5mm的玻璃细管):8一胶管等:9一排气管图2奥氏吸收仪
4.3.2.4分析步骤
a)取样前按4.1要求释放乙炔气后,用球胆取样。取样球胆用乙炔气置换数次后再取样待用。b)水位瓶中注入200mL经乙炔气饱和过的有色饱和食盐水。c)气体吸收管内注人发烟硫酸。d)检查仪器的气密性。
三通阀4与大气相通,关闭旋塞5。升高水位瓶2,将气体排出,饱和食盐水在气体量管1内上升至刻度100,转动三通阀4与大气隔绝,打开旋塞5。慢慢放下水位瓶,使气体量管1内的液面慢慢下降同时吸收管中的液面慢慢升高,使液面淹没玻璃细管并做标记。等候大约5min液面没有变化,表示气密性良好。
e)试验操作
GB 6819-1996
球胆与试样入口3连接,用水位瓶2内的饱和食盐水充满气体量管1后,打开三通阀4,使3与排气管9相通,慢慢打开球胆,不久即从9排出试样,逐出3与4之间的空气后,将4复原,降下水位瓶2,试样被导入气体量管1至稍微超过刻度零的位置,关闭球胆,然后,使2和1的液面对准的同时,转动4使试样慢慢地从9排出,使2的液面准确地与1的刻度零重合,关闭4。打开旋塞5,提升2使1中的试样完全流人充满吸收液的气体吸收管6中,试样气在气体吸收管6与气体量管1之间往返吸收数次后,降下2,使残余试样返回1中,对准1与2的液面,读1的刻度,该操作重复数次,直至读1的刻度为定值时此数值即作为乙炔纯度%(V/V)。注
1吸收能力下降的吸收液必须用新的代替。2吸收液在15℃~~~30℃使用。
4.3.2.5分析结果的表示
以体积百分数表示的乙炔纯度%(V/V),以吸收后气体量管液面的刻度值为准,结果判定按GB/T1250中5.2修约值比较法规定执行。4.3.2.6允许差
每瓶气两次平行测定结果之算术平均值为测定结果,两次平行测定结果之差不大于0.2%4.4磷化氢、硫化氢的测定
4.4.1方法提要
乙炔气中如含有磷化氢和硫化氢杂质,会与硝酸银溶液发生化学反应,生成磷化银和硫化银化合物分别显黄色、棕黑色,以此显色定性检出磷化氢、硫化氢。4.4.2试剂和材料
a)硝酸银溶液:100g/L,
b)实验室用定性滤纸:30mm×40mm。4.4.3分析步骤
将硝酸银溶液2~~3滴于滤纸上,湿润面积$25mm左右,在滤纸湿润的情况下,迅速置于试样钢瓶的气流中,滤纸面垂直于气流,并距气门为60mm左右门,单手持滤纸一侧,气门流出的气量大小以试纸不被吹偏斜,但滤纸在气流吹动下略有抖动为准,用秒表计时,吹扫10$,以滤纸不变色为合格。5检验规则
5.1溶解乙炔由生产厂的技术检验部门进行检验,生产厂保证所有出厂的溶解乙炔产品应符合本标准的要求。
5.2使用单位有权按照本标准的规定对所收到的溶解乙炔进行检验。5.3如果检验结果有一项指标不符合本标推要求时,应重新用两倍取样钢瓶数量的气瓶进行复验,复验结果即使有一项指标不符合本标准要求时,则整批溶解乙炔为不合格。5.4供需双方对产品质量发生争议时,由双方协商选定仲裁机构,仲裁时应完全按照本标准规定验收规则和试验方法进行检验。
5.5溶解乙炔气瓶充装按GB13591实施,每瓶溶解乙炔净重5~7kg(指401型乙炔气瓶)。5.6溶解艺炔产品应以同时下排的气瓶为一批,并以气瓶为取样单位,100瓶以下(含100瓶)按5%的气瓶取样,大于100瓶至500瓶(含500瓶),每增加100瓶按2%的气瓶取样,500瓶以上每增加100瓶采用说明:
,17JISK1902--80(92年确认)规定\将湿润状况下的10%AgNO:试纸搁置在样品气流中,检查在10s以内是否着色*。
按1%的气瓶递增取样。
6标志、标签、包装、运输与贮存GB 6819-
—1996
6.1溶解乙炔的标志、标签、包装均按照国家劳动部颁发的劳锅字(1993)4号文件中的有关规定执行。6.2凡出厂的溶解乙炔均应附有产品标签,注明:产品名称、生产厂名称、厂址、商标、生产日期、生产许可证号码、本产品标准号与合格印章。6.3溶解乙炔气瓶外表面的颜色、字色、字样及排列,应符合GB7144的规定。6.4溶解乙炔气瓶上的阀门,易熔塞等处用肥皂水检漏,各处均不得有漏气现象,否则不准出厂。6.5溶解乙炔气瓶的运输、贮存按国家劳动部劳锅字(1993)4号文的第七章中有关规定办理。7 安全与其他
7.1安全事项
乙炔属易燃易爆气体,使用溶解乙炔时应按劳动部劳锅字(1993)4号文件的第七章中第64条规定执行。
7.2剩余压力
溶解乙炔气瓶在-5℃+35℃之间的剩余压力应符合表2。表2溶解乙炔气瓶的剩余压力
温度,℃
最低压力,MPa
-5~0
如果检查结果不符合表2要求时,应按GB13591中5.2规定执行。182
25~40
小提示:此标准内容仅展示完整标准里的部分截取内容,若需要完整标准请到上方自行免费下载完整标准文档。
本标准等效采用日本工业标准JISK1902一80(92年确认)《溶解乙炔》。在试验方法上,对磷、硫杂质检测时,本标准规定了吹扫距离与气流大小。取样前的释放量,本标准增加了气温高于28℃的地区,可释放乙炔充装量的15%。
本标准根据JISK1902一80(92年确认),对GB6819-86做了一定的修改,其中在乙炔纯度的试验方法中,增加了发烟硫酸法;对磷、硫杂质的指标规定10%AgNO:试纸吹扫10s不变色,并在操作方法上明确了调节乙炔气流及吹扫距离,这样可以统一操作,提高检测结果的可比性。本标准自生效之日起,同时代替GB6819--86。本标准由中华人民共和国化学工业部提出。本标准由化工部北京化工研究院技术归口。本标准负责起草单位:上海吴淞化工总厂。本标准参加起草单位:三明化工总厂电石厂、广州化工厂、吉林化学工业公司联合化工厂本标准主要起草人:王家敏、何祖楹、徐娟。176
1范围
中华人民共和国国家标准
Dissolved acetylene
GB 68191996
代 GB 6819 --86
本标准规定了溶解乙炔的技术要求、试验方法、检验规则、标志、标签、包装、运输、贮存、安全等。本标准适用于碳化钙与水作用或天然气裂解制得的粗乙炔气,经净化、压缩、干燥、溶解于丙酮中,贮存在充满多孔填料气瓶内的乙炔气。本产品主要作为金属焊接、切割、加热的燃料气。分子式:CH,
相对分子质量:26.04(按1993年国际相对原子质量)2引用标准
下列标准所包含的条文,通过在本标准中引用而构成为本标准的条文。本标准出版时,所示版本均为有效。所有标准都会被修订,使用本标准的各方应探讨使用下列标准最新版本的可能性。GB/T1250--89极限数值的表示方法和判定方法GB7144-86气瓶颜色标志
GB13591—92溶解乙炔充装规定
劳动部劳锅字(1993)4号文《溶解乙炔气瓶安全监察规程》3要求
3.1溶解乙炔的质量应符合表1要求。表1泸
溶解乙炔的质量要求
乙炔纯度,%(V/V)
磷化氢、硫化氢
试验方法
10%硝酸银试纸不变色
本标准所用试剂和水,在没有注明其他要求时,均使用符合现行标准的分析纯试剂和实验室用蒸馏水或相应纯度的水。
4.1采样条件
气瓶充气后,静置8h以上,各地区根据气温,在取样前放出乙炔气充装量的5%,在气温高于28℃以上地区,取样前可放出乙炔气充装量的15%1。深用说明:
1FJISK1902:·80(92年确认)规定应在供试容器放出其乙快充装量的5%之后取样”国家技术监督局1996-10-28批准1997-06-01实施wwW.bzxz.Net
4.2采样方法
GB 6819—1996
用乳胶管联接气瓶嘴与吸收管,用溶解乙炔充分置换吸收管内的空气后取样。4.3乙炔纯度的测定
溴素法或发烟硫酸法可任选其中一种方法。4.3.1溴素法
4.3.1.1方法提要
乙炔与溴化钾的溴饱和溶液发生化学反应生成四溴乙烷,溴饱和溶液取代的体积,即为乙炔纯度。4.3.1.2试剂和材料
a)溴化钾溶液:300g/L;
b)溴化钾的溴饱和溶液:取溴化钾溶液置于具塞磨口玻璃瓶中,缓缓加入溴素,并充分振摇,使之成饱和状态,静置一天后待用。4.3.1.3仪器和设备
乙炔气体吸收管:玻璃制,带刻度,容量50mL,刻度为100,分刻度为0.1。结构尺寸如图1所示。
外径28
内径425
外径48.5
内径费5.5
外径费8.5
内径邮5.5
外径24
内径21
单位mm
1—吸收液储存处(溴化钾的溴饱和溶液);2—旋塞;3—气体吸收管(容量50mL):a一刻度100;a~b—分刻度0.1;b~d--分刻度1;d—刻度0;4—旋塞;5—试样人口图1
乙炔气体吸收管
4.3.1.4分析步骤
GB 6819-1996
将待测乙炔气瓶的气门与试样入口5连接,打开旋塞2及4后,慢慢打开气门,用气瓶的试样气置换吸收管3内的空气,先关闭旋塞2顺次关闭旋塞4断开气源后,迅速转动旋塞4,使吸收管内部压力与外界气压相平衡时,将溴化钾的溴饱和溶液充满吸收管的吸收液贮存处1,吸收液液面距管口处约15mm,慢慢转动旋塞2,使吸收液缓缓流入,吸收至1内的液体不再进入3内,吸收完毕。读取3内液面刻度。此数值即作为乙炔纯度%(V/V)。注:当吸收液的吸收能力差时,须重新配制。4.3.1.5分析结果的表示
以体积百分数表示的乙炔纯度按乙炔气体吸收管3内液面刻度值为准,结果判定按GB/T1250中5.2修约值比较法规定执行。
4.3.1.6允许差
每瓶气两次平行测定结果之算术平均值为测定结果,两次平行测定结果之差不大于0.2%。4.3.2发烟硫酸法
4.3.2.1方法提要
采用发烟硫酸法,溶解乙炔的纯度可以从伦格·奥萨特仪器的气体量管直接读出。4.3.2.2试剂和材料
a)发烟硫酸;
b)经乙炔气饱和过的有色饱和食盐水、4.3.2.3仪器和设备
伦格·奥萨特吸收仪(简称奥氏吸收仪)仪器结构尺寸如图2所示。
外径35
内径32
外径7.5
内径1.2
外径20.5
内径17.5
GB6819—1996
外径8.0
内径中1.2
外径8.0
内径5.5
外径18.0
内径虹16.0
外径441.5
、内径39.0
单位mm
1-气体量管(容量100mL):a--刻度100za~b—分刻度0.1;b~c—分刻度0.2;c~d分刻度1.0;d~e分刻度0.1:e—刻度0;2—水位瓶(饱和食盐水):3--试样人口;4-三通;5—旋塞;6—气体吸收管(容量250mL)(三氧化硫硫酸溶液);7--促进气体吸收的玻璃细管(135只外径5.5mm,内径4.5mm的玻璃细管):8一胶管等:9一排气管图2奥氏吸收仪
4.3.2.4分析步骤
a)取样前按4.1要求释放乙炔气后,用球胆取样。取样球胆用乙炔气置换数次后再取样待用。b)水位瓶中注入200mL经乙炔气饱和过的有色饱和食盐水。c)气体吸收管内注人发烟硫酸。d)检查仪器的气密性。
三通阀4与大气相通,关闭旋塞5。升高水位瓶2,将气体排出,饱和食盐水在气体量管1内上升至刻度100,转动三通阀4与大气隔绝,打开旋塞5。慢慢放下水位瓶,使气体量管1内的液面慢慢下降同时吸收管中的液面慢慢升高,使液面淹没玻璃细管并做标记。等候大约5min液面没有变化,表示气密性良好。
e)试验操作
GB 6819-1996
球胆与试样入口3连接,用水位瓶2内的饱和食盐水充满气体量管1后,打开三通阀4,使3与排气管9相通,慢慢打开球胆,不久即从9排出试样,逐出3与4之间的空气后,将4复原,降下水位瓶2,试样被导入气体量管1至稍微超过刻度零的位置,关闭球胆,然后,使2和1的液面对准的同时,转动4使试样慢慢地从9排出,使2的液面准确地与1的刻度零重合,关闭4。打开旋塞5,提升2使1中的试样完全流人充满吸收液的气体吸收管6中,试样气在气体吸收管6与气体量管1之间往返吸收数次后,降下2,使残余试样返回1中,对准1与2的液面,读1的刻度,该操作重复数次,直至读1的刻度为定值时此数值即作为乙炔纯度%(V/V)。注
1吸收能力下降的吸收液必须用新的代替。2吸收液在15℃~~~30℃使用。
4.3.2.5分析结果的表示
以体积百分数表示的乙炔纯度%(V/V),以吸收后气体量管液面的刻度值为准,结果判定按GB/T1250中5.2修约值比较法规定执行。4.3.2.6允许差
每瓶气两次平行测定结果之算术平均值为测定结果,两次平行测定结果之差不大于0.2%4.4磷化氢、硫化氢的测定
4.4.1方法提要
乙炔气中如含有磷化氢和硫化氢杂质,会与硝酸银溶液发生化学反应,生成磷化银和硫化银化合物分别显黄色、棕黑色,以此显色定性检出磷化氢、硫化氢。4.4.2试剂和材料
a)硝酸银溶液:100g/L,
b)实验室用定性滤纸:30mm×40mm。4.4.3分析步骤
将硝酸银溶液2~~3滴于滤纸上,湿润面积$25mm左右,在滤纸湿润的情况下,迅速置于试样钢瓶的气流中,滤纸面垂直于气流,并距气门为60mm左右门,单手持滤纸一侧,气门流出的气量大小以试纸不被吹偏斜,但滤纸在气流吹动下略有抖动为准,用秒表计时,吹扫10$,以滤纸不变色为合格。5检验规则
5.1溶解乙炔由生产厂的技术检验部门进行检验,生产厂保证所有出厂的溶解乙炔产品应符合本标准的要求。
5.2使用单位有权按照本标准的规定对所收到的溶解乙炔进行检验。5.3如果检验结果有一项指标不符合本标推要求时,应重新用两倍取样钢瓶数量的气瓶进行复验,复验结果即使有一项指标不符合本标准要求时,则整批溶解乙炔为不合格。5.4供需双方对产品质量发生争议时,由双方协商选定仲裁机构,仲裁时应完全按照本标准规定验收规则和试验方法进行检验。
5.5溶解乙炔气瓶充装按GB13591实施,每瓶溶解乙炔净重5~7kg(指401型乙炔气瓶)。5.6溶解艺炔产品应以同时下排的气瓶为一批,并以气瓶为取样单位,100瓶以下(含100瓶)按5%的气瓶取样,大于100瓶至500瓶(含500瓶),每增加100瓶按2%的气瓶取样,500瓶以上每增加100瓶采用说明:
,17JISK1902--80(92年确认)规定\将湿润状况下的10%AgNO:试纸搁置在样品气流中,检查在10s以内是否着色*。
按1%的气瓶递增取样。
6标志、标签、包装、运输与贮存GB 6819-
—1996
6.1溶解乙炔的标志、标签、包装均按照国家劳动部颁发的劳锅字(1993)4号文件中的有关规定执行。6.2凡出厂的溶解乙炔均应附有产品标签,注明:产品名称、生产厂名称、厂址、商标、生产日期、生产许可证号码、本产品标准号与合格印章。6.3溶解乙炔气瓶外表面的颜色、字色、字样及排列,应符合GB7144的规定。6.4溶解乙炔气瓶上的阀门,易熔塞等处用肥皂水检漏,各处均不得有漏气现象,否则不准出厂。6.5溶解乙炔气瓶的运输、贮存按国家劳动部劳锅字(1993)4号文的第七章中有关规定办理。7 安全与其他
7.1安全事项
乙炔属易燃易爆气体,使用溶解乙炔时应按劳动部劳锅字(1993)4号文件的第七章中第64条规定执行。
7.2剩余压力
溶解乙炔气瓶在-5℃+35℃之间的剩余压力应符合表2。表2溶解乙炔气瓶的剩余压力
温度,℃
最低压力,MPa
-5~0
如果检查结果不符合表2要求时,应按GB13591中5.2规定执行。182
25~40
小提示:此标准内容仅展示完整标准里的部分截取内容,若需要完整标准请到上方自行免费下载完整标准文档。

标准图片预览:





- 其它标准
- 热门标准
- 国家标准(GB)
- GB/T2828.1-2012 计数抽样检验程序 第1部分:按接收质量限(AQL)检索的逐批检验抽样计划
- GB/T29491-2013 日用白云陶器
- GB/T37649-2019 化妆品中硫柳汞和苯基汞的测定高效液相色谱-电感耦合等离子体质谱法
- GB50258-1996 电气装置安装工程1kv及以下配线工程施工及验收规范GB50258-96
- GB/T22366-2022 感官分析 方法学 采用三点强迫选择法(3-AFC)测定嗅觉、味觉和风味觉察阈值的一般导则
- GB/T23344-2009 纺织品 4-氨基偶氮苯的测定
- GB/T1771-2007 色漆和清漆 耐中性盐雾性能的测定
- GB/T40442-2021 纸、纸板和纸浆纤维组成分析中质量因子的测定
- GB/T18235.1-2000 信息技术 高性能并行接口 第1部分:机械、电气及信号协议规范(HIPPI-PH)
- GB/T22089-2008 电水壶性能要求及试验方法
- GB/T27888.3-2011 船舶与海上技术 船舶与海上结构物的排水系统 第3部分:真空系统的卫生水排放及排放管道
- GB/T3765-2008 卡套式管接头技术条件
- GB/T13182-2007 碘化钠(铊)闪烁体和碘化钠(铊)闪烁探测器
- GB/T13663.5-2018 给水用聚乙烯(PE)管道系统 第5部分:系统适用性
- GB/T40114-2021 首饰贵金属含量的测定ICP差减法
- 行业新闻
请牢记:“bzxz.net”即是“标准下载”四个汉字汉语拼音首字母与国际顶级域名“.net”的组合。 ©2009 标准下载网 www.bzxz.net 本站邮件:bzxznet@163.com
网站备案号:湘ICP备2023016450号-1
网站备案号:湘ICP备2023016450号-1