- 您的位置:
- 标准下载网 >>
- 标准分类 >>
- 国家标准(GB) >>
- GB 11638-1989 溶解乙炔气瓶
- 标准号: - GB 11638-1989
- 标准名称: - 溶解乙炔气瓶
- 标准类别: - 国家标准(GB)
- 英文名称: Dissolved acetylene gas cylinder
- 标准状态: 已作废
- 
          	发布日期: 1989-09-21
- 
		 实施日期: 1990-06-01
- 
          	作废日期: 2003-09-01
- 出版语种: 简体中文
- 下载格式: .rar.pdf
- 下载大小: 491.96 KB
- 替代情况: 被GB/T 11638-2003代替
- 采标情况: ISO 3807-77(89) NEQ
 标准简介/下载
标准简介/下载点击下载
标准简介:
										 标准下载解压密码:www.bzxz.net
					 					 
						 
	        
	      本标准规定了溶解乙炔气瓶的规格系列,技术要求,试验方法,检验规则,标志、涂敷、包装、运输和贮存等。 GB 11638-1989 溶解乙炔气瓶 GB11638-1989
 标准内容
标准内容部分标准内容:
					
					中华人民共和国国家标准
溶解乙炔气瓶
Dissolved acetylene cylindersGB11638-89
本标准参照采用国际标准ISO3807一1977(1989年确认)《溶解乙炔气瓶——基本要求》。1主题内容与适用范围
本标准规定了溶解乙炔气瓶的规格系列,技术要求,试验方法,检验规则,标志、涂、包装、运输和贮存等。
本标准适用于基准温度15℃时的限定充装压力小于1.52MPa,最高许用温度40℃,公称容积10~60L,内含多孔填料和溶剂,移动式、可重复充气的钢质焊接式溶解乙炔气瓶。本标准不适用于化工生产过程中盛装溶解乙炔的容器。注:本标准中的压力均指表压。2引用标准
GB5100
GB6026
GB6819
GB7144
GB8335
钢质焊接气瓶
工业丙酮
溶解乙炔下载标准就来标准下载网
气瓶颜色标记
气瓶专用螺纹
GB8337
气瓶用易熔合金塞
GB10878
溶解乙炔气瓶阀
GB11639
GB3864
GB7820
3术语
溶解乙炔气瓶多孔填料技术指标测定方法工业用气态氮
细孔球形硅胶
移动式杠杆秤检定规程
3.1多孔填料(以下简称填料):指在一定条件下,原材料在钢瓶内反应、成型,充满容腔的一种整体多孔物质,其结构能吸附“溶剂/乙炔”溶液。本标准系指整体硅酸钙多孔物质。3.2溶剂:通过填料吸附、用以溶解和释放乙炔的一种液体。本标准系指工业丙酮(以下简称丙酮)。3.3溶解乙炔气瓶(以下简称乙炔瓶):指装有专用瓶阀、配戴专用瓶帽,带安全装置(易熔合金塞),内含填料,注有丙酮或待注丙酮的用以贮运溶解乙炔的容器。3.4限定充装压力:指乙炔瓶充气完毕后,经静置且压力达到平衡时,在一定温度下,瓶内介质的限定压力。
3.5乙炔瓶皮重:钢瓶、填料、附件(瓶阀、固定式专用瓶帽、易熔合金塞和检验标记环)的质量与丙酮规定充装量之和。
3.6批量:指采用同一设计条件,同一规格,同一填料配方、制造工艺,连续生产的乙炔瓶所限定的数量。
3.7液压:指乙炔瓶内有效容积被“丙酮/乙炔”溶液充满,当温度继续上升时,由于溶液体积膨胀国家技术监督局1989-09-21批准1990-06-01实施
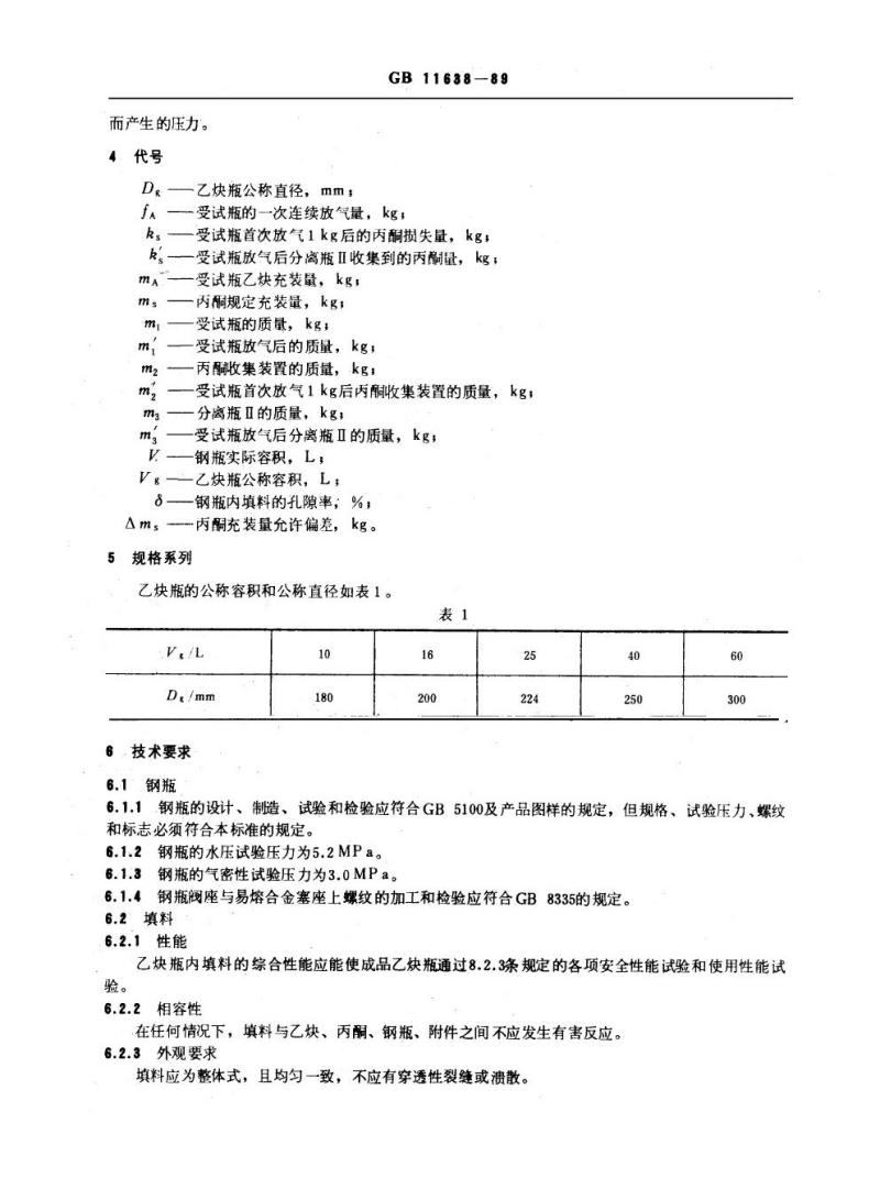
而产生的压力。
4代号
乙炔瓶公称直径,mm,
GB11638-89
受试瓶的一次连续放气量,kg;受试瓶首次放气1kg后的丙酮损失量,kg,受试瓶放气后分离瓶Ⅱ收集到的丙量,kg:受试瓶乙炔充装量,kg;
丙酮规定充装量,kg;
受试瓶的质量,kg;
受试瓶放气后的质量,kg;
丙酮收集装置的质量,kg;
受试瓶首次放气1kg后丙酮收集装置的质量,kg,分离瓶Ⅱ的质量,kg,
受试瓶放气后分离瓶Ⅱ的质量,kg;钢瓶实际容积,L,
乙炔瓶公称容积,L,
钢瓶内填料的孔隙率;%;
△Ams-内酮充装量允许偏差,kg。5规格系列
乙炔瓶的公称容积和公称直径如表1。表1
6技术要求
6.1钢瓶
6.1.1钢瓶的设计、制造、试验和检验应符合GB5100及产品图样的规定,但规格、试验压力、螺纹和标志必须符合本标准的规定。6.1.2钢瓶的水压试验压力为5.2MPa。6.1.3钢瓶的气密性试验压力为3.0MPa。6.1.4钢瓶阀座与易熔合金塞座上螺纹的加工和检验应符合GB8335的规定。6.2°填料
6.2.1性能
乙炔瓶内填料的综合性能应能使成品乙炔瓶通过8.2.3条规定的各项安全性能试验和使用性能试6.2.2相容性
在任何情况下,填料与乙炔、丙酮、钢瓶、附件之间不应发生有害反应。6.2.3外观要求
填料应为整体式,且均匀一致,不应有穿透性裂缝或溃散。6.2.4技术要求
GB11638-89
8.孔隙率应在90%~92%的范制内;体积密度应小于等于270g/L,
抗压强度应大于等于1.8N/mm,
表面孔洞的总容积不应超过20cm2,且单个孔洞的容积不应超过1.5cm3,d.
内部不应有危及乙炔瓶安全的孔洞;e.
填料与瓶壁的总间隙,沿径向和轴向测量,均不应超过填料直径或长度的0.4%,且不大于f.
肩部轴向间隙不应超过填料长度的0.3%,且不大于2.5mm。6.3附件
6.3.1瓶阀应符合GB10878的规定,如阀体材料选用铜合金时,其含铜量必须小于70%。6.3.2易熔合金塞的制造、试验和检验应符合GB8337的规定,动作温度应为100±5℃,其数量、尺寸和位置应能防止乙炔瓶爆炸。6.3.3瓶阀、易熔合金塞与钢瓶连接处使用的密封材料,应不与乙炔、丙酮等发生化学反应。6.3.4检验标记环为铝制,套在瓶阀和阀座之间。6.3.5乙炔瓶应配戴固定式专用瓶帽,其质量公差应不大于计算值的5%,且不影响检验标记环的转动与检查。亦可按用户要求,配戴可卸式专用瓶幅出厂。6.4乙炔瓶外观
6.4.1钢瓶表面不得有深度超过0.5mm的凹坑、划伤和腐蚀等缺陷,否则应进行修磨,修磨处应圆滑,其壁厚不得小于计算最小壁厚(钢印标记厚度s)。6.4.2附件应完好,装配应符合产品图样的要求,检验标记环应能转动。6.5气密性
充满填料的钢瓶与附件组装后,在瓶内压力为3.0MPa,持续时间不少于1min的条件下,应无泄漏。
6.6丙酮
6.6.1丙酮的品质必须符合GB6026一级品的要求。6.6.2丙酮规定充装置按公式(1)计算:ms=0.388V
计算值保留一位小数,其余数字舍弃。6.6.3丙酮充装量允许偏差应符合表2的规定:表2
Ams/kg
6.6.4丙酮由乙炔充气单位按《溶解乙炔充装规定》的有关要求进行充装。40
6.7皮重
充满填料的钢瓶与附件组装后进行质量称量,称量值加上按6.6.2条计算的丙酮规定充装量(ms),即为乙炔瓶皮重,取三位有效数字。6.8限定充装压力
乙炔瓶充气后,经静置且压力达到平衡时,瓶内介质的压力应小于按基准温度15℃时限定充装压力为1.52MPa的换算值。
6.9安全性能
6.9.1回火试验
GB11638—89
乙炔瓶充人规定量的丙酮和乙炔,经回火试验(含跌落处理)时,其阻止内部乙炔分解的能力应符合下列要求:
a,乙炔瓶不爆炸;
b.在点火后24h内,易熔合金塞中无气体泄出。6.9.2水浴升温试验
乙炔瓶充人规定量的丙酮和乙炔,经水浴升温试验时,应不产生满液的液压。6.9.3模拟火灾试验
乙炔瓶充人规定量的丙酮和乙炔,经模拟火灾试验时,乙炔瓶应符合下列要求:a,易熔合金塞动作,
b.’乙炔瓶不爆炸。
6.10使用性能
乙炔瓶应具有良好的连续放气能力和丙酮保持能力,当乙炔瓶在环境温度为15~25℃的范围内,以不小于2m2/h的流量连续放气时,应符合下列要求:a:首次放气1kg丙酮损失量不大于50gsb.一次连续放气量,大于等于受试瓶乙炔充装量的60%。6.11安全要求
乙炔瓶在使用时必须配装专用的减压器、回火防止器,使用时放气压力不得超过0.15MPa,放气流量每瓶不应超过2m3/h。
7试验方法
7.1填料技术指标测定
按GB11639执行。
7.2乙炔瓶外观检查
目视检查乙炔瓶表面,对修磨处应用超声波测厚仪检查钢瓶壁厚,检查附件是否符合6.4条的规7.3气密性试验
7.3.1充满填料的钢瓶与附件组装后进行气密性试验时,必须使用两个量程相同且为试验压力的1.5~3.0倍、精度不低于1.5级的压力表,其校验期不得超过三个月。7.3.2试验所用氮气应符合GB3864中Ⅱ类二级的要求。7.3.3试验时,受试瓶应成组地连接在专用试验设备上,并以每5min不大于0.5MPa的速度平稳地升至3.0MPa后,将受试瓶浸没于水中,静置时间不少于1min,检查有无泄漏现象。试验合格的乙炔瓶应封存0.05~0.10MPa压力的氮气。7.3.4进行气密性试验时,应采取有效的防护措施,保障操作人员的安全。7.4皮重测定
测定乙炔瓶皮重时,应使用最大称量为实际称量1.5~3.0倍的衡器,其允许误差应符合JJG14第17条“中准确度级”的要求。衡器应保持正确,每天至少用四等码校正一次,其校验期不应超过三个月。称量结果保留一位小数,其余数字舍弃。7.5填料外观检查
将乙炔瓶沿直径纵向剖开,在测定填料与瓶壁的总间隙后,取出填料,目视检查填料是否符合6.2.3条的规定。
7.6安全性能试验
乙炔瓶安全性能试验方法按附录A(补充件)进行。GB11638—89
7.7使用性能试验
乙炔瓶使用性能试验方法按附录A(补充件)进行。8检验规则
8.1出厂检验
8.1.1逐只检验
凡出厂的乙炔瓶应按表3规定项目进行逐只检验。表3
出厂检验
检验项目
肩部轴向间隙
与瓶壁总间隙
表面孔洞
乙炔瓶
批量检验
内部孔洞
抗压强度
体积密度
孔隙率
气密性
回火试验
水浴升温试验
模拟火灾试验
使用性能试验
试验方法
逐只检验
批量检验
型式检验
判定依据
6.2.4f条
a~e条
8.1.2.1分批
GB11638-89
按生产顺序,以不多于500只为一批,当填料在蒸压签(以下简称签)或专用加热装置(以下简称装置)内固化时,同釜或装置内的乙炔瓶不得跨批。8.1.2.2.检验项目
凡出厂的乙炔瓶,应按表3规定项目进行批量检验。8.1.2.3抽样规则
从每批乙炔瓶中随机抽取填料检测用瓶一只。8.1.2.4复验规则
批量检验项目中,如有证据表明是操作失误或检测设备失灵导致检测失败,则应在同一填料a.
上或从同批瓶中另抽一只进行第二次检测,如合格,则第一次检测可以不计。b.,批量检验中;如有不合格项目,应从同签(或装置)瓶中另抽两只,按8.1.2.2条复验,如两只瓶的复验结果均合格,则判该批瓶合格,只要有一只瓶仍有不合格项目,则判该签(或装置)瓶的填料不合格。此时,对该批其余釜(或装置)瓶,允许从每一釜(或装置)瓶中各抽取一只,仍按8.1.2.2条复验。如复验结果合格,则判该签(或装置)瓶合格,如仍有不合格项目,则判该釜(或装置)瓶的填料不合格。
8.2型式检验
8.2.1检验条件
乙炔瓶制造厂遇下列情况之一,必须进行型式检验:a.
每种规格的乙炔瓶试制技术鉴定时,获准制造的某种规格的乙炔瓶连续生产每隔五年,获准制造的某种规格的乙炔瓶停产逾六个月而重新投产的首批瓶获准制造的某种规格的乙炔瓶的填料配方或工艺有较大变化,可能影响乙炔瓶的性能时;正常生产时,出厂检验结果与上次型式检验有较大差异时,国家质量监督机构提出型式检验的要求时。组批要求
提交型式检验的同批乙炔瓶,应经出厂检验合格,且数量不得少于100只。8.2.3检验项目
型式检验项目按表3规定。
8.2.4抽样规则
8.2.4.1型式检验各检验项目的用瓶数量和状态应符合表4的规定。表4
检验项目
填料技术指标
安全性
能试验
乙炔瓶
跌落处理
水浴升温试验
模拟火灾试验
使用性能试验
ms+Ams
ms+Ams
大气压下的饱和气
般可充以0.05MPa压力的乙炔
进行外观、附件、气密性、皮重检查
8.2.4.2乙炔充装量按公式(2)计算:GB11638-89
mA>0.208V
计算值保留一位小数,其余数字舍弃。8.2.4.3溶解乙炔的品质必须符合GB6819的要求。8.2.5复验规则
8.2.5.1型式检验时,发现属出厂检验项目不合格,其复验规则按8.1.2.4条的相应规定。(2)
8.2.5.2型式检验时,发现有不合格项目,允许从同一批中另抽表4规定数的乙炔瓶对不合格项目进行复验。
8.2.5.3如复验中仍发现有不合格项目,则认为该次型式检验不合格。8.2.5.4、属8.2.1条a、c、d、f情况下.进行的型式检验不合格,则该种规格的乙炔瓶不允许投人批量生产,而提交型式检验的该批乙炔瓶内填料作销毁性处理。8.2.5.5属8.2.1条b、e情况下进行的型式检验不合格,应报上级主管部门,对已经出厂或人库的该种规格的乙炔瓶以及这种规格的乙炔瓶能否继续生产,由上级主管部门视不合格项目的多少及其严重程度酌情处理。
9标志、涂敷、包装、运输、贮存9.1标志
9.1.1钢印标记
9.1.1.1乙炔瓶肩部必须按下图所示项目、位置制出明显、完整、清晰的钢印标记,钢印字体高度8~15mm,深度0.3~0.5mm,印痕处应圆滑无尖角。C.H
1-乙炔化学分子式,2一乙炔瓶编号,3一钢瓶水压试验压力,MPa;4一简体计算最小厚,mm,5一钢瓶质量,kg,6一制造厂检验标记,7一制造厂代号,8一制造年、月,9一钢瓶实际容积,L,10一在基准温度15℃时的限定充装压力,MPa,11一乙炔瓶皮重,kg;12一钢瓶内填料的孔隙率,%9.1.1.2乙炔瓶检验标记环必须打上乙炔瓶编号,制造厂代号,制造厂检验标记,制造年、月等钢印标记,字体高度5~7mm。
9.1.2颜色标记
乙炔瓶表面为白色,“乙炔”、“不可近火”等字样为红色,应符合GB7144的规定。9.2涂
GB11638-89
9.2.1乙炔瓶经检验合格,清除表面油污、锈蚀等杂物并保持于燥的条件下方可涂敷。9.2.2乙炔瓶表面不准打腻子。
9.2.3涂层应均匀、牢固,不应有气泡、流痕、龟裂和剥落等缺陷。9.3包装
9.3.1乙炔瓶的瓶阀侧接嘴应妥善密封,以防进人杂质或有害介质。9.3.2乙炔瓶一般应单个交货,也可用木架集装或集装箱包装。9.4运轮
9.4.1乙炔瓶的运输应遵守运输部门的规定。9.4.2乙炔瓶在运输、装卸过程中,要防止碰撞、划伤。9.5贮存
乙炔瓶应贮存在通风、干燥、不受日光曝晒和没有蚀介质的地方。10产品合格证和批量检验质量证明书10.1出厂的每只乙炔瓶,均应附有产品合格证。产品合格证所记人的内容应和制造厂保存的生产检验记录相符。
10.2产品合格证的内容应包括:a.制造厂名称或代号,
b.乙炔瓶出厂编号、批号及出厂日期,制造许可证编号;
d.钢瓶水压试验压力;
e..气密性试验压力;
f.钢瓶筒体材料的牌号、标准号g.
筒体计算最小壁厚,
钢瓶质量和实际容积,
填料的孔隙率、体积密度和肩部轴向间隙;j.丙酮规定充装量,
k.乙炔瓶皮重;
乙炔限定充装量;
m:基准温度15℃时的限定充装压力;n
出厂检验标记,
批量检验质量证明书编号。
10.3批量检验质量证明书的内容,应包括本标准规定的批量检验项目。10.4制造厂应妥善保存乙炔瓶(含钢瓶)的检验记录和批量检验质量证明书,保存时间应不少于七周年。
11乙炔瓶的充装
11.1乙炔充装按《溶解乙炔充装规定》执行。11.2“乙炔瓶充装后的运输和贮存必须执行《溶解乙炔气瓶安全监察规程》以及交通、消防等部门的,有关规定。
A1安全性能试验
A1.1回火试验
A1.1.1跌落处理步骤
GB11638-89
附录A
乙炔瓶型式检验方法
(补充件)
A1.1.1.1·受试瓶按表4规定的量灌注丙酮,并充以大气压下使该丙酮饱和的乙炔。A1.1.1.2将受试瓶从不小于0.7m高处自由地跌落到盖有棉纤维酚醛树脂层压板的混凝土惯性块上连续10次,跌落处理试验装置示意图如图A1。00
瞬时脱钩装置
行程高度
隔音村垫
图A1跌落处理试验装置示意图
导向装置应能适用于所有直径
的乙炔瓶
保护板
注;①地基:混凝土块的推荐配比为水泥50.8kg、沙71L、石子(尺寸为5~9mm)142L,混凝土应整体浇筑。并应保证放置保护板的表面光滑、完全水平。②保护板由一块25mm厚的棉纤维酚醛树脂层压板制成(16~18层/厘米),保护板的布氏硬度为48HB(测量球径为10mm、载荷为300kg)。A1.1.2回火试验步骤
将经过跌落处理的受试瓶:
A·1.1.2.1按表4规定的量充装乙炔。A1.1.2.2卧放在15~20℃的环境中5天。
小提示:此标准内容仅展示完整标准里的部分截取内容,若需要完整标准请到上方自行免费下载完整标准文档。
	 
	        
	      溶解乙炔气瓶
Dissolved acetylene cylindersGB11638-89
本标准参照采用国际标准ISO3807一1977(1989年确认)《溶解乙炔气瓶——基本要求》。1主题内容与适用范围
本标准规定了溶解乙炔气瓶的规格系列,技术要求,试验方法,检验规则,标志、涂、包装、运输和贮存等。
本标准适用于基准温度15℃时的限定充装压力小于1.52MPa,最高许用温度40℃,公称容积10~60L,内含多孔填料和溶剂,移动式、可重复充气的钢质焊接式溶解乙炔气瓶。本标准不适用于化工生产过程中盛装溶解乙炔的容器。注:本标准中的压力均指表压。2引用标准
GB5100
GB6026
GB6819
GB7144
GB8335
钢质焊接气瓶
工业丙酮
溶解乙炔下载标准就来标准下载网
气瓶颜色标记
气瓶专用螺纹
GB8337
气瓶用易熔合金塞
GB10878
溶解乙炔气瓶阀
GB11639
GB3864
GB7820
3术语
溶解乙炔气瓶多孔填料技术指标测定方法工业用气态氮
细孔球形硅胶
移动式杠杆秤检定规程
3.1多孔填料(以下简称填料):指在一定条件下,原材料在钢瓶内反应、成型,充满容腔的一种整体多孔物质,其结构能吸附“溶剂/乙炔”溶液。本标准系指整体硅酸钙多孔物质。3.2溶剂:通过填料吸附、用以溶解和释放乙炔的一种液体。本标准系指工业丙酮(以下简称丙酮)。3.3溶解乙炔气瓶(以下简称乙炔瓶):指装有专用瓶阀、配戴专用瓶帽,带安全装置(易熔合金塞),内含填料,注有丙酮或待注丙酮的用以贮运溶解乙炔的容器。3.4限定充装压力:指乙炔瓶充气完毕后,经静置且压力达到平衡时,在一定温度下,瓶内介质的限定压力。
3.5乙炔瓶皮重:钢瓶、填料、附件(瓶阀、固定式专用瓶帽、易熔合金塞和检验标记环)的质量与丙酮规定充装量之和。
3.6批量:指采用同一设计条件,同一规格,同一填料配方、制造工艺,连续生产的乙炔瓶所限定的数量。
3.7液压:指乙炔瓶内有效容积被“丙酮/乙炔”溶液充满,当温度继续上升时,由于溶液体积膨胀国家技术监督局1989-09-21批准1990-06-01实施
而产生的压力。
4代号
乙炔瓶公称直径,mm,
GB11638-89
受试瓶的一次连续放气量,kg;受试瓶首次放气1kg后的丙酮损失量,kg,受试瓶放气后分离瓶Ⅱ收集到的丙量,kg:受试瓶乙炔充装量,kg;
丙酮规定充装量,kg;
受试瓶的质量,kg;
受试瓶放气后的质量,kg;
丙酮收集装置的质量,kg;
受试瓶首次放气1kg后丙酮收集装置的质量,kg,分离瓶Ⅱ的质量,kg,
受试瓶放气后分离瓶Ⅱ的质量,kg;钢瓶实际容积,L,
乙炔瓶公称容积,L,
钢瓶内填料的孔隙率;%;
△Ams-内酮充装量允许偏差,kg。5规格系列
乙炔瓶的公称容积和公称直径如表1。表1
6技术要求
6.1钢瓶
6.1.1钢瓶的设计、制造、试验和检验应符合GB5100及产品图样的规定,但规格、试验压力、螺纹和标志必须符合本标准的规定。6.1.2钢瓶的水压试验压力为5.2MPa。6.1.3钢瓶的气密性试验压力为3.0MPa。6.1.4钢瓶阀座与易熔合金塞座上螺纹的加工和检验应符合GB8335的规定。6.2°填料
6.2.1性能
乙炔瓶内填料的综合性能应能使成品乙炔瓶通过8.2.3条规定的各项安全性能试验和使用性能试6.2.2相容性
在任何情况下,填料与乙炔、丙酮、钢瓶、附件之间不应发生有害反应。6.2.3外观要求
填料应为整体式,且均匀一致,不应有穿透性裂缝或溃散。6.2.4技术要求
GB11638-89
8.孔隙率应在90%~92%的范制内;体积密度应小于等于270g/L,
抗压强度应大于等于1.8N/mm,
表面孔洞的总容积不应超过20cm2,且单个孔洞的容积不应超过1.5cm3,d.
内部不应有危及乙炔瓶安全的孔洞;e.
填料与瓶壁的总间隙,沿径向和轴向测量,均不应超过填料直径或长度的0.4%,且不大于f.
肩部轴向间隙不应超过填料长度的0.3%,且不大于2.5mm。6.3附件
6.3.1瓶阀应符合GB10878的规定,如阀体材料选用铜合金时,其含铜量必须小于70%。6.3.2易熔合金塞的制造、试验和检验应符合GB8337的规定,动作温度应为100±5℃,其数量、尺寸和位置应能防止乙炔瓶爆炸。6.3.3瓶阀、易熔合金塞与钢瓶连接处使用的密封材料,应不与乙炔、丙酮等发生化学反应。6.3.4检验标记环为铝制,套在瓶阀和阀座之间。6.3.5乙炔瓶应配戴固定式专用瓶帽,其质量公差应不大于计算值的5%,且不影响检验标记环的转动与检查。亦可按用户要求,配戴可卸式专用瓶幅出厂。6.4乙炔瓶外观
6.4.1钢瓶表面不得有深度超过0.5mm的凹坑、划伤和腐蚀等缺陷,否则应进行修磨,修磨处应圆滑,其壁厚不得小于计算最小壁厚(钢印标记厚度s)。6.4.2附件应完好,装配应符合产品图样的要求,检验标记环应能转动。6.5气密性
充满填料的钢瓶与附件组装后,在瓶内压力为3.0MPa,持续时间不少于1min的条件下,应无泄漏。
6.6丙酮
6.6.1丙酮的品质必须符合GB6026一级品的要求。6.6.2丙酮规定充装置按公式(1)计算:ms=0.388V
计算值保留一位小数,其余数字舍弃。6.6.3丙酮充装量允许偏差应符合表2的规定:表2
Ams/kg
6.6.4丙酮由乙炔充气单位按《溶解乙炔充装规定》的有关要求进行充装。40
6.7皮重
充满填料的钢瓶与附件组装后进行质量称量,称量值加上按6.6.2条计算的丙酮规定充装量(ms),即为乙炔瓶皮重,取三位有效数字。6.8限定充装压力
乙炔瓶充气后,经静置且压力达到平衡时,瓶内介质的压力应小于按基准温度15℃时限定充装压力为1.52MPa的换算值。
6.9安全性能
6.9.1回火试验
GB11638—89
乙炔瓶充人规定量的丙酮和乙炔,经回火试验(含跌落处理)时,其阻止内部乙炔分解的能力应符合下列要求:
a,乙炔瓶不爆炸;
b.在点火后24h内,易熔合金塞中无气体泄出。6.9.2水浴升温试验
乙炔瓶充人规定量的丙酮和乙炔,经水浴升温试验时,应不产生满液的液压。6.9.3模拟火灾试验
乙炔瓶充人规定量的丙酮和乙炔,经模拟火灾试验时,乙炔瓶应符合下列要求:a,易熔合金塞动作,
b.’乙炔瓶不爆炸。
6.10使用性能
乙炔瓶应具有良好的连续放气能力和丙酮保持能力,当乙炔瓶在环境温度为15~25℃的范围内,以不小于2m2/h的流量连续放气时,应符合下列要求:a:首次放气1kg丙酮损失量不大于50gsb.一次连续放气量,大于等于受试瓶乙炔充装量的60%。6.11安全要求
乙炔瓶在使用时必须配装专用的减压器、回火防止器,使用时放气压力不得超过0.15MPa,放气流量每瓶不应超过2m3/h。
7试验方法
7.1填料技术指标测定
按GB11639执行。
7.2乙炔瓶外观检查
目视检查乙炔瓶表面,对修磨处应用超声波测厚仪检查钢瓶壁厚,检查附件是否符合6.4条的规7.3气密性试验
7.3.1充满填料的钢瓶与附件组装后进行气密性试验时,必须使用两个量程相同且为试验压力的1.5~3.0倍、精度不低于1.5级的压力表,其校验期不得超过三个月。7.3.2试验所用氮气应符合GB3864中Ⅱ类二级的要求。7.3.3试验时,受试瓶应成组地连接在专用试验设备上,并以每5min不大于0.5MPa的速度平稳地升至3.0MPa后,将受试瓶浸没于水中,静置时间不少于1min,检查有无泄漏现象。试验合格的乙炔瓶应封存0.05~0.10MPa压力的氮气。7.3.4进行气密性试验时,应采取有效的防护措施,保障操作人员的安全。7.4皮重测定
测定乙炔瓶皮重时,应使用最大称量为实际称量1.5~3.0倍的衡器,其允许误差应符合JJG14第17条“中准确度级”的要求。衡器应保持正确,每天至少用四等码校正一次,其校验期不应超过三个月。称量结果保留一位小数,其余数字舍弃。7.5填料外观检查
将乙炔瓶沿直径纵向剖开,在测定填料与瓶壁的总间隙后,取出填料,目视检查填料是否符合6.2.3条的规定。
7.6安全性能试验
乙炔瓶安全性能试验方法按附录A(补充件)进行。GB11638—89
7.7使用性能试验
乙炔瓶使用性能试验方法按附录A(补充件)进行。8检验规则
8.1出厂检验
8.1.1逐只检验
凡出厂的乙炔瓶应按表3规定项目进行逐只检验。表3
出厂检验
检验项目
肩部轴向间隙
与瓶壁总间隙
表面孔洞
乙炔瓶
批量检验
内部孔洞
抗压强度
体积密度
孔隙率
气密性
回火试验
水浴升温试验
模拟火灾试验
使用性能试验
试验方法
逐只检验
批量检验
型式检验
判定依据
6.2.4f条
a~e条
8.1.2.1分批
GB11638-89
按生产顺序,以不多于500只为一批,当填料在蒸压签(以下简称签)或专用加热装置(以下简称装置)内固化时,同釜或装置内的乙炔瓶不得跨批。8.1.2.2.检验项目
凡出厂的乙炔瓶,应按表3规定项目进行批量检验。8.1.2.3抽样规则
从每批乙炔瓶中随机抽取填料检测用瓶一只。8.1.2.4复验规则
批量检验项目中,如有证据表明是操作失误或检测设备失灵导致检测失败,则应在同一填料a.
上或从同批瓶中另抽一只进行第二次检测,如合格,则第一次检测可以不计。b.,批量检验中;如有不合格项目,应从同签(或装置)瓶中另抽两只,按8.1.2.2条复验,如两只瓶的复验结果均合格,则判该批瓶合格,只要有一只瓶仍有不合格项目,则判该签(或装置)瓶的填料不合格。此时,对该批其余釜(或装置)瓶,允许从每一釜(或装置)瓶中各抽取一只,仍按8.1.2.2条复验。如复验结果合格,则判该签(或装置)瓶合格,如仍有不合格项目,则判该釜(或装置)瓶的填料不合格。
8.2型式检验
8.2.1检验条件
乙炔瓶制造厂遇下列情况之一,必须进行型式检验:a.
每种规格的乙炔瓶试制技术鉴定时,获准制造的某种规格的乙炔瓶连续生产每隔五年,获准制造的某种规格的乙炔瓶停产逾六个月而重新投产的首批瓶获准制造的某种规格的乙炔瓶的填料配方或工艺有较大变化,可能影响乙炔瓶的性能时;正常生产时,出厂检验结果与上次型式检验有较大差异时,国家质量监督机构提出型式检验的要求时。组批要求
提交型式检验的同批乙炔瓶,应经出厂检验合格,且数量不得少于100只。8.2.3检验项目
型式检验项目按表3规定。
8.2.4抽样规则
8.2.4.1型式检验各检验项目的用瓶数量和状态应符合表4的规定。表4
检验项目
填料技术指标
安全性
能试验
乙炔瓶
跌落处理
水浴升温试验
模拟火灾试验
使用性能试验
ms+Ams
ms+Ams
大气压下的饱和气
般可充以0.05MPa压力的乙炔
进行外观、附件、气密性、皮重检查
8.2.4.2乙炔充装量按公式(2)计算:GB11638-89
mA>0.208V
计算值保留一位小数,其余数字舍弃。8.2.4.3溶解乙炔的品质必须符合GB6819的要求。8.2.5复验规则
8.2.5.1型式检验时,发现属出厂检验项目不合格,其复验规则按8.1.2.4条的相应规定。(2)
8.2.5.2型式检验时,发现有不合格项目,允许从同一批中另抽表4规定数的乙炔瓶对不合格项目进行复验。
8.2.5.3如复验中仍发现有不合格项目,则认为该次型式检验不合格。8.2.5.4、属8.2.1条a、c、d、f情况下.进行的型式检验不合格,则该种规格的乙炔瓶不允许投人批量生产,而提交型式检验的该批乙炔瓶内填料作销毁性处理。8.2.5.5属8.2.1条b、e情况下进行的型式检验不合格,应报上级主管部门,对已经出厂或人库的该种规格的乙炔瓶以及这种规格的乙炔瓶能否继续生产,由上级主管部门视不合格项目的多少及其严重程度酌情处理。
9标志、涂敷、包装、运输、贮存9.1标志
9.1.1钢印标记
9.1.1.1乙炔瓶肩部必须按下图所示项目、位置制出明显、完整、清晰的钢印标记,钢印字体高度8~15mm,深度0.3~0.5mm,印痕处应圆滑无尖角。C.H
1-乙炔化学分子式,2一乙炔瓶编号,3一钢瓶水压试验压力,MPa;4一简体计算最小厚,mm,5一钢瓶质量,kg,6一制造厂检验标记,7一制造厂代号,8一制造年、月,9一钢瓶实际容积,L,10一在基准温度15℃时的限定充装压力,MPa,11一乙炔瓶皮重,kg;12一钢瓶内填料的孔隙率,%9.1.1.2乙炔瓶检验标记环必须打上乙炔瓶编号,制造厂代号,制造厂检验标记,制造年、月等钢印标记,字体高度5~7mm。
9.1.2颜色标记
乙炔瓶表面为白色,“乙炔”、“不可近火”等字样为红色,应符合GB7144的规定。9.2涂
GB11638-89
9.2.1乙炔瓶经检验合格,清除表面油污、锈蚀等杂物并保持于燥的条件下方可涂敷。9.2.2乙炔瓶表面不准打腻子。
9.2.3涂层应均匀、牢固,不应有气泡、流痕、龟裂和剥落等缺陷。9.3包装
9.3.1乙炔瓶的瓶阀侧接嘴应妥善密封,以防进人杂质或有害介质。9.3.2乙炔瓶一般应单个交货,也可用木架集装或集装箱包装。9.4运轮
9.4.1乙炔瓶的运输应遵守运输部门的规定。9.4.2乙炔瓶在运输、装卸过程中,要防止碰撞、划伤。9.5贮存
乙炔瓶应贮存在通风、干燥、不受日光曝晒和没有蚀介质的地方。10产品合格证和批量检验质量证明书10.1出厂的每只乙炔瓶,均应附有产品合格证。产品合格证所记人的内容应和制造厂保存的生产检验记录相符。
10.2产品合格证的内容应包括:a.制造厂名称或代号,
b.乙炔瓶出厂编号、批号及出厂日期,制造许可证编号;
d.钢瓶水压试验压力;
e..气密性试验压力;
f.钢瓶筒体材料的牌号、标准号g.
筒体计算最小壁厚,
钢瓶质量和实际容积,
填料的孔隙率、体积密度和肩部轴向间隙;j.丙酮规定充装量,
k.乙炔瓶皮重;
乙炔限定充装量;
m:基准温度15℃时的限定充装压力;n
出厂检验标记,
批量检验质量证明书编号。
10.3批量检验质量证明书的内容,应包括本标准规定的批量检验项目。10.4制造厂应妥善保存乙炔瓶(含钢瓶)的检验记录和批量检验质量证明书,保存时间应不少于七周年。
11乙炔瓶的充装
11.1乙炔充装按《溶解乙炔充装规定》执行。11.2“乙炔瓶充装后的运输和贮存必须执行《溶解乙炔气瓶安全监察规程》以及交通、消防等部门的,有关规定。
A1安全性能试验
A1.1回火试验
A1.1.1跌落处理步骤
GB11638-89
附录A
乙炔瓶型式检验方法
(补充件)
A1.1.1.1·受试瓶按表4规定的量灌注丙酮,并充以大气压下使该丙酮饱和的乙炔。A1.1.1.2将受试瓶从不小于0.7m高处自由地跌落到盖有棉纤维酚醛树脂层压板的混凝土惯性块上连续10次,跌落处理试验装置示意图如图A1。00
瞬时脱钩装置
行程高度
隔音村垫
图A1跌落处理试验装置示意图
导向装置应能适用于所有直径
的乙炔瓶
保护板
注;①地基:混凝土块的推荐配比为水泥50.8kg、沙71L、石子(尺寸为5~9mm)142L,混凝土应整体浇筑。并应保证放置保护板的表面光滑、完全水平。②保护板由一块25mm厚的棉纤维酚醛树脂层压板制成(16~18层/厘米),保护板的布氏硬度为48HB(测量球径为10mm、载荷为300kg)。A1.1.2回火试验步骤
将经过跌落处理的受试瓶:
A·1.1.2.1按表4规定的量充装乙炔。A1.1.2.2卧放在15~20℃的环境中5天。
小提示:此标准内容仅展示完整标准里的部分截取内容,若需要完整标准请到上方自行免费下载完整标准文档。
 标准图片预览
标准图片预览 标准图片预览:





- 其它标准
- 热门标准
- 国家标准(GB)
- GB/T21666-2008 尿吸收辅助器具 评价的一般指南
- GB/T2828.1-2012 计数抽样检验程序 第1部分:按接收质量限(AQL)检索的逐批检验抽样计划
- GB/T32999-2016 表面化学分析 深度剖析 用机械轮廓仪栅网复型法测量溅射速率
- GB/T39454-2020 国际贸易业务数据规范货物跟踪与追溯
- GB/T38948-2020 沥青混合料低温抗裂性能评价方法
- GB/T13589-2007 锌及锌合金废料
- GB28355-2012 食品添加剂 水杨酸甲酯(柳酸甲酯)
- GB/T13070-1991 铀矿石中铀的测定 电位滴定法
- GB14880-2012 食品营养强化剂使用标准
- GB/T43912-2024 铸造机械 再制造 通用技术规范
- GB/T9003-1988 调音台基本特性测量方法
- GB5585.3-1985 电工用铜、铝及其合金母线 第3部分:铝母线
- GB/T19561-2004 寒地节能日光温室建造规程
- GB/T7574-1987 信息处理交换用磁带标号和文卷结构
- GB/T24715-2009 氧源转换器
- 行业新闻
请牢记:“bzxz.net”即是“标准下载”四个汉字汉语拼音首字母与国际顶级域名“.net”的组合。 ©2025 标准下载网 www.bzxz.net 本站邮件:bzxznet@163.com
网站备案号:湘ICP备2025141790号-2
网站备案号:湘ICP备2025141790号-2
