- 您的位置:
- 标准下载网 >>
- 标准分类 >>
- 汽车行业标准(QC) >>
- QC/T 709-2004 汽车密封条压缩永久变形试验方法
标准号:
QC/T 709-2004
标准名称:
汽车密封条压缩永久变形试验方法
标准类别:
汽车行业标准(QC)
标准状态:
现行-
发布日期:
2004-10-20 -
实施日期:
2005-04-01 出版语种:
简体中文下载格式:
.rar.pdf下载大小:
343.12 KB
点击下载
标准简介:
标准下载解压密码:www.bzxz.net
本标准规定了汽车密封条压缩永久变形的试验方法。本标准适用于汽车密封条压缩永久变形性能的试验。 QC/T 709-2004 汽车密封条压缩永久变形试验方法 QC/T709-2004
部分标准内容:
中华人民共和国汽车行业标准
QC/T709—2004
汽车密封条压缩永久变形试验方法Test method of compression set for automobile weatherstrips2004-10-20发布
2005-04-01实施
国家发展和改革委员会发布
本标准由全国汽车标准化技术委员会提出。本标准由全国汽车标准化技术委员会归口。QC/T709-2004
本标准起草单位:上海申雅密封件有限公司、贵州贵航股份红阳密封件公司、北京万源金德汽车密封制品有限公司、天津星光橡塑有限公司、重庆益丰汽车密封条有限公司、厦门百吉工业有限公司、湖北诺克汽车密封条有限公司。本标准主要起草人:陈海燕、胡主庚、马俊礼、郝杰、邓明香、贺文兵、俞刚莉。21
1范围
汽车密封条压缩永久变形试验方法本标准规定了汽车密封条压缩永久变形的试验方法。本标准适用于汽车密封条压缩永久变形性能的试验。2规范性引用文件
QC/T 709—2004
下列文件中的条款通过本标准的引用而成为本标准的条款。凡是注日期的引用文件,其随后所有的修改单(不包括勘误的内容)或修订版均不适用于本标准。然而,鼓励根据本标准达成协议的各方研究是否可使用这些文件的最新版本。凡是不注日期的引用文件,其最新版本适用于本标准。GB/T2941橡胶试样环境调节和试验的标准温度、湿度及时间(eqvISO471:1983)GB/T9868橡胶获得高于或低于常温试验温度通则(idtISO3383:1985)GB/T8170数值修约规则
3原理
将已知高度的密封条试样,按压缩率要求压缩到规定的高度,在规定温度下,压缩一定的时间,然后在标准温度下除去压缩力,试样在自由状态下逐渐回复,在规定的时间内测定其回复后高度。用试样压缩后不能回复的形变值与试样压缩时的最大形变值之比表示,以表示密封条在压缩作用的力消除后由于压缩产生的变化阻止材料回复到其原来状态而产生的变形大小。4仪器与设备
4.1烘箱
烘箱应符合GB/T9868有关要求。传热介质为空气。4.2高度测量仪
高度测量仪的精度应达0.02mm
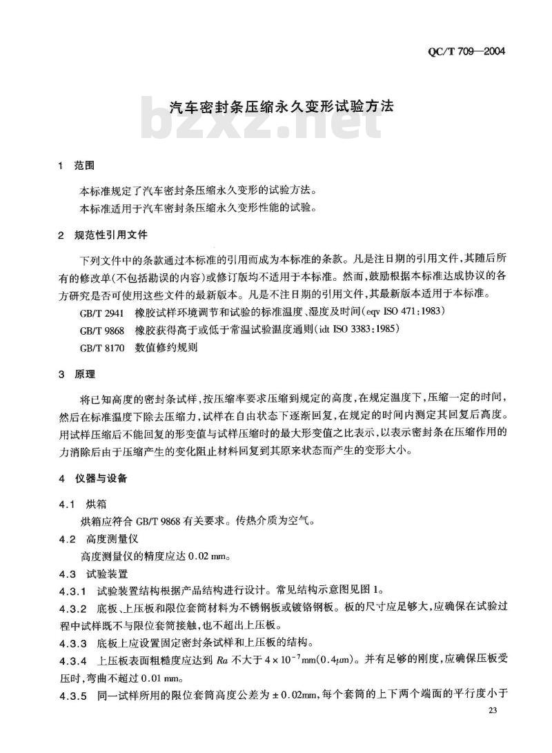
4.3试验装置
4.3.1试验装置结构根据产品结构进行设计。常见结构示意图见图1。4.3.2底板、上压板和限位套筒材料为不锈钢板或镀铬钢板。板的尺寸应足够大,应确保在试验过程中试样既不与限位套筒接触,也不超出上压板。4.3.3底板上应设置固定密封条试样和上压板的结构。4.3.4上压板表面粗糙度应达到Ra不大于4×10-7mm(0.4μm)。并有足够的刚度,应确保压板受压时,弯曲不超过0.01mm
4.3.5同一试样所用的限位套筒高度公差为±0.02mm,每个套筒的上下两个端面的平行度小于23
QC/T 709—-2004
0.01mm。
4.3.6紧固件常见结构为蝶形螺母。(c)
紧固件wwW.bzxz.Net
上压板
限位套简
图1压缩永久变形测试装置结构示意图5试样及状态调节
5.1除特殊要求外,应分别从不同的成品上截取长度为(100±2)mm的3个试样。5.2试验与硫化之间的时间间隔以及试样在试验前的调节,应按GB/T2941的规定进行。5.3试样在试验前,应在温度为(23±2)℃、相对湿度为(50±5)%的环境下至少停放3h,试样在停放期间不得受压。
测试步骤
将试样安装在相应的试验夹具上。6.1
6.2推荐将底板的上表面作为基准面,设定高度测量仪零点。6.3测量试样压缩前高度ho和限位套筒高度hl。安装上压板,拧紧固定螺母。6.4将已安装完试样的夹具放入符合试验规定的环境中,按要求时间存放。如无特殊规定,试验环境温度为(70±2)℃,存放时间为96h。6.5存放结束后,立即松开紧固件,卸下上压板将其置于(23±2)℃的标准环境中,自由状态下调节(30±3)min后,测量试样恢复后的高度h224
7试验结果表示
7.1压缩永久变形c按式(1)计算:式中:
c——压缩永久变形,以%表示;
ho—试样压缩前高度,mm;
c(%) =
ho -h2
ho- hi
hl——试样压缩时高度(即限位套筒高度),mm;h2—试样压缩后规定时间内恢复后的高度,mm。7.2计算结果按GB/T8170修约到1%。× 100
QC/T 709-2004
7.3取全部试验数据的算术平均值作为测试结果,每个试验数据与算术平均值的差不大于±10%,否则应再取3个试样试验,并在报告中注明试样的个数。8试验报告
试验报告应包括以下内容:
试验名称、编号;
本标准号;
样品名称;
试样长度;
装置名称及编号、限位套筒高度;试验条件:试验温度、时间、压缩率和其他有关参数等;指标值;
试验结果;
试验人员及日期。
小提示:此标准内容仅展示完整标准里的部分截取内容,若需要完整标准请到上方自行免费下载完整标准文档。
QC/T709—2004
汽车密封条压缩永久变形试验方法Test method of compression set for automobile weatherstrips2004-10-20发布
2005-04-01实施
国家发展和改革委员会发布
本标准由全国汽车标准化技术委员会提出。本标准由全国汽车标准化技术委员会归口。QC/T709-2004
本标准起草单位:上海申雅密封件有限公司、贵州贵航股份红阳密封件公司、北京万源金德汽车密封制品有限公司、天津星光橡塑有限公司、重庆益丰汽车密封条有限公司、厦门百吉工业有限公司、湖北诺克汽车密封条有限公司。本标准主要起草人:陈海燕、胡主庚、马俊礼、郝杰、邓明香、贺文兵、俞刚莉。21
1范围
汽车密封条压缩永久变形试验方法本标准规定了汽车密封条压缩永久变形的试验方法。本标准适用于汽车密封条压缩永久变形性能的试验。2规范性引用文件
QC/T 709—2004
下列文件中的条款通过本标准的引用而成为本标准的条款。凡是注日期的引用文件,其随后所有的修改单(不包括勘误的内容)或修订版均不适用于本标准。然而,鼓励根据本标准达成协议的各方研究是否可使用这些文件的最新版本。凡是不注日期的引用文件,其最新版本适用于本标准。GB/T2941橡胶试样环境调节和试验的标准温度、湿度及时间(eqvISO471:1983)GB/T9868橡胶获得高于或低于常温试验温度通则(idtISO3383:1985)GB/T8170数值修约规则
3原理
将已知高度的密封条试样,按压缩率要求压缩到规定的高度,在规定温度下,压缩一定的时间,然后在标准温度下除去压缩力,试样在自由状态下逐渐回复,在规定的时间内测定其回复后高度。用试样压缩后不能回复的形变值与试样压缩时的最大形变值之比表示,以表示密封条在压缩作用的力消除后由于压缩产生的变化阻止材料回复到其原来状态而产生的变形大小。4仪器与设备
4.1烘箱
烘箱应符合GB/T9868有关要求。传热介质为空气。4.2高度测量仪
高度测量仪的精度应达0.02mm
4.3试验装置
4.3.1试验装置结构根据产品结构进行设计。常见结构示意图见图1。4.3.2底板、上压板和限位套筒材料为不锈钢板或镀铬钢板。板的尺寸应足够大,应确保在试验过程中试样既不与限位套筒接触,也不超出上压板。4.3.3底板上应设置固定密封条试样和上压板的结构。4.3.4上压板表面粗糙度应达到Ra不大于4×10-7mm(0.4μm)。并有足够的刚度,应确保压板受压时,弯曲不超过0.01mm
4.3.5同一试样所用的限位套筒高度公差为±0.02mm,每个套筒的上下两个端面的平行度小于23
QC/T 709—-2004
0.01mm。
4.3.6紧固件常见结构为蝶形螺母。(c)
紧固件wwW.bzxz.Net
上压板
限位套简
图1压缩永久变形测试装置结构示意图5试样及状态调节
5.1除特殊要求外,应分别从不同的成品上截取长度为(100±2)mm的3个试样。5.2试验与硫化之间的时间间隔以及试样在试验前的调节,应按GB/T2941的规定进行。5.3试样在试验前,应在温度为(23±2)℃、相对湿度为(50±5)%的环境下至少停放3h,试样在停放期间不得受压。
测试步骤
将试样安装在相应的试验夹具上。6.1
6.2推荐将底板的上表面作为基准面,设定高度测量仪零点。6.3测量试样压缩前高度ho和限位套筒高度hl。安装上压板,拧紧固定螺母。6.4将已安装完试样的夹具放入符合试验规定的环境中,按要求时间存放。如无特殊规定,试验环境温度为(70±2)℃,存放时间为96h。6.5存放结束后,立即松开紧固件,卸下上压板将其置于(23±2)℃的标准环境中,自由状态下调节(30±3)min后,测量试样恢复后的高度h224
7试验结果表示
7.1压缩永久变形c按式(1)计算:式中:
c——压缩永久变形,以%表示;
ho—试样压缩前高度,mm;
c(%) =
ho -h2
ho- hi
hl——试样压缩时高度(即限位套筒高度),mm;h2—试样压缩后规定时间内恢复后的高度,mm。7.2计算结果按GB/T8170修约到1%。× 100
QC/T 709-2004
7.3取全部试验数据的算术平均值作为测试结果,每个试验数据与算术平均值的差不大于±10%,否则应再取3个试样试验,并在报告中注明试样的个数。8试验报告
试验报告应包括以下内容:
试验名称、编号;
本标准号;
样品名称;
试样长度;
装置名称及编号、限位套筒高度;试验条件:试验温度、时间、压缩率和其他有关参数等;指标值;
试验结果;
试验人员及日期。
小提示:此标准内容仅展示完整标准里的部分截取内容,若需要完整标准请到上方自行免费下载完整标准文档。
标准图片预览:





- 热门标准
- 汽车行业标准(QC)
- QC/T207-1996 汽车用普通气弹簧
- QC/T228.6-1997 摩托车和轻便摩托车操纵拉索 调整螺管
- QC/T29074-1992 汽车标准紧固件质量分等 螺栓、螺柱和螺母
- QC/T797-2008 汽车塑料件、橡胶件和热塑性弹性体件的材料标识和标记
- QC/T476-2007 客车防雨密封性限值及试验方法
- QC/T902-2013 摩托车电子控制燃油喷射系统技术条件
- QC/T29117-2013 摩托车和轻便摩托车发动机产品质量检验规程
- QC/T29049-1992 汽车动力转向油泵质量分等
- QC/T64-2013 摩托车和轻便摩托车化油器
- 汽车动力转向油罐技术条件
- 焊接叉
- QC/T52-2000 垃圾车
- QC/T262-1999 汽车渗碳齿轮金相检验
- QC/T861-2011 盲孔平头六角铆螺母
- QC/T29114-1993 洒水车技术条件
- 行业新闻
请牢记:“bzxz.net”即是“标准下载”四个汉字汉语拼音首字母与国际顶级域名“.net”的组合。 ©2025 标准下载网 www.bzxz.net 本站邮件:bzxznet@163.com
网站备案号:湘ICP备2025141790号-2
网站备案号:湘ICP备2025141790号-2