- 您的位置:
- 标准下载网 >>
- 标准分类 >>
- 国家标准(GB) >>
- GB/T 12100-1989 淀粉水解产品含水量测定方法
标准号:
GB/T 12100-1989
标准名称:
淀粉水解产品含水量测定方法
标准类别:
国家标准(GB)
标准状态:
已作废-
发布日期:
1989-01-02 -
实施日期:
1990-08-01 -
作废日期:
2009-03-01 出版语种:
简体中文下载格式:
.rar.pdf下载大小:
146.07 KB
标准ICS号:
食品技术>>糖、糖制品、淀粉>>67.180.20淀粉及衍生制品中标分类号:
食品>>食品综合>>X04基础标准与通用方法
替代情况:
被GB/T 22428.2-2008代替采标情况:
≈ISO 5381-83
点击下载
标准简介:
标准下载解压密码:www.bzxz.net
本标准规定了用改良的卡氏法测定淀粉水解产物水含量的方法。本标准适用于淀粉水解产品。 GB/T 12100-1989 淀粉水解产品含水量测定方法 GB/T12100-1989
部分标准内容:
GB12100-—1989
中华人民共和国国家标准
淀粉水解产品含水量测定方法
Method for determination of water content instarchhydrolysis products
GB/T12100—1989
本标准参照采用国际标准IS05381—1983《淀粉水解产品含水量测定方法》。主题内容与适用范围
本标准规定了用改良的卡氏法测定淀粉水解产物水含量的方法。本标准适用于淀粉水解产品。
2术语
水含量,淀粉水解产品中水的含量。以样品水重量对样品原重量的重量百分比来表示。
3原理
使磷、二氧化硫、吡啶和2-甲氧乙醇即“稳定”的卡氏试剂与预先已分散到甲醇/甲酰胺混合物中的样品水分进行反应,从而得到卡氏试剂体积耗用数,并转化成水含量。反应式为:
H,O+I,+SO,+3C,H,N→2C,H,N.HI+C,H,N.SOC,H,N.SO,+ROH→C,H,NH.OSO,OR注:R是2-甲氧乙基根。
4试剂
在测定过程中,只可使用分析纯的试剂和蒸馏水,并且所有溶剂的含水量须低于0.1%(m/m)。
4.1卡氏试剂:按分析手册中的方法自行配制。4.2甲醇/甲酰胺溶剂:由700mL无水甲醇和300mL无水甲酰胺混合而成。4。3酒石酸钠:Na,C,HO·2H,0晶体。用10mL甲醇/甲酰胺溶剂(4.2)对酒石酸钠洗涤,并作一个适当的空白测定。
酒石酸钠要捣碎,使它能全部通过250um的筛子。含水量约在15.66%(m/m),可通过用150℃真空干燥至恒重来检定。5仪器
5.1吸管:容量为20mL。
5.2样品输送容器
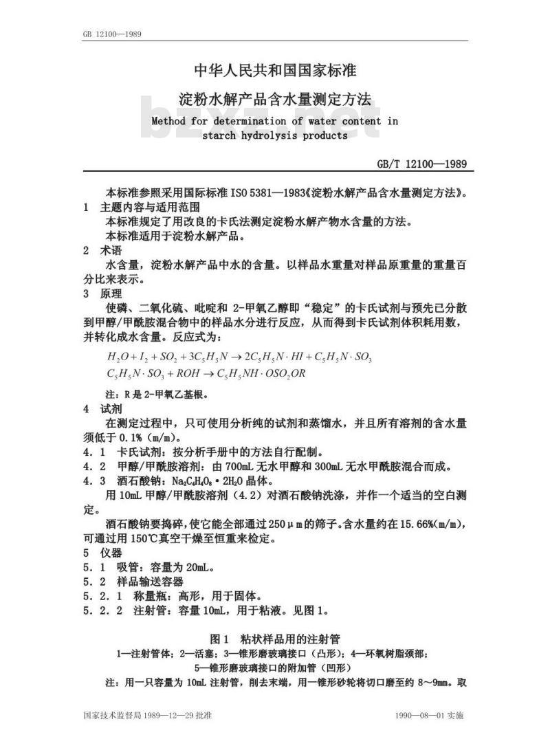
5。2.1称量瓶:高形,用于固体。5.2.2注射管:容量10mL,用于粘液。见图1。图1粘状样品用的注射管
1一注射管体:2一一活塞:3一锥形磨玻璃接口(凸形):4-一环氧树脂颈部:5一锥形磨玻璃接口的附加管(凹形)注:用一只容量为10mL注射管,削去末端,用一锥形砂轮将切口磨至约8~9mm。取国家技术监督局1989—12—29批准1990—08—01实施
GB12100—1989
一支10/24锥形凸形磨玻璃接口管,用环氧树脂粘结于注射管上,再配上一个有套管的试管,套管有10/19锥形凹形磨玻璃接口于前凸形相配。取样时,将套管装上特别注射管,并将注射管头浸没于粘液中。注射管的活塞全部拉出,拿着不动,直至所需的样品抽入注射管内。放开活塞,取下套管,将注射管末端拭净,放出多余量。最后套上橡皮头,称量。拿去橡皮头,将注射管末端插入滴定容器的孔中,放入样品。取出注射管,再套上橡皮头,再称重,并计算出放入样品的精确重量。5.2.3吸管:容量适当,用于液体。5.3卡氏滴定仪或类似装置。见图2。5.4分析天平。
6分析步骤
6。1仪器的准备
每天测定所用的试剂底固定不变,仪器应按规定安装。若食品装置保留超过24h,最好将试剂倒回贮液瓶内。但在滴定之前,滴定管就需充满几次使滴定管内试剂浓度正确不变。若仪器的滴定容器没有用过或已经排空,则须注入20mL甲醇/甲酰胺溶剂(4.2)。既可用吸管(5.6),也可用仪器上的装置。加入量必须足够浸没铂电极端,电极也应调至不致阻碍搅拌珠转动的位置。调节搅拌速度,加入卡氏试剂(4.1),直至达到等当点,并维持80s时间(见6.3)。
当被分析样品连续加入至滴定容器内的液体中而容器满时,可通过盖上的圆孔或通过容器底部的阀门排放。6.2卡氏试剂的标定
用称量瓶(5.2.1)通过减量法称取500~700mg的酒石酸钠(4.3),量根据仪器而定,精确至0.5mg。可将它直接倒入滴定容器,而进行减量称量。搅拌3min,使酒石酸钠溶解。
然后用卡氏试剂(4.1)滴定直至再次达到等当点,读下卡氏试剂体积耗用数。
重复进行测定,直至二次连续滴定至少符合平均值0.2%。6.3校正
由于样品的分数及样品内水分的提取需要花费一定的时间,滴定的等当点就不太确定,这就需要标准试剂在相同时间考虑此变化而进行校正。6.4测定
6.4.1样品的准备
6.4.1.1液体和粘液
混合样品,必要时可微热使样品混合均匀。6.4.1.2固体
捣碎样品,使它能通过500μm的筛子。6.4.2样品量
6.4.2.1液体和粘液
用一吸管(5.2.3)或注射管(5.2.2)取一定量样品(6.4.1.1),使在用25mL滴定管时所需的卡氏试剂约为20mL,此时应大约120mg含水量。国家技术监督局1989—12—29批准1990—08—01实施
GB12100—1989
6.4.2.2固体
在称量瓶(5.2.1)中,用减量法称取一定量样品(6.4.1.2),精确至0.1mg,以使在用25mL滴定管时所需的卡氏试剂也约为20mL。6.4.3滴定
6.4.3.1将样品尽可能快地加入滴定容器中,通过再称称量瓶或注射管的重量,算出加入的精确量。
对于液体样品,它的精确重量应等于吸管吸取样品的体积乘以它的比重。6.4.3.2打开搅拌器,搅拌至样品全部分散,以提取出全部水分。6.4.3.3用卡氏试剂(4.1)滴定,直至到等当点。a。卡氏试剂颜色很深,滴定刻度最好从液柱的顶部读出,而不是从弯液面底部读出。
b.若用的是自动滴定仪,则滴定管装满至弯液面底部与刻度在同一水平面上,但要考虑对每一读数都应加上0.1mL。6。4.4测定次数
对同一样品(6.4.1)进行二次测定。7结果的表示
7.1计算方法
7.1.1卡氏试剂的水当量
卡氏试剂的水当量以每毫升试剂的毫克水表示,为T=mo×H
式中:T一一卡氏试剂水当量,mg/mL;一标定时的酒石酸钠的重量,mg;mowwW.bzxz.Net
H根据4.3测得的酒石酸钠含水量,%;Vo标定时的卡氏试剂体积耗用数,mL。7.1.2样品的含水量
淀粉水解产品的含水量以样品含水重量对样品原重量的重量百分比来表示:为
V×T×100
式中:X一样品含水量,%;
V——滴定时的卡氏试剂体积耗用数,mL;m样品的重量,mg;
T—根据7.1.1计算出的卡氏试剂的水当量,mg/mL。7.2允许差
(2)
分析人员同时或迅速连续进行二次测定所得的值之差的绝对值;当含水最低于1%时,应不超过0.05%;当含水量在1~10%之间时,应不超过0.1%;当含水量在10~20%之间时,应不超过0.15%:当含水量高于20%时,应不超过0.2%。国家技术监督局1989—12—29批准1990—08—01实施
GB12100-1989
附加说明:
本标准由中华人民共和国商业部提出。本标准由上海淀粉技术研究所负责起草本标准主要起草人徐祖苗、徐志民、赵捷。国家技术监督局1989—12—29批准1990—08—01实施
小提示:此标准内容仅展示完整标准里的部分截取内容,若需要完整标准请到上方自行免费下载完整标准文档。
中华人民共和国国家标准
淀粉水解产品含水量测定方法
Method for determination of water content instarchhydrolysis products
GB/T12100—1989
本标准参照采用国际标准IS05381—1983《淀粉水解产品含水量测定方法》。主题内容与适用范围
本标准规定了用改良的卡氏法测定淀粉水解产物水含量的方法。本标准适用于淀粉水解产品。
2术语
水含量,淀粉水解产品中水的含量。以样品水重量对样品原重量的重量百分比来表示。
3原理
使磷、二氧化硫、吡啶和2-甲氧乙醇即“稳定”的卡氏试剂与预先已分散到甲醇/甲酰胺混合物中的样品水分进行反应,从而得到卡氏试剂体积耗用数,并转化成水含量。反应式为:
H,O+I,+SO,+3C,H,N→2C,H,N.HI+C,H,N.SOC,H,N.SO,+ROH→C,H,NH.OSO,OR注:R是2-甲氧乙基根。
4试剂
在测定过程中,只可使用分析纯的试剂和蒸馏水,并且所有溶剂的含水量须低于0.1%(m/m)。
4.1卡氏试剂:按分析手册中的方法自行配制。4.2甲醇/甲酰胺溶剂:由700mL无水甲醇和300mL无水甲酰胺混合而成。4。3酒石酸钠:Na,C,HO·2H,0晶体。用10mL甲醇/甲酰胺溶剂(4.2)对酒石酸钠洗涤,并作一个适当的空白测定。
酒石酸钠要捣碎,使它能全部通过250um的筛子。含水量约在15.66%(m/m),可通过用150℃真空干燥至恒重来检定。5仪器
5.1吸管:容量为20mL。
5.2样品输送容器
5。2.1称量瓶:高形,用于固体。5.2.2注射管:容量10mL,用于粘液。见图1。图1粘状样品用的注射管
1一注射管体:2一一活塞:3一锥形磨玻璃接口(凸形):4-一环氧树脂颈部:5一锥形磨玻璃接口的附加管(凹形)注:用一只容量为10mL注射管,削去末端,用一锥形砂轮将切口磨至约8~9mm。取国家技术监督局1989—12—29批准1990—08—01实施
GB12100—1989
一支10/24锥形凸形磨玻璃接口管,用环氧树脂粘结于注射管上,再配上一个有套管的试管,套管有10/19锥形凹形磨玻璃接口于前凸形相配。取样时,将套管装上特别注射管,并将注射管头浸没于粘液中。注射管的活塞全部拉出,拿着不动,直至所需的样品抽入注射管内。放开活塞,取下套管,将注射管末端拭净,放出多余量。最后套上橡皮头,称量。拿去橡皮头,将注射管末端插入滴定容器的孔中,放入样品。取出注射管,再套上橡皮头,再称重,并计算出放入样品的精确重量。5.2.3吸管:容量适当,用于液体。5.3卡氏滴定仪或类似装置。见图2。5.4分析天平。
6分析步骤
6。1仪器的准备
每天测定所用的试剂底固定不变,仪器应按规定安装。若食品装置保留超过24h,最好将试剂倒回贮液瓶内。但在滴定之前,滴定管就需充满几次使滴定管内试剂浓度正确不变。若仪器的滴定容器没有用过或已经排空,则须注入20mL甲醇/甲酰胺溶剂(4.2)。既可用吸管(5.6),也可用仪器上的装置。加入量必须足够浸没铂电极端,电极也应调至不致阻碍搅拌珠转动的位置。调节搅拌速度,加入卡氏试剂(4.1),直至达到等当点,并维持80s时间(见6.3)。
当被分析样品连续加入至滴定容器内的液体中而容器满时,可通过盖上的圆孔或通过容器底部的阀门排放。6.2卡氏试剂的标定
用称量瓶(5.2.1)通过减量法称取500~700mg的酒石酸钠(4.3),量根据仪器而定,精确至0.5mg。可将它直接倒入滴定容器,而进行减量称量。搅拌3min,使酒石酸钠溶解。
然后用卡氏试剂(4.1)滴定直至再次达到等当点,读下卡氏试剂体积耗用数。
重复进行测定,直至二次连续滴定至少符合平均值0.2%。6.3校正
由于样品的分数及样品内水分的提取需要花费一定的时间,滴定的等当点就不太确定,这就需要标准试剂在相同时间考虑此变化而进行校正。6.4测定
6.4.1样品的准备
6.4.1.1液体和粘液
混合样品,必要时可微热使样品混合均匀。6.4.1.2固体
捣碎样品,使它能通过500μm的筛子。6.4.2样品量
6.4.2.1液体和粘液
用一吸管(5.2.3)或注射管(5.2.2)取一定量样品(6.4.1.1),使在用25mL滴定管时所需的卡氏试剂约为20mL,此时应大约120mg含水量。国家技术监督局1989—12—29批准1990—08—01实施
GB12100—1989
6.4.2.2固体
在称量瓶(5.2.1)中,用减量法称取一定量样品(6.4.1.2),精确至0.1mg,以使在用25mL滴定管时所需的卡氏试剂也约为20mL。6.4.3滴定
6.4.3.1将样品尽可能快地加入滴定容器中,通过再称称量瓶或注射管的重量,算出加入的精确量。
对于液体样品,它的精确重量应等于吸管吸取样品的体积乘以它的比重。6.4.3.2打开搅拌器,搅拌至样品全部分散,以提取出全部水分。6.4.3.3用卡氏试剂(4.1)滴定,直至到等当点。a。卡氏试剂颜色很深,滴定刻度最好从液柱的顶部读出,而不是从弯液面底部读出。
b.若用的是自动滴定仪,则滴定管装满至弯液面底部与刻度在同一水平面上,但要考虑对每一读数都应加上0.1mL。6。4.4测定次数
对同一样品(6.4.1)进行二次测定。7结果的表示
7.1计算方法
7.1.1卡氏试剂的水当量
卡氏试剂的水当量以每毫升试剂的毫克水表示,为T=mo×H
式中:T一一卡氏试剂水当量,mg/mL;一标定时的酒石酸钠的重量,mg;mowwW.bzxz.Net
H根据4.3测得的酒石酸钠含水量,%;Vo标定时的卡氏试剂体积耗用数,mL。7.1.2样品的含水量
淀粉水解产品的含水量以样品含水重量对样品原重量的重量百分比来表示:为
V×T×100
式中:X一样品含水量,%;
V——滴定时的卡氏试剂体积耗用数,mL;m样品的重量,mg;
T—根据7.1.1计算出的卡氏试剂的水当量,mg/mL。7.2允许差
(2)
分析人员同时或迅速连续进行二次测定所得的值之差的绝对值;当含水最低于1%时,应不超过0.05%;当含水量在1~10%之间时,应不超过0.1%;当含水量在10~20%之间时,应不超过0.15%:当含水量高于20%时,应不超过0.2%。国家技术监督局1989—12—29批准1990—08—01实施
GB12100-1989
附加说明:
本标准由中华人民共和国商业部提出。本标准由上海淀粉技术研究所负责起草本标准主要起草人徐祖苗、徐志民、赵捷。国家技术监督局1989—12—29批准1990—08—01实施
小提示:此标准内容仅展示完整标准里的部分截取内容,若需要完整标准请到上方自行免费下载完整标准文档。
标准图片预览:




- 其它标准
- 热门标准
- 国家标准(GB)
- GB/T2828.1-2012 计数抽样检验程序 第1部分:按接收质量限(AQL)检索的逐批检验抽样计划
- GB/T18204.4-2000 公共场所毛巾、床上卧具微生物检验方法细菌总数测定
- GB/T23892.3-2009 滑动轴承 稳态条件下流体动压可倾瓦块止推轴承 第3部分:可倾瓦块止推轴承计算的许用值
- GB/T11839-1989 二氧化铀芯块中硼的测定 姜黄素萃取光度法
- GB/T6122.1-2002 圆角铣刀 第1部分:型式和尺寸
- GB/T7433-1987 对称电缆载波通信系统抗无线电广播和通信干扰的指标
- GB/T21238-2007 玻璃纤维增强塑料夹砂管
- GB/T28809-2012 轨道交通 通信、信号和处理系统 信号用安全相关电子系统
- GB/T9124.1-2019 钢制管法兰 第1部分:PN 系列
- GB17945-2024 消防应急照明和疏散指示系统
- GB15603-2022 危险化学品仓库储存通则
- GB6819-1996 溶解乙炔
- GB/T9239-1988 刚性转子平衡品质 许用不平衡的确定
- GB/T15917.3-1995 金属镝及氧化镝化学分析方法 对氯苯基荧光酮--溴化十六烷基三甲基胺分光光度法测定钽量
- GB/T5738-1995 瓶装酒、饮料塑料周转箱
- 行业新闻
请牢记:“bzxz.net”即是“标准下载”四个汉字汉语拼音首字母与国际顶级域名“.net”的组合。 ©2025 标准下载网 www.bzxz.net 本站邮件:bzxznet@163.com
网站备案号:湘ICP备2025141790号-2
网站备案号:湘ICP备2025141790号-2